Kia Niro BMS

AmeldePamel
Posts: 4
Joined: Thu Dec 12, 2024 11:25 am

Re: Kia Niro BMS

Post by AmeldePamel »

woleg wrote: Tue Mar 04, 2025 7:21 pm I have one left. It’s not too difficult to reuse the hardware from the vehicle if you have the main control module.
Hello, can this board also communicate with the BMS of a Kia Niro?
woleg
Posts: 61
Joined: Thu May 05, 2022 6:09 pm
Has thanked: 14 times
Been thanked: 13 times

Re: Kia Niro BMS

Post by woleg »

AmeldePamel wrote: Fri May 09, 2025 11:23 am Hello, can this board also communicate with the BMS of a Kia Niro?
Yes. I have a few complete Maxim ISO-SPI dual CAN boards now rather than just the SPI interface. They use an ESP32-C6 and Arduino.

Image Image
YankeeB
Posts: 2
Joined: Sun Sep 28, 2025 11:52 pm
Has thanked: 3 times

Re: Kia Niro BMS

Post by YankeeB »

woleg wrote: Sun Aug 17, 2025 8:57 pm Yes. I have a few complete Maxim ISO-SPI dual CAN boards now rather than just the SPI interface. They use an ESP32-C6 and Arduino.

Image Image
Hi, does this work with the KIA EV6 BMS?
woleg
Posts: 61
Joined: Thu May 05, 2022 6:09 pm
Has thanked: 14 times
Been thanked: 13 times

Re: Kia Niro BMS

Post by woleg »

YankeeB wrote: Thu Oct 30, 2025 2:03 pm Hi, does this work with the KIA EV6 BMS?
For the Maxim ISO BUS connection, yes. These are the 2x twisted pair which forms a daily chain between the modules.
AmeldePamel
Posts: 4
Joined: Thu Dec 12, 2024 11:25 am

Re: Kia Niro BMS

Post by AmeldePamel »

woleg wrote: Sun Aug 17, 2025 8:57 pm Yes. I have a few complete Maxim ISO-SPI dual CAN boards now rather than just the SPI interface. They use an ESP32-C6 and Arduino.

Image Image
Thanks Woleg. I was having trouble to get access to this site for a while. I like to continue. Can you telle me what I need to buy and what to do to communicate with this BMS. I would be very happy!
zuuus
Posts: 39
Joined: Wed Sep 10, 2025 9:27 am
Location: Netherlands
Has thanked: 4 times
Been thanked: 3 times

Re: Kia Niro BMS

Post by zuuus »

Hi,
Im currently working on my project with A Peugeot E-208 battery pack. The modules use MAX17854 chips and I use the PCB design from Manny with Arduino pro mini, MAX17841B along with BMS2_7_4.ino code, but I running into a problem where the serial monitor says:

Code: Select all

errorByte cleared writeAll
transmitQueue WD timeout
2
Then transistions into:

Code: Select all

errorByte cleared writeAll
WRITEALL fail
transmitQueue WD timeout
6
Could someone help me figure this out? I have no clue what it could be. Thx in advance!
User avatar
tom91
Posts: 2962
Joined: Fri Mar 01, 2019 9:15 pm
Location: Bicester, Oxfordshire
Has thanked: 328 times
Been thanked: 847 times

Re: Kia Niro BMS

Post by tom91 »

zuuus wrote: Fri Nov 07, 2025 5:20 pmPeugeot E-208
zuuus wrote: Fri Nov 07, 2025 5:20 pmBMS2_7_4.ino
Have you configured it for the amount of modules you have connected in the daisychain? Have you ensured you connected it properly? It can literally be anything.
Creator of SimpBMS
Founder Volt Influx https://www.voltinflux.com/
Webstore: https://citini.com/
woleg
Posts: 61
Joined: Thu May 05, 2022 6:09 pm
Has thanked: 14 times
Been thanked: 13 times

Re: Kia Niro BMS

Post by woleg »

zuuus wrote: Fri Nov 07, 2025 5:20 pm Hi,
Im currently working on my project with A Peugeot E-208 battery pack. The modules use MAX17854 chips and I use the PCB design from Manny with Arduino pro mini, MAX17841B along with BMS2_7_4.ino code, but I running into a problem where the serial monitor says:

Code: Select all

errorByte cleared writeAll
transmitQueue WD timeout
2
Then transistions into:

Code: Select all

errorByte cleared writeAll
WRITEALL fail
transmitQueue WD timeout
6
Could someone help me figure this out? I have no clue what it could be. Thx in advance!
There's significant differences between the MAX17823 and MAX17845 code due to differences in registers and methods for init and balancing. What is universal is the HELLO_ALL wakeup code so you should see how many modules are being addressed using BMS2_7_4.ino.

I may be able to help here by sharing a fork of some existing code. Are you using an ESP32 or something else?
User avatar
bexander
Posts: 897
Joined: Tue Jun 16, 2020 6:00 pm
Location: Gothenburg, Sweden
Has thanked: 78 times
Been thanked: 102 times

Re: Kia Niro BMS

Post by bexander »

zuuus wrote: Fri Nov 07, 2025 5:20 pm Could someone help me figure this out? I have no clue what it could be. Thx in advance!
Please provide more detaila about your setup, number of cells per slave, number of slaves and also the entire serial output. Then I might be able to pin point whats causing this.
zuuus
Posts: 39
Joined: Wed Sep 10, 2025 9:27 am
Location: Netherlands
Has thanked: 4 times
Been thanked: 3 times

Re: Kia Niro BMS

Post by zuuus »

I have currently one module connected which has 6 cells and im using the original wiring harness from the E-208 pack. I have also changed that in the code to my setup. Im using a ATmega328P (5v, 16MHz).

The wiring harness pinout I got was from a document "Manual CMC Devices". In that document are a couple pinout listed for the Tycan, Kona, E-208/E-Corsa and Fiat e600 (See attachment). I tested with a DMM for continuity and all the cables were fine. I connected TXLP/TXLN -> RXLP/RXLN and RXLP/RXLN <- TXLP/TXLN. I think the MAX17854 is powered by the module? Module is fine sitting at 3.6v each cell.

Currently I can't provide all the output from the serial monitor. Monday I'm back at the garage and can provide the full output from the serial monitor. But I can tell that it goes trough the calibration progress fine, but then trying to communicate with the module all fails and gives me errors.
Attachments
Manual CMC Devices-3.pdf
(1.82 MiB) Downloaded 51 times
User avatar
bexander
Posts: 897
Joined: Tue Jun 16, 2020 6:00 pm
Location: Gothenburg, Sweden
Has thanked: 78 times
Been thanked: 102 times

Re: Kia Niro BMS

Post by bexander »

zuuus wrote: Sat Nov 08, 2025 1:21 pm I have currently one module connected which has 6 cells and im using the original wiring harness from the E-208 pack. I have also changed that in the code to my setup. Im using a ATmega328P (5v, 16MHz).
Have you changed the software to work with one module and 6 cells?
zuuus wrote: Sat Nov 08, 2025 1:21 pm I think the MAX17854 is powered by the module?
Correct!
zuuus
Posts: 39
Joined: Wed Sep 10, 2025 9:27 am
Location: Netherlands
Has thanked: 4 times
Been thanked: 3 times

Re: Kia Niro BMS

Post by zuuus »

Yes I have
User avatar
bexander
Posts: 897
Joined: Tue Jun 16, 2020 6:00 pm
Location: Gothenburg, Sweden
Has thanked: 78 times
Been thanked: 102 times

Re: Kia Niro BMS

Post by bexander »

Ok, when you can, please post full serial output and also the code that you are runing.
zuuus
Posts: 39
Joined: Wed Sep 10, 2025 9:27 am
Location: Netherlands
Has thanked: 4 times
Been thanked: 3 times

Re: Kia Niro BMS

Post by zuuus »

Got the full Serial Monitor output below. I have stopped it at the end because it keeps going forever outputting the same data
Attachments
BMS2_7_4_1.ino
(50.27 KiB) Downloaded 29 times
Serial_Monitor_outputs.txt
(8.09 KiB) Downloaded 37 times
User avatar
bexander
Posts: 897
Joined: Tue Jun 16, 2020 6:00 pm
Location: Gothenburg, Sweden
Has thanked: 78 times
Been thanked: 102 times

Re: Kia Niro BMS

Post by bexander »

Yes, it's the start of the output that is interesting in this case.

From serial output:
"Daisy chain init
UARTSlaveDevicesWakeUp WD timeout"

Searching the code this is only set at one place, during step #5 of the slave init. This is the first time the SW wait for a reply from the slaves so this indicated that the physical slave connection/communication is the first place to start searching for faults.

Have you connected the top tx lines back to the top rx lines?
Loopback.png
Can you post a photo of your hw setup/wiring?

EDIT:
Also note that there are errors in the code that will need to på rectified to get correct voltage output from the sw. Can be done later but be aware.
zuuus
Posts: 39
Joined: Wed Sep 10, 2025 9:27 am
Location: Netherlands
Has thanked: 4 times
Been thanked: 3 times

Re: Kia Niro BMS

Post by zuuus »

Thank you, I will look at my wiring for RX and TX. My test setup is only minimal with the BMS PCB, original harness wiring from the E-208 pack and the module self. PCB is powered at 5V with a DC power supply. (The same setup I ran the code on, nothing has changed)

Where did you get that figure from? Is it from the datasheet of the MAX17841B?
Attachments
20251110_152247.jpg
20251110_152235.jpg
20251110_152132.jpg
20251110_152114.jpg
User avatar
bexander
Posts: 897
Joined: Tue Jun 16, 2020 6:00 pm
Location: Gothenburg, Sweden
Has thanked: 78 times
Been thanked: 102 times

Re: Kia Niro BMS

Post by bexander »

If understand correctly you are using the original cables but only one slave module connected, without modifications to the cabling? That will result in no rx-tx top loop. You would need to to a loop-back where the next module where do be connected. Or connect all slave modules as per original wiring.

Or have you already made this modification and there is another error?

Yes, picture is from MAX17841B datasheet, page 9.
zuuus
Posts: 39
Joined: Wed Sep 10, 2025 9:27 am
Location: Netherlands
Has thanked: 4 times
Been thanked: 3 times

Re: Kia Niro BMS

Post by zuuus »

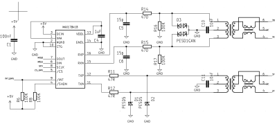
Is my circuit for the MAX17841B chip correct? On page 1 of this tread there was a PDF document linked by you named "BMS.pdf". And your circuit is different than mine. Im using Manny's PCB listed on page 5 of this tread. I did a loop-back as listed in the "CMC devices" document attached to a earlier post of mine, is that way correct? I still haven't got it working.

Im using all original OEM cables without modifications to the cabling.
Attachments
Schermafbeelding 2025-11-10 180043.png
User avatar
manny
Posts: 195
Joined: Sun Jan 23, 2022 4:15 pm
Location: Netherlands
Has thanked: 58 times
Been thanked: 159 times

Re: Kia Niro BMS

Post by manny »

To use the code with one module you will need to change the number of modules in the code.

The wiring needs to be looped. If my notes are correct.

If you connect the module to the first connector on the chain. Than in the second connector you will need to link. pin 1 and 9 (white and green) and pin 2 and 7 (brown and yellow).

Good luck.
[DRIVING] Citroen Saxo electrique
  • Volvo ERAD motor, XC90 inverter/DCDC (custom OI board)
  • PSA battery (50kWh)
  • Foccci and MG ZS charger 6.6kW
  • Zombie VCU
zuuus
Posts: 39
Joined: Wed Sep 10, 2025 9:27 am
Location: Netherlands
Has thanked: 4 times
Been thanked: 3 times

Re: Kia Niro BMS

Post by zuuus »

Unfortunately still no data and the same Serial output with the same errorByte. Also tested on another module of the pack and that also didn't work
User avatar
bexander
Posts: 897
Joined: Tue Jun 16, 2020 6:00 pm
Location: Gothenburg, Sweden
Has thanked: 78 times
Been thanked: 102 times

Re: Kia Niro BMS

Post by bexander »

The BMS.pdf was my first attempt and is incorrect. A bit further down in the thread you will find BMS_5.pdf, that is what I use for all my bms:es. The difference is you use 10nF and I use 1nF to gnd on the center taps on the transformers. Also I use 1,5k where you use 470R on rx lines. Don't think this is the main concern right now.

How have you done the loop-back? Please take close-up pictures.
Also, is the pink wire broken or is it just a funny angle?
Broken wire.png
Broken wire.png (149.04 KiB) Viewed 2465 times
zuuus
Posts: 39
Joined: Wed Sep 10, 2025 9:27 am
Location: Netherlands
Has thanked: 4 times
Been thanked: 3 times

Re: Kia Niro BMS

Post by zuuus »

Yes I have done a loop-back and wired it to the BMS like Manny said, the pink wire is just at a funny angle

Ignore yellow wire on BMS PCB, that just for resetting MAX17841B chip
Attachments
20251111_170232.jpg
20251111_170155.jpg
20251111_113150.jpg
20251111_113146.jpg
User avatar
bexander
Posts: 897
Joined: Tue Jun 16, 2020 6:00 pm
Location: Gothenburg, Sweden
Has thanked: 78 times
Been thanked: 102 times

Re: Kia Niro BMS

Post by bexander »

To me it looks like your pinout for the loop-back is wrong?
From the CMC documentation:
Pinout.png
Pinout.png (114.36 KiB) Viewed 2450 times
And looking at your loop-back:
Pinout2.png
Seem like loop-back is connected from pin1 to pin9 and pin2 to pin7?
User avatar
tom91
Posts: 2962
Joined: Fri Mar 01, 2019 9:15 pm
Location: Bicester, Oxfordshire
Has thanked: 328 times
Been thanked: 847 times

Re: Kia Niro BMS

Post by tom91 »

I used the info in this thread to wire my E208 modules for dev work on the M3MAX bms

https://openinverter.org/forum/viewtopic.php?t=2465

Do not get confused by the connector orientations.

I based my software off of BMS_test_OI.ino found here on the forums somewhere.
Creator of SimpBMS
Founder Volt Influx https://www.voltinflux.com/
Webstore: https://citini.com/
User avatar
manny
Posts: 195
Joined: Sun Jan 23, 2022 4:15 pm
Location: Netherlands
Has thanked: 58 times
Been thanked: 159 times

Re: Kia Niro BMS

Post by manny »

It's hard to see, but are D1 and D2 the right way round?

the cathode (line side) should be on the side of the transformers.

and if you can scope the pins that connect to the transformers.
[DRIVING] Citroen Saxo electrique
  • Volvo ERAD motor, XC90 inverter/DCDC (custom OI board)
  • PSA battery (50kWh)
  • Foccci and MG ZS charger 6.6kW
  • Zombie VCU
Post Reply