Digital Tacho signal

Discussion about various user interfaces such as web interface, displays and apps
Post Reply
ChurchMcTruck
Posts: 16
Joined: Wed Feb 05, 2025 8:39 pm
Has thanked: 3 times
Been thanked: 4 times

Digital Tacho signal

Post by ChurchMcTruck »

image0.png
image0.png (286.1 KiB) Viewed 4613 times
I am using Zombieverter firmware 2.30A driving a GS450h setup on a “Classic” car :

Tested with a cheap PWM generator, my digital tachometer is working with a minimum of 11V (average), 50% duty cycle PWM signal (10 to 375Hz full gauge range).
I am trying to use the TachoOut signal on the OIL_PUMP_PWM pin of the Zombie but I am reading only 7.9V (average) with a multimeter. Frequency is correct at 37Hz idling rpm.

What would you recommend to amplify the signal from the Zombie?
arber333
Posts: 3795
Joined: Mon Dec 24, 2018 1:37 pm
Location: Slovenia
Has thanked: 166 times
Been thanked: 411 times
Contact:

Re: Digital Tacho signal

Post by arber333 »

ChurchMcTruck wrote: Tue Sep 23, 2025 7:58 pm image0.png

I am using Zombieverter firmware 2.30A driving a GS450h setup on a “Classic” car :

Tested with a cheap PWM generator, my digital tachometer is working with a minimum of 11V (average), 50% duty cycle PWM signal (10 to 375Hz full gauge range).
I am trying to use the TachoOut signal on the OIL_PUMP_PWM pin of the Zombie but I am reading only 7.9V (average) with a multimeter. Frequency is correct at 37Hz idling rpm.

What would you recommend to amplify the signal from the Zombie?
What kind of sensor do you use to simulate? Engine flywheel signal, spark plug feedback or transmission toothed drive?
I am sucessfuly using Tone function with Teensy VCU Tacho in Mazda and RPM indicator in Megane and one transistor module from aliexpress. Shouldnt be anything more than correct speed ratio motor shaft vs tire diameter.
https://leafdriveblog.wordpress.com/202 ... edo-works/

Sometimes tachos use inductive sensors - analog signal and they count RPM by transition across 0V. You can simulate this by adding one plastic cap 1uF inline with your signal.
https://mazdamx3ev.wordpress.com/2024/0 ... o-circuit/

An then there is correct signal pulse count when dealing with flywheel output sensors. You need to use correct sequence. On Megane i simulate a 60-2-2 crank wheel pattern and on Peugeot i simulate a 60-2 crank wheel pattern. There is a difference thatRPM/Tacho expects to see for correct output.
User avatar
muehlpower
Posts: 807
Joined: Fri Oct 11, 2019 10:51 am
Location: Germany Fürstenfeldbruck
Has thanked: 18 times
Been thanked: 186 times

Re: Digital Tacho signal

Post by muehlpower »

Due to the required frequency, I conclude that it was originally a 6-cylinder car. In older cars, the RPM signal was tapped from the cable to the ignition coil and was therefore a 12V pulse corresponding to the engine speed. To convert a lower voltage clock signal to 12V, I suggest a simple NPN transistor whose collector is pulled to 12V with a 1k resistor. A MOSFET can also be used. Connect the collector to the input of the tachometer, the emitter to GND, and the base with 1k ohm to the output of the Zombi.
ChurchMcTruck
Posts: 16
Joined: Wed Feb 05, 2025 8:39 pm
Has thanked: 3 times
Been thanked: 4 times

Re: Digital Tacho signal

Post by ChurchMcTruck »

arber333 wrote: Wed Sep 24, 2025 6:08 am What kind of sensor do you use to simulate? Engine flywheel signal, spark plug feedback or transmission toothed drive?
Would your Arduino Nano interface board take a transmission toothed wheel signal as input and output a Tacho pulse signal (12V, 10-375Hz) and control a stepper motor (0-5V) to drive the Speedo cable ?
User avatar
muehlpower
Posts: 807
Joined: Fri Oct 11, 2019 10:51 am
Location: Germany Fürstenfeldbruck
Has thanked: 18 times
Been thanked: 186 times

Re: Digital Tacho signal

Post by muehlpower »

There are ready-made solutions for mechanical speedometers, but they are not cheap.
https://www.ebay.de/itm/115841882032?sr ... W9O4AX5F74
https://www.dakotadigital.com/index.cfm ... prd886.htm

If you want to build something yourself, you need a motor that can be easily controlled in terms of speed, e.g., a stepper motor. The maximum speed required is around 2000 RPM for 120 MPH.
https://www.omc-stepperonline.com/de/ne ... c-isc02-04
ChurchMcTruck
Posts: 16
Joined: Wed Feb 05, 2025 8:39 pm
Has thanked: 3 times
Been thanked: 4 times

Re: Digital Tacho signal

Post by ChurchMcTruck »

muehlpower wrote: Wed Sep 24, 2025 7:39 am Connect the collector to the input of the tachometer, the emitter to GND, and the base with 1k ohm to the output of the Zombi.
Something like that?
IMG_5429.jpg
arber333
Posts: 3795
Joined: Mon Dec 24, 2018 1:37 pm
Location: Slovenia
Has thanked: 166 times
Been thanked: 411 times
Contact:

Re: Digital Tacho signal

Post by arber333 »

User avatar
muehlpower
Posts: 807
Joined: Fri Oct 11, 2019 10:51 am
Location: Germany Fürstenfeldbruck
Has thanked: 18 times
Been thanked: 186 times

Re: Digital Tacho signal

Post by muehlpower »

The pullup resistor to 12V is missing.
ChurchMcTruck
Posts: 16
Joined: Wed Feb 05, 2025 8:39 pm
Has thanked: 3 times
Been thanked: 4 times

Re: Digital Tacho signal

Post by ChurchMcTruck »

New try
Screen Shot 2025-09-26 at 9.25.29 AM.png
User avatar
muehlpower
Posts: 807
Joined: Fri Oct 11, 2019 10:51 am
Location: Germany Fürstenfeldbruck
Has thanked: 18 times
Been thanked: 186 times

Re: Digital Tacho signal

Post by muehlpower »

Yes
ChurchMcTruck
Posts: 16
Joined: Wed Feb 05, 2025 8:39 pm
Has thanked: 3 times
Been thanked: 4 times

Re: Digital Tacho signal

Post by ChurchMcTruck »

I don’t have a scope and can only measure the PWM signal average value according to duty cycle.
When I measure the amplified TachoOut signal with my multimeter, I get 6.55V which is expected at 50% duty cycle.

With the same multimeter, I found that the lowest signal voltage for my tacho gauge to work was 11V (using a PWM generator at 10-375Hz, 50% duty). Meaning 22V peak?

According to the car repair manual, the RPM signal (coming from the negative terminal of the engine ignition coil) should be between 11-13V when idling and 10-12V @ 3000rpm relative to body ground.
What am I missing?
User avatar
muehlpower
Posts: 807
Joined: Fri Oct 11, 2019 10:51 am
Location: Germany Fürstenfeldbruck
Has thanked: 18 times
Been thanked: 186 times

Re: Digital Tacho signal

Post by muehlpower »

You can use a step-up converter so that you can connect the resistor of the collector/tach in to a higher voltage.

https://en.wikipedia.org/wiki/Boost_converter
arber333
Posts: 3795
Joined: Mon Dec 24, 2018 1:37 pm
Location: Slovenia
Has thanked: 166 times
Been thanked: 411 times
Contact:

Re: Digital Tacho signal

Post by arber333 »

ChurchMcTruck wrote: Fri Sep 26, 2025 9:21 pm I don’t have a scope and can only measure the PWM signal average value according to duty cycle.
When I measure the amplified TachoOut signal with my multimeter, I get 6.55V which is expected at 50% duty cycle.

With the same multimeter, I found that the lowest signal voltage for my tacho gauge to work was 11V (using a PWM generator at 10-375Hz, 50% duty). Meaning 22V peak?

According to the car repair manual, the RPM signal (coming from the negative terminal of the engine ignition coil) should be between 11-13V when idling and 10-12V @ 3000rpm relative to body ground.
What am I missing?
You are saying you get signal from the negaitve side of the coil? Does this mean negative in relation to chassis GND?
I stil recommend you simply add one plastic cap (not elcap) inline with signal, general value from 1uF to 10uf. Also you need to have signal pulled up to 12V by 4K7 or 10K resistor.
You can see the resulting signal on my handheld scope and this will wake up the counter...
https://evmeganetech.wordpress.com/2025 ... indicator/

Try it...
arber333
Posts: 3795
Joined: Mon Dec 24, 2018 1:37 pm
Location: Slovenia
Has thanked: 166 times
Been thanked: 411 times
Contact:

Re: Digital Tacho signal

Post by arber333 »

Ok now for the second part. How do you intend to read the true motor RPM?

1. Do you use CAN bus report from inverter oin motor RPM?
2. Do you have any sensor on the gearbox that serves for output RPM reading?
3. Can you compare the results of both at the same time? So you can determine the ratio of your signal vs RPM?

With 406C I used the hall sensor pickup from two magnets on one of my driveshafts. My Nano board takes hall sensor input and calculate it to whatever i need on outputs. There are two outputs prepared, RPM and Speedo.

At the time i didnt have any CAN bus motor RPM reporting. Today in Megane i simply use inverter RPM report to know what the motor RPM is and then i divide by fixed gearbox ratio to get speed at the wheel. It is a simple equasion in my Teensy, but it doesnt work without the inline cap as reading is looking for inductive signal transition through 0V.
I have to look if i still have some boards left
See the board here...
https://github.com/arber333/Arduino-Nano-RPM-Speedo

And this thread...
viewtopic.php?p=13436#p13436

I would recommend you buy a simple handheld scope. Its so much easier to work on the car with propper tools...
ChurchMcTruck
Posts: 16
Joined: Wed Feb 05, 2025 8:39 pm
Has thanked: 3 times
Been thanked: 4 times

Re: Digital Tacho signal

Post by ChurchMcTruck »

I am going to try with an inline capacitor.
arber333 wrote: Sat Sep 27, 2025 9:33 am You are saying you get signal from the negaitve side of the coil? Does this mean negative in relation to chassis GND?
IMG_5439.jpg

Right now my configuration to make use of the original dash would be as follows:
OIL_PUMP_PWM pin (TachoOut signal) -> amplifier -> tacho
_________________"__________________ -> controller -> stepper motor -> speedo
PWM_OUT1 (PwmSocGauge) -> resistors+MOSFET -> fuel gauge
PWM_OUT2 (PwmTempGauge) -> resistors+MOSFET -> temp gauge
PWM_OUT3 (GS450hOil) -> GS450H oil pump

If I could translate the RPM reading from the hall sensor on the GS450h transmission into proper tacho signal and speedo motor signal, I would be saving one Zombie PWM output pin. I would be interested if you have some boards left.
jrbe
Posts: 766
Joined: Mon Jul 03, 2023 3:17 pm
Location: CT, central shoreline, USA
Has thanked: 360 times
Been thanked: 249 times

Re: Digital Tacho signal

Post by jrbe »

Some tachs need the inductive spike / flyback to work properly. Web search "tach adapter" or "tach adapter circuit" if its erratic at 12v or not working. These are an inductor from what i've seen, not a capacitor. A relay coil may work if you pull the switching arm off and the flyback resistor / diode out but you'll need something to drive that. Not sure the zombie would survive this. You should likely have something to isolate zombie from the tach driver circuit. And note that the fet you use should likely be 100v rated if it needs the inductor (may see 80v spike from the inductor).

50% duty cycle may also be problematic for the tach, a coil does not charge that long. It may want to see a short pulse. A typical coil dwell time is 2-5ms. If the tach works well at some rpms but not at others it may be the duty cycle is off / out of range for the tach.

I think you may end up needing something like this,
image.png
Doig5710
Posts: 59
Joined: Wed Apr 22, 2020 6:41 am
Location: Rangiora, New Zealand
Has thanked: 152 times
Been thanked: 7 times

Re: Digital Tacho signal

Post by Doig5710 »

A bit late to maybe help out but ive done a lot of engine wiring conversions on vehicles and most of the time if the tacho was originally attached directly to the coil -Ve then I open up the cluster, find the tacho signal wire into the tacho, 95% of the time it will go through a 10-20k Ohm resistor first thing, I bypass that and also if needed add a 1-10k resistor pull up to 12v so the aftermarket ECU can drive it like I would like.
Hope this helps out.
Speedos are a bit different, the AC reluctor type usually need a bit more of a circuit but most can be done
User avatar
muehlpower
Posts: 807
Joined: Fri Oct 11, 2019 10:51 am
Location: Germany Fürstenfeldbruck
Has thanked: 18 times
Been thanked: 186 times

Re: Digital Tacho signal

Post by muehlpower »

Doig5710 wrote: Sat Sep 27, 2025 9:40 pm Speedos are a bit different
I think we're talking about a mechanical tachometer here. With the rev counter, it's definitely better to manipulate the input than to produce unnecessary spikes, which probably works too. What I don't understand is what is supposed to be displayed. Temperature -> temperature gauge, SOC -> fuel gauge, speed -> speedometer is clear. What should the rev counter display? Do you have different gear ratios?
arber333
Posts: 3795
Joined: Mon Dec 24, 2018 1:37 pm
Location: Slovenia
Has thanked: 166 times
Been thanked: 411 times
Contact:

Re: Digital Tacho signal

Post by arber333 »

ChurchMcTruck wrote: Sat Sep 27, 2025 3:09 pm I am going to try with an inline capacitor.
Ok what car are we talking about? Give me more data about type, engine and chassis form.

I found your Toyota Supra 1985 reference. What kind of engine did it have? I ask because tacho pickup could be from coil or from ECU...
Speedo is just toothed wheel inductive pickup inside transmission.

Therefore you ignore tacho for now....
Speedo requires signal to cross 0V plane dropping edge to be detected. This means you need to put 1uF cap inline with your PWM signal to be detected.

You have 2 wires going into transmittion sensor, each of them use its own exciter. You ONLY need to connect ONE side for speedo to work. The other side you leave unconnected.


For now use only fixed frequency to determine ratio. Use 30Hz for start. When you get the value to move you test for the known values like 50km/h, 100km/h etc...
ChurchMcTruck
Posts: 16
Joined: Wed Feb 05, 2025 8:39 pm
Has thanked: 3 times
Been thanked: 4 times

Re: Digital Tacho signal

Post by ChurchMcTruck »

Doig5710 wrote: Sat Sep 27, 2025 9:40 pm find the tacho signal wire into the tacho, 95% of the time it will go through a 10-20k Ohm resistor first thing, I bypass that and also if needed add a 1-10k resistor pull up to 12v so the aftermarket ECU can drive it like I would like.
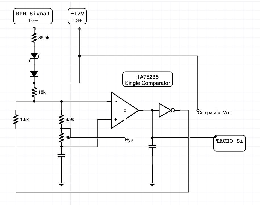
Please see the diagram of the igniter signal rectification circuit for my Digital Tachometer (drawn from observation maybe not 100% accurate).
If I can, Where should I plug the TachoOut PWM signal from Zombie?

IMG_5452.jpg
Screen Shot 2025-09-29 at 5.58.09 PM.png
IMG_5438.jpg
Doig5710
Posts: 59
Joined: Wed Apr 22, 2020 6:41 am
Location: Rangiora, New Zealand
Has thanked: 152 times
Been thanked: 7 times

Re: Digital Tacho signal

Post by Doig5710 »

So looking at the pictures, the signal comes from the ignition coil -ve, into pin 17 on the main plug, though the 36.5k resistor into the tacho driver circuit? If I was wiring up a after market ECU id be bypassing the 36.5k resistor and seeing what happens then, maybe add a 10k pull-up after that if it doesn't work.
ChurchMcTruck
Posts: 16
Joined: Wed Feb 05, 2025 8:39 pm
Has thanked: 3 times
Been thanked: 4 times

Re: Digital Tacho signal

Post by ChurchMcTruck »

Doig5710 wrote: Tue Sep 30, 2025 6:12 am If I was wiring up a after market ECU id be bypassing the 36.5k resistor and seeing what happens then
It's working ! Thank you.

Now, what kind of circuitry would it take to convert the same TachoOut PWM signal into a signal (Si) suitable for the Speedometer?

Originally, the signal for the speedo comes from a cable making a 20 slits wheel turn in front of an encoder (one rev = 20 pulses).

The Speed Counter with its wheel and circuit:
IMG_5460.JPG
Screen Shot 2025-09-29 at 5.59.54 PM.png
Doig5710
Posts: 59
Joined: Wed Apr 22, 2020 6:41 am
Location: Rangiora, New Zealand
Has thanked: 152 times
Been thanked: 7 times

Re: Digital Tacho signal

Post by Doig5710 »

What sort of sensor did the speed signal originally come from? 3 wire hall effect or 2 wire inductive type?
arber333
Posts: 3795
Joined: Mon Dec 24, 2018 1:37 pm
Location: Slovenia
Has thanked: 166 times
Been thanked: 411 times
Contact:

Re: Digital Tacho signal

Post by arber333 »

ChurchMcTruck wrote: Wed Oct 01, 2025 6:55 pm It's working ! Thank you.

Now, what kind of circuitry would it take to convert the same TachoOut PWM signal into a signal (Si) suitable for the Speedometer?
....
Not the same signal, rather use what is there...
See here how i did it for my Mazda
https://mazdamx3ev.wordpress.com/2015/0 ... er-senzor/

And the hall sensor on my Pug axle
https://leafdriveblog.wordpress.com/202 ... l-trouble/

But since you need 20 signals for one revolution you can use optical sensor and wheel with 20 slits on one of the driveshafts. In effect hybriding both of my solutions...

Or if you have single gear you can use a VCU to read CAN traffic for RPM info and calculate the speed from that ratio. Test with GPS...
arber333
Posts: 3795
Joined: Mon Dec 24, 2018 1:37 pm
Location: Slovenia
Has thanked: 166 times
Been thanked: 411 times
Contact:

Re: Digital Tacho signal

Post by arber333 »

Here you can find the files for the RPM speedo board
I was mashing it together at the time so i didnt make a schematic, just the board.
Components are all in the PCB file.
https://github.com/arber333/Arduino-Nano-RPM-Speedo
Post Reply