Sorry, I didn't notice they were inverting. I agree the ideal is to use non-inverting (or just feed it through 2 inverting gates) with a pull-down on both input and output.
Develop a QCA7000 board?
- catphish
- Posts: 966
- Joined: Fri Oct 08, 2021 11:02 pm
- Location: Dorset, UK
- Has thanked: 99 times
- Been thanked: 197 times
Re: Develop a QCA7000 board?
- uhi22
- Posts: 1244
- Joined: Mon Mar 14, 2022 3:20 pm
- Location: Ingolstadt/Germany
- Has thanked: 245 times
- Been thanked: 684 times
Re: Develop a QCA7000 board?
Very valuable inputs. I want to say a big "thank you".
I added the most important changes to the board ( https://github.com/uhi22/foccci#finished-todos ), and the others to the todo list ( https://github.com/uhi22/foccci#todos-for-later )
Regarding the contactor driver: Yes, non-inverting is better. Now using two inverters in series, and pull-down at the input. At the output no pulldown is needed, because when it is powered, it will drive actively, and if it is unpowered, the clamp diodes pull hold the outputs near to ground.
Also added pdf schematic.
This is how it looks now. More complex than initially thought. But yes, it's not only the QCA and STM. Also lot of power supply stuff, the contactor driver, CP logic, analog inputs, programming and debugging connectors, and a bunch of unconnected spare holes for extensions and workarounds.
I added the most important changes to the board ( https://github.com/uhi22/foccci#finished-todos ), and the others to the todo list ( https://github.com/uhi22/foccci#todos-for-later )
Regarding the contactor driver: Yes, non-inverting is better. Now using two inverters in series, and pull-down at the input. At the output no pulldown is needed, because when it is powered, it will drive actively, and if it is unpowered, the clamp diodes pull hold the outputs near to ground.
Also added pdf schematic.
This is how it looks now. More complex than initially thought. But yes, it's not only the QCA and STM. Also lot of power supply stuff, the contactor driver, CP logic, analog inputs, programming and debugging connectors, and a bunch of unconnected spare holes for extensions and workarounds.
Github: http://github.com/uhi22 --- Patreon: https://www.patreon.com/uhi22
- uhi22
- Posts: 1244
- Joined: Mon Mar 14, 2022 3:20 pm
- Location: Ingolstadt/Germany
- Has thanked: 245 times
- Been thanked: 684 times
Re: Develop a QCA7000 board?
While the new board is travelling from Asia to Europe (btw: $4.54 for 5 boards from https://jlcpcb.com/, including all shipping, taxes and so on), prepared some software which runs on an STM32F303 NUCLEO board. It is based on the ESP32-with-arduino-variant https://github.com/uhi22/ccs32berta, and the major task was to kick-out the Arduino specific things. Now it is pure C code, and the controller-dependencies are concentrated in a single file, main.c, which is anyway generated by the CubeIDE. So further porting to other platforms should be easy now. Here it is: https://github.com/uhi22/ccs32clara
Github: http://github.com/uhi22 --- Patreon: https://www.patreon.com/uhi22
- uhi22
- Posts: 1244
- Joined: Mon Mar 14, 2022 3:20 pm
- Location: Ingolstadt/Germany
- Has thanked: 245 times
- Been thanked: 684 times
Re: Develop a QCA7000 board?
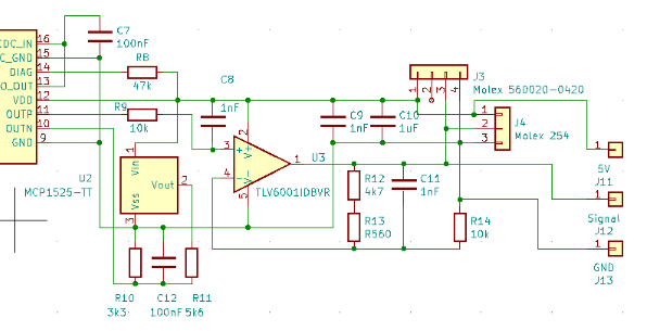
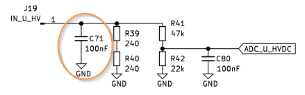
Regarding the HV sensing board from @muehlpower (thanks for providing a sample): Just realized, that the board has a voltage output, not a current output. Found this in the LIM thread:
Together with the proposed opposite in the foccci
I see the risk that the amplifier is not happy with the high capacitive load. I did not study the data sheet, but from my experience capacitive loads on operational amplifiers could cause instabilities. I would tend to NOT populate the C71.
And an other question: The series of 240 + 240 ohm is 480 ohms. Is this the original circuit of the LIM? Or is 470 (with some tolerances) used?
And an other question: The series of 240 + 240 ohm is 480 ohms. Is this the original circuit of the LIM? Or is 470 (with some tolerances) used?
Github: http://github.com/uhi22 --- Patreon: https://www.patreon.com/uhi22
- muehlpower
- Posts: 807
- Joined: Fri Oct 11, 2019 10:51 am
- Location: Germany Fürstenfeldbruck
- Has thanked: 18 times
- Been thanked: 186 times
Re: Develop a QCA7000 board?
The 4 resistors are in the LIM, there are also the two capacitors, but I don't know their value. With BMW and Lars' board, a current signal is transmitted, with me a voltage. As long as the total pull down resistance is 476.7 ohms, all boards should work. The input capacitor can also be small, since the second one effectively smoothes
- uhi22
- Posts: 1244
- Joined: Mon Mar 14, 2022 3:20 pm
- Location: Ingolstadt/Germany
- Has thanked: 245 times
- Been thanked: 684 times
Re: Develop a QCA7000 board?
I studied the data sheet 20 times, and see it in the same way: The SN65HVD234 needs the EN pin on high. I considered this in the current prototype, and populated the chip which has the correct '234 on the label. But: It does not output dominant levels on the CANH and CANL. It only loops-back the TX data on the RX data pin. If I just disconnect the EN pin, it works correctly. This is strange. The only explanantion which I have, that the cheap chinese source sold wrongly labeled chips, which are in fact not the original SN65HVD234.
Progress: The STM32F103 is running on the board version 2023-07-13, flashing the software works, the serial line, the LEDs and finally also the CAN. Next actions will be to populate the QCA and run more tests. The only findings so far are too small footprints for some bigger capacitors, and a lot of unreadable silk screen texts due to collision with components or solder mask. Overall a good progress.
Github: http://github.com/uhi22 --- Patreon: https://www.patreon.com/uhi22
- uhi22
- Posts: 1244
- Joined: Mon Mar 14, 2022 3:20 pm
- Location: Ingolstadt/Germany
- Has thanked: 245 times
- Been thanked: 684 times
Re: Develop a QCA7000 board?
The combined board with STM32F103 and QCA starts talking CCS
https://github.com/uhi22/foccci#2023-07 ... op-reached
Github: http://github.com/uhi22 --- Patreon: https://www.patreon.com/uhi22
- catphish
- Posts: 966
- Joined: Fri Oct 08, 2021 11:02 pm
- Location: Dorset, UK
- Has thanked: 99 times
- Been thanked: 197 times
Re: Develop a QCA7000 board?
Incredible! Thank you for all your efforts on this. I hope it's working as it should so far.
- johu
- Site Admin
- Posts: 7182
- Joined: Thu Nov 08, 2018 10:52 pm
- Location: Kassel/Germany
- Has thanked: 552 times
- Been thanked: 1913 times
- Contact:
Re: Develop a QCA7000 board?
Great achievement, CCS with the humble F1
I wonder what loads it down more, motor control or charging 
This is the software? https://github.com/uhi22/ccs32clara
Any chance you could check in the makefile? Having trouble installing CubeIDE on manjaro
This is the software? https://github.com/uhi22/ccs32clara
Any chance you could check in the makefile? Having trouble installing CubeIDE on manjaro
Support R/D and forum on Patreon: https://patreon.com/openinverter - Subscribe on odysee: https://odysee.com/@openinverter:9
- uhi22
- Posts: 1244
- Joined: Mon Mar 14, 2022 3:20 pm
- Location: Ingolstadt/Germany
- Has thanked: 245 times
- Been thanked: 684 times
Re: Develop a QCA7000 board?
Yes, it is the clara software. I tried to have two variants, one for the F303 nucleo board and one for the F103 which is used on my board, in one single git repository. Only the F103 variant is tested lately. The F303 should not be far away, it worked before re-arrangement of the folder structure.
Makefile? I need to check whether the cubeIDE generates a makefile (next week).
Makefile? I need to check whether the cubeIDE generates a makefile (next week).
Github: http://github.com/uhi22 --- Patreon: https://www.patreon.com/uhi22
- catphish
- Posts: 966
- Joined: Fri Oct 08, 2021 11:02 pm
- Location: Dorset, UK
- Has thanked: 99 times
- Been thanked: 197 times
Re: Develop a QCA7000 board?
As far as I know, CubeIDE doesn't generate a Makefile, the project can only be used in CubeIDE. I tried this but decided to switch to CubeMX instead which generates a normal Makefike project, then I use my own tools to edit and compile. However, if you like CubeIDE i'd stick with it. In particular because it makes debugging much easier if you like that sort of thing.uhi22 wrote: ↑Fri Jul 28, 2023 8:48 am Yes, it is the clara software. I tried to have two variants, one for the F303 nucleo board and one for the F103 which is used on my board, in one single git repository. Only the F103 variant is tested lately. The F303 should not be far away, it worked before re-arrangement of the folder structure.
Makefile? I need to check whether the cubeIDE generates a makefile (next week).
- asavage
- Posts: 385
- Joined: Sat May 14, 2022 10:57 pm
- Location: Oak Harbor, Washington, USA
- Has thanked: 369 times
- Been thanked: 119 times
- Contact:
Re: Develop a QCA7000 board?
I'm excited about the progress.
I've sent Uwe a little extra this month, for boards or beers or whatever. This is my favourite thread on OI ATM.
I've sent Uwe a little extra this month, for boards or beers or whatever. This is my favourite thread on OI ATM.
- uhi22
- Posts: 1244
- Joined: Mon Mar 14, 2022 3:20 pm
- Location: Ingolstadt/Germany
- Has thanked: 245 times
- Been thanked: 684 times
Re: Develop a QCA7000 board?
Now I included also the build folders of the CubeIDE into git, these contain some make files. The main makefile seems to be in \ccs32clara\board_STM32F103\Debug, and some other .mk are flying around. I have no clue whether this helps.johu wrote: ↑Fri Jul 28, 2023 8:30 am This is the software? https://github.com/uhi22/ccs32clara
Any chance you could check in the makefile?
Github: http://github.com/uhi22 --- Patreon: https://www.patreon.com/uhi22
- johu
- Site Admin
- Posts: 7182
- Joined: Thu Nov 08, 2018 10:52 pm
- Location: Kassel/Germany
- Has thanked: 552 times
- Been thanked: 1913 times
- Contact:
Re: Develop a QCA7000 board?
I was able to build after fixing some absolute paths (now I know your first name - big secret
) and removing -fcyclomatic-complexity from the compiler options. .text section is about 200k, right?
Support R/D and forum on Patreon: https://patreon.com/openinverter - Subscribe on odysee: https://odysee.com/@openinverter:9
- uhi22
- Posts: 1244
- Joined: Mon Mar 14, 2022 3:20 pm
- Location: Ingolstadt/Germany
- Has thanked: 245 times
- Been thanked: 684 times
Re: Develop a QCA7000 board?
I did not check for the sizes, just was happy that it fits to the F103RE controller.
Best regards, Uwe 
Github: http://github.com/uhi22 --- Patreon: https://www.patreon.com/uhi22
- uhi22
- Posts: 1244
- Joined: Mon Mar 14, 2022 3:20 pm
- Location: Ingolstadt/Germany
- Has thanked: 245 times
- Been thanked: 684 times
Re: Develop a QCA7000 board?
First bulb-demo-charging on Alpitronic worked at the first attempt. The red board is the voltage sense board from @muehlpower. The display gets some status data via CAN.
Some key facts:
* Board: The Foccci from July (https://github.com/uhi22/foccci)
* QCA7005 modem chip. The protection and filtering circuit in the RF path have not been populated so far. Also not all C's on the supply rails have been populated.
* Only one Contactor driver populated (not the planned one, just a n-channel-power-MOSFET for testing).
* CAN running with 500kBaud
* Display project: TFT driven by a STM32 "bluepill", gets status data via CAN. https://github.com/uhi22/TFT-with-CAN and powered by a separate 5V USB power bank.
* Contactors: Cheap chinese relays with 5V coil (just for testing).
* High-voltage sensing: The muehlpower board.
* Controller: STM32F103RE
* Software: The Clara (https://github.com/uhi22/ccs32clara), developed in the STM CubeIDE. Includes the exi decoder/encoder for DIN schema, copied from https://github.com/Martin-P/OpenV2G.
* Powered by 5V USB power bank. This is not ideal. The 3.3V are fine, but the muehlpower board would need 5V, and gets only 4.3V.
* RF transformer: RIK10 from https://www.reichelt.de/ringkern-aus-fe ... search=RIK
* Temperature sensors: Two channels with real NTCs (10k, VISHAY NTCLE100E3, https://www.reichelt.de/index.html?ACTI ... NG_TDS.pdf). Third temperature channel connected to a fix 1k resistor (just for testing).
* Power supply: Only one 3.3V linear regulator populated, which drives both, the STM32 and the QCA.
* Board: The Foccci from July (https://github.com/uhi22/foccci)
* QCA7005 modem chip. The protection and filtering circuit in the RF path have not been populated so far. Also not all C's on the supply rails have been populated.
* Only one Contactor driver populated (not the planned one, just a n-channel-power-MOSFET for testing).
* CAN running with 500kBaud
* Display project: TFT driven by a STM32 "bluepill", gets status data via CAN. https://github.com/uhi22/TFT-with-CAN and powered by a separate 5V USB power bank.
* Contactors: Cheap chinese relays with 5V coil (just for testing).
* High-voltage sensing: The muehlpower board.
* Controller: STM32F103RE
* Software: The Clara (https://github.com/uhi22/ccs32clara), developed in the STM CubeIDE. Includes the exi decoder/encoder for DIN schema, copied from https://github.com/Martin-P/OpenV2G.
* Powered by 5V USB power bank. This is not ideal. The 3.3V are fine, but the muehlpower board would need 5V, and gets only 4.3V.
* RF transformer: RIK10 from https://www.reichelt.de/ringkern-aus-fe ... search=RIK
* Temperature sensors: Two channels with real NTCs (10k, VISHAY NTCLE100E3, https://www.reichelt.de/index.html?ACTI ... NG_TDS.pdf). Third temperature channel connected to a fix 1k resistor (just for testing).
* Power supply: Only one 3.3V linear regulator populated, which drives both, the STM32 and the QCA.
Github: http://github.com/uhi22 --- Patreon: https://www.patreon.com/uhi22
- uhi22
- Posts: 1244
- Joined: Mon Mar 14, 2022 3:20 pm
- Location: Ingolstadt/Germany
- Has thanked: 245 times
- Been thanked: 684 times
Re: Develop a QCA7000 board?
Since the JLCPCB has a minimum quantity of five, and the boards are working better than expected, I could provide it if somebody is interested. Could also bundle it with QCA, controller and SPI-FLASH. (I do not plan to create a shop, just offering the few leftover parts.)
Github: http://github.com/uhi22 --- Patreon: https://www.patreon.com/uhi22
- Bigpie
- Posts: 1884
- Joined: Wed Apr 10, 2019 8:11 pm
- Location: South Yorkshire, UK
- Has thanked: 91 times
- Been thanked: 517 times
Re: Develop a QCA7000 board?
Not something I'd be after, can't be bothered assembling
I'd order assembled as much as possible from JLCPCB. Not sure how much further you're planing on developing this board but thinking about how to best have CCS sit alongside AC charging, I'm currently thinking it's best as standalone for CCS and have some external charging controller that looks for the 5% and switches the CCS on to the CP or other and switches the AC charger on to it.
Anyway, appreciate the huge effort you've put in, this whole thing is awesome.
Anyway, appreciate the huge effort you've put in, this whole thing is awesome.
BMW E91 2006
ZombieVerter
GS450h
Outlander Charger DC/DC
Outlander Compressor
Renault Kangoo 36kWh battery
FOCCCI CCS
ZombieVerter
GS450h
Outlander Charger DC/DC
Outlander Compressor
Renault Kangoo 36kWh battery
FOCCCI CCS
- johu
- Site Admin
- Posts: 7182
- Joined: Thu Nov 08, 2018 10:52 pm
- Location: Kassel/Germany
- Has thanked: 552 times
- Been thanked: 1913 times
- Contact:
Re: Develop a QCA7000 board?
I'll take one, maybe I get around to populating it. Should have most passives here.
Support R/D and forum on Patreon: https://patreon.com/openinverter - Subscribe on odysee: https://odysee.com/@openinverter:9
- uhi22
- Posts: 1244
- Joined: Mon Mar 14, 2022 3:20 pm
- Location: Ingolstadt/Germany
- Has thanked: 245 times
- Been thanked: 684 times
Re: Develop a QCA7000 board?
This definitely makes sense, but we are not such far yet. Most of the components have none or the wrong JLC part number assigned, so we need a cleanup first.
I also do not have a clear plan. My main goal, to check whether the STM and QCA together could work, is reached. The most interesting next step would be a car integration, and depending on this, some more extensions, e.g. measuring the CP PWM, as Catphish proposed above. Or the connector lock motor. It depends on the AC charger, whether the CP measurement makes sense (we would need to send the measured PWM to the AC charger via CAN or something like this). Or maybe it makes more sense with an external coordinator to coordinate between AC and DC charging. I think many options are possible, and each has pro and cons. I think, it makes sense to concentrate just on one possible way in the beginning, and to follow this route to the end, to have some success story. This motivates to go other ways - afterwards.Bigpie wrote: ↑Fri Aug 04, 2023 2:28 pm Not sure how much further you're planing on developing this board but thinking about how to best have CCS sit alongside AC charging, I'm currently thinking it's best as standalone for CCS and have some external charging controller that looks for the 5% and switches the CCS on to the CP or other and switches the AC charger on to it.
Personally I do not plan a car integration. So any volunteer welcome, to identify the next important steps (besides the part number topics).
BTW: How important are housings? Assuming, the electronics is in the cabin, where it is dry and clean, how much is the need for a water-proof housing? Is it necessary to pay more money for the housing and connector then for the components inside?
Github: http://github.com/uhi22 --- Patreon: https://www.patreon.com/uhi22
- catphish
- Posts: 966
- Joined: Fri Oct 08, 2021 11:02 pm
- Location: Dorset, UK
- Has thanked: 99 times
- Been thanked: 197 times
Re: Develop a QCA7000 board?
I spent a decent amount of time researching housings recently. I'm a big fan of the following options, depending on how many sockets / pins you need:
DTM13-12PA-R008 - 12 pins
DTM13-12PA-12PB-R008 - 2 x 12 pins
5810120011 - 20 pins
These all offer a robust connector and easily mountable waterproof housing and in my opinion are well worth the cost. I personally prefer the Deutsch connectors, assuming 12 or 2x12 connectors is suitable.
-
P.S.Mangelsdorf
- Posts: 1230
- Joined: Tue Sep 17, 2019 8:33 pm
- Location: Raleigh, NC, USA
- Has thanked: 323 times
- Been thanked: 351 times
Re: Develop a QCA7000 board?
I have a lot that needs to be done on my car before an event in September, but after that event (i.e. October), I volunteer my car as a test bed. I'm not much help in the code department, but I can data log and try things out.
If at first you don't succeed, buy a bigger hammer.
1940 Chevrolet w/ Tesla LDU - "Shocking Chevy" - Completed Hot Rod Drag Week 2023, 2024, and 2025
https://www.youtube.com/@MangelsdorfSpeed
1940 Chevrolet w/ Tesla LDU - "Shocking Chevy" - Completed Hot Rod Drag Week 2023, 2024, and 2025
https://www.youtube.com/@MangelsdorfSpeed
Re: Develop a QCA7000 board?
Idea: Could you send the leftovers to johu? Then you would only have to package one package and johu who is experienced with running a shop could send them around the world at a custom request.uhi22 wrote: ↑Fri Aug 04, 2023 2:04 pm Since the JLCPCB has a minimum quantity of five, and the boards are working better than expected, I could provide it if somebody is interested. Could also bundle it with QCA, controller and SPI-FLASH. (I do not plan to create a shop, just offering the few leftover parts.)
IMG_20230804_155546.jpg
- uhi22
- Posts: 1244
- Joined: Mon Mar 14, 2022 3:20 pm
- Location: Ingolstadt/Germany
- Has thanked: 245 times
- Been thanked: 684 times
Re: Develop a QCA7000 board?
I feel johu has enough construction sites already, and I'm happy to prepare bundles on request. This is not an issue. If we come to higher volumes, it's another story, of course.
@catphish Is a kicad symbol/footprint available for the DTM13-12PA-12PB-R008 - 2 x 12 pins?
@catphish Is a kicad symbol/footprint available for the DTM13-12PA-12PB-R008 - 2 x 12 pins?
Github: http://github.com/uhi22 --- Patreon: https://www.patreon.com/uhi22
-
royhen99
- Posts: 265
- Joined: Sun Feb 20, 2022 4:23 am
- Location: N. Wiltshire. UK
- Has thanked: 22 times
- Been thanked: 134 times
Re: Develop a QCA7000 board?
Available from TE website, https://www.te.com/usa-en/product-DTM13 ... BR008.html
down the page a little under CAD files.
down the page a little under CAD files.