[Driving] Mazda Mx5 (MK2)
-
MattsAwesomeStuff
- Posts: 1080
- Joined: Fri Apr 26, 2019 5:40 pm
- Has thanked: 478 times
- Been thanked: 308 times
- rstevens81
- Posts: 386
- Joined: Sun Dec 22, 2019 10:36 am
- Location: Bristol, UK
- Has thanked: 29 times
- Been thanked: 114 times
Re: Mazda Mx5 (MK2)
I seriously underestimated how hard the battery box would be!! Mainly my fault as I had to change direction a few times... I am now getting really happy with the result. It's a bent sheet design pop riveted (stainless rivets), adding lots of bends makes this thing super stiff it's actually alot stiffer than a previous iteration I have made out of angle iron but was mega heavy!! This does feel like the mk25 battery box 
You can get general idea here of what I did... Raised section that will be bolted to the adapter plate eventually I have a corigated battery box floor this thing is so so strong
Some cad...
The previous iteration ....I still have it but all I'll say it's too fecking heavy and it distorted to much with welding and was just not happy with it.
The sexy sexy outer case
Spoofing the rev counter with an esp32
Battery mock up
You can get general idea here of what I did... Raised section that will be bolted to the adapter plate eventually I have a corigated battery box floor this thing is so so strong
Rule 1 of EV Club is don't buy a rust bucket....
Which rule does everyone forget
Which rule does everyone forget
- janosch
- Posts: 329
- Joined: Tue Jun 30, 2020 9:23 am
- Location: London, UK
- Has thanked: 98 times
- Been thanked: 106 times
- Contact:
-
Alibro
- Posts: 1111
- Joined: Sun Feb 23, 2020 9:24 am
- Location: Northern Ireland
- Has thanked: 504 times
- Been thanked: 322 times
- Contact:
Re: Mazda Mx5 (MK2)
Any thoughts on my idea of using a buck converter to reduce the voltage down to 10V for the contactors. I'm using the VW ones in my build and didn't like the 700mA they were drawing at 14.4V. I read somewhere that anything over approx 500mA would shorten their life somewhat.rstevens81 wrote: βTue Feb 09, 2021 11:44 am unfortunately the contactors don't have economisers they draw 0.556amps. edit: just checked against gv242 (with economiser), that draws 0.160amps, so 3.5x more current can we live with 6.6w loss Vs 2 watts?
- rstevens81
- Posts: 386
- Joined: Sun Dec 22, 2019 10:36 am
- Location: Bristol, UK
- Has thanked: 29 times
- Been thanked: 114 times
Re: Mazda Mx5 (MK2)
The simplest solution I can think of would be a nano and a uln2003 wired in parallel (or bigger fet, preferably through hole fet) that would give 100 percent for first second then ramp down quickly afterwards OBS you could go for lower powered chip than a nano but they are cheap on Ali and don't need to faff with programmer.
Rule 1 of EV Club is don't buy a rust bucket....
Which rule does everyone forget
Which rule does everyone forget
-
Alibro
- Posts: 1111
- Joined: Sun Feb 23, 2020 9:24 am
- Location: Northern Ireland
- Has thanked: 504 times
- Been thanked: 322 times
- Contact:
Re: Mazda Mx5 (MK2)
That's an interesting idea.
It occurred to me that using a lower voltage like 10V to trigger the contactor cause problems long term? They operate fine down to 6V or 7V but I figured 10V would be safer but I like the sound of your idea better.
Any chance of a circuit diagram?
It occurred to me that using a lower voltage like 10V to trigger the contactor cause problems long term? They operate fine down to 6V or 7V but I figured 10V would be safer but I like the sound of your idea better.
Any chance of a circuit diagram?
-
MattsAwesomeStuff
- Posts: 1080
- Joined: Fri Apr 26, 2019 5:40 pm
- Has thanked: 478 times
- Been thanked: 308 times
Re: Mazda Mx5 (MK2)
The simplest solution I can think of would be to throw a diode or three in series, to bleed off that extra voltage. Gobble up 0.7v each. Yeah, you'd waste 350mA each one, but, meh.
- rstevens81
- Posts: 386
- Joined: Sun Dec 22, 2019 10:36 am
- Location: Bristol, UK
- Has thanked: 29 times
- Been thanked: 114 times
Re: Mazda Mx5 (MK2)
the diode would be worth a try first...but here is a simple diagram of my quick and dirty one that could be done on prototyping board. If your interested in a doing a DIY pwm contactor driver I am quite confident i could do something with an Attiny85 and some through hole components.Alibro wrote: βMon May 22, 2023 10:28 pm That's an interesting idea.
It occurred to me that using a lower voltage like 10V to trigger the contactor cause problems long term? They operate fine down to 6V or 7V but I figured 10V would be safer but I like the sound of your idea better.
Any chance of a circuit diagram?
Rule 1 of EV Club is don't buy a rust bucket....
Which rule does everyone forget
Which rule does everyone forget
-
Alibro
- Posts: 1111
- Joined: Sun Feb 23, 2020 9:24 am
- Location: Northern Ireland
- Has thanked: 504 times
- Been thanked: 322 times
- Contact:
Re: Mazda Mx5 (MK2)
Forgive my ignorance, I'd never heard of a ULN2003 before and my electronics knowledge is extremely limited but I can see they are very useful.
Would they be OK with being controlled by a PWM signal to reduce the voltage?
Would we need to put a cap across the output to smooth things a bit?
I guess we could use one to control two contactors by using half the input/outputs for each?
Would they be OK with being controlled by a PWM signal to reduce the voltage?
Would we need to put a cap across the output to smooth things a bit?
I guess we could use one to control two contactors by using half the input/outputs for each?
- rstevens81
- Posts: 386
- Joined: Sun Dec 22, 2019 10:36 am
- Location: Bristol, UK
- Has thanked: 29 times
- Been thanked: 114 times
Re: Mazda Mx5 (MK2)
They should be ok to control voltage, here a quick google video where someone uses one as a motor speed controller.
My personal preference is to use all of the channels of uln2003 in parallel as they are relatively cheap (the chinease smd versions can be brought for $0.11 from lcsc although a real through hole one can be brought for Β£0.41 from mouser), i have read that their real world useable maximum is 100mA/Chanel, so using all would probably be a good idea.
or just go full lunatic and use a big transistor like BDX34C still only Β£0.61 (https://www.mouser.co.uk/ProductDetail/ ... OetQ%3D%3D)
The capacitor shouldn't be needed i would think as the inductor itself will act a bit like a capacitor and the uln2003 has a flyback diode built in.
I would also use an analog input pin (with protection) and a voltage divider to measure the 12v line to the pwm would be adjusted for when the dcdc is on/off or low battery etc.
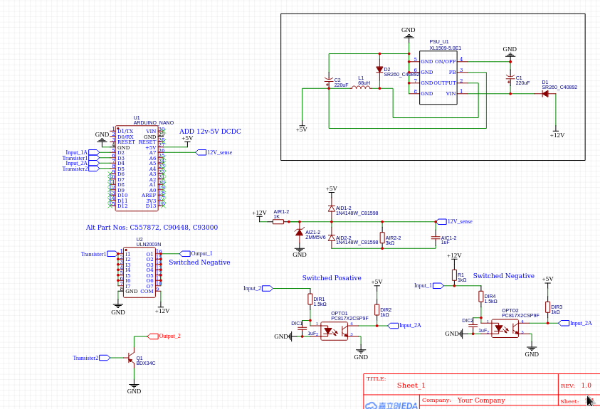
here is a fully featured schematic with protection etc.. which i stole off previous work...
if you want me to check these and make a quick pcb design let me know
My personal preference is to use all of the channels of uln2003 in parallel as they are relatively cheap (the chinease smd versions can be brought for $0.11 from lcsc although a real through hole one can be brought for Β£0.41 from mouser), i have read that their real world useable maximum is 100mA/Chanel, so using all would probably be a good idea.
or just go full lunatic and use a big transistor like BDX34C still only Β£0.61 (https://www.mouser.co.uk/ProductDetail/ ... OetQ%3D%3D)
The capacitor shouldn't be needed i would think as the inductor itself will act a bit like a capacitor and the uln2003 has a flyback diode built in.
I would also use an analog input pin (with protection) and a voltage divider to measure the 12v line to the pwm would be adjusted for when the dcdc is on/off or low battery etc.
here is a fully featured schematic with protection etc.. which i stole off previous work...
if you want me to check these and make a quick pcb design let me know
Rule 1 of EV Club is don't buy a rust bucket....
Which rule does everyone forget
Which rule does everyone forget
-
Alibro
- Posts: 1111
- Joined: Sun Feb 23, 2020 9:24 am
- Location: Northern Ireland
- Has thanked: 504 times
- Been thanked: 322 times
- Contact:
Re: Mazda Mx5 (MK2)
I've just ordered a pack of 10 uln2003 so will do as you say and use one for each contactor.
Getting a Nano to send the PWM should be pretty simple either by copying another sketch or by asking ChatGPT to write the code since my coding is pityful.
I don't think it is fair cluttering your project thread with this so I create a new thread to discuss it. Hopefully it will be relevant to many others.
viewtopic.php?t=3636
Getting a Nano to send the PWM should be pretty simple either by copying another sketch or by asking ChatGPT to write the code since my coding is pityful.
I don't think it is fair cluttering your project thread with this so I create a new thread to discuss it. Hopefully it will be relevant to many others.
viewtopic.php?t=3636
- SciroccoEV
- Posts: 370
- Joined: Thu Oct 10, 2019 1:50 pm
- Location: Luton UK
- Been thanked: 16 times
Re: Mazda Mx5 (MK2)
The very simplest coil economiser is a series resistor with an electrolytic capacitor in parallel with the resistor.rstevens81 wrote: βMon May 22, 2023 5:41 pm The simplest solution I can think of would be a nano and a uln2003 wired in parallel (or bigger fet, preferably through hole fet) that would give 100 percent for first second then ramp down quickly afterwards OBS you could go for lower powered chip than a nano but they are cheap on Ali and don't need to faff with programmer.
- rstevens81
- Posts: 386
- Joined: Sun Dec 22, 2019 10:36 am
- Location: Bristol, UK
- Has thanked: 29 times
- Been thanked: 114 times
Re: Mazda Mx5 (MK2)
Another update after another afternoon in the glorious sun working on the aerospace inspired battery box.....it's getting so close now I can taste the electrons ...this thing is mega strong and with the reinforcing I have added this just gets stronger and stronger 
I am nicknaming this battery box structure method....going full (Paul) Compton
as he is very much in favour of the lightweight geometric strong design
Test fitting lid...just enough space if we all breath in
Main structure test fiited in car...
Close up before fitting...note I have a corrugated base in the front section.
Showing off my extra stiffening ...
Another view..
Actual test equipment (new toy) so I (or anyone else) doesn't taste the electrons
I am nicknaming this battery box structure method....going full (Paul) Compton
Test fitting lid...just enough space if we all breath in
Rule 1 of EV Club is don't buy a rust bucket....
Which rule does everyone forget
Which rule does everyone forget
-
Alibro
- Posts: 1111
- Joined: Sun Feb 23, 2020 9:24 am
- Location: Northern Ireland
- Has thanked: 504 times
- Been thanked: 322 times
- Contact:
Re: Mazda Mx5 (MK2)
Isn't it amazing how our boxes and brackets start out simple and morph into the crazy shapes and styles we end up with.
When I look at some of my creations I wonder what's going on in my head.
When I look at some of my creations I wonder what's going on in my head.
-
ScythianNite
- Posts: 35
- Joined: Mon Feb 03, 2020 3:36 pm
- Location: Pennsylvania, USA
- Has thanked: 97 times
- Been thanked: 11 times
Re: Mazda Mx5 (MK2)
I'm also currently building a miata, and I'm using similar modules for the battery pack. how are you securing these to the battery box?
-
Alibro
- Posts: 1111
- Joined: Sun Feb 23, 2020 9:24 am
- Location: Northern Ireland
- Has thanked: 504 times
- Been thanked: 322 times
- Contact:
Re: Mazda Mx5 (MK2)
The modules look very similar to the Samsung modules I have from an eGolf.ScythianNite wrote: βSat Jun 03, 2023 1:11 am I'm also currently building a miata, and I'm using similar modules for the battery pack. how are you securing these to the battery box?
For two boxes I put M6 rivnuts in the floor of the box and use the original VW bolts to secure them. For one box I used m8 threaded bar to clamp two modules together on their sides and made brackets to hold the threaded bar down and in another box I used M8 threaded bar fed through 4 modules on there sides with several nuts holding each module. The bar also goes through the side of the box and is held by more nuts.
To secure the M8 bar I had to use round threaded rod connector with an Allan key type screw welded into it as there was no room for a spanner.
- rstevens81
- Posts: 386
- Joined: Sun Dec 22, 2019 10:36 am
- Location: Bristol, UK
- Has thanked: 29 times
- Been thanked: 114 times
Re: Mazda Mx5 (MK2)
I'm putting all joints in shear (sideways) with bent bits of metal or possibly some scrap angle section...if you make sure that the structure can carry the load sideways (or up) in the joint (just not ever pulling axially) rivneys or tack welded bottle are the way to go.ScythianNite wrote: βSat Jun 03, 2023 1:11 am I'm also currently building a miata, and I'm using similar modules for the battery pack. how are you securing these to the battery box?
Was hoping to get the battery bracket done the weekend just gone but basically had to convert half of garden from mess to lawn...still feel broken
Rule 1 of EV Club is don't buy a rust bucket....
Which rule does everyone forget
Which rule does everyone forget
- rstevens81
- Posts: 386
- Joined: Sun Dec 22, 2019 10:36 am
- Location: Bristol, UK
- Has thanked: 29 times
- Been thanked: 114 times
Re: Mazda Mx5 (MK2) [WIP]
Project update ..... Cone of shame time
some dufus forgot to put the steering rack in before making the battery box up...would of had to drill out about half of fasteners to reshape it...so went back to start...(go straight to jail, go do not collect Β£100)
Rotated and painted motor...
Leveling up....
Upper battery box test fitment Currently fitting the lower battery box which fits directly beneath this one and have gone on a shopping spree so wheels will be back on soon!
Upper battery box test fitment Currently fitting the lower battery box which fits directly beneath this one and have gone on a shopping spree so wheels will be back on soon!
Rule 1 of EV Club is don't buy a rust bucket....
Which rule does everyone forget
Which rule does everyone forget
-
Alibro
- Posts: 1111
- Joined: Sun Feb 23, 2020 9:24 am
- Location: Northern Ireland
- Has thanked: 504 times
- Been thanked: 322 times
- Contact:
Re: Mazda Mx5 (MK2) [WIP]
Been there, done that.rstevens81 wrote: βWed Aug 16, 2023 9:57 am Project update ..... Cone of shame timesome dufus forgot to put the steering rack in before making the battery box up...would of had to drill out about half of fasteners to reshape it...so went back to start...(go straight to jail, go do not collect Β£100)
coneofshame_2.png
Rotated and painted motor...
IMG_20230731_130909_088.jpg
IMG_20230801_130843_956.jpg
Leveling up....
IMG_20230805_141828_536.jpg![]()
Upper battery box test fitment
IMG_20230723_160730_282.jpg
Currently fitting the lower battery box which fits directly beneath this one and have gone on a shopping spree so wheels will be back on soon!
Looking good tho.
- rstevens81
- Posts: 386
- Joined: Sun Dec 22, 2019 10:36 am
- Location: Bristol, UK
- Has thanked: 29 times
- Been thanked: 114 times
Re: [WIP] Mazda Mx5 (MK2)
Forgot to add this to my last post...the 3 stages of turning welding wire into shielded cabled
Sorry about the bin view...if your wondering why it looks a little melted, don't try welding on the bin 
Heat shrink + AliExpress tinned copper = really good looking cable
Heat shrink + AliExpress tinned copper = really good looking cable
Rule 1 of EV Club is don't buy a rust bucket....
Which rule does everyone forget
Which rule does everyone forget
- rstevens81
- Posts: 386
- Joined: Sun Dec 22, 2019 10:36 am
- Location: Bristol, UK
- Has thanked: 29 times
- Been thanked: 114 times
Re: [WIP] Mazda Mx5 (MK2)
Battery box out again!! New (brake) hardliners added...wasn't happy with the old passenger side one as it could get crushed by the battery box if I had a big smash, so I re-routed it ... Drivers side also had to be replaced as the joint between the flexible (which I was replacing) and the hard line was rusted together. Still have to replace the master cylinder as it's got a small leak..but had enough of brakes for one day.
I fecking hate spring compressors, if it all goes wrong it could knock you block (head) off or worse. The sad bit it the spring compressors is one of my oldest and heavily used tools
All together, new upper and lower suspension arms, new joints on the steering rack, new brake flexibles, new shocks...I would have new brake pads if they hadn't sent me the wrong ones!!!
Front wing back on ...it's starting to look like a car again!! Also did the other side
but wasn't worth showing is it's just a mirror image.
Prototype 3d printed terminal cover.
Rule 1 of EV Club is don't buy a rust bucket....
Which rule does everyone forget
Which rule does everyone forget
-
chentron
- Posts: 119
- Joined: Mon Feb 22, 2021 3:25 pm
- Location: Spain
- Has thanked: 42 times
- Been thanked: 10 times
Re: Mazda Mx5 (MK2)
I see you have a photo with the tachometer +esp32 ... Me and others will thank if you share the code and a howto for children on how to made work this combination.
We come from here viewtopic.php?p=61015#p61015
We come from here viewtopic.php?p=61015#p61015
rstevens81 wrote: βMon May 22, 2023 7:36 am I seriously underestimated how hard the battery box would be!! Mainly my fault as I had to change direction a few times... I am now getting really happy with the result. It's a bent sheet design pop riveted (stainless rivets), adding lots of bends makes this thing super stiff it's actually alot stiffer than a previous iteration I have made out of angle iron but was mega heavy!! This does feel like the mk25 battery box
You can get general idea here of what I did...
Spoofing the rev counter with an esp32
IMG_20230515_143611_411.jpg
- rstevens81
- Posts: 386
- Joined: Sun Dec 22, 2019 10:36 am
- Location: Bristol, UK
- Has thanked: 29 times
- Been thanked: 114 times
Re: [WIP] Mazda Mx5 (MK2)
Ok got myself worried about the weight of my project.....lesson learnt never use numbers from the internet for anything..
I decided to weigh the car... got it as flat as possible on bricks (for that extra bit of safety) then put the parcel scales under neath each wheel and measured it .... top give confidence to the values obtained i weighed myself on 2 of these positions and there were within 2% (over reading)...
car up as level as i could get it given im working in mud
everything in the engine bay including chademo and cc2 sockets ... obs no coolant
then the weigh in...
218.3kg
219.1kg
202.0kg
208kg
now just to add 200kg of batteries (8x11kg)
and i should be below my 1100kg weight target (max gross weight is 1265kg)
I decided to weigh the car... got it as flat as possible on bricks (for that extra bit of safety) then put the parcel scales under neath each wheel and measured it .... top give confidence to the values obtained i weighed myself on 2 of these positions and there were within 2% (over reading)...
car up as level as i could get it given im working in mud
now just to add 200kg of batteries (8x11kg)
Rule 1 of EV Club is don't buy a rust bucket....
Which rule does everyone forget
Which rule does everyone forget
- rstevens81
- Posts: 386
- Joined: Sun Dec 22, 2019 10:36 am
- Location: Bristol, UK
- Has thanked: 29 times
- Been thanked: 114 times
Re: [WIP] Mazda Mx5 (MK2)
Man vs battery box round 27 
By chance i looking at mazda v8 conversions in forums and found out that the i6 z3 front anti roll bar will fit which free up space to allow me to fit a battery box much lower, i'm going to keep the existing battery box for use in the rear and hang both of them beneath the spare wheel where the back box used to sit.
The frame to support the battery box this thing doesn't move a bit and picks up on existing bolt holes
(not needed for strength but makes it much more rigid) see the sexy genuine bmw curved Z3 anti roll bar
also excuse the mess in my bog of mud..
The base of the battery box, i have welded tabs on here to so i can drill a hole through into the frame i have fabricated (previous pic)
base in place on top of the frame
3d printed spacer to go in between the batteries... mr bigpie has been running golf gte without cooling so recon i don't need the expense of a sheet of ali, if it turns out i do ill go shopping
My sexy 3d printed bolt guides to keep the bolt and washer centred (its an 8mm hole with a m6 rod)
rubber rubber rubber... this is one side of a piece of angle section that im going to sandwich my modules to
The other side with low contactor, mid contactor and big fuse on it...
The opposite end..
bottom module squished together
and then the top module (was getting too heavy for my crappy lidil work mate so had to move to the mud/floor)
sat in place .. im planing of putting bolts through to hold it to the frame
By chance i looking at mazda v8 conversions in forums and found out that the i6 z3 front anti roll bar will fit which free up space to allow me to fit a battery box much lower, i'm going to keep the existing battery box for use in the rear and hang both of them beneath the spare wheel where the back box used to sit.
The frame to support the battery box this thing doesn't move a bit and picks up on existing bolt holes
Rule 1 of EV Club is don't buy a rust bucket....
Which rule does everyone forget
Which rule does everyone forget
- rstevens81
- Posts: 386
- Joined: Sun Dec 22, 2019 10:36 am
- Location: Bristol, UK
- Has thanked: 29 times
- Been thanked: 114 times
Re: [WIP] Mazda Mx5 (MK2)
Some more progress in battery box mayhem land and is starting to come together 
Framework in Mockup in place The base Front frame tapped Box together Some sexy black paint
Playing with round LCD display
Just spoofing with random numbers for now
Framework in Mockup in place The base Front frame tapped Box together Some sexy black paint
Rule 1 of EV Club is don't buy a rust bucket....
Which rule does everyone forget
Which rule does everyone forget