Switched ADC BMS

Topics concerning OEM and open source BMSes
anguicito
Posts: 3
Joined: Fri Jul 15, 2022 5:19 pm

Re: Switched ADC BMS

Post by anguicito »

OK 56 V How much I A Max?
User avatar
johu
Site Admin
Posts: 7182
Joined: Thu Nov 08, 2018 10:52 pm
Location: Kassel/Germany
Has thanked: 552 times
Been thanked: 1918 times
Contact:

Re: Switched ADC BMS

Post by johu »

anguicito wrote: Mon Jul 18, 2022 8:27 am OK 56 V How much I A Max?
Uh, could you cut down the length of your sentences :D Seriously, what on earth are you asking?

Ok, back on topic. I have just pretty much decided that I will put a host processor on each module. It is just too painful with the differential i2c. I will reuse an addressing scheme I used earlier. Since now there will only be CAN and supply voltage on the cat5 cable 4 pins are left per RJ45 connector. So now one connector is the input, one is the output. The input receives a module address and sends it to the output + 1. Will be pulled down so the first module can have those 4 pins floating and be module "0".

The host processor will likely be an STM32F030C8T6 which is a basic part on jlc and costs $1. It also allows for some temperature sensor inputs and a current sensor input.

They will probably run a unified software and module 0 takes over some master functions for system integration, such as SoC and power limit calculation.

I won't add any traditional IO such as relays or miscellaneous inputs
Support R/D and forum on Patreon: https://patreon.com/openinverter - Subscribe on odysee: https://odysee.com/@openinverter:9
User avatar
johu
Site Admin
Posts: 7182
Joined: Thu Nov 08, 2018 10:52 pm
Location: Kassel/Germany
Has thanked: 552 times
Been thanked: 1918 times
Contact:

Re: Switched ADC BMS

Post by johu »

Finally had some time to work on the BMS again. I have removed all primary side logic and connected the isolators directly to an STM32.

The I2C peripheral can't be used as (it's quite broken in the STM and) SDA is split into a TX and RX line by the isolator where normally it is one shared line. Yes I could use an I2C isolator or I2C splitter but then I'm tied to some specialized (and expensive) IC again that I'm trying to avoid for resilience reasons.

So I'm running I2C with the SPI peripheral. It's pretty ugly, I have to bitbang the start sequence and address byte. Also the ACK bits need to be inserted requiring a lot of shifting. I'll also try sync serial or serial with a timer. On the other hand now that I've done the work I might as well leave it like this.

Also the balancing circuit runs nicely, I can either draw around 40mA from a connected cell or feed some (yet unknown) current to it.

Other quirks are switching the multiplexer. I'm using the MSB for clocking the shift register to the output register. That works great when the shift register is empty but causes glitches when something is already in there. So either I'll add a dedicated latch signal (which would require a second isolator) or think of something cleverer.

Another improvement could be the attenuation for the ADC. It ranges from -2V to +2V. Remember odd cells deliver a positive voltage, even cells a negative one. So I need to divide from, say, 4.5V to 2V and -4.5V to -2V respectively. Right now I'm using a simple resistive divider (10k from both polarities and 15k across the ADC input) but it loads down the mux mosfets and slightly distorts the reading. This could also be temperature dependent.

How can I do "active" attenuation (opamp) with a single 5V supply rail?
grafik.png
grafik.png (4.99 KiB) Viewed 13414 times
Attachments
IMG_20221226_200217.jpg
Support R/D and forum on Patreon: https://patreon.com/openinverter - Subscribe on odysee: https://odysee.com/@openinverter:9
User avatar
johu
Site Admin
Posts: 7182
Joined: Thu Nov 08, 2018 10:52 pm
Location: Kassel/Germany
Has thanked: 552 times
Been thanked: 1918 times
Contact:

Re: Switched ADC BMS

Post by johu »

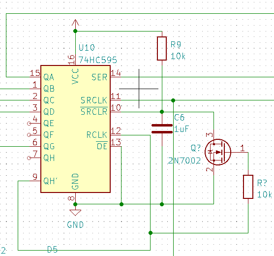
Glitchy mux issue solved:
grafik.png
QH' which is internally connected to the last bit of the shift register also provides the RCLK that latches shifted data to the outputs, as before. It means you always need to set the MSB to 1. Now the same signal is inverted and slightly delayed via a mosfet for the /SRCLR pin that clears ONLY the shift register when pulled low. Outputs remain untouched. Clearing the shift register also resets QH' so the reset signal self-releases.
Support R/D and forum on Patreon: https://patreon.com/openinverter - Subscribe on odysee: https://odysee.com/@openinverter:9
User avatar
bexander
Posts: 897
Joined: Tue Jun 16, 2020 6:00 pm
Location: Gothenburg, Sweden
Has thanked: 78 times
Been thanked: 102 times

Re: Switched ADC BMS

Post by bexander »

johu wrote: Tue Dec 27, 2022 1:05 pm Another improvement could be the attenuation for the ADC. It ranges from -2V to +2V. Remember odd cells deliver a positive voltage, even cells a negative one. So I need to divide from, say, 4.5V to 2V and -4.5V to -2V respectively. Right now I'm using a simple resistive divider (10k from both polarities and 15k across the ADC input) but it loads down the mux mosfets and slightly distorts the reading. This could also be temperature dependent.

How can I do "active" attenuation (opamp) with a single 5V supply rail?
To me, it is impossible to make a opamp output a voltage outside of its supply voltage.
Can't you just use higher impedance, say 100k or 500k resistors for the voltage division? What is the input leakage current on the ADC and is this leakage current constant so that the error it causes can be adjusted for?
Pete9008
Posts: 1801
Joined: Sun Apr 03, 2022 1:57 pm
Has thanked: 102 times
Been thanked: 351 times

Re: Switched ADC BMS

Post by Pete9008 »

There are diff amp configurations that could do it but the cheap ones don't have the accuracy and the good ones are expensive. Bexander's suggestion on the impedances is the first thing to check to see if that can get you a good enough compromise on accuracy. Putting a cap across the ADC input can sometimes help here as it allows higher series drive resistance while still being able to drive the ADC sampling capacitance.

Edit - just had a look at the datasheet and that chip has quite a complicated input sampling (it seems to module the sampling capacitor to give the PGA) so without a lot more thinking about it I haven't a clue what you could get away with :(

Also and saw this:
The absolute voltage range on each of the differential input pins is from VSS-0.3V to VDD+0.3V. Any voltage above or below this range will cause leakage currents through the Electrostatic Discharge (ESD) diodes atthe input pins. This ESD current can cause unexpected performance of the device. The common mode of the analog inputs should be chosen such that both the differential analog input range and the absolute voltage range on each pin are within the specified operating range defined in Section 1.0 “Electrical Characteristics” and Section 4.0 “Description of Device Operation”.
Are you sure it copes with the negative inputs OK, are both voltages allways within the Vss to Vdd range?
User avatar
johu
Site Admin
Posts: 7182
Joined: Thu Nov 08, 2018 10:52 pm
Location: Kassel/Germany
Has thanked: 552 times
Been thanked: 1918 times
Contact:

Re: Switched ADC BMS

Post by johu »

Ah yes, I put a 1uF cap across the ADC now. Sampling cap if 3.2pF and impedance is 2.25 MegOhm (http://ww1.microchip.com/downloads/en/d ... 22003e.pdf). So upping the resistors should help.

To my surprise the latest measurement shows no voltage drop while it was 2mV on my first tests, without the capacitor across the ADC. Interesting.
Support R/D and forum on Patreon: https://patreon.com/openinverter - Subscribe on odysee: https://odysee.com/@openinverter:9
Pete9008
Posts: 1801
Joined: Sun Apr 03, 2022 1:57 pm
Has thanked: 102 times
Been thanked: 351 times

Re: Switched ADC BMS

Post by Pete9008 »

Oops see edit above!

That makes sense, the cap provides the charge for the sampling cap. Without it the resistors do which gives the voltage drop across them.

Edit - to be clear, without the cap the resistors have to charge the sampling cap causing a voltage drop across them. With the cap the cap charges via the resistors and as long as enough time has been allowed the current will have dropped to zero by the time the conversion sampling starts so no voltage drop. The remaining error is the charge transfer between the two caps, with 1u and 3p it should be around the 18bit level.
User avatar
johu
Site Admin
Posts: 7182
Joined: Thu Nov 08, 2018 10:52 pm
Location: Kassel/Germany
Has thanked: 552 times
Been thanked: 1918 times
Contact:

Re: Switched ADC BMS

Post by johu »

Just started experimenting with the mux actually cycling. So 1uF doesn't work as there is always a polarity change between adjacent channels. Of course the sequence could be changed. Anyway, It takes a long time for the new value to settle. Now I put in 1nF because that's all I have in my limited exile lab. Now edges look nice and sharp.
Support R/D and forum on Patreon: https://patreon.com/openinverter - Subscribe on odysee: https://odysee.com/@openinverter:9
User avatar
johu
Site Admin
Posts: 7182
Joined: Thu Nov 08, 2018 10:52 pm
Location: Kassel/Germany
Has thanked: 552 times
Been thanked: 1918 times
Contact:

Re: Switched ADC BMS

Post by johu »

Here is a plot from 14-bit, 60 SPS mode
grafik.png
I set Analog Discovery to generate 2.5V and 5V. As you can see it is rather stable and only jitters 0.5mV.
I can add my SMPS as a third voltage but it jitters quite a bit.
grafik.png
Still useful to test the balancing feature, that's how I know it draw 40mA.

Also connected a camera battery to the 1st channel so I could actually put some energy into it. Current draw on the DC-DC converter rose by around 20 mA, so only putting in like 15 mA or so. It is via two 47R resistors, so (5V-3.8V)/94=13mA -> adds up. Maybe I could use some lower value resistors to make this a bit more effective.

Voltage reading was also dead stable. Of course as soon as you run any balancing the reading becomes useless. So balancing must be released from time to time to get a valid voltage reading.

EDIT: here's how it works
grafik.png
Support R/D and forum on Patreon: https://patreon.com/openinverter - Subscribe on odysee: https://odysee.com/@openinverter:9
User avatar
johu
Site Admin
Posts: 7182
Joined: Thu Nov 08, 2018 10:52 pm
Location: Kassel/Germany
Has thanked: 552 times
Been thanked: 1918 times
Contact:

Re: Switched ADC BMS

Post by johu »

I tried using usart with clk but that's not going anywhere. For one the bit order is reversed (LSB first) and the start bit causes an unwanted start condition before every byte:
grafik.png
grafik.png (5.47 KiB) Viewed 13293 times
So I'll stick with I2C over SPI for now. Or completely bitbang.

EDIT: just realized the STM32F030 has a newer SPI peripheral that can transfer all frame sizes between 4 and 16 bits. So by selecting 9 bits I should be able to do away with all the manual shifting.

EDIT2: Nooooo! the F030 doesn't have CAN. Maybe that's why it is so cheap. Back to F1 then? Don't feel like a major architecture change, but any cheap STM32 WITH CAN is fine
Support R/D and forum on Patreon: https://patreon.com/openinverter - Subscribe on odysee: https://odysee.com/@openinverter:9
User avatar
mackoffgrid
Posts: 94
Joined: Thu Jan 02, 2020 10:18 am
Location: Brisbane Australia
Has thanked: 6 times
Been thanked: 1 time

Re: Switched ADC BMS

Post by mackoffgrid »

When / If the chip shortage comes to an end, the stm32F042 should be the cheapest. If you've stated this before then I apologize :oops:
User avatar
johu
Site Admin
Posts: 7182
Joined: Thu Nov 08, 2018 10:52 pm
Location: Kassel/Germany
Has thanked: 552 times
Been thanked: 1918 times
Contact:

Re: Switched ADC BMS

Post by johu »

Not a bad call, just 32k of flash make me a little nervous, with boot loader and all that.
Support R/D and forum on Patreon: https://patreon.com/openinverter - Subscribe on odysee: https://odysee.com/@openinverter:9
User avatar
johu
Site Admin
Posts: 7182
Joined: Thu Nov 08, 2018 10:52 pm
Location: Kassel/Germany
Has thanked: 552 times
Been thanked: 1918 times
Contact:

Re: Switched ADC BMS

Post by johu »

Rolling with the STM32F103C8T6 now
grafik.png
Just basic functionality now. Need to add
- address lines for detecting position on bus
- analog input for current sensor single ended and differential
- 2 inputs for temperature sensors
- Some leds
Support R/D and forum on Patreon: https://patreon.com/openinverter - Subscribe on odysee: https://odysee.com/@openinverter:9
JockE28
Posts: 38
Joined: Tue Sep 15, 2020 4:05 pm
Has thanked: 8 times
Been thanked: 1 time

Re: Switched ADC BMS

Post by JockE28 »

Looks great :D very nice job.

I'm still in a steap learning curve of this and working slowly towards my goal (build my own superEV) ~ 340hp 900 pound EV

I'm very interested to test this when I'm that far with my project, currently waiting for m3 rear DU and battery moduels

Ideas/questions

The pack moduels that I'm waiting for is configured 2p7s,
7 of those
Then I guess I would need 4 of these slave boards?

- Possible for master to output max charge/disscharge current from cell data curve (e.g temperature and SOC) to motorcontroller and charger/fast charger?

- control strategy for cooling/heating of pack for charge/discharge

- internal resistance measurement?

- this is awesome


Excuses for bad English writing skills and my total lack of knowledge :P
And thanks for your contributions to this community
User avatar
johu
Site Admin
Posts: 7182
Joined: Thu Nov 08, 2018 10:52 pm
Location: Kassel/Germany
Has thanked: 552 times
Been thanked: 1918 times
Contact:

Re: Switched ADC BMS

Post by johu »

Hah, yes, corner case. 3 for 48, 4 for 49. No such thing as "slave boards". They are all identical, just one will take the function of the main node.
Yes the software will have some configurable curves for charge and discharge power depending on SoC, cell voltage and temperature.

Cooling/Heating not for now, internal resistance maybe as a by-product, i.e. calculating change in voltage as a reaction to change of current. I know there are some ways to inject some high frequency, could be done with the balancer circuit. But not planning for that right now.

I have added programming headers now and am running out of space for current and temp sensor connector:
grafik.png
So I might get rid of the RJ45 connectors and do screw or crimp terminals instead
Here's what we need:
- CANH/CANL
- GND/12V
- Activation signal that wakes up the BMS
- Addressing mode signal
- Current sensor 5V/GND/Out+/Out-
- Temp sensor 1 and 2 signal/GND
That is 14 signals on a screw terminal block or 20 on crimp terminals with pass through to the next board.
Support R/D and forum on Patreon: https://patreon.com/openinverter - Subscribe on odysee: https://odysee.com/@openinverter:9
User avatar
johu
Site Admin
Posts: 7182
Joined: Thu Nov 08, 2018 10:52 pm
Location: Kassel/Germany
Has thanked: 552 times
Been thanked: 1918 times
Contact:

Re: Switched ADC BMS

Post by johu »

3.81mm Phoenix for connections going through, can be combined with screw or clamp terminals. Current and temperature sensor via Molex.

Could make the cell tap inputs single row Molex as well
grafik.png
Support R/D and forum on Patreon: https://patreon.com/openinverter - Subscribe on odysee: https://odysee.com/@openinverter:9
JockE28
Posts: 38
Joined: Tue Sep 15, 2020 4:05 pm
Has thanked: 8 times
Been thanked: 1 time

Re: Switched ADC BMS

Post by JockE28 »

Oh. Nice update!

Is there a maximum pcb size that you are stuck with?

As you are running out of space?
User avatar
johu
Site Admin
Posts: 7182
Joined: Thu Nov 08, 2018 10:52 pm
Location: Kassel/Germany
Has thanked: 552 times
Been thanked: 1918 times
Contact:

Re: Switched ADC BMS

Post by johu »

Good question! No, just want to keep it compact
Support R/D and forum on Patreon: https://patreon.com/openinverter - Subscribe on odysee: https://odysee.com/@openinverter:9
JockE28
Posts: 38
Joined: Tue Sep 15, 2020 4:05 pm
Has thanked: 8 times
Been thanked: 1 time

Re: Switched ADC BMS

Post by JockE28 »

Ah understandable.

Progress looks great so far 😊
User avatar
johu
Site Admin
Posts: 7182
Joined: Thu Nov 08, 2018 10:52 pm
Location: Kassel/Germany
Has thanked: 552 times
Been thanked: 1918 times
Contact:

Re: Switched ADC BMS

Post by johu »

Another early forum release


Just had 10 of these quoted at JLC and they go for around 20€ each without connectors and shipping
Support R/D and forum on Patreon: https://patreon.com/openinverter - Subscribe on odysee: https://odysee.com/@openinverter:9
JockE28
Posts: 38
Joined: Tue Sep 15, 2020 4:05 pm
Has thanked: 8 times
Been thanked: 1 time

Re: Switched ADC BMS

Post by JockE28 »

Wow! Interesting. I live in Sweden, where re you located? What brings you here? 😃

You can sign me upp for 4pcs
JockE28
Posts: 38
Joined: Tue Sep 15, 2020 4:05 pm
Has thanked: 8 times
Been thanked: 1 time

Re: Switched ADC BMS

Post by JockE28 »

Oh, one more thing that my brain is trying to understand.

Once you bleed one cell, this will go to waist through a resistor. It can't be used to another cell that needs it?

Forgive me for being a slow learner 😊
User avatar
johu
Site Admin
Posts: 7182
Joined: Thu Nov 08, 2018 10:52 pm
Location: Kassel/Germany
Has thanked: 552 times
Been thanked: 1918 times
Contact:

Re: Switched ADC BMS

Post by johu »

JockE28 wrote: Sun Jan 08, 2023 9:02 pm Once you bleed one cell, this will go to waist through a resistor. It can't be used to another cell that needs it?
I thought about placing an elcap on there and then rapidly switch between a cell that has excess charge and one that has too little. But there is so little charge being transferred that I dropped this idea. You could still have a strategy where you only ever charge low cells and never bleed any. Then energy would be transferred from the whole pack through your DC/DC converter into low cells. But it's not like there's a whole lot to gain...
JockE28 wrote: Sun Jan 08, 2023 8:58 pm Wow! Interesting. I live in Sweden, where re you located? What brings you here? 😃

You can sign me upp for 4pcs
Cool, whereabout? I'm in Börtnan/Jämtland because we like it :)
Support R/D and forum on Patreon: https://patreon.com/openinverter - Subscribe on odysee: https://odysee.com/@openinverter:9
JockE28
Posts: 38
Joined: Tue Sep 15, 2020 4:05 pm
Has thanked: 8 times
Been thanked: 1 time

Re: Switched ADC BMS

Post by JockE28 »

johu wrote: Mon Jan 09, 2023 10:31 am I thought about placing an elcap on there and then rapidly switch between a cell that has excess charge and one that has too little. But there is so little charge being transferred that I dropped this idea. You could still have a strategy where you only ever charge low cells and never bleed any. Then energy would be transferred from the whole pack through your DC/DC converter into low cells. But it's not like there's a whole lot to gain...


Cool, whereabout? I'm in Börtnan/Jämtland because we like it :)
Ah, i see. Just thought that no waste is for the better, but seems to work just fine in all other applications, so no need to make things complicated then it is :lol:

Jämtland is nice, real winter there.

I live closer to the equator, Falkenberg Hallands län, less winter
Post Reply