Toyota Gen 3 inverter charger
- celeron55
- Posts: 805
- Joined: Thu Jul 04, 2019 3:04 pm
- Location: Finland
- Has thanked: 39 times
- Been thanked: 136 times
- Contact:
Re: Toyota Gen 3 inverter charger
I didn't have any coolant flow. One of the boost temperature sensors got into the thirties °C when I left it on for some minutes. Ambient was maybe 10°C. I'll slap on some PC watercooling stuff or something, with a CPU cooling block for a 100A output diode.
Yeah I'm just using the sensors the thing already has, resistor divided into atmega328 inputs. It's 1 bit / amp plus noise, plus AC waveform so this is all I'm going to get in terms of accuracy. I think with some averaging, calibration and dirty tricks it'll be accurate enough. Definitely not going to add any current sensors to it.
The way I'll make a CHAdeMO compatible output will be by an output diode and precharge resistor paralleled to it, so that it will precharge the output capacitor once the vehicle side contactors are closed and this charger can then measure the battery voltage once precharged. In theory it will be able to charge any EV, but I think production EVs might complain about the lack of isolation. Does anyone happen know whether production cars do HV bus isolation testing when charging by CHAdeMO?
Yeah I'm just using the sensors the thing already has, resistor divided into atmega328 inputs. It's 1 bit / amp plus noise, plus AC waveform so this is all I'm going to get in terms of accuracy. I think with some averaging, calibration and dirty tricks it'll be accurate enough. Definitely not going to add any current sensors to it.
The way I'll make a CHAdeMO compatible output will be by an output diode and precharge resistor paralleled to it, so that it will precharge the output capacitor once the vehicle side contactors are closed and this charger can then measure the battery voltage once precharged. In theory it will be able to charge any EV, but I think production EVs might complain about the lack of isolation. Does anyone happen know whether production cars do HV bus isolation testing when charging by CHAdeMO?
- Jack Bauer
- Posts: 4003
- Joined: Wed Dec 12, 2018 5:24 pm
- Location: Ireland
- Has thanked: 153 times
- Been thanked: 1123 times
- Contact:
Re: Toyota Gen 3 inverter charger
I know they do an insulation test on the charger side. Not sure of any isol tests on car side. I have a 2011 leaf so will give it a try:)
I'm going to need a hacksaw
- celeron55
- Posts: 805
- Joined: Thu Jul 04, 2019 3:04 pm
- Location: Finland
- Has thanked: 39 times
- Been thanked: 136 times
- Contact:
Re: Toyota Gen 3 inverter charger
Yeah, and very specifically I mean isolation, not insulation.
Production EVs can have an isolation testing system on the HV bus that's measuring isolation regarding to chassis ground. I don't know which cars have it. I think it might be active when charging, and would consider it a fault if the charger isn't isolating the car from the electrical grid, in other words forcing the HV bus voltage to a certain DC level compared to grid neutral. In this case the vehicle's negative battery rail will be forced to about -300 to -250VDC relative to ground / AC neutral, and the positive rail will be set relative to that obviously by whatever the battery voltage is. I think a real CHAdeMO charger does its power conversion using a transformer, allowing the vehicle's HV bus to float relative to ground and AC neutral.
Production EVs can have an isolation testing system on the HV bus that's measuring isolation regarding to chassis ground. I don't know which cars have it. I think it might be active when charging, and would consider it a fault if the charger isn't isolating the car from the electrical grid, in other words forcing the HV bus voltage to a certain DC level compared to grid neutral. In this case the vehicle's negative battery rail will be forced to about -300 to -250VDC relative to ground / AC neutral, and the positive rail will be set relative to that obviously by whatever the battery voltage is. I think a real CHAdeMO charger does its power conversion using a transformer, allowing the vehicle's HV bus to float relative to ground and AC neutral.
-
arber333
- Posts: 3795
- Joined: Mon Dec 24, 2018 1:37 pm
- Location: Slovenia
- Has thanked: 166 times
- Been thanked: 411 times
- Contact:
Re: Toyota Gen 3 inverter charger
Yes Volt, Ampera and Bolt cars that have coolant in the battery must mitigate this by continuous isolation testing. I know this because couple of times on our Ampera car we got DTC HV charging system error. This is caused either by abnormal reference to GND or by actual ground leak from HV line. Luckily it was an issue of low 12V battery reference. I just charged the AGM and reset DTCs.celeron55 wrote: ↑Sun Nov 10, 2019 7:41 pm Yeah, and very specifically I mean isolation, not insulation.
Production EVs can have an isolation testing system on the HV bus that's measuring isolation regarding to chassis ground. I don't know which cars have it. I think it might be active when charging, and would consider it a fault if the charger isn't isolating the car from the electrical grid, in other words forcing the HV bus voltage to a certain DC level compared to grid neutral. In this case the vehicle's negative battery rail will be forced to about -300 to -250VDC relative to ground / AC neutral, and the positive rail will be set relative to that obviously by whatever the battery voltage is. I think a real CHAdeMO charger does its power conversion using a transformer, allowing the vehicle's HV bus to float relative to ground and AC neutral.
Hurah! I got the new boards from foundry. I need some time to assemble and make software corrections but i think Prius inverter will charge wirh EMW charger brain soon.
- celeron55
- Posts: 805
- Joined: Thu Jul 04, 2019 3:04 pm
- Location: Finland
- Has thanked: 39 times
- Been thanked: 136 times
- Contact:
Re: Toyota Gen 3 inverter charger
The Finnish Post employees are on a strike so I can't get my output diode and stuff, so I programmed a weird CHAdeMO extension that first disengages the main battery contactor, then waits for a couple of minutes for the HV system to drain to less than 10V, then engages the CHAdeMO contactors, then does a precharge with everything connected, and then starts charging. That took some effort but it does work now.
After a day of such tweaking I got it to charge at somewhere around 10kW. Starting every test took like at least 5 minutes, watching the HV system get charged and drained over and over again and sometimes my clever BMS decided to rate limit the main contactor switchings, which is a feature I coded into the BMS in case there's a bug in another part of the system that tries to kill the contactor.
Now the only thing keeping me from charging at 10kW is cooling. I bought everything for that, but the parts happen to be stored, instead of being transported, by the Finnish Post. So we'll see about that some day.
And the only thing that keeps me from charging at 22kW at a public charger is adding an enclosure, a Type 2 connector, some buttons and stuff. You probably already guessed where those are.
The 3D printed CHAdeMO connector works surprisingly well but it doesn't have a connector lock and the is-it-pushed-all-the-way-in switch is kind of janky. And I couldn't make crimped connections to the 9mm brass contacts because... the Finnish Post didn't deliver my brass tubes and one of the rods split when I tried to drill and crimp them, so one is crimped and one is soldered. The small contacts are literally just strands of 16mm2 mains cable or something like that. I picked some pieces from the floor of a construction site. Also, I will need to fill the connector with some type of high-temp adhesive sealant to make it waterproof, and heat proof as the PLA almost melts in your hand and you want something to exist between it and the contacts when you grab it.
I think this is probably the most ghetto CHAdeMO charger the world will ever see.




After a day of such tweaking I got it to charge at somewhere around 10kW. Starting every test took like at least 5 minutes, watching the HV system get charged and drained over and over again and sometimes my clever BMS decided to rate limit the main contactor switchings, which is a feature I coded into the BMS in case there's a bug in another part of the system that tries to kill the contactor.
Now the only thing keeping me from charging at 10kW is cooling. I bought everything for that, but the parts happen to be stored, instead of being transported, by the Finnish Post. So we'll see about that some day.
And the only thing that keeps me from charging at 22kW at a public charger is adding an enclosure, a Type 2 connector, some buttons and stuff. You probably already guessed where those are.
The 3D printed CHAdeMO connector works surprisingly well but it doesn't have a connector lock and the is-it-pushed-all-the-way-in switch is kind of janky. And I couldn't make crimped connections to the 9mm brass contacts because... the Finnish Post didn't deliver my brass tubes and one of the rods split when I tried to drill and crimp them, so one is crimped and one is soldered. The small contacts are literally just strands of 16mm2 mains cable or something like that. I picked some pieces from the floor of a construction site. Also, I will need to fill the connector with some type of high-temp adhesive sealant to make it waterproof, and heat proof as the PLA almost melts in your hand and you want something to exist between it and the contacts when you grab it.
I think this is probably the most ghetto CHAdeMO charger the world will ever see.




-
arber333
- Posts: 3795
- Joined: Mon Dec 24, 2018 1:37 pm
- Location: Slovenia
- Has thanked: 166 times
- Been thanked: 411 times
- Contact:
Re: Toyota Gen 3 inverter charger
Nice work celeron55!
@Jack Bauer: Can you tell us why do we need -5V power supply? Is it required to run transistors of MG1/2? Do we also need it to run the buck/boost stage transistors? Or do we just need -5V to power current sensors?
@Jack Bauer: Can you tell us why do we need -5V power supply? Is it required to run transistors of MG1/2? Do we also need it to run the buck/boost stage transistors? Or do we just need -5V to power current sensors?
- Jack Bauer
- Posts: 4003
- Joined: Wed Dec 12, 2018 5:24 pm
- Location: Ireland
- Has thanked: 153 times
- Been thanked: 1123 times
- Contact:
Re: Toyota Gen 3 inverter charger
To the best of my recolection the -5v is used by the current sensors and voltage sensing circuits.
I'm going to need a hacksaw
- johu
- Site Admin
- Posts: 7182
- Joined: Thu Nov 08, 2018 10:52 pm
- Location: Kassel/Germany
- Has thanked: 552 times
- Been thanked: 1914 times
- Contact:
Re: Toyota Gen 3 inverter charger
Can these 3D-printed parts be ordered anywhere or do I have to go through 3Dhub or something? Where can I get the pins?
Support R/D and forum on Patreon: https://patreon.com/openinverter - Subscribe on odysee: https://odysee.com/@openinverter:9
- celeron55
- Posts: 805
- Joined: Thu Jul 04, 2019 3:04 pm
- Location: Finland
- Has thanked: 39 times
- Been thanked: 136 times
- Contact:
Re: Toyota Gen 3 inverter charger
The 3D models are available on thingiverse (https://www.thingiverse.com/thing:121581) and I made the big pins myself from brass rod and circlips (using an angle grinder, dremel clone and a cordless drill), small pins from smaller copper pieces roughly in correct dimensions. Had to CNC one part from PE plastic because the 3D printed one snapped.
The model requires some manual filing, carving and drilling after printing. The design would have use for a lot of improvement, but it appears to fit and be able to handle the amps. I have checked it matches the shape specified by the standard.
The caveat of course compared to a real one is that it's not waterproof, doesn't have the locking solenoid and probably doesn't last long in the sun either.
I think I could produce it cheaper than 3Dhubs or so if you would be happy with the level of quality shown. I have the materials for the pins left also. I only have PLA to print with currently. This would be maybe 120€ or something including all pins and some screws. It's a lot of fiddly work. No warranty of course and only certified to be useful as decoration.
For comparison, the cheapest connector from China costs around 600€+shipping+tax, as for what I've seen.
The model requires some manual filing, carving and drilling after printing. The design would have use for a lot of improvement, but it appears to fit and be able to handle the amps. I have checked it matches the shape specified by the standard.
The caveat of course compared to a real one is that it's not waterproof, doesn't have the locking solenoid and probably doesn't last long in the sun either.
I think I could produce it cheaper than 3Dhubs or so if you would be happy with the level of quality shown. I have the materials for the pins left also. I only have PLA to print with currently. This would be maybe 120€ or something including all pins and some screws. It's a lot of fiddly work. No warranty of course and only certified to be useful as decoration.
For comparison, the cheapest connector from China costs around 600€+shipping+tax, as for what I've seen.
-
arber333
- Posts: 3795
- Joined: Mon Dec 24, 2018 1:37 pm
- Location: Slovenia
- Has thanked: 166 times
- Been thanked: 411 times
- Contact:
Re: Toyota Gen 3 inverter charger
@Celeron55
Hi, i finally found time to assemble my Prius Gen3 charger board. Now i am working on charger Arduino code. It is really simple dual comparator with PID code. Prius voltage and current signals work really adaptive and are universal in respect to other 5V uC.
Please mind the schorched connector it was salvaged from Prius main board. However a have some doubts about hardware. Can you tell me how did you manage to connect battery across AC power? What I mean to ask did you have to actuate any of the other transistors or did you just keep them off?
Next question i have is, how exactly should i keep rest of transistors off? Do i feed them 5V through the pullup or do i just leave them floating?
Does driver board have its own pullups?
I am still deciding which current sensor to use. I have Melexis sensors and boards, but i would need very accurate setting for mV per A. I am not sure if i can et repeatable results with usual chip placement. I would need signal full swing up to 100A. Alternative is Tamura 200A hall sensor which is bulkier.
Johannes, your opinion on melexis sensor placement and its accuracy? I havent used them before.
Hi, i finally found time to assemble my Prius Gen3 charger board. Now i am working on charger Arduino code. It is really simple dual comparator with PID code. Prius voltage and current signals work really adaptive and are universal in respect to other 5V uC.
Please mind the schorched connector it was salvaged from Prius main board. However a have some doubts about hardware. Can you tell me how did you manage to connect battery across AC power? What I mean to ask did you have to actuate any of the other transistors or did you just keep them off?
Next question i have is, how exactly should i keep rest of transistors off? Do i feed them 5V through the pullup or do i just leave them floating?
Does driver board have its own pullups?
I am still deciding which current sensor to use. I have Melexis sensors and boards, but i would need very accurate setting for mV per A. I am not sure if i can et repeatable results with usual chip placement. I would need signal full swing up to 100A. Alternative is Tamura 200A hall sensor which is bulkier.
Johannes, your opinion on melexis sensor placement and its accuracy? I havent used them before.
- Jack Bauer
- Posts: 4003
- Joined: Wed Dec 12, 2018 5:24 pm
- Location: Ireland
- Has thanked: 153 times
- Been thanked: 1123 times
- Contact:
Re: Toyota Gen 3 inverter charger
By default on the Gen 3 all transistors are off. Pulling the relevant driver line low via a 100r resistor turns them on. I would say they have a very strong pullup and doubt they would turn on by accident. But guess what? even if one DID turn on and short the dc link they don't blow. Just makes a little click sound. I think its the equivalent of a Toyota engineer tut tutting at you:)
I'm going to need a hacksaw
- celeron55
- Posts: 805
- Joined: Thu Jul 04, 2019 3:04 pm
- Location: Finland
- Has thanked: 39 times
- Been thanked: 136 times
- Contact:
Re: Toyota Gen 3 inverter charger
I keep everything off by leaving them floating and only drive the high side boost switch.
-
arber333
- Posts: 3795
- Joined: Mon Dec 24, 2018 1:37 pm
- Location: Slovenia
- Has thanked: 166 times
- Been thanked: 411 times
- Contact:
Re: Toyota Gen 3 inverter charger
Great thanks, i will try tomorrow with the help of some light bulbs.
A
-
arber333
- Posts: 3795
- Joined: Mon Dec 24, 2018 1:37 pm
- Location: Slovenia
- Has thanked: 166 times
- Been thanked: 411 times
- Contact:
Re: Toyota Gen 3 inverter charger
Heh does it sound like "tsk, tsk..." its the sound of my mechanical drawing professor telling me i forgot to add a groove for milling tool clearanceJack Bauer wrote: ↑Sun Dec 29, 2019 12:00 pm By default on the Gen 3 all transistors are off. Pulling the relevant driver line low via a 100r resistor turns them on. I would say they have a very strong pullup and doubt they would turn on by accident. But guess what? even if one DID turn on and short the dc link they don't blow. Just makes a little click sound. I think its the equivalent of a Toyota engineer tut tutting at you:)
-
johnspark
- Posts: 264
- Joined: Fri Apr 12, 2019 10:42 pm
- Location: Adelaide, South Australia
- Has thanked: 59 times
- Been thanked: 48 times
Re: Toyota Gen 3 inverter charger
I have spoken to a battery expert who speaks at international conferences etc, and he said in Australia, at least as far as the Australian Standards go, the charger AC input does not have to be isolated from the battery DC system on the car. Of course, common sense dictates there should be a very good earth connection between the AC charger AC plug and the car chassis. It goes without saying a good earth on the house switchboard is essential.celeron55 wrote: ↑Sun Nov 10, 2019 7:41 pm Yeah, and very specifically I mean isolation, not insulation.
Production EVs can have an isolation testing system on the HV bus that's measuring isolation regarding to chassis ground. I don't know which cars have it. I think it might be active when charging, and would consider it a fault if the charger isn't isolating the car from the electrical grid, in other words forcing the HV bus voltage to a certain DC level compared to grid neutral. In this case the vehicle's negative battery rail will be forced to about -300 to -250VDC relative to ground / AC neutral, and the positive rail will be set relative to that obviously by whatever the battery voltage is. I think a real CHAdeMO charger does its power conversion using a transformer, allowing the vehicle's HV bus to float relative to ground and AC neutral.
- celeron55
- Posts: 805
- Joined: Thu Jul 04, 2019 3:04 pm
- Location: Finland
- Has thanked: 39 times
- Been thanked: 136 times
- Contact:
Re: Toyota Gen 3 inverter charger
It would seem to me that for any AC input onboard charger isolation doesn't matter. Altough if there's no isolation then you need to have contactors on the input phases so that the charging input connector is isolated when it's not plugged in.
- johu
- Site Admin
- Posts: 7182
- Joined: Thu Nov 08, 2018 10:52 pm
- Location: Kassel/Germany
- Has thanked: 552 times
- Been thanked: 1914 times
- Contact:
Re: Toyota Gen 3 inverter charger
Yes thats what I implemented in Polo conversion. Both phase and neutral are disconnected inherently when no power is plugged in as the relay is powered from 230V AC directly.
I never found an isolation requirement anywhere bu you do need to reliably ground the chassis. I also installed a GFCI in case the house installation doesn't have one.
I never found an isolation requirement anywhere bu you do need to reliably ground the chassis. I also installed a GFCI in case the house installation doesn't have one.
Support R/D and forum on Patreon: https://patreon.com/openinverter - Subscribe on odysee: https://odysee.com/@openinverter:9
-
arber333
- Posts: 3795
- Joined: Mon Dec 24, 2018 1:37 pm
- Location: Slovenia
- Has thanked: 166 times
- Been thanked: 411 times
- Contact:
Re: Toyota Gen 3 inverter charger
Here you go, some coolant sensor values up to 70deg. Johannes can you put it into your code.
It is NTC type 2080ohm at 25deg coolant temp and 710ohm at 70deg.
Sensor was measured from pickup against GND. I used 2kW electric heater with thermostat relay.
https://wordpress.com/post/leafdriveblo ... s.com/1076
It is NTC type 2080ohm at 25deg coolant temp and 710ohm at 70deg.
Sensor was measured from pickup against GND. I used 2kW electric heater with thermostat relay.
https://wordpress.com/post/leafdriveblo ... s.com/1076
- Attachments
-
Prius thermistor response.xlsx- (154.29 KiB) Downloaded 797 times
-
arber333
- Posts: 3795
- Joined: Mon Dec 24, 2018 1:37 pm
- Location: Slovenia
- Has thanked: 166 times
- Been thanked: 411 times
- Contact:
Re: Toyota Gen 3 inverter charger
Ok i carefully applied 380V to my circuit and measured response. Battery voltage reported good.
Next i applied AC single phase voltage to 3phase connectors and i instantly got 320V rectified. I checked HV porting and true enough i got a good function. Yay! Not so fast!!!!
I messed up, grr... Luckily i verified voltages on both sides. When i tried AC i got 320V on both sides! That can only happen if transistor is letting through!
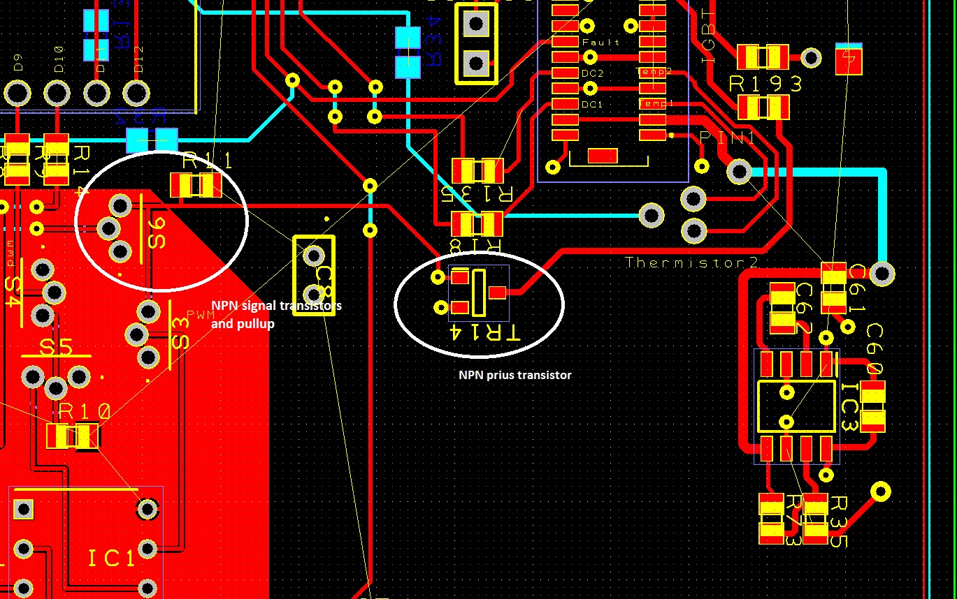
When i went back to see on my design i noticed i was using one NPN to generate PWM and another NPN to pull its signal to GND in case of trouble. Of course this circuit requires 470R pullup resistor to send the signal out. Now Prius gen3 uses another NPN with 100R pullup at collector to force power transistor to open. Guess what happened. My NPN and its pullup were driving Prius NPN to open and in turn drive power transistor DOH!
Jack Bauer, question if i may? Do you think if i replaced Prius NPN transistor with some general PNP, would it cause a problem? Right now i would use the same pads for testing, but later i would change board design to properly invert signal...
Next i applied AC single phase voltage to 3phase connectors and i instantly got 320V rectified. I checked HV porting and true enough i got a good function. Yay! Not so fast!!!!
I messed up, grr... Luckily i verified voltages on both sides. When i tried AC i got 320V on both sides! That can only happen if transistor is letting through!
When i went back to see on my design i noticed i was using one NPN to generate PWM and another NPN to pull its signal to GND in case of trouble. Of course this circuit requires 470R pullup resistor to send the signal out. Now Prius gen3 uses another NPN with 100R pullup at collector to force power transistor to open. Guess what happened. My NPN and its pullup were driving Prius NPN to open and in turn drive power transistor DOH!
Jack Bauer, question if i may? Do you think if i replaced Prius NPN transistor with some general PNP, would it cause a problem? Right now i would use the same pads for testing, but later i would change board design to properly invert signal...
-
arber333
- Posts: 3795
- Joined: Mon Dec 24, 2018 1:37 pm
- Location: Slovenia
- Has thanked: 166 times
- Been thanked: 411 times
- Contact:
Re: Toyota Gen 3 inverter charger
Damn! I removed pullup and put 1K pulldown on transistor, but i still get 320V rectified on both sides. Shouldnt the battery side show on both sides (due to transistors diode) but from HV there shouldnt be any voltage to the battery side.
I will have to protect battery by a diode in addition of AC contactor.
EDIT:
@celeron55
1. Can you tell me what voltage did you get on the battery side after you connected 3phase?
2. Did you use a diode on the output positive?
I am worrried since on my EMW charger i get 600V on input side caps, but on the other side i get 0V until i connect battery and start PWM.
tnx
I will have to protect battery by a diode in addition of AC contactor.
EDIT:
@celeron55
1. Can you tell me what voltage did you get on the battery side after you connected 3phase?
2. Did you use a diode on the output positive?
I am worrried since on my EMW charger i get 600V on input side caps, but on the other side i get 0V until i connect battery and start PWM.
tnx
- celeron55
- Posts: 805
- Joined: Thu Jul 04, 2019 3:04 pm
- Location: Finland
- Has thanked: 39 times
- Been thanked: 136 times
- Contact:
Re: Toyota Gen 3 inverter charger
1. When I don't drive the boost switches, I get about 0V on the battery side. So yes, there's something wrong in your setup.
Note that the battery side has a pulldown resistor, while the HV side doesn't have a pulldown resistor. I think? Not 100% sure.
2. I intended to add an output diode later, but I'm skipping it now as changed my plans into integrating the charger into the vehicle later. So, no output diode. But that's only possible because I have an output contactor and I precharge the output in a controlled way.
Note that the battery side has a pulldown resistor, while the HV side doesn't have a pulldown resistor. I think? Not 100% sure.
2. I intended to add an output diode later, but I'm skipping it now as changed my plans into integrating the charger into the vehicle later. So, no output diode. But that's only possible because I have an output contactor and I precharge the output in a controlled way.
-
arber333
- Posts: 3795
- Joined: Mon Dec 24, 2018 1:37 pm
- Location: Slovenia
- Has thanked: 166 times
- Been thanked: 411 times
- Contact:
Re: Toyota Gen 3 inverter charger
You are correct. If i connect Prius inverter to AC without control board connected i get 320Vdc on myin cap and 1.28Vdc on the battery side. I must have made an error while soldering the white connector. Something is providing power to the boost IGBT. I will check tomorrow...celeron55 wrote: ↑Sat Jan 04, 2020 10:19 pm 1. When I don't drive the boost switches, I get about 0V on the battery side. So yes, there's something wrong in your setup.
Note that the battery side has a pulldown resistor, while the HV side doesn't have a pulldown resistor. I think? Not 100% sure.
2. I intended to add an output diode later, but I'm skipping it now as changed my plans into integrating the charger into the vehicle later. So, no output diode. But that's only possible because I have an output contactor and I precharge the output in a controlled way.
EDIT: I did check and i found i used a similar device to sot23 transistor, but it was not in fact transistor but something else. I replaced it and i have correct response from inverter. I will be more carefull next time.
Now i have to connect current sensor and play with settings so i calibrate voltage to AD readings.
Thank you
-
arber333
- Posts: 3795
- Joined: Mon Dec 24, 2018 1:37 pm
- Location: Slovenia
- Has thanked: 166 times
- Been thanked: 411 times
- Contact:
Re: Toyota Gen 3 inverter charger
Voltage sensing on both sides is responding. I got both sides calibrated according to my measurements.
I need to figure out how to get the Melexis current sensor to work. When i connect it to 5V i just get steady 3.1V signal out. There is no changes on the sense line and i tried to provide 25A load!
In any case i will need one 5V current sensor up to 100A sensing. Space is tight under the cap. I do have some allegro sensors up to 50A. I may try to use those since i have the system already calibrated to them.
I need to figure out how to get the Melexis current sensor to work. When i connect it to 5V i just get steady 3.1V signal out. There is no changes on the sense line and i tried to provide 25A load!
In any case i will need one 5V current sensor up to 100A sensing. Space is tight under the cap. I do have some allegro sensors up to 50A. I may try to use those since i have the system already calibrated to them.
Re: Toyota Gen 3 inverter charger
As of connecting mains to the inverter - L1, L2 and L3 go to AC motor outputs (mg1 or mg2), PE goes to the chassis ground, and N stays unconnected, right? We cannot connect PE and N together to chassis ground - RCBO in mains will trip. Idea - can we connect L to unused AC output of second motor? It shouldn't harm in 3f connection, and should work also in 1f connection (except when battery voltage is higher than rectified 1f mains voltage (~315V). What do you think?
-
arber333
- Posts: 3795
- Joined: Mon Dec 24, 2018 1:37 pm
- Location: Slovenia
- Has thanked: 166 times
- Been thanked: 411 times
- Contact:
Re: Toyota Gen 3 inverter charger
NO! IGBTs have diodes across them. When you connect N line to IGNTs you connect to rectified voltage through diodes. If this connects N to single phase, say R you get 320Vdc rectified, but if there is also S and T connected you get instant short 230Vac to 400Vac! Very loud bang!PatrykS wrote: ↑Mon Jan 06, 2020 11:31 pm As of connecting mains to the inverter - L1, L2 and L3 go to AC motor outputs (mg1 or mg2), PE goes to the chassis ground, and N stays unconnected, right? We cannot connect PE and N together to chassis ground - RCBO in mains will trip. Idea - can we connect L to unused AC output of second motor? It shouldn't harm in 3f connection, and should work also in 1f connection (except when battery voltage is higher than rectified 1f mains voltage (~315V). What do you think?
I use N line only for triggering AC contactor and provide 12V for circuit from 2A ACDC regulator. Otherwise you connect 3 phase contacts directly to RST motor contacts. That will rectify 400Vac phase to phase and make 600Vdc.
If you would use R and N line from single phase then you simply connect different plug. But then instead of 600Vdc you would get 320Vdc, so to buck that you need to have battery voltage as low as 300Vdc. Otherwise you would have to boost it. My interface is not considered for boosting yet.
PE always goes to chassis. I would also use a FID at the EVSE side to protect path to GND.