Model 3 PCS Controller Support Thread
-
Solition1DC
- Posts: 17
- Joined: Thu Jun 16, 2022 9:27 pm
- Has thanked: 3 times
Re: Model 3 PCS Controller Support Thread
Put this magical document together by using information from posts, my last post had CANbus wires on 34 & 35 mixed up. Attached original V3 document from Damien's repository.
Using a North American 2018 Early released charger, and it's not functional using V3 board.
Using a North American 2018 Early released charger, and it's not functional using V3 board.
- Attachments
-
PCS_Controller_V3Pinout.pdf- (24.54 KiB) Downloaded 238 times
-
Book2.pdf- (171.8 KiB) Downloaded 280 times
- Jack Bauer
- Posts: 4000
- Joined: Wed Dec 12, 2018 5:24 pm
- Location: Ireland
- Has thanked: 153 times
- Been thanked: 1114 times
- Contact:
Re: Model 3 PCS Controller Support Thread
I have offered to anyone with a non working pcs and controller to send it over to me here in Ireland and I will sort out the problems. So far no one has taken me up on this offer. As previously explained, the most likely culprit is not the hardware but rather can message differences in the firmware version on the pcs itself. I have two units here. One US and one EU that work perfectly. Without access to a non working sample there is little I can do.
I'm going to need a hacksaw
-
Solition1DC
- Posts: 17
- Joined: Thu Jun 16, 2022 9:27 pm
- Has thanked: 3 times
Re: Model 3 PCS Controller Support Thread
Before shipping, quick question about the 4 double Rabbit Teeth that are by this writing, please explain this process as its not in the other versions.
SOLDER FOR CP CAN
SOLDER FOR EXT CAN
Also on this charger we can set the maximum charge voltage, but was expecting to tell it how many cells we have in series, how many amps per cell, but I don't see this type of parameter. Would like to tell it the size of our battery pack.
SOLDER FOR CP CAN
SOLDER FOR EXT CAN
Also on this charger we can set the maximum charge voltage, but was expecting to tell it how many cells we have in series, how many amps per cell, but I don't see this type of parameter. Would like to tell it the size of our battery pack.
- Jack Bauer
- Posts: 4000
- Joined: Wed Dec 12, 2018 5:24 pm
- Location: Ireland
- Has thanked: 153 times
- Been thanked: 1114 times
- Contact:
Re: Model 3 PCS Controller Support Thread
Once again I find myself needing to politely request that I not be contacted for one to one support. A detailed explanation of the logic behind this can be found here : https://openinverter.org/forum/viewtopi ... 169#p41169
I'm going to need a hacksaw
-
P.S.Mangelsdorf
- Posts: 1230
- Joined: Tue Sep 17, 2019 8:33 pm
- Location: Raleigh, NC, USA
- Has thanked: 323 times
- Been thanked: 350 times
Re: Model 3 PCS Controller Support Thread
Damien I may take you up on this, but it will be at least a month or two before I can get time to pull mine out of the car and package it for shipping. Personal stuff (very long story) came up that is limiting my time and resources at the moment.Jack Bauer wrote: ↑Thu Jul 28, 2022 7:53 am I have offered to anyone with a non working pcs and controller to send it over to me here in Ireland and I will sort out the problems. So far no one has taken me up on this offer. As previously explained, the most likely culprit is not the hardware but rather can message differences in the firmware version on the pcs itself. I have two units here. One US and one EU that work perfectly. Without access to a non working sample there is little I can do.
If at first you don't succeed, buy a bigger hammer.
1940 Chevrolet w/ Tesla LDU - "Shocking Chevy" - Completed Hot Rod Drag Week 2023, 2024, and 2025
https://www.youtube.com/@MangelsdorfSpeed
1940 Chevrolet w/ Tesla LDU - "Shocking Chevy" - Completed Hot Rod Drag Week 2023, 2024, and 2025
https://www.youtube.com/@MangelsdorfSpeed
-
Solition1DC
- Posts: 17
- Joined: Thu Jun 16, 2022 9:27 pm
- Has thanked: 3 times
Re: Model 3 PCS Controller Support Thread
I have a Model 3 PCS on the bench, PM an address and will gladly ship out.Jack Bauer wrote: ↑Thu Jul 28, 2022 7:53 am I have offered to anyone with a non working pcs and controller to send it over to me here in Ireland
Looking forward to having the charger saga operational.
EXT CAN was soldered on 1st board, CP CAN was not soldered, upon further investigation noted the following: pins 34 & 35 for CP CAN are not used
[Github file M3_PCS_V6.ino]
-
Solition1DC
- Posts: 17
- Joined: Thu Jun 16, 2022 9:27 pm
- Has thanked: 3 times
Re: Model 3 PCS Controller Support Thread
We have controller board v3 and it did not boot up the PCS.
Board was sent 109 frames, it did not respond. The 109 and 108 controller replies did not correspond.
We also observed board's IPC CAN msgs were sent over EXT CAN. On the github, the software wasn't supposed to send IPC and EXT msgs on same CAN. Wondering if this is a v3 design choice or bug.
Would love clarification or any ideas, we'd like to get our electric saucer up into space.
Board was sent 109 frames, it did not respond. The 109 and 108 controller replies did not correspond.
We also observed board's IPC CAN msgs were sent over EXT CAN. On the github, the software wasn't supposed to send IPC and EXT msgs on same CAN. Wondering if this is a v3 design choice or bug.
Would love clarification or any ideas, we'd like to get our electric saucer up into space.
-
nkiernan
- Posts: 589
- Joined: Mon Feb 24, 2020 8:59 pm
- Location: Ireland
- Has thanked: 514 times
- Been thanked: 95 times
Re: Model 3 PCS Controller Support Thread
As there's some discussion on testing if PCS's are working with the PCS controller, I'm setting mine up to check. If its not working I can get it to Damian quickly if needed.
To play it safe, I wanted to get some confirmation on the safest setup for testing as some of the group have already worked through this and looking through the thread and wiki there are a couple of things I'm still not sure on, others have asked but I can't find all the answers. I'm hoping to keep the setup as simple as possible to rule out adding in issues with too many components. Once I get this sorted I will do a layout for DC fast charge testing with the i3 LIM.
Attaching the same quick layout in image and pdf below in case it needs blown up to read.
Queries:
1. My understanding is that pre-charge is needed for the PCS. Some chargers do not, but the PCS needs this. In the HV controller thread the pre-charge system has been working via CAN, but I've drawn in a typical contactor and resistor setup as a straightforward option. Query is if this is definitely needed and what is the simplest way to implement? I don't see that the PCS controller is set up to control the contactors and then a shunt is needed to measure the pre-charge voltage so to me its looking like I need to introduce the VCU as well?
2. For the charge port ground/earth pin, this goes to chassis ground, so the 12V system ground, same as the PCS case ground?
3. I expect a fuse is needed on the 12V positive line from PCS to 12V battery, but this wouldn't be typical in an alternator to battery set up, just extra precaution?
4. Can the PCS firmware version be read from the web interface or in the CAN data to help share what versions might work or not?
5. What CAN data is useful to capture to help troubleshooting, CP, IPC, both?
To play it safe, I wanted to get some confirmation on the safest setup for testing as some of the group have already worked through this and looking through the thread and wiki there are a couple of things I'm still not sure on, others have asked but I can't find all the answers. I'm hoping to keep the setup as simple as possible to rule out adding in issues with too many components. Once I get this sorted I will do a layout for DC fast charge testing with the i3 LIM.
Attaching the same quick layout in image and pdf below in case it needs blown up to read.
Queries:
1. My understanding is that pre-charge is needed for the PCS. Some chargers do not, but the PCS needs this. In the HV controller thread the pre-charge system has been working via CAN, but I've drawn in a typical contactor and resistor setup as a straightforward option. Query is if this is definitely needed and what is the simplest way to implement? I don't see that the PCS controller is set up to control the contactors and then a shunt is needed to measure the pre-charge voltage so to me its looking like I need to introduce the VCU as well?
2. For the charge port ground/earth pin, this goes to chassis ground, so the 12V system ground, same as the PCS case ground?
3. I expect a fuse is needed on the 12V positive line from PCS to 12V battery, but this wouldn't be typical in an alternator to battery set up, just extra precaution?
4. Can the PCS firmware version be read from the web interface or in the CAN data to help share what versions might work or not?
5. What CAN data is useful to capture to help troubleshooting, CP, IPC, both?
-
Solition1DC
- Posts: 17
- Joined: Thu Jun 16, 2022 9:27 pm
- Has thanked: 3 times
Re: Model 3 PCS Controller Support Thread
Is there a way we can look at the source code, and do some troubleshooting from our end vs being idle and waiting?
Our NA Spec PCS has been on standby, waiting for a shipping address, did the PM thing and nothing.
Anyone have an extra V1 or V2 board for sale, need one fast!
Our NA Spec PCS has been on standby, waiting for a shipping address, did the PM thing and nothing.
Anyone have an extra V1 or V2 board for sale, need one fast!
- Jack Bauer
- Posts: 4000
- Joined: Wed Dec 12, 2018 5:24 pm
- Location: Ireland
- Has thanked: 153 times
- Been thanked: 1114 times
- Contact:
Re: Model 3 PCS Controller Support Thread
So to update on the PCS situation I have one non working unit here and another on the way. Once I get through my current batch of work I will setup both of these here on the bench and dig down to the problem. Once found I will detail everything here and on video as is my usual procedure. Spamming me with emails and pms will actually slow down the process not the opposite. Back in 2016 following a second heart attack brought on primarily by work pressure and bad living as a result of guess what? ... work pressure, I decided to do what I want when I want. Mostly I want to help people so that's fortunate but what I will not do is get YOUR project working on YOUR timetable to YOUR satisfaction. My website is peppered with the following disclaimer for just that reason :
PLEASE NOTE THE ITEMS FOR SALE ON THIS WEBSITE MUST NOT BE CONSIDERED END USER PRODUCTS. TECHNICAL SKILLS ARE REQUIRED TO GET THEM RUNNING IN YOUR APPLICATION.
IF YOU ARE ALL DOUBTFUL ABOUT YOUR ABILITIES IN THIS THEN PLEASE DO NOT PURCHASE AND VISIT THE OPENINVERTER FORUM FOR FURTHER INFORMATION.
The firmware for the STM32 PCS controller is closed source for as long as Johannes wants it to be as he wrote it. That said the firmware for the previous Atmel based design is freely available and contains all the messages used by the STM32 version:
https://github.com/damienmaguire/Tesla- ... r/Software
Anytime I have opensourced firmware in the hopes of it encouraging innovation and contribution I have been sorely disappointed and I have little doubt this would garner the same result. Sad but true.
If people want to help then a simple CAN capture from IPCCAN from a non working unit is all that is required and we could all work out the differences here in public and help each other. The more we would know the easier it would get. But no.
I published the FULL error matrix here on thread at considerable risk to myself in the hopes of promoting some self help and contributions. But no.
Now if you'll excuse me I have a workbench calling to me and I will return here when I have the information required which as always will be shared freely.
PLEASE NOTE THE ITEMS FOR SALE ON THIS WEBSITE MUST NOT BE CONSIDERED END USER PRODUCTS. TECHNICAL SKILLS ARE REQUIRED TO GET THEM RUNNING IN YOUR APPLICATION.
IF YOU ARE ALL DOUBTFUL ABOUT YOUR ABILITIES IN THIS THEN PLEASE DO NOT PURCHASE AND VISIT THE OPENINVERTER FORUM FOR FURTHER INFORMATION.
The firmware for the STM32 PCS controller is closed source for as long as Johannes wants it to be as he wrote it. That said the firmware for the previous Atmel based design is freely available and contains all the messages used by the STM32 version:
https://github.com/damienmaguire/Tesla- ... r/Software
Anytime I have opensourced firmware in the hopes of it encouraging innovation and contribution I have been sorely disappointed and I have little doubt this would garner the same result. Sad but true.
If people want to help then a simple CAN capture from IPCCAN from a non working unit is all that is required and we could all work out the differences here in public and help each other. The more we would know the easier it would get. But no.
I published the FULL error matrix here on thread at considerable risk to myself in the hopes of promoting some self help and contributions. But no.
Now if you'll excuse me I have a workbench calling to me and I will return here when I have the information required which as always will be shared freely.
I'm going to need a hacksaw
-
Solition1DC
- Posts: 17
- Joined: Thu Jun 16, 2022 9:27 pm
- Has thanked: 3 times
Re: Model 3 PCS Controller Support Thread
Mr. J Bauer (Damien), we LOVE your work, you're a catalyst for the EV conversion community.
We will look into the CAN capture to see if we can find anything and learn along the way.
Thank you for responding, intention is NOT to stress you, or have you finish our project over others, we are aware of the disclaimer, videos of functioning components, including the global parts situation and why this is Ver3, the BIG move, no workshop, no electricity, counterfeit chips, etc.
We are here on this board communicating and hoping it's something simple. Our charger can be shipped overnight if this speeds up the process.
Communication is key, if we are not getting a response then naturally we will email, post, airplane with banner that says "Mod 3 PCS."
The workbench is fantastic, as a result of this situation we are no longer behind the scenes as we've been for other components, we want to join in on testing, absorb more of the Damien knowhow.
We will look into the CAN capture to see if we can find anything and learn along the way.
Thank you for responding, intention is NOT to stress you, or have you finish our project over others, we are aware of the disclaimer, videos of functioning components, including the global parts situation and why this is Ver3, the BIG move, no workshop, no electricity, counterfeit chips, etc.
We are here on this board communicating and hoping it's something simple. Our charger can be shipped overnight if this speeds up the process.
Communication is key, if we are not getting a response then naturally we will email, post, airplane with banner that says "Mod 3 PCS."
The workbench is fantastic, as a result of this situation we are no longer behind the scenes as we've been for other components, we want to join in on testing, absorb more of the Damien knowhow.
Re: Model 3 PCS Controller Support Thread
I was going to add this directly to the Wiki but having never edited the wiki here before I don't know the ettiquete, and upon second thought I decided to share here first so that my work can be checked.
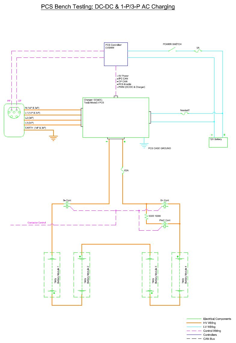
I put together the attached diagram in preparation for bench testing my PCS before installation in the truck. It is just a rollup of snippets of information shared by others in this thread, including the helpful diagram from nkiernan and labeled connectors from fredd90... good thing I did because I was confused about which connector was the HVDC and which was the 12VDC! I am glad I didn't get to see that fireworks show. If anyone sees anything else wrong, please share! There is one remaining question I have: What is the minimum DC pack voltage needed for testing functionality? My vehicle pack is currently disassembled, but if I can use just 1 (92v) or 2 (180v) of the model 3 modules in series, I will use them... if I need a higher voltage, I have a large number of new 18650 cells and a spot welder... my backup plan is to assemble a temporary 96s1p pack
I put together the attached diagram in preparation for bench testing my PCS before installation in the truck. It is just a rollup of snippets of information shared by others in this thread, including the helpful diagram from nkiernan and labeled connectors from fredd90... good thing I did because I was confused about which connector was the HVDC and which was the 12VDC! I am glad I didn't get to see that fireworks show. If anyone sees anything else wrong, please share! There is one remaining question I have: What is the minimum DC pack voltage needed for testing functionality? My vehicle pack is currently disassembled, but if I can use just 1 (92v) or 2 (180v) of the model 3 modules in series, I will use them... if I need a higher voltage, I have a large number of new 18650 cells and a spot welder... my backup plan is to assemble a temporary 96s1p pack
-
Solition1DC
- Posts: 17
- Joined: Thu Jun 16, 2022 9:27 pm
- Has thanked: 3 times
Re: Model 3 PCS Controller Support Thread
Ken_S wrote: ↑Wed Aug 17, 2022 4:39 am What is the minimum DC pack voltage needed for testing functionality?
According to V3 parameters min battery is 50V. Set the max voltage for the charger to a conservative lower number this is to verify the charger is functional. Once you verify that it functions as intended, set the normal charge voltage. Remember to "save to flash" with each parameter change.
- Jack Bauer
- Posts: 4000
- Joined: Wed Dec 12, 2018 5:24 pm
- Location: Ireland
- Has thanked: 153 times
- Been thanked: 1114 times
- Contact:
Re: Model 3 PCS Controller Support Thread
Given past experiences with Tesla chargers I would not try using the PCS with anything under 200v (250v to be safe) but I could be wrong. Finally got around to building up a controller and connecting up to my first non working PCS. Noticed the wiki page is very sparse so a few diagrams on there would help for sure. I drew out a rough diagram showing the pin assignments from the PCS data connector to the V3 controller. Perhaps someone more artistically inclined than myself could make it look nice. First order of business is a log from IPC can with just 12v connected to the pcs. No need for HV DC or AC at this point as there is no point trying to enable the unit if it is reporting faults due to CAN in the error matrix previously discussed. To that end CONN2 on the controller provides access to IPC CAN and the white and black wires in the picture can be seen connected to a logger running SavvyCAN. If anyone genuinely wants to help with the process then a log from IPC CAN under the circumstances described along with as much info about your particular PCS would be ideal.
Logging setup : 12v only, connect Input 1 on the v3 controller (pin 5) to 12v. Commence log recording, On the web interface set "inputype" to manual. Record log for 30 seconds , power off and save log then post here.
I'll get the ball rolling and post the first log : 2019 EU PCS removed from car after accident approx mind 2020.
Logging setup : 12v only, connect Input 1 on the v3 controller (pin 5) to 12v. Commence log recording, On the web interface set "inputype" to manual. Record log for 30 seconds , power off and save log then post here.
I'll get the ball rolling and post the first log : 2019 EU PCS removed from car after accident approx mind 2020.
- Attachments
-
- 2019_EU_PCS_bench1.csv
- (853.54 KiB) Downloaded 285 times
I'm going to need a hacksaw
- Jack Bauer
- Posts: 4000
- Joined: Wed Dec 12, 2018 5:24 pm
- Location: Ireland
- Has thanked: 153 times
- Been thanked: 1114 times
- Contact:
Re: Model 3 PCS Controller Support Thread
Well look at this : viewtopic.php?p=35944#p35944
Seems back in January when I was freezing my butt off working on the house Johannes was making all our lives easier. Now we can see the output off the alert matrix CAN message 0x3a4 on the web interface:)
Seems back in January when I was freezing my butt off working on the house Johannes was making all our lives easier. Now we can see the output off the alert matrix CAN message 0x3a4 on the web interface:)
- Attachments
-
- stm32_pcs.hex
- (52.85 KiB) Downloaded 264 times
-
- stm32_pcs.bin
- (18.77 KiB) Downloaded 299 times
I'm going to need a hacksaw
- Jack Bauer
- Posts: 4000
- Joined: Wed Dec 12, 2018 5:24 pm
- Location: Ireland
- Has thanked: 153 times
- Been thanked: 1114 times
- Contact:
Re: Model 3 PCS Controller Support Thread
So lets examine what 577 in errbits 1_0 means.
The 1 tells us its in page 2 of the alert matrix. 577 is a decimal representation of 0x0241 so byte 0 of page 2 of 0x3a4 = 41 and byte 1 =02.
Looking up our matrix this tells us that the following alerts are set :
chgVoutRationality and dcdcHVRationality. Basically, the musk brain in the pcs is concerned I have no HV connected. No other alerts are set so I'm gonna bet this pcs will burst into life when given some hvdc and ac.
The 1 tells us its in page 2 of the alert matrix. 577 is a decimal representation of 0x0241 so byte 0 of page 2 of 0x3a4 = 41 and byte 1 =02.
Looking up our matrix this tells us that the following alerts are set :
chgVoutRationality and dcdcHVRationality. Basically, the musk brain in the pcs is concerned I have no HV connected. No other alerts are set so I'm gonna bet this pcs will burst into life when given some hvdc and ac.
I'm going to need a hacksaw
Re: Model 3 PCS Controller Support Thread
Thank you for the advice, I think I will just assemble a test pack at 250V.Jack Bauer wrote: ↑Thu Aug 18, 2022 12:14 pm Given past experiences with Tesla chargers I would not try using the PCS with anything under 200v (250v to be safe) but I could be wrong.
I am not in a position to collect CAN logs (yet) but I can make diagrams.
- Jack Bauer
- Posts: 4000
- Joined: Wed Dec 12, 2018 5:24 pm
- Location: Ireland
- Has thanked: 153 times
- Been thanked: 1114 times
- Contact:
Re: Model 3 PCS Controller Support Thread
Perfect thanks:) Let's get that on the wiki.
I'm going to need a hacksaw
-
nkiernan
- Posts: 589
- Joined: Mon Feb 24, 2020 8:59 pm
- Location: Ireland
- Has thanked: 514 times
- Been thanked: 95 times
Re: Model 3 PCS Controller Support Thread
Just carried out the quick test as per post above. Same 577 error code and a second one. I'm away to figure out what this is on the error matrix 
2019 EU PCS removed from crash damaged car early 2021
2019 EU PCS removed from crash damaged car early 2021
- Jack Bauer
- Posts: 4000
- Joined: Wed Dec 12, 2018 5:24 pm
- Location: Ireland
- Has thanked: 153 times
- Been thanked: 1114 times
- Contact:
Re: Model 3 PCS Controller Support Thread
Easy. 1024 dec = 010000000000 binary. So bit 1 in page 1 byte 1 is set. Looking at our alert matrix this gives : chgPrechFailed. Interesting. Your Elon is angry because he failed to precharge the hv bus from 12v even though we didn't (knowingly!) ask him to do this. Thanks for taking the time to run the test. Anymore volunteers??
I'm going to need a hacksaw
-
nkiernan
- Posts: 589
- Joined: Mon Feb 24, 2020 8:59 pm
- Location: Ireland
- Has thanked: 514 times
- Been thanked: 95 times
Re: Model 3 PCS Controller Support Thread
Just a check, for this I keep getting chgPhaseTempHot instead. Took me a while to see how it works so am I still making an error? Earlier example works for meJack Bauer wrote: ↑Fri Aug 19, 2022 7:51 am Easy. 1024 dec = 010000000000 binary. So bit 1 in page 1 byte 1 is set. Looking at our alert matrix this gives : chgPrechFailed. Interesting. Your Elon is angry because he failed to precharge the hv bus from 12v even though we didn't (knowingly!) ask him to do this. Thanks for taking the time to run the test. Anymore volunteers??
Edit: Actually, as it shows errbits0_1, does that move it down to the next two bytes (vs errbits0_0), and would that give cpMia?
- Jack Bauer
- Posts: 4000
- Joined: Wed Dec 12, 2018 5:24 pm
- Location: Ireland
- Has thanked: 153 times
- Been thanked: 1114 times
- Contact:
Re: Model 3 PCS Controller Support Thread
Byte 1, bit 1 is bit number 9.
I'm going to need a hacksaw
-
Solition1DC
- Posts: 17
- Joined: Thu Jun 16, 2022 9:27 pm
- Has thanked: 3 times
Re: Model 3 PCS Controller Support Thread
Logs from conn2 & ext. North American 2018 Model 3 (First day reservation holder - Destroyed within 1st month 2000km)
- Attachments
-
- can0.ext.log
- (2.91 MiB) Downloaded 203 times
-
- can0.conn2.log
- (681.13 KiB) Downloaded 354 times
-
P.S.Mangelsdorf
- Posts: 1230
- Joined: Tue Sep 17, 2019 8:33 pm
- Location: Raleigh, NC, USA
- Has thanked: 323 times
- Been thanked: 350 times
Re: Model 3 PCS Controller Support Thread
I finally got a chance to grab another log of my PCS IPC CAN. It still looks like the PCS is not powering on. I've thoroughly checked the wiring, I have 12V connected, I have a separate ground run to the case. Other than a bad unit, any ideas?
- Attachments
-
- 2022-08-21 turn on, plug in, unplug, turn off.csv
- (752.63 KiB) Downloaded 270 times
If at first you don't succeed, buy a bigger hammer.
1940 Chevrolet w/ Tesla LDU - "Shocking Chevy" - Completed Hot Rod Drag Week 2023, 2024, and 2025
https://www.youtube.com/@MangelsdorfSpeed
1940 Chevrolet w/ Tesla LDU - "Shocking Chevy" - Completed Hot Rod Drag Week 2023, 2024, and 2025
https://www.youtube.com/@MangelsdorfSpeed
- Jack Bauer
- Posts: 4000
- Joined: Wed Dec 12, 2018 5:24 pm
- Location: Ireland
- Has thanked: 153 times
- Been thanked: 1114 times
- Contact:
Re: Model 3 PCS Controller Support Thread
Minimum needed to wake the pcs is controller connected and powered and 12v applied to 12v input terminals AND a 12v ground on the PCS case. Will review the can logs.
I'm going to need a hacksaw