Please share your Ev conversion wiring diagrams

Post Reply
Mons2b
Posts: 7
Joined: Thu Dec 23, 2021 6:25 am

Please share your Ev conversion wiring diagrams

Post by Mons2b »

Hi, wiring diagrams are not my strong point. I cannot find much variety online and none in a easily editable format. Could anyone happy to do so please share your drawings in this thread? It would be useful for others too. Im keen to to see how you have your contractors wired up. Various devices such as the vacuum pump. Etc.
User avatar
johu
Site Admin
Posts: 6969
Joined: Thu Nov 08, 2018 10:52 pm
Location: Kassel/Germany
Has thanked: 455 times
Been thanked: 1771 times
Contact:

Re: Please share your Ev conversion wiring diagrams

Post by johu »

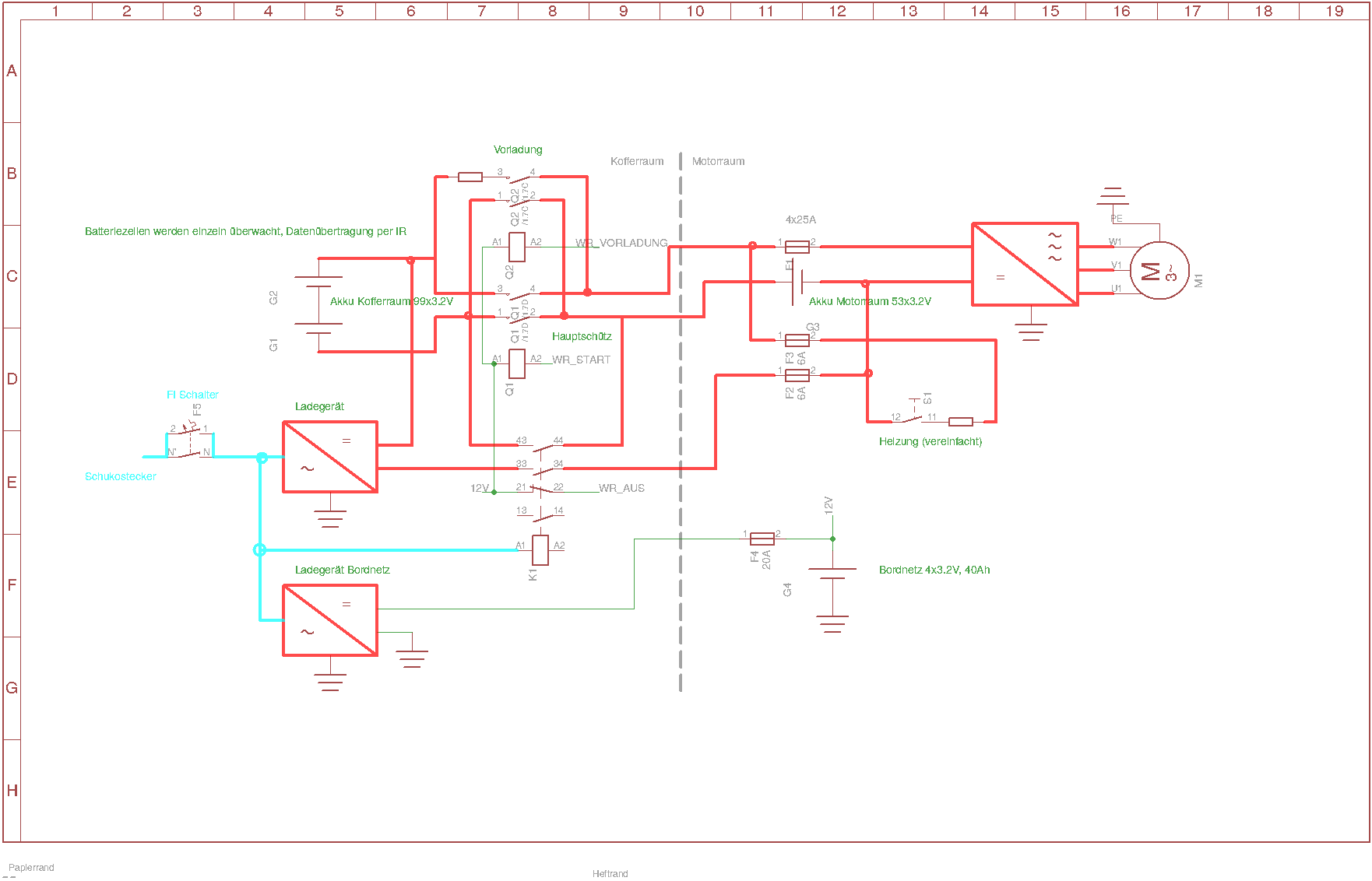
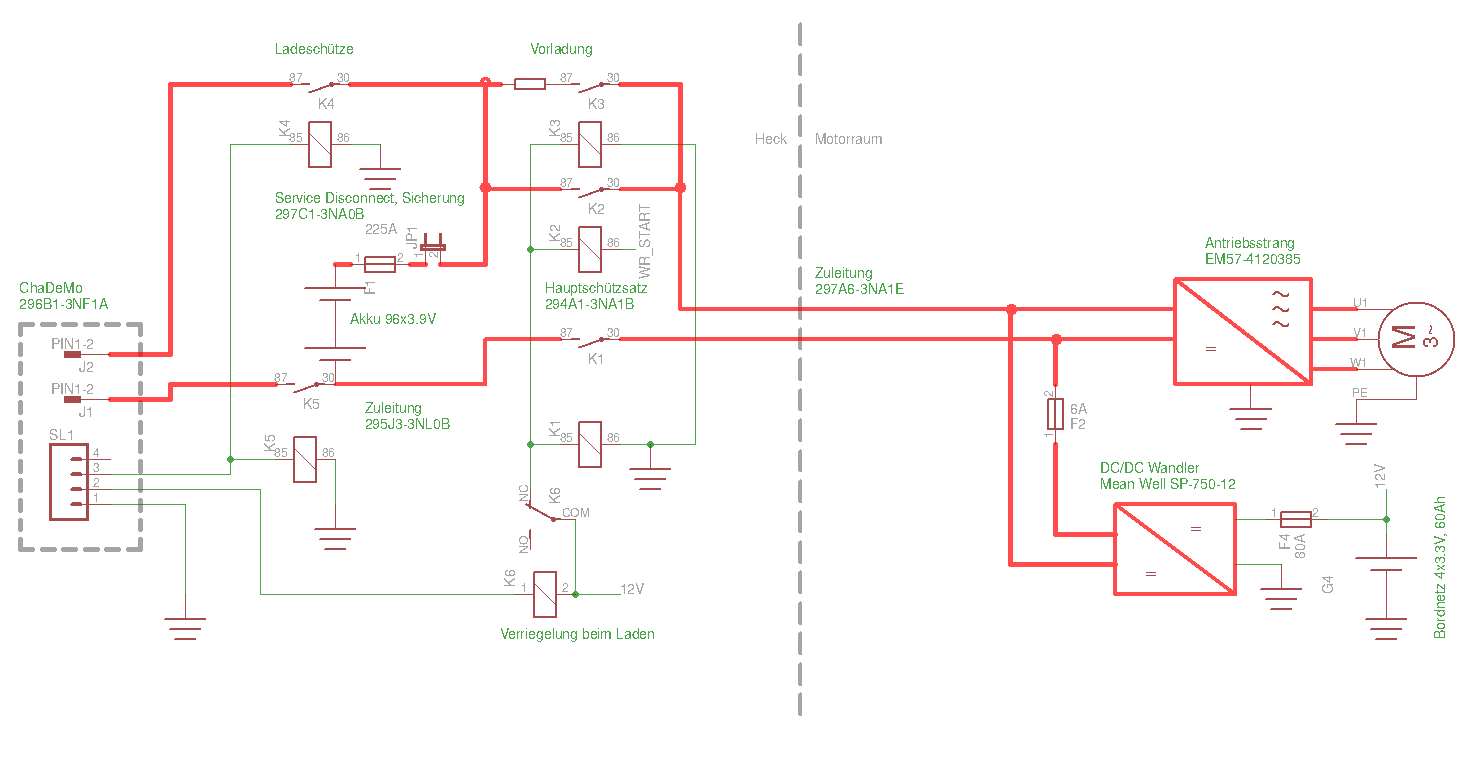
Not the most complete, but hey
Attachments
Wiring diagram Touran
Wiring diagram Touran
Wiring diagram Polo
Wiring diagram Polo
Support R/D and forum on Patreon: https://patreon.com/openinverter - Subscribe on odysee: https://odysee.com/@openinverter:9
Post Reply