Toyota Auris and Yaris Inverter Logic board

Topics concerning the Toyota and Lexus inverter drop in boards
Pagedefrg
Posts: 2
Joined: Sun Jan 10, 2021 9:40 pm

Re: Toyota Auris and Yaris Inverter Logic board

Post by Pagedefrg »

Hello comrades. Please tell me where on the inverter U V W? In my photo 1 2 3.
I cannot spin the motor and determine the sine cosine of the resolver.
In sine mode, it spins, but in foc it just barely twitches and immediately the light is on. I tried all pairs of resolver. Motor - MG1 from Prius11.
Battery 110V via light bulb (40w 220v)
Another question - is it normal that the angle goes through two cycles from 0 to 360 on the chart in one rotation of the motor? (I tried different combinations of pairs of fields, I was not able to match the cycle of the motor and resolver.)

Thank you,
with respect
Leonid.
Attachments
IMG_20210624_144039.jpg
Ctwidle
Posts: 89
Joined: Wed Jan 06, 2021 9:44 pm
Been thanked: 12 times

Re: Toyota Auris and Yaris Inverter Logic board

Post by Ctwidle »

While waiting for my logic board to arrive I thought I would do the resistor change on the DC/DC board but... in the Prius tutorial video they are labelled as R623/5/7/and 9. My Yaris inverter (G9200-2010) doesn’t seem to have an R623! Should I be looking for a different resistor bank or are there only three? I haven’t tried to look on the other side for the R624\6\8\30 resistors yet.
Chris
Attachments
image.jpg
User avatar
chuuux
Posts: 68
Joined: Fri Mar 12, 2021 5:11 am
Location: Ural
Has thanked: 1 time

Re: Toyota Auris and Yaris Inverter Logic board

Post by chuuux »

konstantin8818 wrote: Fri Apr 23, 2021 2:38 pm So... Block IV arrived :)
And my first question: to make it work with resolver I need to remove R39 and R38? As I remember correct, Damien you said you'll make a jumper for switching between encoder/resolver?
Hi. Did you find it out?
User avatar
chuuux
Posts: 68
Joined: Fri Mar 12, 2021 5:11 am
Location: Ural
Has thanked: 1 time

Re: Toyota Auris and Yaris Inverter Logic board

Post by chuuux »

Ctwidle wrote: Sun Jul 04, 2021 6:27 am While waiting for my logic board to arrive I thought I would do the resistor change on the DC/DC board but... in the Prius tutorial video they are labelled as R623/5/7/and 9. My Yaris inverter (G9200-2010) doesn’t seem to have an R623! Should I be looking for a different resistor bank or are there only three? I haven’t tried to look on the other side for the R624\6\8\30 resistors yet.
Chris


There is the Yaris DC hack, but it's quite difficult to figure out exactly resistors, capacitors, and their places and specs.
Ctwidle
Posts: 89
Joined: Wed Jan 06, 2021 9:44 pm
Been thanked: 12 times

Re: Toyota Auris and Yaris Inverter Logic board

Post by Ctwidle »

Mouse did a great job with the reverse engineering but I still haven’t taken my board out to see if the fourth resistor in the first string is actually just located on the other side as I am still trying to locate some suitable caps or it won’t be worth the effort. The only ones available locally are physically too big.
Plenty of other work to do in the mean time as the beetle bodywork is still only half assembled.
C
User avatar
chuuux
Posts: 68
Joined: Fri Mar 12, 2021 5:11 am
Location: Ural
Has thanked: 1 time

Re: Toyota Auris and Yaris Inverter Logic board

Post by chuuux »

Does anybody get the Block IV to work well? How the MG1 curSens connector notch should be placed? As marked on the board or rotated?
User avatar
jalovick
Posts: 96
Joined: Mon Mar 11, 2019 10:14 am
Location: Sydney, Australia
Has thanked: 10 times
Been thanked: 8 times

Re: Toyota Auris and Yaris Inverter Logic board

Post by jalovick »

I may have missed it somewhere, but is one of these the correct TE Ampseal connector for the daughterboard?

https://www.te.com/usa-en/product-1-776230-1.html

https://www.te.com/usa-en/product-1-776230-5.html

Thanks!
User avatar
bexander
Posts: 897
Joined: Tue Jun 16, 2020 6:00 pm
Location: Gothenburg, Sweden
Has thanked: 78 times
Been thanked: 102 times

Re: Toyota Auris and Yaris Inverter Logic board

Post by bexander »

jalovick wrote: Fri Jul 23, 2021 5:35 pm I may have missed it somewhere, but is one of these the correct TE Ampseal connector for the daughterboard?

https://www.te.com/usa-en/product-1-776230-1.html

https://www.te.com/usa-en/product-1-776230-5.html

Thanks!
Both of those will work. They are just keyed different meaning you need the female with the same colour i.e. same last digit in part nr.
User avatar
bexander
Posts: 897
Joined: Tue Jun 16, 2020 6:00 pm
Location: Gothenburg, Sweden
Has thanked: 78 times
Been thanked: 102 times

Re: Toyota Auris and Yaris Inverter Logic board

Post by bexander »

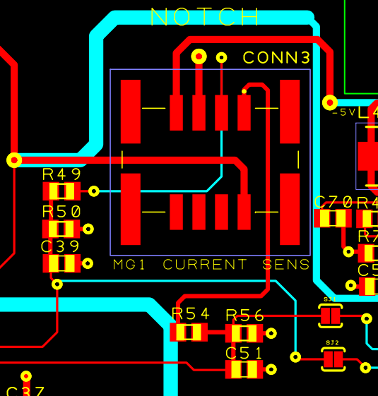
chuuux wrote: Fri Jul 23, 2021 8:03 am Does anybody get the Block IV to work well? How the MG1 curSens connector notch should be placed? As marked on the board or rotated?
I have not run the Block IV board my self but starting with Damiens github for the block IV, linked below, and then looking in the schematics and PCB for the MG1 current sensor connector, CONN 3, BM08B-CPTK-1A-TB.
https://github.com/damienmaguire/Yaris- ... are/Block4
CONN 3, schematic
CONN 3, schematic
image_2021-07-23_222911.png (8.04 KiB) Viewed 21687 times
MG1_IL1_IN connected to R54
MG1_IL1_IN connected to R54
Follow conductor from R54 to CONN 3, pin1 at upper right corner
Follow conductor from R54 to CONN 3, pin1 at upper right corner
Then in the connector datasheet:
https://www.mouser.se/datasheet/2/564/eCPT-334507.pdf
Upper right corner is pin1 with this orientation
Upper right corner is pin1 with this orientation
User avatar
jalovick
Posts: 96
Joined: Mon Mar 11, 2019 10:14 am
Location: Sydney, Australia
Has thanked: 10 times
Been thanked: 8 times

Re: Toyota Auris and Yaris Inverter Logic board

Post by jalovick »

bexander wrote: Fri Jul 23, 2021 8:20 pm Both of those will work. They are just keyed different meaning you need the female with the same colour i.e. same last digit in part nr.
I found this RS parts list after asking, and it provides a good summary in the 35 pin part section.

https://docs.rs-online.com/1769/A700000006606219.pdf

Basically, there are 4 versions or each socket, tin, gold, 90 degree and 180 degree, and there are 5 key types, A-E, or parts ending in 1-5. As you say, as long as the keys match.

Jamie
User avatar
konstantin8818
Posts: 290
Joined: Sun Jan 19, 2020 2:33 pm
Location: Minsk, Belarus
Has thanked: 2 times
Been thanked: 10 times

Re: Toyota Auris and Yaris Inverter Logic board

Post by konstantin8818 »

chuuux wrote: Sun Jul 18, 2021 8:34 pm Hi. Did you find it out?
Hi. At the moment I'm tooooo busy at job. No time to visit forum. Damien answered he forgot jumpers, so removing resistor is the way to switch to resolver. I haven't time to work with the board at the moment as well.
User avatar
chuuux
Posts: 68
Joined: Fri Mar 12, 2021 5:11 am
Location: Ural
Has thanked: 1 time

Re: Toyota Auris and Yaris Inverter Logic board

Post by chuuux »

bexander wrote: Fri Jul 23, 2021 8:35 pm
chuuux wrote: Fri Jul 23, 2021 8:03 am Does anybody get the Block IV to work well? How the MG1 curSens connector notch should be placed? As marked on the board or rotated?
I have not run the Block IV board my self but starting with Damiens github for the block IV, linked below, and then looking in the schematics and PCB for the MG1 current sensor connector, CONN 3, BM08B-CPTK-1A-TB.
https://github.com/damienmaguire/Yaris- ... are/Block4
image_2021-07-23_222911.png
image_2021-07-23_222957.png
image_2021-07-23_223156.png
Then in the connector datasheet:
https://www.mouser.se/datasheet/2/564/eCPT-334507.pdf
image_2021-07-23_223406.png
Thanks for reply. I've checked the connector. It's ok.
I try to solve the issue. When I'm connecting the Wemos as the altermative wi-fi module (without Olimex) logic board supply current increase over 1A and the Wemos becomes increadibly hot quickly but works.
User avatar
chuuux
Posts: 68
Joined: Fri Mar 12, 2021 5:11 am
Location: Ural
Has thanked: 1 time

Re: Toyota Auris and Yaris Inverter Logic board

Post by chuuux »

konstantin8818 wrote: Mon Jul 26, 2021 6:19 pm
chuuux wrote: Sun Jul 18, 2021 8:34 pm Hi. Did you find it out?
Hi. At the moment I'm tooooo busy at job. No time to visit forum. Damien answered he forgot jumpers, so removing resistor is the way to switch to resolver. I haven't time to work with the board at the moment as well.
Thanks for reply.
Unsoldered them.

Anybodody know why the web-interface doesn't show any parameters from the inverter? It looks empty.
I've checked all the voltages on the logic board, flashed the board (led is blinking), flashed the Olimex.
Wi-fi is connecting only in Static IP mode, phone and PC can't get the IP-address in DHCP mode.
What should I check?
Attachments
Screenshot_20210727-095203.png
DSC_1557.JPG
User avatar
midway
Posts: 100
Joined: Mon Feb 15, 2021 3:52 pm
Location: Ural
Has thanked: 15 times
Been thanked: 16 times

Re: Toyota Auris and Yaris Inverter Logic board

Post by midway »

Most likely, the file system is not flashed into the wi-fi module. Or there is no connection with the Stm32 processor.
Step by Step using Arduino IDE

Add https://arduino.esp8266.com/stable/pack ... index.json into Additional Board
Go to Boards -> Board Manager and install ESP8266
Extract the esp8266-web-interface software to your Arduino projects directory
Create a new folder named data
Move all files except FSBrowser.ino to the data folder.
Choose Olimex MOD-WIFI-ESP8266 as the board
Upload the code using the Arduino IDE
Use 'ESP8266 Sketch Data Upload' from the Tools menu, this will upload the files in the data directory to the ESP8266.
My phone number is + 79О244426ОО. Write to WhatsApp to help.
Hanzzon
Posts: 5
Joined: Tue May 12, 2020 9:13 pm
Location: Sweden

Re: Toyota Auris and Yaris Inverter Logic board

Post by Hanzzon »

Are you sure Yaris and Auris have exactly the same inverters?
Yaris builds what I have seen on cheaper older gen 2 Hsd technology with lower power while Auris is based on gen 3 Hsd technology with the same driveline and power as in Prius gen 3 but Prius is "made in Japan" and Auris parts (like Yaris) are " made in Europe ".
User avatar
thornogson
Posts: 61
Joined: Sun Mar 15, 2020 10:04 am
Location: United Kingdom
Been thanked: 3 times

Re: Toyota Auris and Yaris Inverter Logic board

Post by thornogson »

Anyone got any LM2776DVBR SOT23-6 -5v pumps spare ?

The smoke came out of mine and they all seem to be in a container somewhere off china due 2022 ! . Happy to pay silly money for a couple to get going again on the controloler for this build https://www.openinverter.org/forum/view ... 854#p31854

Thanks
John
We are all ignorant, just about different things. If y'aint learnin', y'aint livin'
User avatar
chrskly
Posts: 190
Joined: Fri Feb 21, 2020 5:04 pm
Location: Dublin, Ireland
Has thanked: 73 times
Been thanked: 98 times
Contact:

Re: Toyota Auris and Yaris Inverter Logic board

Post by chrskly »

thornogson wrote: Mon Oct 04, 2021 3:24 pm Anyone got any LM2776DVBR SOT23-6 -5v pumps spare ?

The smoke came out of mine and they all seem to be in a container somewhere off china due 2022 ! . Happy to pay silly money for a couple to get going again on the controloler for this build https://www.openinverter.org/forum/view ... 854#p31854

Thanks
John
This?

https://www.ebay.ie/itm/114316846361?ha ... Sw5iJgN87g
FairAir
Posts: 6
Joined: Mon May 17, 2021 11:53 am

Re: Toyota Auris and Yaris Inverter Logic board

Post by FairAir »

Hi, I have the yaris inverter logic board block IV and am fumbling my way through this....

for anyone else new to this. The v2 block IV yaris inverter logic board resistors do not need changing as in the wiki and the MG2 Current Sensor connector (labelled 7 on the board) does not need to be switched around as earlier versions did (unless I am misreading the information in the forum)

I would update the wiki with this information but I dont seem to be able to login to make changes for some reason.
User avatar
thornogson
Posts: 61
Joined: Sun Mar 15, 2020 10:04 am
Location: United Kingdom
Been thanked: 3 times

Re: Toyota Auris and Yaris Inverter Logic board

Post by thornogson »

chrskly wrote: Sat Oct 09, 2021 5:13 pm
thornogson wrote: Mon Oct 04, 2021 3:24 pm Anyone got any LM2776DVBR SOT23-6 -5v pumps spare ?

The smoke came out of mine and they all seem to be in a container somewhere off china due 2022 ! . Happy to pay silly money for a couple to get going again on the controloler for this build https://www.openinverter.org/forum/view ... 854#p31854

Thanks
John
This?

https://www.ebay.ie/itm/114316846361?ha ... Sw5iJgN87g
Thanks Christian , i ordered some of these but they are out of stock , I think I have a solution now
We are all ignorant, just about different things. If y'aint learnin', y'aint livin'
2strannik
Posts: 3
Joined: Sun Aug 09, 2020 3:24 am

Re: Toyota Auris and Yaris Inverter Logic board

Post by 2strannik »

Приветствую Всех. Не нашёл ответа на вопрос о максимальном напряжении на инвертор, 300в максимальное из за конденсатора. Можно ли поменять только конденсатор на 600в и все?
User avatar
johu
Site Admin
Posts: 7182
Joined: Thu Nov 08, 2018 10:52 pm
Location: Kassel/Germany
Has thanked: 552 times
Been thanked: 1913 times
Contact:

Re: Toyota Auris and Yaris Inverter Logic board

Post by johu »

Please translate to english
Greetings to all. I did not find an answer to the question about the maximum voltage for the inverter, 300V maximum due to the capacitor. Is it possible to change only a 600v capacitor and that's it?
Support R/D and forum on Patreon: https://patreon.com/openinverter - Subscribe on odysee: https://odysee.com/@openinverter:9
2strannik
Posts: 3
Joined: Sun Aug 09, 2020 3:24 am

Re: Toyota Auris and Yaris Inverter Logic board

Post by 2strannik »

I am interested in the operation of the inverter at voltages up to 390V, is it possible
User avatar
NiHaoMike
Posts: 69
Joined: Mon Dec 02, 2019 4:11 am
Location: Austin, TX
Been thanked: 2 times
Contact:

Re: Toyota Auris and Yaris Inverter Logic board

Post by NiHaoMike »

2strannik wrote: Wed Dec 15, 2021 2:52 am I am interested in the operation of the inverter at voltages up to 390V, is it possible
If you apply that to the high side, it will work. If you want to boost it a little (up to 520V, the rated high side voltage), connect your source between low side and high side, but then the current will be limited by the boost converter ratings, about 100A.
My first solar power system helped Naomi Wu, now I want to do even more with DIY solar.
2strannik
Posts: 3
Joined: Sun Aug 09, 2020 3:24 am

Re: Toyota Auris and Yaris Inverter Logic board

Post by 2strannik »

Thank you
Mons2b
Posts: 7
Joined: Thu Dec 23, 2021 6:25 am

Re: Toyota Auris and Yaris Inverter Logic board

Post by Mons2b »

This looks great as a future option for me. I like that it will work with 144v. Has anyone used this with the actual Prius C electric motor in a conversion and made a thread ?
Post Reply