Prius Gen 3 Dual Motor Logic Board Support Thread

Topics concerning the Toyota and Lexus inverter drop in boards
User avatar
Jack Bauer
Posts: 4000
Joined: Wed Dec 12, 2018 5:24 pm
Location: Ireland
Has thanked: 153 times
Been thanked: 1115 times
Contact:

Prius Gen 3 Dual Motor Logic Board Support Thread

Post by Jack Bauer »

Setting up a support thread for the new Dual Motor Gen 3 Prius inverter logic board V1d.

johu: This support thread is deprecated. Please describe new issues in a new thread with a descriptive title (I NEED HELP is not descriptive!). Do not put unrelated issues into existing threads that describe a different topic.

Now available in the EVBMW webshop.

Kit : https://www.evbmw.com/index.php/evbmw-w ... -motor-kit

Partial board : https://www.evbmw.com/index.php/evbmw-w ... ally-built

Video explaining the functions and test running :
Attachments
2020-09-30 09.50.34.jpg
I'm going to need a hacksaw
JeffAU
Posts: 4
Joined: Fri Oct 02, 2020 3:29 am
Been thanked: 2 times

Re: Prius Gen 3 Dual Motor Logic Board Support Thread

Post by JeffAU »

Just a technical question about Gen3 dual Motor controller (admin please delete if this isn’t relevant for technical support) It appears that the part number for the Prius Inverter changed around 2012 (despite Gen3 production starting around 2010), and the later overlaps with production of Gen4. See picture of Ebay add description. Im currently shopping for transaxle and inverter to work with this kit and found that a fair bit with the inverters advertised. Im wondering if this kit should be used with the earlier or later inverter, and which one it has been tested with? Also if it works with the later one, does this also make it a Gen4 kit, up until 2018.

Image
User avatar
ggeter
Posts: 139
Joined: Wed Nov 18, 2020 1:56 pm
Location: Houston, TX
Has thanked: 4 times
Been thanked: 28 times

Re: Prius Gen 3 Dual Motor Logic Board Support Thread

Post by ggeter »

And, I assume the Gen3 inverter will drive all Prius transaxles? Or is there an ideal part number range of transaxle to grab?

@JeffAU, please reply when/if you are able to sort out the inverter part number question you raised. Thank you!

-g.
JeffAU wrote: Tue Oct 20, 2020 2:51 am Just a technical question about Gen3 dual Motor controller (admin please delete if this isn’t relevant for technical support) It appears that the part number for the Prius Inverter changed around 2012 (despite Gen3 production starting around 2010), and the later overlaps with production of Gen4. See picture of Ebay add description. Im currently shopping for transaxle and inverter to work with this kit and found that a fair bit with the inverters advertised. Im wondering if this kit should be used with the earlier or later inverter, and which one it has been tested with? Also if it works with the later one, does this also make it a Gen4 kit, up until 2018.

Image
Houston, Texas, USA
EV Newbie
1979 MG Midget + GS450h = "Mexus?"
IT Consultant
kalebludlow
Posts: 22
Joined: Mon Apr 13, 2020 5:17 am
Location: Geelong, Australia

Re: Prius Gen 3 Dual Motor Logic Board Support Thread

Post by kalebludlow »

I'm 99% sure that this board is for the 2010-12 models. The inverters will be able to drive any Prius transaxle, and theoretically could drive any 3 phase motor with a sensor (resolver)
180jacob
Posts: 45
Joined: Thu Nov 12, 2020 10:55 pm
Location: South West UK

Re: Prius Gen 3 Dual Motor Logic Board Support Thread

Post by 180jacob »

Ok hopefully this is the right thread to post this in. This is my first post on the forum and I will put a more generic introduction post in the projects section in the next couple of days explaining what I'm doing and why I'm doing it. For the purposes of this thread though I will keep strictly on topic.
I have a 2014 prius inverter G9200-47220 with logic board number F1759-47070.

Stibium80 posted about his experiences with a 2012 inverter here: viewtopic.php?f=14&t=488&start=425#p16539

These prius inverters have a board with the same physical layout as the Yaris/Auris, the only electrical difference being the scaling of MG1 current sensors as far as I understand (I'm assuming my inverter has the same current sensors as the earlier prius' but will check).

I would like to order some boards, but which one? Prius V1d has the right resistors on it but is the wrong physical size, Yaris is the right size but has the wrong resistors, and I would kind of like to do some testing with dual motors. Only thing for it then is to use the open source designs that Damien has so generously offered to us and adapt it to suit my needs. Hopefully I'm not treading on Damiens toes by doing this but isnt that what open what open source is for?

So in summary I have adapted the V1d board to match the Yaris layout whilst also adding some solder joints to select MG1 current sensor scaling. There are a couple of other changes I will be trying out as well. Bexander made a very good suggestion about using the HV contactor output to delay the enabling of the DC/DC converter here: viewtopic.php?f=14&t=1039 .I also want to try a few options regarding the esp8266(s).

Here are screenshots if anyone wants to check what I've done or spots any glaring mistakes I've made. Obviously I wont be releasing these files for the moment as they are only available by supporting Damien on Patreon (rightly so). That and the fact I barely trust my work for my own use let alone for anyone else! I will order some at the end of the week as I need to receive them before Christmas.
PriusG3_V1d_dual_JW_sch.jpg
PriusG3_V1d_dual_JW.jpg
PS: Yes I know Damien has already said he will release a Yaris v1d board at some point, my primary reason for doing this was as an exercise in using DesignSpark (never used it before) and so I can have something to try out while I have a couple of weeks off at Christmas. I fully accept I will probably have made mistakes which I will then have to diagnose and fix but its all part of the learning process.
User avatar
Jack Bauer
Posts: 4000
Joined: Wed Dec 12, 2018 5:24 pm
Location: Ireland
Has thanked: 153 times
Been thanked: 1115 times
Contact:

Re: Prius Gen 3 Dual Motor Logic Board Support Thread

Post by Jack Bauer »

Very much appreciate the contribution and you are not stepping on my toes at all:) I have over 20 projects backlogged and more arrive by the day so I'd be very glad to not have to do a Yaris V1d.
I'm going to need a hacksaw
180jacob
Posts: 45
Joined: Thu Nov 12, 2020 10:55 pm
Location: South West UK

Re: Prius Gen 3 Dual Motor Logic Board Support Thread

Post by 180jacob »

Thanks for uploading the block three designs. I have now done the yaris/2012+prius adaptation based on this instead. I was a little puzzled by the placement of a few capacitors between the 5V and gnd planes. There are a couple mismatched between the schematic and PCB layout (see table) only one is a different value (schematic shows 10uf next to the 3.3v regulator but was placed next to the charger CAN controller). I'm 99.9% sure it wont make any difference to anything but I have swapped them round on the PCB to match the schematic more for readability than anything else.
I'm still on track to order this week so once I have received and tested I will send the design files over.
No need to reply, I'm amazed you even have time to log in with so many projects on the go.
Attachments
Screenshot 2020-11-25 210526.jpg
MattsAwesomeStuff
Posts: 1081
Joined: Fri Apr 26, 2019 5:40 pm
Has thanked: 478 times
Been thanked: 308 times

Re: Prius Gen 3 Dual Motor Logic Board Support Thread

Post by MattsAwesomeStuff »

*applause*

Well done Jacob.
180jacob
Posts: 45
Joined: Thu Nov 12, 2020 10:55 pm
Location: South West UK

Re: Prius Gen 3 Dual Motor Logic Board Support Thread

Post by 180jacob »

Placed the order yesterday evening. Had to change three components from the original block 3 BOM due to parts being out of stock, hopefully wont make any difference to function:
L3 was: 220µH SMD-PIND-12.5X12.5X5_2.9X5.4 (C169402) now: 220µH SMD-PIND-12.5X12.5X6_2.9X5.4 (C169391)
Pretty much identical just 1mm taller and a slightly lower Max. DC Resistance.
C27 was: 100uf 25v VES101M1ETR-0607 SMD-ECAP-6.3x7.7 (C176675) now: 100uf 25v VEJ101M1ETR-0607 SMD-ECAP-6.3x7.7 (C176664)
Identical just spec states a longer service life.
C37 was 270uF 35V HBW271M1VTR-1010K SMD-ECAP-10x10 (C311670) now: 330uf 35V VZH331M1VTR-1010 SMD-ECAP-10x10 (C311621)
Not many 35V ecaps on JLC and I'm too lazy to order separately elsewhere. Datasheet for IC7 suggests 330uf anyway. Had to change the PCB symbol as that had 8x10 which looks like from an earlier board revision with 25v cap?.
I didn't change C7 as it was in stock but after ordering JLC identified that part is 8x10 and the symbol is 10x10, says it will still assemble ok though.
I need to spend some time setting designspark up properly to output the BOM correctly then cross check everything between BOM, PCB and SCH. Got the CPL output pretty much there.
Only other issue I ran into was the EVBMW logo on the silkscreen played havoc with JLC's gerber viewer so I took it off temporarily to check the component orientation on the CPL then promptly forgot to add it back on when I uploaded again to order. Sorry Damien. Still got your name and web address and git address on there though and this run is only for me anyway.
Think I will make a project thread now as I feel like I'm cluttering this one up with irrelevant stuff.
User avatar
Jack Bauer
Posts: 4000
Joined: Wed Dec 12, 2018 5:24 pm
Location: Ireland
Has thanked: 153 times
Been thanked: 1115 times
Contact:

Re: Prius Gen 3 Dual Motor Logic Board Support Thread

Post by Jack Bauer »

No issue regarding the logo. Do be aware that the 26v rail really does need a 35v cap. I encountered the same problem as they do seem to have given up on 35v caps so I'll be fitting those myself. LCSC have them in stock. I appreciate the work you are doing an my only request being that it gets fed back into the original repo. The main reason I make stuff opensource is to encourage exactly what you are doing:)
I'm going to need a hacksaw
180jacob
Posts: 45
Joined: Thu Nov 12, 2020 10:55 pm
Location: South West UK

Re: Prius Gen 3 Dual Motor Logic Board Support Thread

Post by 180jacob »

Glad you approve, and yes totally agree with feeding changes back to the original. Not quite as simple as it is with software projects where forks and changes can be merged at the click of a button but just as essential so there doesn't end up with a dozen variants all with different features and problems.
First things first though I just need to get some motors spinning and familiarise myself with how it all works to gain a bit of confidence.
180jacob
Posts: 45
Joined: Thu Nov 12, 2020 10:55 pm
Location: South West UK

Re: Prius Gen 3 Dual Motor Logic Board Support Thread

Post by 180jacob »

I know Damien has already proven it works, but just to show it can be done by a mere mortal as well, and to show the smaller layout board works, here is video proof. More details on my project thread: viewtopic.php?f=11&t=1227
(sorry the coolant pump is noisy in the video, isnt anywhere near that loud in real life, also regen set to zero hence slow deceleration)



And with a clamp meter to prove it's real ;)

180jacob
Posts: 45
Joined: Thu Nov 12, 2020 10:55 pm
Location: South West UK

Re: Prius Gen 3 Dual Motor Logic Board Support Thread

Post by 180jacob »

Ampseal adapter board
There is a little more detail on this on my project thread post here viewtopic.php?p=21383#p21383 But I felt this is worth posting in the the support thread as well. (And maybe in the wiki if I get round to creating a dual motor page)

On the single motor logic boards all unused pins are connected to ground and the same cross connections exist on the adapter board as well. This is all very sensible stuff, but now we are using some of those previously unused pins it's important not to plug in the unmodified single motor adapter board else it will short several pins to ground. I don't think any permanent damage would occur, but you definitely wont get any MG1 resolver input.

I haven't seen anything to suggest there is a new design adapter board but at the same time I'm not sure what Damien is selling with his dual motor kits, the photo makes it look like the single motor variant. If no design exists I will happily volunteer to do one, as well as updating the IDC and ampseal pinouts listed on the wiki.Edit: Damien has done a dual motor version and the pinout is now on github.


If you wish to use the existing adapter board then a few tracks need to be cut (I knew the scalpel would be required at some point, just glad it's not on the logic board)
One cut needs must be made on the IDC side (obviously before the IDC is fitted) and three on the ampseal side, shown in red. A further four cuts are optional if you wish to repurpose the pins on the ampseal connector, shown in blue, though these are on an inner layer so you have to go quite deep.
InkedIMG_20201226_214126_LI.jpg
InkedIMG_20201227_171729_LI.jpg
180jacob
Posts: 45
Joined: Thu Nov 12, 2020 10:55 pm
Location: South West UK

Re: Prius Gen 3 Dual Motor Logic Board Support Thread

Post by 180jacob »

CAN Message Mapping
Seen as this is the support thread, and if (like me) you have never used CAN massaging before, this post is for you. I was naïve enough to think that because the MG1 microcontroller recognises itself as 'Prius MG1' that this would all be set up automatically, I was wrong. Looking at the source code very little is changed by the board recognition besides some pin mapping in a few special cases.
Anyway in order to get both motors to spin on a dual motor board you will need to setup the can messaging as follows. I'm not going to explain why here as the wiki page on CAN messaging (https://openinverter.org/wiki/CAN_communication) goes into plenty of depth, if you are reading this then you just need to copy it blindly.

Obviously this can all be done with custom commands but for simplicity I'm showing the web interface method.
On MG2 set the following spot values as outputs (TX) with the parameters shown here:
mg2.jpg
On MG1 set the following spot values as inputs (RX) with the parameters shown here:
mg1.jpg
Finally set the potmode parameter on MG1 to 'CAN'
Screenshot 2020-12-31 225723.jpg
Screenshot 2020-12-31 225723.jpg (9.68 KiB) Viewed 30408 times
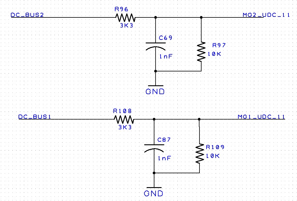
One other thing whilst we are here, UDC on the MG1 microcontroller measures the lower voltage DC bus (that would have been connected to the Prius battery) not the higher voltage IGBT bus as seen on MG2. This is sensible as there is no point measuring both voltages on both micros though at present there is no software implementation to receive the higher voltage bus value on MG1 microcontroller. You shouldn't really need to as MG2 micro is the only one controlling the contactors.
Screenshot 2020-12-31 230056.jpg
It's worth mentioning if you haven't noticed on the pinout there is no external connection to the inverters CAN network or the transceiver to facilitate it(only the charger). This doesn't bother me in the slightest as the cars my friends and I mess around with are all classics, not a PCB in sight let alone microcontrollers and communication protocols. For others though this may be a deal breaker so maybe something we can look at.
User avatar
Jack Bauer
Posts: 4000
Joined: Wed Dec 12, 2018 5:24 pm
Location: Ireland
Has thanked: 153 times
Been thanked: 1115 times
Contact:

Re: Prius Gen 3 Dual Motor Logic Board Support Thread

Post by Jack Bauer »

Thank you for that. Much appreciate the share.
I'm going to need a hacksaw
johnspark
Posts: 264
Joined: Fri Apr 12, 2019 10:42 pm
Location: Adelaide, South Australia
Has thanked: 59 times
Been thanked: 48 times

Re: Prius Gen 3 Dual Motor Logic Board Support Thread

Post by johnspark »

i am having a bit of trouble finding the Ampseal 35 pinout for this dual motor version d case. I compared 34 way IDC to input PCB for version c and d then looked at Ampseal 35 pinout for version c hoping to work out version d, but cannot see any obvious way to get version d.

Apologies if the information is already staring at me.

kind regards.
180jacob
Posts: 45
Joined: Thu Nov 12, 2020 10:55 pm
Location: South West UK

Re: Prius Gen 3 Dual Motor Logic Board Support Thread

Post by 180jacob »

johnspark wrote: Sat Jan 02, 2021 11:23 am i am having a bit of trouble finding the Ampseal 35 pinout for this dual motor version d case. I compared 34 way IDC to input PCB for version c and d then looked at Ampseal 35 pinout for version c hoping to work out version d, but cannot see any obvious way to get version d.

Apologies if the information is already staring at me.

kind regards.
Don't worry you aren't missing anything, the design hasn't been shared yet (either that or we are both blind). I assume you have recived one of the v1d ampseal adapters from Damien. If so your only option at the moment is to use a multimeter in continuity mode and work out the pinout for yourself. Once we have the design files I will update the wiki.
nuffz
Posts: 21
Joined: Sat Dec 12, 2020 6:22 pm

Re: Prius Gen 3 Dual Motor Logic Board Support Thread

Post by nuffz »

180jacob wrote: Sat Jan 02, 2021 12:45 pm
johnspark wrote: Sat Jan 02, 2021 11:23 am i am having a bit of trouble finding the Ampseal 35 pinout for this dual motor version d case. I compared 34 way IDC to input PCB for version c and d then looked at Ampseal 35 pinout for version c hoping to work out version d, but cannot see any obvious way to get version d.

Apologies if the information is already staring at me.

kind regards.
Don't worry you aren't missing anything, the design hasn't been shared yet (either that or we are both blind). I assume you have recived one of the v1d ampseal adapters from Damien. If so your only option at the moment is to use a multimeter in continuity mode and work out the pinout for yourself. Once we have the design files I will update the wiki.
once you have the design i will make some for the comminity :)
User avatar
Jack Bauer
Posts: 4000
Joined: Wed Dec 12, 2018 5:24 pm
Location: Ireland
Has thanked: 153 times
Been thanked: 1115 times
Contact:

Re: Prius Gen 3 Dual Motor Logic Board Support Thread

Post by Jack Bauer »

I'm going to need a hacksaw
johnspark
Posts: 264
Joined: Fri Apr 12, 2019 10:42 pm
Location: Adelaide, South Australia
Has thanked: 59 times
Been thanked: 48 times

Re: Prius Gen 3 Dual Motor Logic Board Support Thread

Post by johnspark »

Thank you JB, thank you everyone :)
nuffz
Posts: 21
Joined: Sat Dec 12, 2020 6:22 pm

Re: Prius Gen 3 Dual Motor Logic Board Support Thread

Post by nuffz »

does any one know where i can get another 50pin igbt connecter from ? i cant seem to find them anywhere
180jacob
Posts: 45
Joined: Thu Nov 12, 2020 10:55 pm
Location: South West UK

Re: Prius Gen 3 Dual Motor Logic Board Support Thread

Post by 180jacob »

nuffz wrote: Tue Jan 05, 2021 8:39 pm does any one know where i can get another 50pin igbt connecter from ? i cant seem to find them anywhere
All hand placed parts are detailed here: https://github.com/damienmaguire/Prius- ... dParts.csv (note connector names are not consistent across PCB variants so go off the description)
This is linked to (amongst many other things) from the wiki page here: https://openinverter.org/wiki/Toyota_Prius_Gen3_Board (at the very bottom)

But in short I think most people have bought the 50 way from chip1stop: https://www.chip1stop.com/GBR/en/view/d ... T1-0008157

googling the part number also brings up arrow and aliexpress.
johnspark
Posts: 264
Joined: Fri Apr 12, 2019 10:42 pm
Location: Adelaide, South Australia
Has thanked: 59 times
Been thanked: 48 times

Re: Prius Gen 3 Dual Motor Logic Board Support Thread

Post by johnspark »

nuffz wrote: Tue Jan 05, 2021 8:39 pm does any one know where i can get another 50pin igbt connecter from ? i cant seem to find them anywhere
https://github.com/damienmaguire/Prius- ... dParts.csv

row 7 is the item you wish to buy. I have included this link in case you did not know the details

I think JB had a lot of trouble buying this part. Think he ended up getting from Japan.
johnspark
Posts: 264
Joined: Fri Apr 12, 2019 10:42 pm
Location: Adelaide, South Australia
Has thanked: 59 times
Been thanked: 48 times

Re: Prius Gen 3 Dual Motor Logic Board Support Thread

Post by johnspark »

For 1c board (1 motor), Resolver Cos connects to Ampseal pins Encoder Chan B [16] and Resolver Cos [19].

For 1d board (2 motors) Resolver Cos connects to Ampseal pin MG1 Encoder Chan B [35] . Resolver Cos on the pcb is connected to SJ10.
Capture1d.PNG
Capture1d.PNG (10.41 KiB) Viewed 30167 times
MG1_Enc_2 / MG1_ CosB cannot be accessed, so i guess i just create a 1k/10k +5V voltage divider outside of the inverter and connect the second wire of the Resolver to this? Would i need to connect the other end of the 10k resistor [R126] to Ampseal pin MG1 Encoder Chan B [35]?
User avatar
Jack Bauer
Posts: 4000
Joined: Wed Dec 12, 2018 5:24 pm
Location: Ireland
Has thanked: 153 times
Been thanked: 1115 times
Contact:

Re: Prius Gen 3 Dual Motor Logic Board Support Thread

Post by Jack Bauer »

Of course they can be accessed. Here is the pinout :
Pinout here :
https://github.com/damienmaguire/Prius- ... ut_v1d.pdf

No need for any external circuits to run 2 motors.
I'm going to need a hacksaw
Locked