Yaris Inverters?

Topics concerning the Toyota and Lexus inverter drop in boards
arber333
Posts: 3796
Joined: Mon Dec 24, 2018 1:37 pm
Location: Slovenia
Has thanked: 166 times
Been thanked: 413 times
Contact:

Re: Yaris Inverters?

Post by arber333 »

Mouse wrote: Sat Feb 22, 2020 8:49 pm Cool.
Do the Prius DC/DC converters look the same the same as this Yaris one?
I don't have any other inverters to compare it with and no one really photographs the bottom section of them.

When running the Prius Gen 3 inverter on 400V are you feeding directly into the High Voltage bus or going through the boost stage using the standard battery input?
I tested the Auris inverter and DCDC shuts down after 315Vdc main voltage. Otherwise DCDC was able to feed 1kW of 14V power to my light bulb load setup.

Otherwise i was able to use transistors at some 300Vdc. I still havent tried the charger circuit up to 360Vdc as i intended. I would very much like to run inverter directly.
User avatar
NiHaoMike
Posts: 69
Joined: Mon Dec 02, 2019 4:11 am
Location: Austin, TX
Been thanked: 2 times
Contact:

Re: Yaris Inverters?

Post by NiHaoMike »

Is there an easy way to adjust the output voltage of the DC/DC converter and if so, over what range can it be adjusted? I already figured out that applying 12V to the output via a diode and then connecting the brown wire to the output gets it into a state where it just needs high voltage DC on the input to output about 14.4V. Is there also a way to change (lower) the current limit? My goal is to change the output voltage to either 12.3V (3S lithium) or 16.4V (4S lithium) and default to a low current limit for the case when the sun is rising and PV power is limited.

I might be better off building a DC/DC converter specifically designed for my use case.
My first solar power system helped Naomi Wu, now I want to do even more with DIY solar.
User avatar
Mouse
Posts: 142
Joined: Wed Sep 25, 2019 8:17 am
Location: Wales
Has thanked: 2 times
Been thanked: 9 times
Contact:

Re: Yaris Inverters?

Post by Mouse »

It's been commented on in other threads that the Prius DC/DC has output trimming using some sort of PWM control on what I think was the Blue wire. However no one appears to have tested this idea yet and I have a Yaris inverter and there is no blue wire which leaves me a bit stumped about doing a quick test myself. There was a link to someone who has worked on this for what I remember was a Gen 2 Prius inverter but the link is dead and that page removed from the website.

I'd like to think there is a simple voltage divider at the front end of the output voltage feedback control however it's a multilayer board and the whole circuit has been painted over with clear lacquer or something making probing almost imposable. There's also any over voltage protection to consider that might complicate reverse engineering the voltage feedback circuitry. I'll give it a go if I find the time especially as it's still in bits on my bench.

Also remember that when running as standalone, ie no other control other than connecting the Brown wire to Battery +12V, the output voltage spikes at 16V for a second or so before stabilising to approx 14V when the converter is activated. I don't kow why it should do this and it may or may not be damaging to a lithium battery bank.

I'm not sure how it detects over current in the output as there is no obvious current shunt or hall effect pickup. It could be inferred by the PWM duty cycle reaching a maximum limit but I've not really thought about it much.
User avatar
Jack Bauer
Posts: 4007
Joined: Wed Dec 12, 2018 5:24 pm
Location: Ireland
Has thanked: 153 times
Been thanked: 1138 times
Contact:

Re: Yaris Inverters?

Post by Jack Bauer »

If you have a look at the schematic for my prius gen 3 board it gives the pinout for dcdc control. From memory there are 3 wires. on/off , 12v sense and pwm.
I'm going to need a hacksaw
User avatar
NiHaoMike
Posts: 69
Joined: Mon Dec 02, 2019 4:11 am
Location: Austin, TX
Been thanked: 2 times
Contact:

Re: Yaris Inverters?

Post by NiHaoMike »

There are 4 wires - white, green, blue, brown. The DC/DC is of a strange design in that it the controller is an 80 pin QFP with no datasheet that I can find, while most power supplies of that power rating use controllers with at most 20 pins. I doubt it's to squeeze the last bit of efficiency out when it's using plain Schottky diodes for a rectifier as opposed to synchronous rectification as is common in modern PC power supplies.

The current sensing is done with a sense transformer on the primary side. Since the turns ratio is known, the ratio between primary and secondary current is also known. (There is some inaccuracy due to magnetizing current but not important when accurately controlling the output current is not the goal.)
My first solar power system helped Naomi Wu, now I want to do even more with DIY solar.
User avatar
Mouse
Posts: 142
Joined: Wed Sep 25, 2019 8:17 am
Location: Wales
Has thanked: 2 times
Been thanked: 9 times
Contact:

Re: Yaris Inverters?

Post by Mouse »

Jack Bauer wrote: Mon Feb 24, 2020 4:18 pm If you have a look at the schematic for my prius gen 3 board it gives the pinout for dcdc control. From memory there are 3 wires. on/off , 12v sense and pwm.
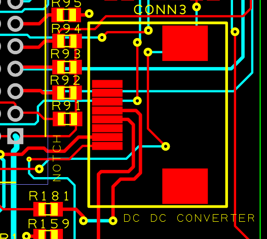
I'm sure the purpose of the wires are probably the same or very similar however I've had a quick look and the colours are slightly different and the connector pinout is also different. More importantly there are 4 wires not 3.
prius_dc-dc_conn3.png
Counting from the top becuse of the * index the coloured wires are connected as follows.

prius_dc-dc_conn4.JPG
The Prius connector on your schematic and PCB are connected to different pins.

prius_dc-dc_conn1.png
prius_dc-dc_conn1.png (7.53 KiB) Viewed 9732 times
prius_dc-dc_conn2.png

I don't have enough spare time to look into it any further for a few days.
User avatar
Mouse
Posts: 142
Joined: Wed Sep 25, 2019 8:17 am
Location: Wales
Has thanked: 2 times
Been thanked: 9 times
Contact:

Re: Yaris Inverters?

Post by Mouse »

NiHaoMike wrote: Tue Feb 25, 2020 5:10 am The current sensing is done with a sense transformer on the primary side.
There is no current sense transformer on the primary side so it must be using so other technique.
User avatar
NiHaoMike
Posts: 69
Joined: Mon Dec 02, 2019 4:11 am
Location: Austin, TX
Been thanked: 2 times
Contact:

Re: Yaris Inverters?

Post by NiHaoMike »

Mouse wrote: Thu Feb 27, 2020 11:09 am There is no current sense transformer on the primary side so it must be using so other technique.
T031 near the primary connections appears to be a current sense transformer, is yours different?

It could also be possible they're using the resistance of the second output inductor as a shunt.
My first solar power system helped Naomi Wu, now I want to do even more with DIY solar.
User avatar
Mouse
Posts: 142
Joined: Wed Sep 25, 2019 8:17 am
Location: Wales
Has thanked: 2 times
Been thanked: 9 times
Contact:

Re: Yaris Inverters?

Post by Mouse »

Ah, I didn't spot that, Mind you I I stopped reverse engineering the input power stage the moment I found the input voltage dividers.
User avatar
Jack Bauer
Posts: 4007
Joined: Wed Dec 12, 2018 5:24 pm
Location: Ireland
Has thanked: 153 times
Been thanked: 1138 times
Contact:

Re: Yaris Inverters?

Post by Jack Bauer »

So the signals should be :

NODD - operation indication from dcdc to control. 5 to 7v when running, 2 to 4v when faulted.
VLO - 14v output from converter when floating, 13.5v when pulled to ground.
IGCT- on/off control.
Sense - connect to 12v battery pos to compensate for cable voltage drops.
I'm going to need a hacksaw
User avatar
NiHaoMike
Posts: 69
Joined: Mon Dec 02, 2019 4:11 am
Location: Austin, TX
Been thanked: 2 times
Contact:

Re: Yaris Inverters?

Post by NiHaoMike »

Probing the DC/DC with a scope, the switching frequency is about 170kHz, quite a bit higher than I expected given the size of the transformer compared to server power supplies of similar power output that use substantially smaller transformers.

All measurements/observations below made with brown wire tied to output. Output is prebiased by external 12V PSU through a diode.
Blue wire: 6.7V with HV on, 3.2V with HV off. Pulling down with 2k resistor disables output.
Green wire: 10V with HV on, 8V with HV off. Does not respond to 2k resistor, but the output voltage can be changed by intermittently connecting a 470 ohm resistor between it and ground. Appears to be output voltage adjustment, not sure if PWM or some more exotic serial communications.
White wire: no voltage measured to ground with HV on or off. However, connecting a meter between it and 12V gives 12V with HV on and no voltage with HV off, therefore probably an active low power good.
My first solar power system helped Naomi Wu, now I want to do even more with DIY solar.
Martin1775
Posts: 43
Joined: Fri Nov 01, 2019 9:39 pm
Location: Ochtrup Germany

Re: Yaris Inverters?

Post by Martin1775 »

Hello,

I do some testing with the Yaris Inverter, and make an excel sheet with the data.

The signals to the 12V DC/DC converter are a litte different to the Prius version:

Sense is internally not connected.
VLO is a PWM Signal so the output voltage can be changed between 11,6V and 15,2V. Fix open or GND get 14,2V.
IDH is an open collector signal (white) when the DC/DC is working (from the Prius diagrams it is for a PTC Heater).
IGCT and NODD reacts as for the Prius version.

Up to now I only tested in idle mode.

Martin
Yaris Inverter G9200-52010.xlsx
(13.16 KiB) Downloaded 480 times
Martin1775
Posts: 43
Joined: Fri Nov 01, 2019 9:39 pm
Location: Ochtrup Germany

Re: Yaris Inverters?

Post by Martin1775 »

I do some more investigation on the PWM Signal.
The output Voltage can be changed with a frequenz between 10Hz and around 2kHz. The PWM percentage to Voltage changed +/-5% with the frequenz.
I've tested with an optokoppler as open collector between VLO and ground. 0% PWM or 100% duty cycle represent 0V and 100% PWM is 10V on VLO.
As soon as short pulses are detected the voltage change to 15,2V. With 10A load the voltage decreases by 0,15V to 0,2V.

PWM to output voltage
PWM -- Uout
100% -- 14,2 V
99% -- 15,2 V
90% -- 15,2 V
80% -- 15,0 V
70% -- 14,6 V
60% -- 14,3 V
50% -- 13,9 V
40% -- 13,7 V
30% -- 11,6 V
20% -- 11,6 V
10% -- 14,2 V
0% -- 14,2 V

Output voltage to PWM, change from 100% to 0%
Uout -- PWM
14,2 V -- 100%
15,2 V -- 99%
15,0 V -- 82%
14,8 V -- 75%
14,6 V -- 68%
14,4 V -- 64%
14,2 V -- 60%
14,0 V -- 55%
13,8 V -- 50%
13,7 V -- 40%
11,6 V -- 25%
14,2 V -- 15%
14,2 V -- 0%
User avatar
Mouse
Posts: 142
Joined: Wed Sep 25, 2019 8:17 am
Location: Wales
Has thanked: 2 times
Been thanked: 9 times
Contact:

Re: Yaris Inverters?

Post by Mouse »

Thanks for that.
When applying PWM before enabling the DC/DC or enable does the output still rise momentarily to ~16V before stabilising to the set value?
Martin1775
Posts: 43
Joined: Fri Nov 01, 2019 9:39 pm
Location: Ochtrup Germany

Re: Yaris Inverters?

Post by Martin1775 »

I test with 50% PWM and "battery" voltage 10V.
When the PWM is always active, and I turn on the DC/DC IGCT it starts with 11,6V and after a few seconds it get to the PWM defined voltage, when I switch the DC/DC off, it shut down without rising voltage.
User avatar
Abricosvw
Posts: 8
Joined: Sun Dec 13, 2020 2:06 am

Re: Yaris Inverters?

Post by Abricosvw »

hi
I cannot find the part number of the capacitor ???
which I need to install in order to be able to use Yaris inverter with an input of 400V DC

and as I understand it, I need to change 2 sets of 4 resistors: old 120kohm with new 210kohm (1%, 0.5W, 0805, Manufacturer part#: ERJP06F2103V Farnell #: 2326773 )
Top side: R629, R627, R625, R623
Bottom side: R630, R628, R626, R624

In USA found only Mfr. #:ERJ-P08F2103V this is a large package size but should fit...

thanks !!!
pyoorkate
Posts: 16
Joined: Sun Nov 29, 2020 5:50 pm
Been thanked: 1 time

Re: Yaris Inverters?

Post by pyoorkate »

I've picked up pretty cheap Prius C inverter off eBay. Assuming it's one of the currently known compatible ones (the seller was not someone providing lots of information, but the price was good), my intent is to change those three caps and the resistors following Mouse's video so I can use it with a higher voltage pack (plan is to add CCS at some point).

Since they're input smoothing caps - if I understand right - then am I also right in thinking the value isn't super important. A polyester film capacitor in the 1.6 - 2.2ish uF range should be close enough? With a >400ish volt rating?

TYIA!
User avatar
mikmur
Posts: 46
Joined: Sat Jul 18, 2020 7:37 am
Location: Georgia/Batumi
Has thanked: 39 times

Re: Yaris Inverters?

Post by mikmur »

Alteration of the Toyota Aqua Inverter. DC-DC 12V converter.
video is not mine.
User avatar
NiHaoMike
Posts: 69
Joined: Mon Dec 02, 2019 4:11 am
Location: Austin, TX
Been thanked: 2 times
Contact:

Re: Yaris Inverters?

Post by NiHaoMike »

Quick update, I decided to measure the DCR of the boost inductor and it's 16.5 milliohms. Combined with the inductance reading of 235uH, that means to do DCR based current sensing, a 100k resistor and 150n capacitor should work. (Not tested yet.)

I'm now getting the impression that the ASIC on the original logic board might be estimating the inductor current based on the voltage that would be applied to it in each switching state.
My first solar power system helped Naomi Wu, now I want to do even more with DIY solar.
Mons2b
Posts: 7
Joined: Thu Dec 23, 2021 6:25 am

Re: Yaris Inverters?

Post by Mons2b »

Mouse wrote: Fri Jan 24, 2020 4:17 pm
Dilbert wrote: Fri Jan 24, 2020 1:30 pm ...there seems to have been a variety of part numbers used across different "gen 3" models (Prius/Auris/CT200)
I've just put the details of the Yaris inverter I have in a table on the Gen 3 wiki page to hopefully help identifying which ones have the different sized PCBs in them.
https://openinverter.org/wiki/Toyota_Prius_Gen3_Board

I've also been messing about with mine as a distraction to completing the dreaded tax return before the end of the month....
I had no idea you could run that inverter on such low voltage and that you could spin a dc motor with it. I thought it would only spin a ac induction motor.
Isaac96
Posts: 656
Joined: Sat Oct 05, 2019 6:50 pm
Location: Northern California, USA
Been thanked: 2 times
Contact:

Re: Yaris Inverters?

Post by Isaac96 »

If you have a custom logic board then you can command the output phases to do whatever you like!
Post Reply