Solar Powered Ute
- mackoffgrid
- Posts: 94
- Joined: Thu Jan 02, 2020 10:18 am
- Location: Brisbane Australia
- Has thanked: 6 times
- Been thanked: 1 time
Solar Powered Ute
This is my first post on this forum. My brother and I want to convert an old 4x4 Mazda ute and we thought the Leaf gen1 motor might be okay. I'm not sure what my profile shows but we're in Brisbane Australia. It'll be doing city driving for the moment but paddock driving as well. We need the 4wd as the property floods almost every year - not this year though - gulp . We were planning on keeping the clutch, more for the paddock. The Ute will be charged by solar and will also augment the House battery.
I'm planning on having about 235v nominal of LFP batteries. I like the idea of the CAN controlling the LEAF inverter but is there a low voltage requirement that the leaf inverter imposes? Will the inverter allow maximum torque given the lower battery voltage?
Cheers
I'm planning on having about 235v nominal of LFP batteries. I like the idea of the CAN controlling the LEAF inverter but is there a low voltage requirement that the leaf inverter imposes? Will the inverter allow maximum torque given the lower battery voltage?
Cheers
- Kevin Sharpe
- Posts: 1339
- Joined: Fri Dec 14, 2018 9:24 pm
- Location: Ireland and US
- Been thanked: 9 times
Re: Solar Powered Ute
Welcome
Have a look at the Lexus transmission projects which include bolt on options for AWD and 4WD. Might be a much easier conversion than Leaf/clutch/gearbox. Also supports a very wide range of battery voltage option.mackoffgrid wrote: ↑Fri Jan 03, 2020 11:59 am We need the 4wd as the property floods almost every year - not this year though - gulp . We were planning on keeping the clutch, more for the paddock.
This is a personal post and I disclaim all responsibility for any loss or damage which any person may suffer from reliance on the information and material in this post or any opinion, conclusion or recommendation in the information and material.
- mackoffgrid
- Posts: 94
- Joined: Thu Jan 02, 2020 10:18 am
- Location: Brisbane Australia
- Has thanked: 6 times
- Been thanked: 1 time
Re: Solar Powered Ute
Thank Kevin
I do like the Lexus transmission but I didn't realise it had options for FWD etc. Another weekend (week/month) of researching how that all works
Cheers
Andrew
I do like the Lexus transmission but I didn't realise it had options for FWD etc. Another weekend (week/month) of researching how that all works
Cheers
Andrew
- mackoffgrid
- Posts: 94
- Joined: Thu Jan 02, 2020 10:18 am
- Location: Brisbane Australia
- Has thanked: 6 times
- Been thanked: 1 time
Re: Solar Powered Ute
At this stage we are still going for the Leaf EM61 motor.
My Leaf NisMo Can Buss Controller
I've never played around with CAN bus before so this will be another first.
I wanted to start off with a prototype board so I redrew Damien's PCB so it's all through hole and uses the Arduino DUE. This PCB is not for final installation. But I should be able to use it for SavvyCan as well.
In the spirit of Open Source all the Eagle files, PDFs can be found in https://github.com/mackelec/SolarUte/tr ... /LeafCANV0
Cheers
Andrew
My Leaf NisMo Can Buss Controller
I've never played around with CAN bus before so this will be another first.
I wanted to start off with a prototype board so I redrew Damien's PCB so it's all through hole and uses the Arduino DUE. This PCB is not for final installation. But I should be able to use it for SavvyCan as well.
In the spirit of Open Source all the Eagle files, PDFs can be found in https://github.com/mackelec/SolarUte/tr ... /LeafCANV0
Cheers
Andrew
Re: Solar Powered Ute
Versions of this gearbox only come in RWD (Lexus GS450h / Toyota Crown hybrid) or 4WD (Lexus LS600h).mackoffgrid wrote: ↑Fri Jan 03, 2020 8:22 pm I do like the Lexus transmission but I didn't realise it had options for FWD etc. Another weekend (week/month) of researching how that all works![]()
-< Mazda Eunos JC Cosmo rotary -> EV conversion w/ Lexus GS450H gear >-
- mackoffgrid
- Posts: 94
- Joined: Thu Jan 02, 2020 10:18 am
- Location: Brisbane Australia
- Has thanked: 6 times
- Been thanked: 1 time
Re: Solar Powered Ute
While I wait for the leaf G1 motor to show up I thought I'd sort out some of the basic electrical components.
These parts are not cheap and would like comment on component selection.
We have these or on their way
What do you guys do about a safety/maintenance switch - nothing?
Haven't found a fuse holder yet.
Cheers
Andrew
These parts are not cheap and would like comment on component selection.
- LEV200 one at each end of the battery string.
- Bussman Fuse 300A Found an alternate supplier of the fuse at about AUD40 ish
- Vacuum Pump Switch
We have these or on their way
- Astra (Opal) steering pump.
- Vacuum pump. Hella UP28 , chinese copy
What do you guys do about a safety/maintenance switch - nothing?
Haven't found a fuse holder yet.
Cheers
Andrew
- mackoffgrid
- Posts: 94
- Joined: Thu Jan 02, 2020 10:18 am
- Location: Brisbane Australia
- Has thanked: 6 times
- Been thanked: 1 time
Re: Solar Powered Ute
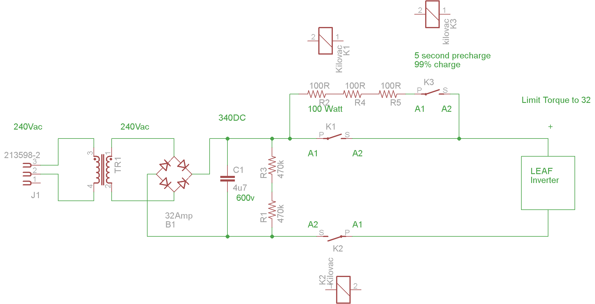
We have our Leaf Gen1 motor now, but no battery yet.
I'm controlling the motor using CAN messages to the Leaf inverter.
I found that under about 175 volts the inverter gives an error.
I used Mains AC to test the motor, limited the Torque to under 32 and it still achieved about 3700 RPM at about 2 amps.
I'm controlling the motor using CAN messages to the Leaf inverter.
I found that under about 175 volts the inverter gives an error.
I used Mains AC to test the motor, limited the Torque to under 32 and it still achieved about 3700 RPM at about 2 amps.
- Bratitude
- Posts: 1080
- Joined: Thu Jan 02, 2020 7:35 pm
- Location: Canada
- Has thanked: 222 times
- Been thanked: 413 times
- Contact:
Re: Solar Powered Ute
what is your plan for the solar system? classic 12/48 v solar into a boost converter to battery mains?
https://bratindustries.net/ leaf motor couplers, adapter plates, custom drive train components
- mackoffgrid
- Posts: 94
- Joined: Thu Jan 02, 2020 10:18 am
- Location: Brisbane Australia
- Has thanked: 6 times
- Been thanked: 1 time
Re: Solar Powered Ute
I did buy the Ute with a solar panel on it's roof
The ute will be living on a large isolated bush block where I have implemented my own solar design infrastructure. I've been running 10kW of solar until recently and will be going to over 30kW. This corona thing has isolated me from my isolated bush block so I haven't been focusing on detail of design of infrastructure on the ground.
I intend to run strings of panels of sufficient DC voltage to directly charge the 96cell battery - pretty simple, just switching in the required number of panels to get the job done. While I will be able to bring a big chunk of the array in to charge the ute and do the job quickly, the reality is I'll probably only need a couple of kW and charge it slowly.
The ute also becomes part of the house battery.
The ute will be living on a large isolated bush block where I have implemented my own solar design infrastructure. I've been running 10kW of solar until recently and will be going to over 30kW. This corona thing has isolated me from my isolated bush block so I haven't been focusing on detail of design of infrastructure on the ground.
I intend to run strings of panels of sufficient DC voltage to directly charge the 96cell battery - pretty simple, just switching in the required number of panels to get the job done. While I will be able to bring a big chunk of the array in to charge the ute and do the job quickly, the reality is I'll probably only need a couple of kW and charge it slowly.
The ute also becomes part of the house battery.
- Bratitude
- Posts: 1080
- Joined: Thu Jan 02, 2020 7:35 pm
- Location: Canada
- Has thanked: 222 times
- Been thanked: 413 times
- Contact:
Re: Solar Powered Ute
mackoffgrid wrote: ↑Sun Aug 23, 2020 7:19 pm I did buy the Ute with a solar panel on it's roof![]()
The ute will be living on a large isolated bush block where I have implemented my own solar design infrastructure. I've been running 10kW of solar until recently and will be going to over 30kW. This corona thing has isolated me from my isolated bush block so I haven't been focusing on detail of design of infrastructure on the ground.
I intend to run strings of panels of sufficient DC voltage to directly charge the 96cell battery - pretty simple, just switching in the required number of panels to get the job done. While I will be able to bring a big chunk of the array in to charge the ute and do the job quickly, the reality is I'll probably only need a couple of kW and charge it slowly.
The ute also becomes part of the house battery.
simple! but won’t the lack of charge control will kill efficiency ? No multi point power tracking.
plan on something similar my self. V2x system with solar and HydroKinetic.
the Prius gen 2 boost IGBT half bridge is a really nice integrated module. On board temp and voltage read out. Over current shutdown built inside. Paired with the inductor module , should make for a pretty bitchin off grid boost/buck system
https://bratindustries.net/ leaf motor couplers, adapter plates, custom drive train components
- mackoffgrid
- Posts: 94
- Joined: Thu Jan 02, 2020 10:18 am
- Location: Brisbane Australia
- Has thanked: 6 times
- Been thanked: 1 time
Re: Solar Powered Ute
MPPT is more effecient, but not that much. Probably in the order of 10%. It will be managed.
I'm lucky that I am not limited by space, if I want more panels - I can have them. I am not Grid connected so I don't have somewhere for the power to go once I've charged up the house and car batteries, and cooked the Hot water.
The Hybrid stuff is VERY interesting to me. I've picked up one camry inverter and hope to get more. I also wonder about using Prius motors on the property. I wondered about just using MG1 to drive pumps or small farm vehicle ; connect to where the ICE goes ??? I have to get one to look at it.
So if you do stuff with the prius inverter I'd love to follow it
I'm lucky that I am not limited by space, if I want more panels - I can have them. I am not Grid connected so I don't have somewhere for the power to go once I've charged up the house and car batteries, and cooked the Hot water.
The Hybrid stuff is VERY interesting to me. I've picked up one camry inverter and hope to get more. I also wonder about using Prius motors on the property. I wondered about just using MG1 to drive pumps or small farm vehicle ; connect to where the ICE goes ??? I have to get one to look at it.
So if you do stuff with the prius inverter I'd love to follow it
- Bratitude
- Posts: 1080
- Joined: Thu Jan 02, 2020 7:35 pm
- Location: Canada
- Has thanked: 222 times
- Been thanked: 413 times
- Contact:
Re: Solar Powered Ute
yeah you should defiantly look into v2g/v2x(vehicle to grid/ vehicle to home) chademo currently supports it!mackoffgrid wrote: ↑Wed Sep 02, 2020 12:38 am MPPT is more effecient, but not that much. Probably in the order of 10%. It will be managed.
I'm lucky that I am not limited by space, if I want more panels - I can have them. I am not Grid connected so I don't have somewhere for the power to go once I've charged up the house and car batteries, and cooked the Hot water.
The Hybrid stuff is VERY interesting to me. I've picked up one camry inverter and hope to get more. I also wonder about using Prius motors on the property. I wondered about just using MG1 to drive pumps or small farm vehicle ; connect to where the ICE goes ??? I have to get one to look at it.
So if you do stuff with the prius inverter I'd love to follow it![]()
I think there's a thread on setting up a johu brain to do vfd control. which would yes, turn any of these car inverters into a vfd drive, capable of running any industrial ac motor for its intended application. daimen I think has made/modded a prius board for just this purpose.
a basic buck/boost converter is very simple.
xp677 built a simple system for controlling the one in the gs450h inverter viewtopic.php?f=14&t=538
Now building a standalone unit, gen2 prius inverter looks to be the place for parts. As they all are easily removed from the case. and cheap
info here https://nicjam.es/projects/how-to-turn- ... index.html
https://bratindustries.net/ leaf motor couplers, adapter plates, custom drive train components
- mackoffgrid
- Posts: 94
- Joined: Thu Jan 02, 2020 10:18 am
- Location: Brisbane Australia
- Has thanked: 6 times
- Been thanked: 1 time
- mackoffgrid
- Posts: 94
- Joined: Thu Jan 02, 2020 10:18 am
- Location: Brisbane Australia
- Has thanked: 6 times
- Been thanked: 1 time
Re: Solar Powered Ute
We spent quite a bit of time designing the coupler and adapter plate.
https://github.com/mackelec/SolarUte/tr ... /Fusion360
We printed a 3d version of the coupler and gave that to a local firm along with the motor to produce the coupler.
A friend of ours has this beaut milling machine
Coupler with it's thrust bearing
https://github.com/mackelec/SolarUte/tr ... /Fusion360
We printed a 3d version of the coupler and gave that to a local firm along with the motor to produce the coupler.
A friend of ours has this beaut milling machine
Coupler with it's thrust bearing
- mackoffgrid
- Posts: 94
- Joined: Thu Jan 02, 2020 10:18 am
- Location: Brisbane Australia
- Has thanked: 6 times
- Been thanked: 1 time
Re: Solar Powered Ute
Attaching the Leaf Motor to Gearbox
We wanted to run up the motor fitted to the gearbox on the vertical. The Gearbox is quite heavy - 75kg. The frame suspended the gearbox free of the ground and the hoist was there just as a precaution.
We wanted to run up the motor fitted to the gearbox on the vertical. The Gearbox is quite heavy - 75kg. The frame suspended the gearbox free of the ground and the hoist was there just as a precaution.
- mackoffgrid
- Posts: 94
- Joined: Thu Jan 02, 2020 10:18 am
- Location: Brisbane Australia
- Has thanked: 6 times
- Been thanked: 1 time
Re: Solar Powered Ute
Our mate Francisco features in this video, a man of action, wanting us to slip the motor-gearbox into the Ute that night - We got half way there
It took us another 5 days days to get it in - and we still don't know how we did it
but it took the hoist and a couple of trolley jacks and about 6 heavy garden sleepers. If we did this again, we'll make a gantry crane, that will work over the hoist.
https://odysee.com/@solarUte:4/P1070870:a
It took us another 5 days days to get it in - and we still don't know how we did it
https://odysee.com/@solarUte:4/P1070870:a
- mackoffgrid
- Posts: 94
- Joined: Thu Jan 02, 2020 10:18 am
- Location: Brisbane Australia
- Has thanked: 6 times
- Been thanked: 1 time
Re: Solar Powered Ute
The Engine Bay
Engine (Motor) mounts done.
Inverter mounted.
Aircon Compressor mounted.
Yes - the bonnet does shut
Engine (Motor) mounts done.
Inverter mounted.
Aircon Compressor mounted.
Yes - the bonnet does shut
- mackoffgrid
- Posts: 94
- Joined: Thu Jan 02, 2020 10:18 am
- Location: Brisbane Australia
- Has thanked: 6 times
- Been thanked: 1 time
Re: Solar Powered Ute
Leaf DC-DC Converter
It was decided that we didn't need the LEAF PDM (Power distribution Module) but we do want the DC-DC converter.
We tested the DC-DC converter and it work's fine, even with 208v of a prius battery. It did like a bit of load. So we could vary the output with a 8.5Hz 5v PWM from 13v up past 14v.
We also thought we want to keep that water jacket
so ......
Now we just have to work out how to seal the bottom side
It was decided that we didn't need the LEAF PDM (Power distribution Module) but we do want the DC-DC converter.
We tested the DC-DC converter and it work's fine, even with 208v of a prius battery. It did like a bit of load. So we could vary the output with a 8.5Hz 5v PWM from 13v up past 14v.
We also thought we want to keep that water jacket
so ......
Now we just have to work out how to seal the bottom side
- mackoffgrid
- Posts: 94
- Joined: Thu Jan 02, 2020 10:18 am
- Location: Brisbane Australia
- Has thanked: 6 times
- Been thanked: 1 time
Re: Solar Powered Ute
300 LTO Cells
These will be configured into a string of 150.
One third will go under the bonnet and the rest will go under the tray.
These will be configured into a string of 150.
One third will go under the bonnet and the rest will go under the tray.
- mackoffgrid
- Posts: 94
- Joined: Thu Jan 02, 2020 10:18 am
- Location: Brisbane Australia
- Has thanked: 6 times
- Been thanked: 1 time
Re: Solar Powered Ute
Pairing the Cells
The supplier of the 30Ah yinglong LTO cells was kind enough to capacity test each cell, - I imagine they use some EIS method of determining Ah capacity, happily, all were over 30Ah with the average being 32.8 Ah.
So the intention is to pair the cells up (nom 60Ah) so it will be 2P 150S.
So the next question is, how to determine the optimal pairing of cells? Randomly - No. well you could - but no. What I will try to achieve in pairing the cells is to get the most consistent combined Ah (smallest SD), with the highest minimum Ah.
I have all the Ah measurements which the supplier provided, all but 5 where the stickers were damaged etc so I put together a discharge tester and measured those five cells as well as a cell that was closest to the mean, 32.8Ah. I am please to say that the suppliers figures track my own
So I thought about writing a brute force program to calculate the optimal pairing. Then I started analyzing the size of the combinations - whoa.
Npairings = n! / (m!*2^m)
where n=300 and m=150
A very large number
My math skills have much diminished over the years so please correct me if I am wrong.
So, as a reasonable compromise I entered all the cell capacities into a spreadsheet and just matched the largest capacity with the smallest capacity and so on. This left me with a SD of 435mAh in a nom. 60Ah pair - that will do fine.
The supplier of the 30Ah yinglong LTO cells was kind enough to capacity test each cell, - I imagine they use some EIS method of determining Ah capacity, happily, all were over 30Ah with the average being 32.8 Ah.
So the intention is to pair the cells up (nom 60Ah) so it will be 2P 150S.
So the next question is, how to determine the optimal pairing of cells? Randomly - No. well you could - but no. What I will try to achieve in pairing the cells is to get the most consistent combined Ah (smallest SD), with the highest minimum Ah.
I have all the Ah measurements which the supplier provided, all but 5 where the stickers were damaged etc so I put together a discharge tester and measured those five cells as well as a cell that was closest to the mean, 32.8Ah. I am please to say that the suppliers figures track my own
So I thought about writing a brute force program to calculate the optimal pairing. Then I started analyzing the size of the combinations - whoa.
Npairings = n! / (m!*2^m)
where n=300 and m=150
A very large number
My math skills have much diminished over the years so please correct me if I am wrong.
So, as a reasonable compromise I entered all the cell capacities into a spreadsheet and just matched the largest capacity with the smallest capacity and so on. This left me with a SD of 435mAh in a nom. 60Ah pair - that will do fine.
-
paaa
- Posts: 211
- Joined: Fri Dec 06, 2019 8:59 pm
- Location: Dublin & Kilkenny Ireland
- Has thanked: 2 times
- Been thanked: 13 times
- Contact:
Re: Solar Powered Ute
On the solar front ,I am hoping to something similar with solar as part of an electric camper van build. My ida was to use high voltage hybrid solar inverter as that way solar can charger the HV battery efficiently while also supplying shore power to run services and potentially charge the hv battery if require from a campsite socket(albeit slowly)
-
m.art.y
- Posts: 672
- Joined: Sat Jun 06, 2020 6:54 pm
- Location: UK/EU
- Has thanked: 37 times
- Been thanked: 36 times
Re: Solar Powered Ute
Where did you source your LTO cells - which supplier? I had initially considered buying LTO and spoke to numerous suppliers in China but dropped the idea due to inability to determine which supplier was reliable and that's too much money to be scammed out of. How much did you end up paying per cell? I might still consider buying LTO for my second project car.mackoffgrid wrote: ↑Wed Mar 10, 2021 7:40 pm
So the next question is, how to determine the optimal pairing of cells? Randomly - No. well you could - but no. What I will try to achieve in pairing the cells is to get the most consistent combined Ah (smallest SD), with the highest minimum Ah.
...
So, as a reasonable compromise I entered all the cell capacities into a spreadsheet and just matched the largest capacity with the smallest capacity and so on. This left me with a SD of 435mAh in a nom. 60Ah pair - that will do fine.![]()
For my first car I ended up buying Li-ion cells at 40 Ah nominal 192 cells in total. Since cells are used and I have exactly same intention to arrange them in 2P configuration I will have the same job to pair them and I suspect capacities might vary quite a bit because I think I noticed some weak cells in there. It is such a task to capacity test all of them that I am thinking to pair them randomly and just see how they behave when used - if some pairs get discharged/charged faster than others and then swap them over. My plan might totally fail though.
What is SD by the way?
- mackoffgrid
- Posts: 94
- Joined: Thu Jan 02, 2020 10:18 am
- Location: Brisbane Australia
- Has thanked: 6 times
- Been thanked: 1 time
Re: Solar Powered Ute
I'll get back to on the details, but I can say it was / is a good experience so far.
SD = standard Deviation. So One SD in my case is 435mAh which means, 68.2% of all my pairs are within +/-1SD (435mAh) of the mean (65.6Ah)
It sure is. One thought is, instead of testing capacity, is to test internal resistance, and then match them the same way I did. If you bring all the batteries to a similar charge, then use say two 1 ohm resistors, use one for steady state current and pulse the other one in parallel for a ~ second (or x mSec) , internal resistance is the delta-V over delta-I. Should only take some seconds for each test.
I'm thinking of extending my Discharge test jig to incorporate this internal resistance measurement as I thought it'd be interesting to see iR over the discharge curve.
- mackoffgrid
- Posts: 94
- Joined: Thu Jan 02, 2020 10:18 am
- Location: Brisbane Australia
- Has thanked: 6 times
- Been thanked: 1 time
Re: Solar Powered Ute
US$225 freight to Australia ex destination fees & taxes
1 OSN-LTO-30Ah LTO PRISMATIC CELL 2.3V 30AH WITH STUD TERMINAL WELDING AND MATCHING 300 US$23.00 US$6,900.00
Merry Huang
Mobile/Whatsapp: +86-150 1990 2991
Web: www.osnpower.com
Email: support@osnpower.com
Skype: batterystory
-
m.art.y
- Posts: 672
- Joined: Sat Jun 06, 2020 6:54 pm
- Location: UK/EU
- Has thanked: 37 times
- Been thanked: 36 times
Re: Solar Powered Ute
Thanks. I wonder how you're getting on with your project and have you tried using your LTO cells already? How are they doing?mackoffgrid wrote: ↑Wed Mar 10, 2021 10:30 pm US$225 freight to Australia ex destination fees & taxes
1 OSN-LTO-30Ah LTO PRISMATIC CELL 2.3V 30AH WITH STUD TERMINAL WELDING AND MATCHING 300 US$23.00 US$6,900.00
Merry Huang
Mobile/Whatsapp: +86-150 1990 2991
Web: www.osnpower.com
Email: support@osnpower.com
Skype: batterystory