Porsche Taycan module NXP style BMS solutions?
- nubster
- Posts: 122
- Joined: Sat Oct 29, 2022 7:20 pm
- Location: Los Angeles
- Has thanked: 66 times
- Been thanked: 20 times
- Contact:
Porsche Taycan module NXP style BMS solutions?
I picked up some Porsche Taycan modules for a good price. Does anyone have any experience with or thoughts on these BMS systems?
Any others I should consider?
Any others I should consider?
Car/EV enthusiast, maker, builder, engineer, and lifelong student.
Owner | Founder: Westside EV
YouTube Channel
Owner | Founder: Westside EV
YouTube Channel
- CrAzY_DrIveR
- Posts: 52
- Joined: Wed Mar 20, 2019 10:47 pm
- Location: Portugal
- Has thanked: 13 times
- Been thanked: 8 times
- Contact:
Re: Porsche Taycan module NXP style BMS solutions?
i modified mine to use a external bms, very time consuming and expensive.
Re: Porsche Taycan module NXP style BMS solutions?
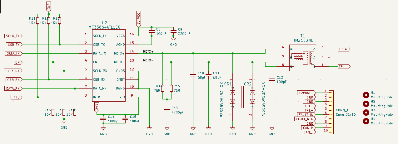
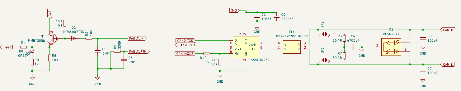
I have designed a PCB to interface with the NXP MC33771 BMS IC's using TPL. Though the full Datasheet is NDA'd there is a light version that has "most" of the functions to monitor and balance.
But I suck at programming. NXP do provide a SDK and evaluation kit with software. Using my PCB I was able to read the Cell voltages from my 8 x MC3771 based battery packs ( 12S1P) x 8 pcs.
The PCB has CAN so you get the Cell Voltages on the CAN bus. I have not gotten further than that. The NXP Software consists of 4 demo that cover pretty much all the functions , just not in 1 package.
For instance The FREEMASTER demo does cell balancing with a serial interface to the NXP Freemaster Software. The Monitoring Demo does the cell voltages over CAN.
Again I suck at programming.
If this could be made to speak SIMP BMS I think it would make a great addition to the DIY EV Scene
( I have a spare fully populated board I will post to anyone willing to take up the challenge... )
I will make the available the circuit diagrams and KICAD files.
Anyone else who wants to roll their own, I had the PCB's made at JLCPCB, The only parts needed to buy from MOUSER is the S32K142 IC, NC33664 TPL IC , TPL Transformer HM2103NL and an aliexpress DC-DC Converter Module ( I was a bit lazy, should have designed a dcdc from components) And you would then have to solder those on.
So here's hoping someone wants to help out... Thanks
To Program the NXP S32K142 you need a Segger J-Link.
https://www.nxp.com/design/design-cente ... W-MC33771C
Download the
BCC SW Driver Package for MC33771C
and
MC33772C(Lite Version) and UM11346, Battery cell controller software driver for MC33771C and MC33772C v2.2 - User manual
But I suck at programming. NXP do provide a SDK and evaluation kit with software. Using my PCB I was able to read the Cell voltages from my 8 x MC3771 based battery packs ( 12S1P) x 8 pcs.
The PCB has CAN so you get the Cell Voltages on the CAN bus. I have not gotten further than that. The NXP Software consists of 4 demo that cover pretty much all the functions , just not in 1 package.
For instance The FREEMASTER demo does cell balancing with a serial interface to the NXP Freemaster Software. The Monitoring Demo does the cell voltages over CAN.
Again I suck at programming.
If this could be made to speak SIMP BMS I think it would make a great addition to the DIY EV Scene
( I have a spare fully populated board I will post to anyone willing to take up the challenge... )
I will make the available the circuit diagrams and KICAD files.
Anyone else who wants to roll their own, I had the PCB's made at JLCPCB, The only parts needed to buy from MOUSER is the S32K142 IC, NC33664 TPL IC , TPL Transformer HM2103NL and an aliexpress DC-DC Converter Module ( I was a bit lazy, should have designed a dcdc from components) And you would then have to solder those on.
So here's hoping someone wants to help out... Thanks
To Program the NXP S32K142 you need a Segger J-Link.
https://www.nxp.com/design/design-cente ... W-MC33771C
Download the
BCC SW Driver Package for MC33771C
and
MC33772C(Lite Version) and UM11346, Battery cell controller software driver for MC33771C and MC33772C v2.2 - User manual
- nubster
- Posts: 122
- Joined: Sat Oct 29, 2022 7:20 pm
- Location: Los Angeles
- Has thanked: 66 times
- Been thanked: 20 times
- Contact:
Re: Porsche Taycan module NXP style BMS solutions?
Yeah, I'm trying to avoid going that route myself, but I'm glad you got yours working.CrAzY_DrIveR wrote: ↑Thu Sep 05, 2024 1:03 pm i modified mine to use a external bms, very time consuming and expensive.
These BMSs are about the same price, but I'm leaning toward the WDR because automotive is clearly mentioned as an application, and it has an enclosure. The other seems like it could work but appears more suited for stationary storage applications. I figured I'd check to see if anyone had any firsthand experience and could share their insights.
Car/EV enthusiast, maker, builder, engineer, and lifelong student.
Owner | Founder: Westside EV
YouTube Channel
Owner | Founder: Westside EV
YouTube Channel
Re: Porsche Taycan module NXP style BMS solutions?
My TPL controller based on STM32H743, 1xTPL, 2xCAN, 1xRS485, 2Xlow side outputs, LCD screen.
- outlandnish
- Posts: 45
- Joined: Thu Sep 01, 2022 2:23 pm
- Has thanked: 58 times
- Been thanked: 53 times
Re: Porsche Taycan module NXP style BMS solutions?
I'm happy to help with build out the firmware for this. Still looking for collaborators?Viewtop1 wrote: ↑Thu Sep 05, 2024 8:13 pm I have designed a PCB to interface with the NXP MC33771 BMS IC's using TPL. Though the full Datasheet is NDA'd there is a light version that has "most" of the functions to monitor and balance.
But I suck at programming. NXP do provide a SDK and evaluation kit with software. Using my PCB I was able to read the Cell voltages from my 8 x MC3771 based battery packs ( 12S1P) x 8 pcs.
The PCB has CAN so you get the Cell Voltages on the CAN bus. I have not gotten further than that. The NXP Software consists of 4 demo that cover pretty much all the functions , just not in 1 package.
For instance The FREEMASTER demo does cell balancing with a serial interface to the NXP Freemaster Software. The Monitoring Demo does the cell voltages over CAN.
Again I suck at programming.
If this could be made to speak SIMP BMS I think it would make a great addition to the DIY EV Scene
( I have a spare fully populated board I will post to anyone willing to take up the challenge... )
I will make the available the circuit diagrams and KICAD files.
Anyone else who wants to roll their own, I had the PCB's made at JLCPCB, The only parts needed to buy from MOUSER is the S32K142 IC, NC33664 TPL IC , TPL Transformer HM2103NL and an aliexpress DC-DC Converter Module ( I was a bit lazy, should have designed a dcdc from components) And you would then have to solder those on.
So here's hoping someone wants to help out... Thanks
To Program the NXP S32K142 you need a Segger J-Link.
https://www.nxp.com/design/design-cente ... W-MC33771C
Download the
BCC SW Driver Package for MC33771C
and
MC33772C(Lite Version) and UM11346, Battery cell controller software driver for MC33771C and MC33772C v2.2 - User manual
Re: Porsche Taycan module NXP style BMS solutions?
Sure am.
Though my board looks pretty lame compared to the one from Opelmanta...
Opelmanta, do you sell or share your design?
Though my board looks pretty lame compared to the one from Opelmanta...
Opelmanta, do you sell or share your design?
Re: Porsche Taycan module NXP style BMS solutions?
IDK if it helps but here is a Taycan Module ESS using custom BMS viewtopic.php?t=6125
Re: Porsche Taycan module NXP style BMS solutions?
Would your friend mind sharing his code for the custom BMS?
- outlandnish
- Posts: 45
- Joined: Thu Sep 01, 2022 2:23 pm
- Has thanked: 58 times
- Been thanked: 53 times
Re: Porsche Taycan module NXP style BMS solutions?
I've been using trying to get communication to Taycan modules using two different NXP based eval boards. The latest is the KIT-PC2TPLEVB with the NXP ScriptGUI software. I've tried both TPL ports on 5 different batteries and cannot get any communication using the example_TPL2_772C script.
I'd be impressed if 5 different modules all had faulty BMS modules. Is there something I might be missing with setting these up for communication? (Like a termination on the other end or something?)
EDIT: I know my modules came out of a 2023 Taycan. Is there any possibility they would have switched BMS module ICs from the MC33772C to something else in the NXP portfolio?
I'd be impressed if 5 different modules all had faulty BMS modules. Is there something I might be missing with setting these up for communication? (Like a termination on the other end or something?)
EDIT: I know my modules came out of a 2023 Taycan. Is there any possibility they would have switched BMS module ICs from the MC33772C to something else in the NXP portfolio?
- outlandnish
- Posts: 45
- Joined: Thu Sep 01, 2022 2:23 pm
- Has thanked: 58 times
- Been thanked: 53 times
Re: Porsche Taycan module NXP style BMS solutions?
Quick update for anyone curious: the Taycan appears to use the MC33772B, not the MC33772C. This uses the old TPL technology from NXP, not the TPL2 or TPL3 that the MC33665 chip supports. Back to the drawing board with an MC33664 transceiver instead of the MC33665.
- outlandnish
- Posts: 45
- Joined: Thu Sep 01, 2022 2:23 pm
- Has thanked: 58 times
- Been thanked: 53 times
Re: Porsche Taycan module NXP style BMS solutions?
I finally had a chance to revisit this project and I got communications going with the Taycan packs with both an STM32 and an ESP32! Going to start building out an OpenInverter compatible BMS solution around it.
- outlandnish
- Posts: 45
- Joined: Thu Sep 01, 2022 2:23 pm
- Has thanked: 58 times
- Been thanked: 53 times
Re: Porsche Taycan module NXP style BMS solutions?
I started a new thread here for my controller: https://openinverter.org/forum/viewtopi ... 757#p87757
Re: Porsche Taycan module NXP style BMS solutions?
Just FYI the Datasheet for the MC33771C is no longer NDA.
https://www.nxp.com/docs/en/data-sheet/MC33771C.pdf
From the Revision History of the Datasheet
MC33771C v.7.0 16 July 2024• Product data sheet
• Supersedes MC33771C v.6.0
• Updated status from confidential to public
https://www.nxp.com/docs/en/data-sheet/MC33771C.pdf
From the Revision History of the Datasheet
MC33771C v.7.0 16 July 2024• Product data sheet
• Supersedes MC33771C v.6.0
• Updated status from confidential to public
- outlandnish
- Posts: 45
- Joined: Thu Sep 01, 2022 2:23 pm
- Has thanked: 58 times
- Been thanked: 53 times
Re: Porsche Taycan module NXP style BMS solutions?
Heads up that the Taycan uses the older revision of these chips - the MC33772B, not the C variants.Viewtop1 wrote: ↑Wed Dec 03, 2025 4:05 pm Just FYI the Datasheet for the MC33771C is no longer NDA.
https://www.nxp.com/docs/en/data-sheet/MC33771C.pdf
From the Revision History of the Datasheet
MC33771C v.7.0 16 July 2024• Product data sheet
• Supersedes MC33771C v.6.0
• Updated status from confidential to public