[Driving] MG F - Outlander Rear motor and inverter.

Tell us about the project you do with the open inverter
LRBen
Posts: 608
Joined: Thu Jul 04, 2019 6:35 pm
Location: Somerset, UK
Has thanked: 122 times
Been thanked: 290 times

Re: MG F - Outlander Rear differential with Prius Gen 2 Inverter.

Post by LRBen »

arber333 wrote: Sun May 09, 2021 9:05 am I noticed that when one of my cells burst open along the seams it was the lowest one that was under the 16S stack of cells. I think they also dont like to be weighed too much. I am relating this because now i use cells in stack of 8S with plywood plate between them to spread the weight evenly among 3 stack of 8S cells and their 8S top neighbour. I wasnt able to design any different method of flooring/shelf between the stacks so i hope they will be OK.
That's actually quite encouraging, as we can hope that the cell failure was due to pressure on the bottom cell and not the slight deformation from being stored upright. It's something we can actively try to avoid.
I have enough space vertically to create shelves for each stack of 10.

I do have the datasheet for them. Attached it to this post.
Attachments
Kokam cells datasheet.pdf
(201.9 KiB) Downloaded 509 times
LRBen
Posts: 608
Joined: Thu Jul 04, 2019 6:35 pm
Location: Somerset, UK
Has thanked: 122 times
Been thanked: 290 times

Re: MG F - Outlander Rear differential with Prius Gen 2 Inverter.

Post by LRBen »

Alibro wrote: Sun May 09, 2021 8:29 am Would 1P give you the current you need?
If you're thinking of OEM modules then, as I'm finding the box really needs to be made to match the modules.
Yes I'm going to limit my current to around 400amps peak, these cells can peak at 424 amps and are rated for 265 amp Continuous. So with a nominal voltage of the 80s being around 296v the batteries should be rated above the theoretical motor peak power output even at continuous draw. At the 400amp max I should be getting pretty close to double stock motor peak output.
So I'm pretty sure the motor/couple/gearbox/drive shafts will give out before the batteries start to notice.
LRBen
Posts: 608
Joined: Thu Jul 04, 2019 6:35 pm
Location: Somerset, UK
Has thanked: 122 times
Been thanked: 290 times

Re: MG F - Outlander Rear differential with Prius Gen 2 Inverter.

Post by LRBen »

Been pretty busy with other stuff in the last few weeks. However I am back on furlough as of this weekend so suddenly I have time on my hands. Hoping to get on with progress now.

I got the front subframe off the car today and started to take it apart for a bit of a brush up. One of the suspension spheres was loose which doesn't seem ideal. I'm thinking I might look at getting these all reconditioned while they are off the car, kind of makes sense to do now at 20 years old. I will definitely be adding individual valves to each sphere at least, especially now I am adding 100kg+ to the front.
Edit: I might not be adding individual valves. Still need to research the details for that.
PXL_20210531_160319390.jpg
The rest of the subframe seems pretty good. There are some pretty light weight sections of box steel along the sides where the engine mounts would have gone in a Metro I would assume.

So plan is to make up some new mounts to replace these box sections. Then mount the battery box on those.
PXL_20210531_161155232.jpg
PXL_20210531_161159811.jpg
Alibro
Posts: 1113
Joined: Sun Feb 23, 2020 9:24 am
Location: Northern Ireland
Has thanked: 507 times
Been thanked: 325 times
Contact:

Re: MG F - Outlander Rear differential with Prius Gen 2 Inverter.

Post by Alibro »

It's been a while since I pumped up an F but I believe some folk cut and sealed the pipes then added a second Schrader valve for each side to enable individual corner adjustments. I'm not sure how hard it is to do.
Can you get the spheres reconditioned so they have the correct amount of gas in. Was it nitrogen they used, like I said it's been a while.
If you need one I still have my pump for the suspension but it's been so long since I used it I couldn't promise it still works.
LRBen
Posts: 608
Joined: Thu Jul 04, 2019 6:35 pm
Location: Somerset, UK
Has thanked: 122 times
Been thanked: 290 times

Re: MG F - Outlander Rear differential with Prius Gen 2 Inverter.

Post by LRBen »

Alibro wrote: Mon May 31, 2021 10:35 pm It's been a while since I pumped up an F but I believe some folk cut and sealed the pipes then added a second Schrader valve for each side to enable individual corner adjustments. I'm not sure how hard it is to do.
Can you get the spheres reconditioned so they have the correct amount of gas in. Was it nitrogen they used, like I said it's been a while.
If you need one I still have my pump for the suspension but it's been so long since I used it I couldn't promise it still works.
I've done a bit more research on those now and I think it's worth me get them reconditioned and regassed at least. I did look into doing that DIY. But that's the sort of thing I will easily mess up and ruin the sphere, then end up paying someone else to do it anyway.
Individualising the spheres does make sense due to the extra weight at the front. From research it will reduce comfort a little bit but improve handling, would be nice to get a level car at least.

I'll see if the chaps at the MGF Register have any insights on maybe using Metro front spheres as per Rob Bells suggestion.

Thanks for the offer of the pump. I have one as well for topping up the fluid. I might need to visit a local garage the first time as I think I need a vacuum initially to get the fluid in the right place.
Alibro
Posts: 1113
Joined: Sun Feb 23, 2020 9:24 am
Location: Northern Ireland
Has thanked: 507 times
Been thanked: 325 times
Contact:

Re: MG F - Outlander Rear differential with Prius Gen 2 Inverter.

Post by Alibro »

It's good to know you can get them reconned. When I had my F it wasn't an option or at least I wasn't aware of it. The extra weight of the batteries may smooth out the ride a little but unless you end up with a similar front to rear weight distribution you will have no choice but to individualise them.
That's a good point about the vacuum, I hadn't thought of that.
LRBen
Posts: 608
Joined: Thu Jul 04, 2019 6:35 pm
Location: Somerset, UK
Has thanked: 122 times
Been thanked: 290 times

Re: MG F - Outlander Rear differential with Prius Gen 2 Inverter.

Post by LRBen »

Stripped and cleaned the front subframe and given it all a nice bit of paint. Now on to the tricky part of battery boxes and how to attach.

The current plan is to make up the tray onto which the box will sit. I figure if I make up the tray as big as I can it should give me some margin for error when fitting the box, it's going to be pretty tight anyway so I expect the box will be made to fit the tray.

Rough plan is as below. I will make up some brackets on the sides of the subframe, from which the battery box tray will hang down. This tray will also be attached to a couple helpful holes in the front of the subframe just as extra points of contact.
PXL_20210611_130520531_2.jpg
Thinking about 40x40x5mm angle for most of it with 40x5mm flat for the cross in the bottom. Might be a bit overkill I think. So those might slim down a little bit when I get to buying metal.

Battery wise, still undecided on having the kokam cells on their flats or stood up as I got them. Stood up would be the easiest way so I might just end up doing that. A little concerned about some cells being thicker towards the bottom. But it sounds like they fail safely and I have spares.

I will have to start looking into a BMS soon, I'm planning on the OI BMS. Don't fancy using Orion BMS at that cost.
Alibro
Posts: 1113
Joined: Sun Feb 23, 2020 9:24 am
Location: Northern Ireland
Has thanked: 507 times
Been thanked: 325 times
Contact:

Re: MG F - Outlander Rear differential with Prius Gen 2 Inverter.

Post by Alibro »

I've made a start to one of my battery boxes but I'm using a mix of 40x40x3mm and 30x30x3mm angle for the frame but my modules are encased in steel boxes so it's easy for me to support them from their edges. I plan to close it in with 1.6mm sheet.
What are you making the box from? Can you use fiber glass?

Maybe fiber glass would be a bad idea as it's very flammable. :o
LRBen
Posts: 608
Joined: Thu Jul 04, 2019 6:35 pm
Location: Somerset, UK
Has thanked: 122 times
Been thanked: 290 times

Re: MG F - Outlander Rear differential with Prius Gen 2 Inverter.

Post by LRBen »

I'll probably use 1-2mm sheet for the box. Then line it with something not conductive before placing the cells in.
LRBen
Posts: 608
Joined: Thu Jul 04, 2019 6:35 pm
Location: Somerset, UK
Has thanked: 122 times
Been thanked: 290 times

Re: MG F - Outlander Rear differential with Prius Gen 2 Inverter.

Post by LRBen »

Battery tray is pretty much done. I can stand in the middle and it barely flexes at all. So it should be pretty solid with less weight than that spread across the whole thing.

Just need to do one more bracket on the bottom then paint it up.

Time to start thinking about the battery box for real now...
PXL_20210623_145259493.jpg
PXL_20210623_160551626.jpg
Alibro
Posts: 1113
Joined: Sun Feb 23, 2020 9:24 am
Location: Northern Ireland
Has thanked: 507 times
Been thanked: 325 times
Contact:

Re: MG F - Outlander Rear differential with Prius Gen 2 Inverter.

Post by Alibro »

Looking good. 👍
LRBen
Posts: 608
Joined: Thu Jul 04, 2019 6:35 pm
Location: Somerset, UK
Has thanked: 122 times
Been thanked: 290 times

Re: MG F - Outlander Rear differential with Prius Gen 2 Inverter.

Post by LRBen »

Finished the tray off today and put the subframe back in the car. It fits which is a nice start.

Confirmed that I will have about 26cm of height. So that's about 3 cm higher than the cells in which I need to fit in the connectors, then top and bottom of the box. I'm going to get the box made up as I don't have the capacity for that sort of precision or a metal sheet bender.

PXL_20210624_144701556.jpg
PXL_20210624_144724015.jpg
LRBen
Posts: 608
Joined: Thu Jul 04, 2019 6:35 pm
Location: Somerset, UK
Has thanked: 122 times
Been thanked: 290 times

Re: MG F - Outlander Rear differential with Prius Gen 2 Inverter.

Post by LRBen »

I was hoping to get the battery done during my current furlough. However the ongoing STM32 shortage seem to have put a stop to that. Along with ordering stuff from JLCPCB or PCBway being just way over my head. So the plan for BMS is to wait for OI BMS to come to market while I finish everything else. I can still make the battery box and place cells so it's not holding anything up too much.
If I get really impatient I can always throw in a prius battery just to move around the farmyard.

Other Jobs:
Charge Port
I ended up putting this in the fuel cap. The space available wasn't great, but it works for now.
PXL_20210706_101820902.jpg
Rear subframe:
Still some work to do on this before it can go back into the car. I have installed some refurbished suspension spheres and I pushed the boat out a little to get some new shocks as well. I'm waiting on parts to finish the coolant lines, I need to add in one more motor mount support and redo the wiring loom from the inverter to the OI control board.
PXL_20210629_125645921 (2).jpg
HV junction box
Made a start on this. This is roughly how some of it will look. Positive line on the left with precharge contactor. AC line on the right. Fuse and Negative contactor will be in the battery box. The negative line will come through this box but just be a standoff connector.
PXL_20210702_132432779.jpg
In car repairs/mods
Removed the clutch pedal and lines. Removed, painted and replaced the coolant pipes from front to rear, I'm going to run the HV lines through these pipes as additional protection from the elements. Removed the rear crash cans that I ruined being a gorilla when removing the rear bumper.

Throttle
I was planning on using the Prius throttle. But it doesn't seem quite as easy as I first thought it would. So I am considering now keeping the original throttle, this normally operates a wire on the throttle body. My idea is to put in an MG throttle body as before then use the throttle position sensor as the potentiometer to operate the inverter accelerator signal.
Alibro
Posts: 1113
Joined: Sun Feb 23, 2020 9:24 am
Location: Northern Ireland
Has thanked: 507 times
Been thanked: 325 times
Contact:

Re: MG F - Outlander Rear differential with Prius Gen 2 Inverter.

Post by Alibro »

Great update, loving the refurb spheres and the motor looks like it belongs there.
I haven't even looked at my HV junction box yet. I can only get my head around one task at a time and the battery boxes are a major task.
Can you use a steptronic brake pedal? I'm assuming they also have a cable to the throttle body so maybe no help there but at least you will have a big brake pedal.
If the Leaf pedal isn't suitable maybe one from a different car might be easier to fit. The actual make/model isn't important as you'll be calibrating it anyway.
LRBen
Posts: 608
Joined: Thu Jul 04, 2019 6:35 pm
Location: Somerset, UK
Has thanked: 122 times
Been thanked: 290 times

Re: MG F - Outlander Rear differential with Prius Gen 2 Inverter.

Post by LRBen »

Alibro wrote: Tue Jul 06, 2021 9:52 pm Can you use a steptronic brake pedal? I'm assuming they also have a cable to the throttle body so maybe no help there but at least you will have a big brake pedal.
If the Leaf pedal isn't suitable maybe one from a different car might be easier to fit. The actual make/model isn't important as you'll be calibrating it anyway.
I haven't looked into changing the brake pedal out like that. Might be an idea for future upgrades once it is on the road. My main focus now is just to get as far as possible with no more spending if I can help it!

That's true about the pedal. I'll keep an eye out for others. However I do quite like the throttle body idea, I prefer to keep as much of the original vehicle as possible.
Alibro
Posts: 1113
Joined: Sun Feb 23, 2020 9:24 am
Location: Northern Ireland
Has thanked: 507 times
Been thanked: 325 times
Contact:

Re: MG F - Outlander Rear differential with Prius Gen 2 Inverter.

Post by Alibro »

LRBen wrote: Wed Jul 07, 2021 7:11 am
Alibro wrote: Tue Jul 06, 2021 9:52 pm Can you use a steptronic brake pedal? I'm assuming they also have a cable to the throttle body so maybe no help there but at least you will have a big brake pedal.
If the Leaf pedal isn't suitable maybe one from a different car might be easier to fit. The actual make/model isn't important as you'll be calibrating it anyway.
I haven't looked into changing the brake pedal out like that. Might be an idea for future upgrades once it is on the road. My main focus now is just to get as far as possible with no more spending if I can help it!

That's true about the pedal. I'll keep an eye out for others. However I do quite like the throttle body idea, I prefer to keep as much of the original vehicle as possible.
Forgive me if this is a stupid suggestion but could you rig up the cable to pull on the Leaf throttle? It could be under the bonnet somewhere so the MG throttle pedal and cable will still be intact.
LRBen
Posts: 608
Joined: Thu Jul 04, 2019 6:35 pm
Location: Somerset, UK
Has thanked: 122 times
Been thanked: 290 times

Re: MG F - Outlander Rear differential with Prius Gen 2 Inverter.

Post by LRBen »

Alibro wrote: Wed Jul 07, 2021 10:28 am Forgive me if this is a stupid suggestion but could you rig up the cable to pull on the Leaf throttle? It could be under the bonnet somewhere so the MG throttle pedal and cable will still be intact.
Yeah I think that would be possible. Would just need to match the pedal throw to the wire retraction length. I'll keep the pedal handy just in case.
LRBen
Posts: 608
Joined: Thu Jul 04, 2019 6:35 pm
Location: Somerset, UK
Has thanked: 122 times
Been thanked: 290 times

Re: MG F - Outlander Rear differential with Prius Gen 2 Inverter.

Post by LRBen »

Got some way with my junction box recently. Then realised those busbars are probably not needed.
Battery negative contactor will be in the battery box and the fuse will be mid pack, which is why they are missing here.

Also started to rewire my inverter to motor and inverter to control board to bring it to a road worthy state.

Planning to pick up the sheet steel for my battery box at some point, but right now there is plenty to do getting everything else to a finished point.

Half thinking of trying to take it to the local Late Brake show tour in October. Might encourage me to get a move on if I have a date to aim for.
Attachments
PXL_20210723_152908534.jpg
LRBen
Posts: 608
Joined: Thu Jul 04, 2019 6:35 pm
Location: Somerset, UK
Has thanked: 122 times
Been thanked: 290 times

Re: MG F - Outlander Rear differential with Prius Gen 2 Inverter.

Post by LRBen »

Made a start on programming the VCU that will control dash gauges, contactors and charging. Made some good progress and tested it with the inverter on the bench sending messages. Will run some more tests on the bench to confirm that the contactor signals are correct before I try it with a real battery.

Currently it's only setup for one Canbus ID. I think I will probably have to fix that as there is only so much you can send on one message.

https://github.com/Wonk6677/MG-F-E-VCU/ ... _F_VCU.ino

I think the coding will be the easy part. Putting all this into a pcb design will be a bit trickier. The OI pins soon mount up, I can understand why car manufacturers like to throw everything onto a CANBUS.

The rest of this week has just been sorting out smaller things on the car, making progress putting the front subframe assembly back together and doing all the small things that need doing on the rear subframe before it goes back in.
LRBen
Posts: 608
Joined: Thu Jul 04, 2019 6:35 pm
Location: Somerset, UK
Has thanked: 122 times
Been thanked: 290 times

Re: MG F - Outlander Rear differential with Prius Gen 2 Inverter.

Post by LRBen »

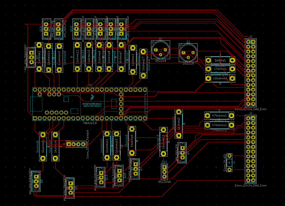
Finished the coding for the most part now and moved onto the PCB Design. This has been another steep learning curve!
Ended up with 30 odd pins at one point so decided to use the same 56 pin enclosure that the Zombieverter uses since it's pretty cheap and available.

Done a first draft of the PCB just to get the hang of things in KiCAD. Still need to mess around with the footprints, especially for the header connector. Also need to thicken the traces that will control the main contactors.

I'm planning to have the whole board with through holes, then mount the components myself. That way if I can easily swap out a transistor or resistor if I have specced something wrong.
2021-08-23 20_03_09-Pcbnpcb .png
User avatar
rstevens81
Posts: 386
Joined: Sun Dec 22, 2019 10:36 am
Location: Bristol, UK
Has thanked: 29 times
Been thanked: 114 times

Re: MG F - Outlander Rear differential with Prius Gen 2 Inverter.

Post by rstevens81 »

I'm by no means an expert or even know that much than yourself 🤪, from what I have been doing and what I have learnt on the open source spaceballs (simp BMS copy) board that I have worked on .... ( If it's of any use to help have a look at it https://easyeda.com/jamie84.jj/simpbmsvw but it still a work in progress)

it's worth adding a ground plane and 3.3v plane as the cost difference is negligible and will reduce noise an another oddities in an automotive environment (based on Damian's videos).

Also I couldn't see how you are actually powering it, it's worth stealing the dcdc from johu's designs to power it.

I'm surprised you didn't add a can transceiver sn65... Or mcp2515 as could be usefull for future requirements.

Finial word or warning the teensey is fragile and will die quite easily , I have killed one bigpie has aswell and so has Bobby come lately all at the breadboard stage and none of us know how we do it it just stopped working! (It looks like issues around the voltage regulator).
Rule 1 of EV Club is don't buy a rust bucket....
Which rule does everyone forget 🤪
LRBen
Posts: 608
Joined: Thu Jul 04, 2019 6:35 pm
Location: Somerset, UK
Has thanked: 122 times
Been thanked: 290 times

Re: MG F - Outlander Rear differential with Prius Gen 2 Inverter.

Post by LRBen »

rstevens81 wrote: Tue Aug 24, 2021 7:28 am I'm by no means an expert or even know that much than yourself 🤪, from what I have been doing and what I have learnt on the open source spaceballs (simp BMS copy) board that I have worked on .... ( If it's of any use to help have a look at it https://easyeda.com/jamie84.jj/simpbmsvw but it still a work in progress)

it's worth adding a ground plane and 3.3v plane as the cost difference is negligible and will reduce noise an another oddities in an automotive environment (based on Damian's videos).

Also I couldn't see how you are actually powering it, it's worth stealing the dcdc from johu's designs to power it.

I'm surprised you didn't add a can transceiver sn65... Or mcp2515 as could be usefull for future requirements.

Finial word or warning the teensey is fragile and will die quite easily , I have killed one bigpie has aswell and so has Bobby come lately all at the breadboard stage and none of us know how we do it it just stopped working! (It looks like issues around the voltage regulator).
Thanks for the feedback it's very much appreciated!

I'll look into the ground plane and 3.3v plane.
I'm going to use an external 12v-5v converter then feed in a steady 5v to power the teensy, the 5v will also control the prius dc-dc level as well.
I do have a Can transceiver, it's a through hole one, so Ill have that on one of the four hole footprints then the two hole footprint near the header is the CAN low and high wires.

I'm already well experienced in killing teensys. The only reason this 3.6 isn't a 3.2 is because I killed my 3.2 somehow on the breadboard stage.
arber333
Posts: 3796
Joined: Mon Dec 24, 2018 1:37 pm
Location: Slovenia
Has thanked: 166 times
Been thanked: 413 times
Contact:

Re: MG F - Outlander Rear differential with Prius Gen 2 Inverter.

Post by arber333 »

rstevens81 wrote: Tue Aug 24, 2021 7:28 am
Finial word or warning the teensey is fragile and will die quite easily , I have killed one bigpie has aswell and so has Bobby come lately all at the breadboard stage and none of us know how we do it it just stopped working! (It looks like issues around the voltage regulator).
This is why i use DUE. It seems more robust. Still i use a shield so i can quickly replace DUE if needed. I had to replace 3 since i overextended poor 5V regulator in the past. I am now on V4. Here i use a diode on 12V input and i only use 3V3 and 5V for logic. 12V is used to run relays and transistors on the output are al NPN darlingtons or mosfets.
LRBen
Posts: 608
Joined: Thu Jul 04, 2019 6:35 pm
Location: Somerset, UK
Has thanked: 122 times
Been thanked: 290 times

Re: MG F - Outlander Rear differential with Prius Gen 2 Inverter.

Post by LRBen »

It drives! Had to move sheds so I decided it would be nice to move it under it's own power.

Used 20s kokam cells, with the light bulb precharge and big switch from the bench test. No brakes of any kind so had to be careful.

Throtcut was at 1 for the video, I was full throttle going up the slight hill but it didn't seem to struggle. Later changed Throtcur to 4 and I could pull away on the flat in 3rd gear.

Still allot of work to do on it, both front and rear subframes need to be dropped again. Front for the batteries to be fitted and rear mostly because I snapped a bolt taking it out and never had time to drill it out. Planning to put up a two post car lift now as I'm not going through pain of jacking the car up two feet with jacks and blocks.

For now I can work on putting brakes back on though. Might pick up a Prius battery for future testing until stm32s become a real thing again for the BMS.

MattsAwesomeStuff
Posts: 1084
Joined: Fri Apr 26, 2019 5:40 pm
Has thanked: 479 times
Been thanked: 314 times

Re: MG F - Outlander Rear differential with Prius Gen 2 Inverter.

Post by MattsAwesomeStuff »

*fistpump*

Fuck yeah.

You've graduated to having a car again. Congrats on the milestone.
Post Reply