[DRIVING] VW Beetle 2003
- Bigpie
- Posts: 1884
- Joined: Wed Apr 10, 2019 8:11 pm
- Location: South Yorkshire, UK
- Has thanked: 91 times
- Been thanked: 517 times
Re: VW - Beetle 2003
Thanks, managed to disable it, it was a little different to Johannes in that I had to change to softcode instead of adaptations.
Changing the second to last value to 3 did it. No Service intervals. Still got a few more issues to chase on the car errors front but that's one ticked off.
-------------------------------------------------------------------------------
Address 03: ABS Brakes Labels: None
Controller: 1C0 907 379 M
Component: ESP FRONT MK60 0102
Coding: 0011266
Shop #: WSC 00066
VCID: 341B9FD31723
1 Fault Found:
01314 - Engine Control Module
004 - No Signal/Communication
-------------------------------------------------------------------------------
Address 19: CAN Gateway Labels: 6N0-909-901-19.LBL
Controller: 6N0 909 901
Component: Gateway K<->CAN V082
Coding: 00006
Shop #: WSC 00066
VCID: F093D3C3A3BB
1 Fault Found:
00778 - Steering Angle Sensor (G85)
49-10 - No Communications - Intermittent
Changing the second to last value to 3 did it. No Service intervals. Still got a few more issues to chase on the car errors front but that's one ticked off.
-------------------------------------------------------------------------------
Address 03: ABS Brakes Labels: None
Controller: 1C0 907 379 M
Component: ESP FRONT MK60 0102
Coding: 0011266
Shop #: WSC 00066
VCID: 341B9FD31723
1 Fault Found:
01314 - Engine Control Module
004 - No Signal/Communication
-------------------------------------------------------------------------------
Address 19: CAN Gateway Labels: 6N0-909-901-19.LBL
Controller: 6N0 909 901
Component: Gateway K<->CAN V082
Coding: 00006
Shop #: WSC 00066
VCID: F093D3C3A3BB
1 Fault Found:
00778 - Steering Angle Sensor (G85)
49-10 - No Communications - Intermittent
BMW E91 2006
ZombieVerter
GS450h
Outlander Charger DC/DC
Outlander Compressor
Renault Kangoo 36kWh battery
FOCCCI CCS
ZombieVerter
GS450h
Outlander Charger DC/DC
Outlander Compressor
Renault Kangoo 36kWh battery
FOCCCI CCS
- Bigpie
- Posts: 1884
- Joined: Wed Apr 10, 2019 8:11 pm
- Location: South Yorkshire, UK
- Has thanked: 91 times
- Been thanked: 517 times
Re: VW - Beetle 2003
First time charging the car, only left it running 10-15 min for testing. Should be ready for MOT in next week or 2.
BMW E91 2006
ZombieVerter
GS450h
Outlander Charger DC/DC
Outlander Compressor
Renault Kangoo 36kWh battery
FOCCCI CCS
ZombieVerter
GS450h
Outlander Charger DC/DC
Outlander Compressor
Renault Kangoo 36kWh battery
FOCCCI CCS
- ZooKeeper
- Posts: 526
- Joined: Mon Mar 30, 2020 10:23 pm
- Location: USA
- Has thanked: 8 times
- Been thanked: 5 times
Re: VW - Beetle 2003
Very nice! W A Y ahead of me 
Time for ICE Melt
Huebner VCU controlling a Gen2 Prius Inverter attempting to power a Leaf EM57 motor.
"Talent is equally distributed but opportunity is not." - Leila Janah
Huebner VCU controlling a Gen2 Prius Inverter attempting to power a Leaf EM57 motor.
"Talent is equally distributed but opportunity is not." - Leila Janah
- Bigpie
- Posts: 1884
- Joined: Wed Apr 10, 2019 8:11 pm
- Location: South Yorkshire, UK
- Has thanked: 91 times
- Been thanked: 517 times
Re: VW - Beetle 2003
It's still rough and ready and no MOT yet, but if it's usable I can tackle the rest as a series of mini projects to refine. Need ignition on to charge for example.
BMW E91 2006
ZombieVerter
GS450h
Outlander Charger DC/DC
Outlander Compressor
Renault Kangoo 36kWh battery
FOCCCI CCS
ZombieVerter
GS450h
Outlander Charger DC/DC
Outlander Compressor
Renault Kangoo 36kWh battery
FOCCCI CCS
- ZooKeeper
- Posts: 526
- Joined: Mon Mar 30, 2020 10:23 pm
- Location: USA
- Has thanked: 8 times
- Been thanked: 5 times
Re: VW - Beetle 2003
My planned solution is a switch on the fuel door
Time for ICE Melt
Huebner VCU controlling a Gen2 Prius Inverter attempting to power a Leaf EM57 motor.
"Talent is equally distributed but opportunity is not." - Leila Janah
Huebner VCU controlling a Gen2 Prius Inverter attempting to power a Leaf EM57 motor.
"Talent is equally distributed but opportunity is not." - Leila Janah
- JaniK
- Posts: 404
- Joined: Sun Aug 25, 2019 12:39 pm
- Location: Finland
- Has thanked: 101 times
- Been thanked: 15 times
Re: VW - Beetle 2003
That is the solution that should be on ICE cars too. No go if charge port/fuel door open.
Any opinions are my own, unless stated otherwise. I take no responsibility if you follow my way of doing things and it doesn't work. Please double check with someone who knows what they are doing.
-
arber333
- Posts: 3796
- Joined: Mon Dec 24, 2018 1:37 pm
- Location: Slovenia
- Has thanked: 166 times
- Been thanked: 413 times
- Contact:
Re: VW - Beetle 2003
I use Arduino DUE with a dedicated PP sense pin. When PP is connected to EVSE it will pull to GND and DUE will sense connection and sort out charging, disable the car and start coolant pump. When car is on it will keep DCDC alive and whatever i require. I developed this interface into a version V4.1 where it could even serve as CHADEMO interface.
https://leafdriveblog.wordpress.com/202 ... it-module/
https://github.com/arber333/Arduino-Due-CAN-shield
On my previous conversion cable from charge door oxidized and virtually rotted in a year. I dont recommend this route unless you use tinned cable, and still...
- Bigpie
- Posts: 1884
- Joined: Wed Apr 10, 2019 8:11 pm
- Location: South Yorkshire, UK
- Has thanked: 91 times
- Been thanked: 517 times
Re: VW - Beetle 2003
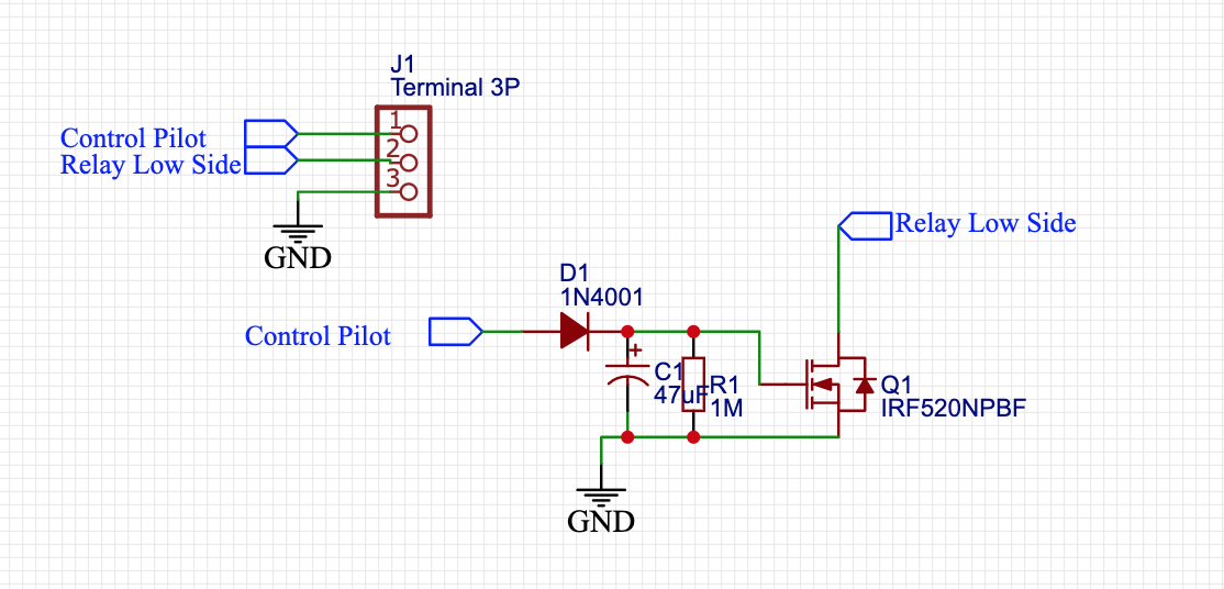
I'm going to use the CP signal with a diode and a IRF520 with a capacitor to switch on a relay to power up the VCU, Simpbms and inverter, with diodes to prevent powering up the rest of the ignition. A comparator for the PP pin for pulling AC present high in SimpBMS.
That's the plan at the minute anyway.
That's the plan at the minute anyway.
BMW E91 2006
ZombieVerter
GS450h
Outlander Charger DC/DC
Outlander Compressor
Renault Kangoo 36kWh battery
FOCCCI CCS
ZombieVerter
GS450h
Outlander Charger DC/DC
Outlander Compressor
Renault Kangoo 36kWh battery
FOCCCI CCS
- Bigpie
- Posts: 1884
- Joined: Wed Apr 10, 2019 8:11 pm
- Location: South Yorkshire, UK
- Has thanked: 91 times
- Been thanked: 517 times
Re: VW - Beetle 2003
Well I got insurance with Keith Michaels and had a little test drive.
BMW E91 2006
ZombieVerter
GS450h
Outlander Charger DC/DC
Outlander Compressor
Renault Kangoo 36kWh battery
FOCCCI CCS
ZombieVerter
GS450h
Outlander Charger DC/DC
Outlander Compressor
Renault Kangoo 36kWh battery
FOCCCI CCS
- ZooKeeper
- Posts: 526
- Joined: Mon Mar 30, 2020 10:23 pm
- Location: USA
- Has thanked: 8 times
- Been thanked: 5 times
Re: VW - Beetle 2003
Beetle (getting some) Juice!! LOL 
Time for ICE Melt
Huebner VCU controlling a Gen2 Prius Inverter attempting to power a Leaf EM57 motor.
"Talent is equally distributed but opportunity is not." - Leila Janah
Huebner VCU controlling a Gen2 Prius Inverter attempting to power a Leaf EM57 motor.
"Talent is equally distributed but opportunity is not." - Leila Janah
- Bigpie
- Posts: 1884
- Joined: Wed Apr 10, 2019 8:11 pm
- Location: South Yorkshire, UK
- Has thanked: 91 times
- Been thanked: 517 times
Re: VW - Beetle 2003
It's getting some Beetle Juice now, only at 5 amp for now. Still got a few bugs to squash in my SimpBMS Web interface but it's looking good.
BMW E91 2006
ZombieVerter
GS450h
Outlander Charger DC/DC
Outlander Compressor
Renault Kangoo 36kWh battery
FOCCCI CCS
ZombieVerter
GS450h
Outlander Charger DC/DC
Outlander Compressor
Renault Kangoo 36kWh battery
FOCCCI CCS
- Bigpie
- Posts: 1884
- Joined: Wed Apr 10, 2019 8:11 pm
- Location: South Yorkshire, UK
- Has thanked: 91 times
- Been thanked: 517 times
Re: VW - Beetle 2003
MoT test passed today
Got a nice print out of the axle weights too.
BMW E91 2006
ZombieVerter
GS450h
Outlander Charger DC/DC
Outlander Compressor
Renault Kangoo 36kWh battery
FOCCCI CCS
ZombieVerter
GS450h
Outlander Charger DC/DC
Outlander Compressor
Renault Kangoo 36kWh battery
FOCCCI CCS
- rstevens81
- Posts: 386
- Joined: Sun Dec 22, 2019 10:36 am
- Location: Bristol, UK
- Has thanked: 29 times
- Been thanked: 114 times
Re: VW - Beetle 2003
Congratulations, now onto the round of continuous improvement that follow 
Rule 1 of EV Club is don't buy a rust bucket....
Which rule does everyone forget
Which rule does everyone forget
- Bigpie
- Posts: 1884
- Joined: Wed Apr 10, 2019 8:11 pm
- Location: South Yorkshire, UK
- Has thanked: 91 times
- Been thanked: 517 times
Re: VW - Beetle 2003
yes, need to get more 'beans' it needed a push off the rollers.
BMW E91 2006
ZombieVerter
GS450h
Outlander Charger DC/DC
Outlander Compressor
Renault Kangoo 36kWh battery
FOCCCI CCS
ZombieVerter
GS450h
Outlander Charger DC/DC
Outlander Compressor
Renault Kangoo 36kWh battery
FOCCCI CCS
- ZooKeeper
- Posts: 526
- Joined: Mon Mar 30, 2020 10:23 pm
- Location: USA
- Has thanked: 8 times
- Been thanked: 5 times
Re: VW - Beetle 2003
I thought they were heavier, cool!
Time for ICE Melt
Huebner VCU controlling a Gen2 Prius Inverter attempting to power a Leaf EM57 motor.
"Talent is equally distributed but opportunity is not." - Leila Janah
Huebner VCU controlling a Gen2 Prius Inverter attempting to power a Leaf EM57 motor.
"Talent is equally distributed but opportunity is not." - Leila Janah
- Bigpie
- Posts: 1884
- Joined: Wed Apr 10, 2019 8:11 pm
- Location: South Yorkshire, UK
- Has thanked: 91 times
- Been thanked: 517 times
Re: VW - Beetle 2003
Just a mot so far. I've had nothing back from DVLA yet.
BMW E91 2006
ZombieVerter
GS450h
Outlander Charger DC/DC
Outlander Compressor
Renault Kangoo 36kWh battery
FOCCCI CCS
ZombieVerter
GS450h
Outlander Charger DC/DC
Outlander Compressor
Renault Kangoo 36kWh battery
FOCCCI CCS
-
Alibro
- Posts: 1113
- Joined: Sun Feb 23, 2020 9:24 am
- Location: Northern Ireland
- Has thanked: 507 times
- Been thanked: 325 times
- Contact:
- Bigpie
- Posts: 1884
- Joined: Wed Apr 10, 2019 8:11 pm
- Location: South Yorkshire, UK
- Has thanked: 91 times
- Been thanked: 517 times
Re: VW - Beetle 2003
As far as I know, yes.
BMW E91 2006
ZombieVerter
GS450h
Outlander Charger DC/DC
Outlander Compressor
Renault Kangoo 36kWh battery
FOCCCI CCS
ZombieVerter
GS450h
Outlander Charger DC/DC
Outlander Compressor
Renault Kangoo 36kWh battery
FOCCCI CCS
- Bigpie
- Posts: 1884
- Joined: Wed Apr 10, 2019 8:11 pm
- Location: South Yorkshire, UK
- Has thanked: 91 times
- Been thanked: 517 times
Re: VW - Beetle 2003
Longest trip to date, 16 miles round trip, with 56% battery remaining according to bms. Just over 4100mv to 3665mv. Didn't quite have the umph to reverse up my mum's steep driveway, I think I'll have to parallel MG1 and MG2 maybe.
BMW E91 2006
ZombieVerter
GS450h
Outlander Charger DC/DC
Outlander Compressor
Renault Kangoo 36kWh battery
FOCCCI CCS
ZombieVerter
GS450h
Outlander Charger DC/DC
Outlander Compressor
Renault Kangoo 36kWh battery
FOCCCI CCS
Re: VW - Beetle 2003
What have you set your lower cell voltage limit to in simpbms? First time out I was showing 50% battery at 3.5v but the bmw modules seem to start falling of the cliff at 3.4v so be careful until you work out where your modules are actually happy being drawn down to!
- Bigpie
- Posts: 1884
- Joined: Wed Apr 10, 2019 8:11 pm
- Location: South Yorkshire, UK
- Has thanked: 91 times
- Been thanked: 517 times
Re: VW - Beetle 2003
From memory I've got 100% at 4100 and 10% at 3200. I'll bare that in mind though when testing. I've got a tesla shunt to put in there so will be able to measure in and out better.
BMW E91 2006
ZombieVerter
GS450h
Outlander Charger DC/DC
Outlander Compressor
Renault Kangoo 36kWh battery
FOCCCI CCS
ZombieVerter
GS450h
Outlander Charger DC/DC
Outlander Compressor
Renault Kangoo 36kWh battery
FOCCCI CCS
-
m.art.y
- Posts: 714
- Joined: Sat Jun 06, 2020 6:54 pm
- Location: UK/EU
- Has thanked: 38 times
- Been thanked: 37 times
Re: VW - Beetle 2003
What you got set as throtcur? I've noticed on my car with gen3 prius inverter that in reverse it has less power than going forward. I think power might be limited in that direction on purpose.
- Bigpie
- Posts: 1884
- Joined: Wed Apr 10, 2019 8:11 pm
- Location: South Yorkshire, UK
- Has thanked: 91 times
- Been thanked: 517 times
Re: VW - Beetle 2003
I'm using reverse gear and not flipping the motor direction. I have throtcur at 3.6 and that sometimes gets me overcurrent cutouts (toyota forced)
BMW E91 2006
ZombieVerter
GS450h
Outlander Charger DC/DC
Outlander Compressor
Renault Kangoo 36kWh battery
FOCCCI CCS
ZombieVerter
GS450h
Outlander Charger DC/DC
Outlander Compressor
Renault Kangoo 36kWh battery
FOCCCI CCS