Prius Gen 3 Inverter Logic Board Support Thread

Topics concerning the Toyota and Lexus inverter drop in boards
Locked
invokeperformance
Posts: 45
Joined: Fri Feb 14, 2020 4:23 pm
Location: Atlanta
Been thanked: 2 times
Contact:

Re: Prius Gen 3 Inverter Logic Board Support Thread

Post by invokeperformance »

My current sensor CAPs (C57,C59) are indeed out of range at 3.84V. I checked the voltage dividers and found the resistors are all pretty close to the V1c circuit guide. the largest difference was R72 at 2.8k when it should be 3k but im not sure if that alone can cause 3.84v on the caps. the only other variance i could find was -4.95v not -5 on conn7 for the - 5v pump test on MG2. does anyone have any additional ideas for components i could test thanks
Attachments
IMG_2009.jpg
User avatar
bexander
Posts: 883
Joined: Tue Jun 16, 2020 6:00 pm
Location: Gothenburg, Sweden
Has thanked: 75 times
Been thanked: 98 times

Re: Prius Gen 3 Inverter Logic Board Support Thread

Post by bexander »

Yes, 3,84V seem way out of spec.
What is the voltage before the current sensor voltage divider? Measure the voltage on the left side of R62 to gnd resp. R71 to gnd.

My schematic for V1c board states 6k2 and 3k6 resistor in the dividor circuits?
PriusG3_V1c
PriusG3_V1c
User avatar
Bigpie
Posts: 1845
Joined: Wed Apr 10, 2019 8:11 pm
Location: South Yorkshire, UK
Has thanked: 89 times
Been thanked: 481 times

Re: Prius Gen 3 Inverter Logic Board Support Thread

Post by Bigpie »

Has anyone got the temperature sensor working and reporting?
BMW E91 2006
ZombieVerter
GS450h
Outlander Charger DC/DC
Outlander Compressor
Renault Kangoo 36kWh battery
FOCCCI CCS
User avatar
bobby_come_lately
Posts: 484
Joined: Sun May 03, 2020 5:39 am
Location: Manchester, UK
Has thanked: 53 times
Been thanked: 62 times
Contact:

Re: Prius Gen 3 Inverter Logic Board Support Thread

Post by bobby_come_lately »

Bigpie wrote: Fri Aug 06, 2021 7:30 pm Has anyone got the temperature sensor working and reporting?
You beat me to it!
User avatar
Bigpie
Posts: 1845
Joined: Wed Apr 10, 2019 8:11 pm
Location: South Yorkshire, UK
Has thanked: 89 times
Been thanked: 481 times

Re: Prius Gen 3 Inverter Logic Board Support Thread

Post by Bigpie »

Screenshot 2021-08-07 at 11.20.26 am.png
I've liberated a couple of the thermistors from a broken Gen 3, one clearly the coolant, the other I'm not 100% sure which it is.
Will try and workout how to add to the firmware.
Took some measurements and done some extrapolation, probably done it wrong though.
https://docs.google.com/spreadsheets/d/ ... sp=sharing
If anyone wants to check over the data. I tried adding to the firmware but temperature was well out so I must have done something wrong. :)
BMW E91 2006
ZombieVerter
GS450h
Outlander Charger DC/DC
Outlander Compressor
Renault Kangoo 36kWh battery
FOCCCI CCS
User avatar
Jack Bauer
Posts: 3831
Joined: Wed Dec 12, 2018 5:24 pm
Location: Ireland
Has thanked: 75 times
Been thanked: 696 times
Contact:

Re: Prius Gen 3 Inverter Logic Board Support Thread

Post by Jack Bauer »

So the igbt temp sensor on the Gen 3 works fairly well with the TMPHS Semikron setting. Its not very accurate down low but is good at the temps we would worry about.
I'm going to need a hacksaw
User avatar
Bigpie
Posts: 1845
Joined: Wed Apr 10, 2019 8:11 pm
Location: South Yorkshire, UK
Has thanked: 89 times
Been thanked: 481 times

Re: Prius Gen 3 Inverter Logic Board Support Thread

Post by Bigpie »

Oh, I had Semikron set and was reporting 100 degrees at ambient temperature having just switched on. Will dig further.
BMW E91 2006
ZombieVerter
GS450h
Outlander Charger DC/DC
Outlander Compressor
Renault Kangoo 36kWh battery
FOCCCI CCS
User avatar
Bigpie
Posts: 1845
Joined: Wed Apr 10, 2019 8:11 pm
Location: South Yorkshire, UK
Has thanked: 89 times
Been thanked: 481 times

Re: Prius Gen 3 Inverter Logic Board Support Thread

Post by Bigpie »

Also, thanks to everyone that's offered help and advice.
BMW E91 2006
ZombieVerter
GS450h
Outlander Charger DC/DC
Outlander Compressor
Renault Kangoo 36kWh battery
FOCCCI CCS
User avatar
Bigpie
Posts: 1845
Joined: Wed Apr 10, 2019 8:11 pm
Location: South Yorkshire, UK
Has thanked: 89 times
Been thanked: 481 times

Re: Prius Gen 3 Inverter Logic Board Support Thread

Post by Bigpie »

Screenshot 2021-08-13 at 8.50.56 am.png
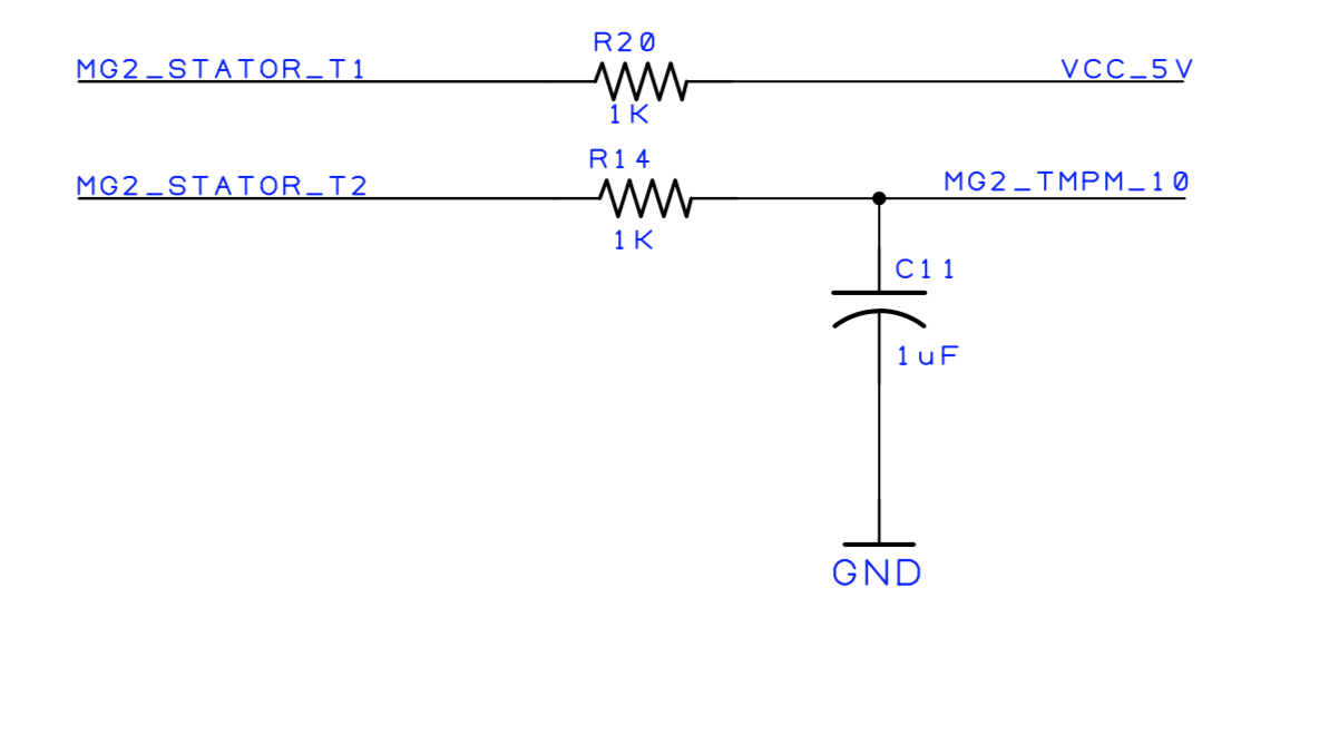
Struggling it workout how the motor thermistor should be connected and the voltages be calculated. This doesn't match voltage dividers I'm used to seeing for my simple projects.
BMW E91 2006
ZombieVerter
GS450h
Outlander Charger DC/DC
Outlander Compressor
Renault Kangoo 36kWh battery
FOCCCI CCS
User avatar
UStas
Posts: 35
Joined: Fri Nov 06, 2020 11:37 am
Location: Moscow (Russia)
Contact:

Re: Prius Gen 3 Inverter Logic Board Support Thread

Post by UStas »

UStas wrote: Wed Mar 17, 2021 9:27 pm
m.art.y wrote: Wed Mar 17, 2021 4:59 am Yes I would be interested in that too. By the way has anybody run MG1 and MG2 in parallel for more power on a single motor on V1c board? How do we wire the motor and which jumpers we need to solder up - just the 6 by the 50 way connector or also the one next to R81? Thanks 🙂
Yes. I`ve soldered 6 jampers and move busbars from MG1 power stage to MG2 with parallel, and made jampers from MG1 power stage to MG2 power stage. Now both currents go through MG2 current sensors.



It is works:
I faced issue with parallel power stages : due current measure by one current sensor (MG2) I have limit in 300 A. If I get more OVERCURRENT error occure. How I can to expand limit to 500A ?
User avatar
Jack Bauer
Posts: 3831
Joined: Wed Dec 12, 2018 5:24 pm
Location: Ireland
Has thanked: 75 times
Been thanked: 696 times
Contact:

Re: Prius Gen 3 Inverter Logic Board Support Thread

Post by Jack Bauer »

Ok just to be super clear here : The Prius/Auris boards do not use the standard openinverter hardware overcurrent system. Rather they use the fault signal generated by the Toyota gate driver. So if you are getting an overcurrent it is not due to a measured current by a sensor but rather the gate driver shutting down due to a fault or desat event.
I'm going to need a hacksaw
User avatar
Bigpie
Posts: 1845
Joined: Wed Apr 10, 2019 8:11 pm
Location: South Yorkshire, UK
Has thanked: 89 times
Been thanked: 481 times

Re: Prius Gen 3 Inverter Logic Board Support Thread

Post by Bigpie »

Bigpie wrote: Fri Aug 13, 2021 12:35 pm Screenshot 2021-08-13 at 8.50.56 am.png Struggling it workout how the motor thermistor should be connected and the voltages be calculated. This doesn't match voltage dividers I'm used to seeing for my simple projects.
So it's become apparent there's an error here, R14 should be in parallel C11. I'll add this info to the wiki but just posting here as an FYI.
BMW E91 2006
ZombieVerter
GS450h
Outlander Charger DC/DC
Outlander Compressor
Renault Kangoo 36kWh battery
FOCCCI CCS
User avatar
UStas
Posts: 35
Joined: Fri Nov 06, 2020 11:37 am
Location: Moscow (Russia)
Contact:

Re: Prius Gen 3 Inverter Logic Board Support Thread

Post by UStas »

Jack Bauer wrote: Sun Aug 15, 2021 8:42 am Ok just to be super clear here : The Prius/Auris boards do not use the standard openinverter hardware overcurrent system. Rather they use the fault signal generated by the Toyota gate driver. So if you are getting an overcurrent it is not due to a measured current by a sensor but rather the gate driver shutting down due to a fault or desat event.
As I remember in Wiki : "MG1 (starter) capable of handling 250 amps, and MG2 (drive motor) capable of handling 350 amps" in summary will be at least 500A . How I can check MG1 power stage? Does it works in parallel with MG2? If yes, through MG2 power stage souldn't flow 300 A.
User avatar
Bigpie
Posts: 1845
Joined: Wed Apr 10, 2019 8:11 pm
Location: South Yorkshire, UK
Has thanked: 89 times
Been thanked: 481 times

Re: Prius Gen 3 Inverter Logic Board Support Thread

Post by Bigpie »

Bigpie wrote: Mon Aug 09, 2021 9:54 am Oh, I had Semikron set and was reporting 100 degrees at ambient temperature having just switched on. Will dig further.
Sorted, dry joint on the igbt driver board connector.
BMW E91 2006
ZombieVerter
GS450h
Outlander Charger DC/DC
Outlander Compressor
Renault Kangoo 36kWh battery
FOCCCI CCS
User avatar
midway
Posts: 99
Joined: Mon Feb 15, 2021 3:52 pm
Location: Ural
Has thanked: 15 times
Been thanked: 16 times

Re: Prius Gen 3 Inverter Logic Board Support Thread

Post by midway »

UStas wrote: Sun Aug 15, 2021 8:19 pm
Jack Bauer wrote: Sun Aug 15, 2021 8:42 am Ok just to be super clear here : The Prius/Auris boards do not use the standard openinverter hardware overcurrent system. Rather they use the fault signal generated by the Toyota gate driver. So if you are getting an overcurrent it is not due to a measured current by a sensor but rather the gate driver shutting down due to a fault or desat event.
As I remember in Wiki : "MG1 (starter) capable of handling 250 amps, and MG2 (drive motor) capable of handling 350 amps" in summary will be at least 500A . How I can check MG1 power stage? Does it works in parallel with MG2? If yes, through MG2 power stage souldn't flow 300 A.
Connect to MG1 without jumpers, do not use MG2
User avatar
Bigpie
Posts: 1845
Joined: Wed Apr 10, 2019 8:11 pm
Location: South Yorkshire, UK
Has thanked: 89 times
Been thanked: 481 times

Re: Prius Gen 3 Inverter Logic Board Support Thread

Post by Bigpie »

Is the V1c board compatible with the Yaris inverter? I've killed my Prius inverter and been offered a spare Yaris one.
BMW E91 2006
ZombieVerter
GS450h
Outlander Charger DC/DC
Outlander Compressor
Renault Kangoo 36kWh battery
FOCCCI CCS
User avatar
bexander
Posts: 883
Joined: Tue Jun 16, 2020 6:00 pm
Location: Gothenburg, Sweden
Has thanked: 75 times
Been thanked: 98 times

Re: Prius Gen 3 Inverter Logic Board Support Thread

Post by bexander »

The Prius board is 11m wider then the Yaris board.
The opposite works with adapters...
viewtopic.php?p=18912#p18912
User avatar
johu
Site Admin
Posts: 6968
Joined: Thu Nov 08, 2018 10:52 pm
Location: Kassel/Germany
Has thanked: 454 times
Been thanked: 1771 times
Contact:

Re: Prius Gen 3 Inverter Logic Board Support Thread

Post by johu »

Just found out that it seems to be a really bad idea to upgrade the Atmega firmware while HV is on. Basically uploaded, when upload was finished something went boom. Fortunately I had used the fused input. Now when I measure into the battery input I get 0 Ohms. So you can kill a Prius inverter.

Not sure whether it was something I changed in the firmware (just changed some voltage limits) or the upgrade process.
Support R/D and forum on Patreon: https://patreon.com/openinverter - Subscribe on odysee: https://odysee.com/@openinverter:9
User avatar
bobby_come_lately
Posts: 484
Joined: Sun May 03, 2020 5:39 am
Location: Manchester, UK
Has thanked: 53 times
Been thanked: 62 times
Contact:

Re: Prius Gen 3 Inverter Logic Board Support Thread

Post by bobby_come_lately »

johu wrote: Wed Aug 25, 2021 9:47 am Just found out that it seems to be a really bad idea to upgrade the Atmega firmware while HV is on. Basically uploaded, when upload was finished something went boom. Fortunately I had used the fused input. Now when I measure into the battery input I get 0 Ohms. So you can kill a Prius inverter.

Not sure whether it was something I changed in the firmware (just changed some voltage limits) or the upgrade process.
That's both you and @Bigpie in the space of a week!
User avatar
Bigpie
Posts: 1845
Joined: Wed Apr 10, 2019 8:11 pm
Location: South Yorkshire, UK
Has thanked: 89 times
Been thanked: 481 times

Re: Prius Gen 3 Inverter Logic Board Support Thread

Post by Bigpie »

I upgraded the stm32 firmware while the HV was on and in run mode. Killed the inverter, fuse and contactor.
BMW E91 2006
ZombieVerter
GS450h
Outlander Charger DC/DC
Outlander Compressor
Renault Kangoo 36kWh battery
FOCCCI CCS
User avatar
johu
Site Admin
Posts: 6968
Joined: Thu Nov 08, 2018 10:52 pm
Location: Kassel/Germany
Has thanked: 454 times
Been thanked: 1771 times
Contact:

Re: Prius Gen 3 Inverter Logic Board Support Thread

Post by johu »

Just checked, even the fuse on the DC/DC board is blown and it looks like it is shorted on the other end of the fuse. WHAT ON EARTH HAPPENED?
Support R/D and forum on Patreon: https://patreon.com/openinverter - Subscribe on odysee: https://odysee.com/@openinverter:9
User avatar
Bigpie
Posts: 1845
Joined: Wed Apr 10, 2019 8:11 pm
Location: South Yorkshire, UK
Has thanked: 89 times
Been thanked: 481 times

Re: Prius Gen 3 Inverter Logic Board Support Thread

Post by Bigpie »

Did you photograph the devastation?
BMW E91 2006
ZombieVerter
GS450h
Outlander Charger DC/DC
Outlander Compressor
Renault Kangoo 36kWh battery
FOCCCI CCS
User avatar
bexander
Posts: 883
Joined: Tue Jun 16, 2020 6:00 pm
Location: Gothenburg, Sweden
Has thanked: 75 times
Been thanked: 98 times

Re: Prius Gen 3 Inverter Logic Board Support Thread

Post by bexander »

Just a speculation...

If the 328p left the low-side IGBT on in the buck-boost that is a short circuit on the input HV battery bus.

The same applies for the STM32, if the PWM was running then maybe it can leave two of the motor drive IGBT:s on and that results in a short circuit on the output HV bus.
User avatar
Bigpie
Posts: 1845
Joined: Wed Apr 10, 2019 8:11 pm
Location: South Yorkshire, UK
Has thanked: 89 times
Been thanked: 481 times

Re: Prius Gen 3 Inverter Logic Board Support Thread

Post by Bigpie »

Not sure in my case. I had the inverter in run mode but both forward and reverse low for charging. So pwm not active, I think. No obvious damage. Only thing I can think of is that the contractor was welded before the upgrade and the restart failed to pre charge


Your theory is bang on for the first inverter I blow though, messing with the atmega. I took it apart and found the dead igbt.
BMW E91 2006
ZombieVerter
GS450h
Outlander Charger DC/DC
Outlander Compressor
Renault Kangoo 36kWh battery
FOCCCI CCS
User avatar
johu
Site Admin
Posts: 6968
Joined: Thu Nov 08, 2018 10:52 pm
Location: Kassel/Germany
Has thanked: 454 times
Been thanked: 1771 times
Contact:

Re: Prius Gen 3 Inverter Logic Board Support Thread

Post by johu »

Even though it does seem it is the typical even that desat should catch. I have closed ALL 6 IGBTs in the Leaf inverter at once into full pack voltage and it just gave me a click. Multiple times.

A theory we developed today was that maybe the buck/boost converter low (and possibly high) switch closed after the atmega update, storing energy in the inductor. Then the fuse blew, then the low side switch was released (because the atmega eventually switched to normal operation) and all the energy in the inductor had nowhere to go but the poor DC/DC converter. After that blew the fuse the remaining voltage must have taken out the buck/boost switch IGBTs.

No devastation to take pictures of, overvolt damage is often unspectacular.
Support R/D and forum on Patreon: https://patreon.com/openinverter - Subscribe on odysee: https://odysee.com/@openinverter:9
Locked