Enova Combi Board  [SOLVED]

Introduction and miscellaneous that we haven't created categories for, yet
User avatar
Peter
Posts: 321
Joined: Fri Dec 14, 2018 9:07 pm
Location: North West Lancs, UK
Been thanked: 9 times

Re: Enova Combi Board

Post by Peter »

Hi tom3141. Does your motor jump or do a jerk when you initially power up ? Thats without direction selected ? I managed to upset (permanently) an Olimex board when the 12v supply went below 10v. The symptoms are the jump / jerk on power up. It just will not work after that happens. Bought another Olimex from Johannes and put that lesson down to experience :-(
tom3141
Posts: 157
Joined: Sat Dec 22, 2018 2:29 pm
Location: North Yorkshire

Re: Enova Combi Board

Post by tom3141 »

So, did you have to change the hardware version in the parameters? Or just remove the resistor and that has the effect of going back to v1?

Which firmware version are you running?

The motor doesn't move on power up without a direction selected. It's only with a direction selected and the throttle pressed that it will start to move. It does rotate in the correct direction but in a stop start fashion and very slowly even at full throttle.

The 12v supply did go below 10V the other day which is worrying but I've been having these problems for a while and with a previous Olimex too.

I can't try any of this out at the moment as I'm using my power supply to charge a battery.

Thanks,

Tom
User avatar
Peter
Posts: 321
Joined: Fri Dec 14, 2018 9:07 pm
Location: North West Lancs, UK
Been thanked: 9 times

Re: Enova Combi Board

Post by Peter »

Hi Tom. Cutting R21 was all I needed to do, then power up again and check as mine showed V1 with nothing else needed. I am on version 4.59, sorry cant double check that just yet as I am balancing my batteries at this time and trying to get them as close as possible to equalise. Where are you based ? Peter
tom3141
Posts: 157
Joined: Sat Dec 22, 2018 2:29 pm
Location: North Yorkshire

Re: Enova Combi Board

Post by tom3141 »

I've done some more investigation this morning with a scope.

I checked all the PWM output pins (TIM1_CH1, TIM1_CH2, TIM1_CH3, TIM1_CH1N, TIM1_CH2N, TIM1_CH3N) directly on the Olimex. They are all outputting a 3.3V square wave as I believe they should.

However, I've still got nothing on the input pin on one of the A337Js. It's the A337 that should be connected to TIM1_CH3. There must be some kind of dodgy connection between the two. I've tried to find the board schematics but I can't seem to find them. Are there any other connections between the Olimex pin and the A337 or is it just directly connected with a copper trace?
tom3141
Posts: 157
Joined: Sat Dec 22, 2018 2:29 pm
Location: North Yorkshire

Re: Enova Combi Board

Post by tom3141 »

I've just found the files for the PCB. I'm going to do a bit more investigating - looks like there are a couple of test points that might help me to work out where the problem lies.
tom3141
Posts: 157
Joined: Sat Dec 22, 2018 2:29 pm
Location: North Yorkshire

Re: Enova Combi Board

Post by tom3141 »

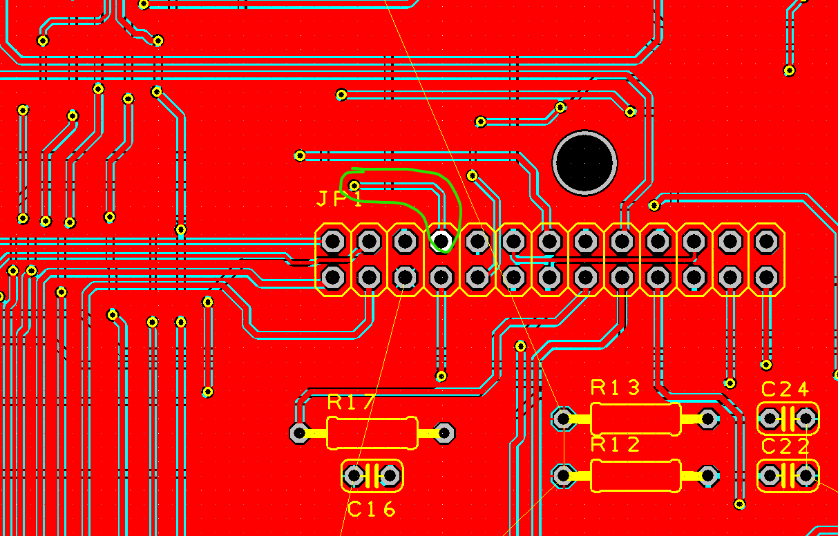
Think I've found the issue. The copper trace between pin 7 (TIM1_CH3) of the Olimex and the first place I can test is broken - there is no continuity. The trace highlighted here:
Annotation 2019-04-27 123104.png
I'm going to try to solder in a bodge wire between these two points and see if that works.
nailgg
Posts: 119
Joined: Sat Dec 22, 2018 8:40 pm

Re: Enova Combi Board

Post by nailgg »

Congratulations on finding the issue, hope this fix solves the issue.

That also means the supposedly faulty Olimex board isn't faulty :)
tom3141
Posts: 157
Joined: Sat Dec 22, 2018 2:29 pm
Location: North Yorkshire

Re: Enova Combi Board  [SOLVED]

Post by tom3141 »

The fix only partially solved the issue. All phases were working correctly (all PWM outputs were good) and the motor was far less jerky. However, it would still only run very slowly (~100rpm) even at full throttle and there were some intermittent glitches. The precharge/main contactor opening sequence was also not working correctly.

I decided to try the suggestion of removing R21. This fixed all the remaining issues immediately! The motor now spins up perfectly (apart from some propshaft vibrations but that's a problem for another day!). Thanks to Peter for this suggestion (and Johannes for his work on this), I would never have solved this otherwise. Does anyone know what exactly we are fixing by removing this resistor?

Thanks to everyone for your help with this, much appreciated.
User avatar
Peter
Posts: 321
Joined: Fri Dec 14, 2018 9:07 pm
Location: North West Lancs, UK
Been thanked: 9 times

Re: Enova Combi Board

Post by Peter »

Hi Tom. Excellent news. Joheannes, if you have time could you explain why we can run v1 but not v2 please? I am sure Damien didnt have this issue with his setup. Are there any benefits from being able to run v2 and if so how do we achieve that please? Thanks in advance. Peter
User avatar
dima
Posts: 157
Joined: Sun Dec 09, 2018 9:35 pm
Location: Canada
Been thanked: 1 time

Re: Enova Combi Board

Post by dima »

My explanation: v2 was a time evolution with extra hardware feature(s) like CAN ...but Combi-Board was an old revision that happened in between v1 and v2.
Post Reply