Controlling an analog dash
- clanger9
- Posts: 205
- Joined: Mon Oct 28, 2019 7:41 am
- Location: Chester, UK
- Been thanked: 2 times
- Contact:
Re: Controlling an analog dash
You can do CAN with an Uno and a suitable shield:
https://www.openinverter.org/wiki/Getti ... rduino_Uno
A Teensy 3.6 is probably the way to go. It has on-board SD card (for logging) and 2 CAN channels:
https://openinverter.org/wiki/Getting_C ... Teensy_3.6
I think Teensy 4.0 also has CAN, but it doesn't seem to be as well supported (yet). A 3.6 can be used as a CAN logger for SavvyCAN
using TeensyRET, which is awesome.
You just need to add a pair of transceivers. You can also use a Due, though they are pretty cumbersome by comparison...
https://www.openinverter.org/wiki/Getti ... rduino_Uno
A Teensy 3.6 is probably the way to go. It has on-board SD card (for logging) and 2 CAN channels:
https://openinverter.org/wiki/Getting_C ... Teensy_3.6
I think Teensy 4.0 also has CAN, but it doesn't seem to be as well supported (yet). A 3.6 can be used as a CAN logger for SavvyCAN
using TeensyRET, which is awesome.
You just need to add a pair of transceivers. You can also use a Due, though they are pretty cumbersome by comparison...
-
Greenbeast
- Posts: 115
- Joined: Sat Dec 26, 2020 5:44 pm
-
Greenbeast
- Posts: 115
- Joined: Sat Dec 26, 2020 5:44 pm
Re: Controlling an analog dash
Trying to understand the layout of devices...
So potentially i'll have charger/bms/inverter/etc... each putting data on the can bus, then behind my cluster i need a CAN transceiver, a teensy, do i also need an arduino to run the dials and lights, or does the teensy have the capability to do that?
So potentially i'll have charger/bms/inverter/etc... each putting data on the can bus, then behind my cluster i need a CAN transceiver, a teensy, do i also need an arduino to run the dials and lights, or does the teensy have the capability to do that?
- clanger9
- Posts: 205
- Joined: Mon Oct 28, 2019 7:41 am
- Location: Chester, UK
- Been thanked: 2 times
- Contact:
Re: Controlling an analog dash
Good question - one I'm grappling with right now
As of today, I've settled on:
1x open source "VCU" (based on a Teensy) that will do the physical switches/dials/precharge/contactors etc and send any necessary enable/disable messages over CAN. It will also run the guess-o-meter code for the range estimation using CAN messages from an Isabellenhütte IVT-S. It will also (hopefully) manage a bidirectional DC:DC for 12V battery charging and precharge, though that may end up with a Teensy of its own.
1x CAN-controlled inverter. I don't know if this will be an OpenInverter design or something closed-source.
1x CAN-controlled charger. Probably an expensive closed source thing.
As of today, I've settled on:
1x open source "VCU" (based on a Teensy) that will do the physical switches/dials/precharge/contactors etc and send any necessary enable/disable messages over CAN. It will also run the guess-o-meter code for the range estimation using CAN messages from an Isabellenhütte IVT-S. It will also (hopefully) manage a bidirectional DC:DC for 12V battery charging and precharge, though that may end up with a Teensy of its own.
1x CAN-controlled inverter. I don't know if this will be an OpenInverter design or something closed-source.
1x CAN-controlled charger. Probably an expensive closed source thing.
- clanger9
- Posts: 205
- Joined: Mon Oct 28, 2019 7:41 am
- Location: Chester, UK
- Been thanked: 2 times
- Contact:
Re: Controlling an analog dash
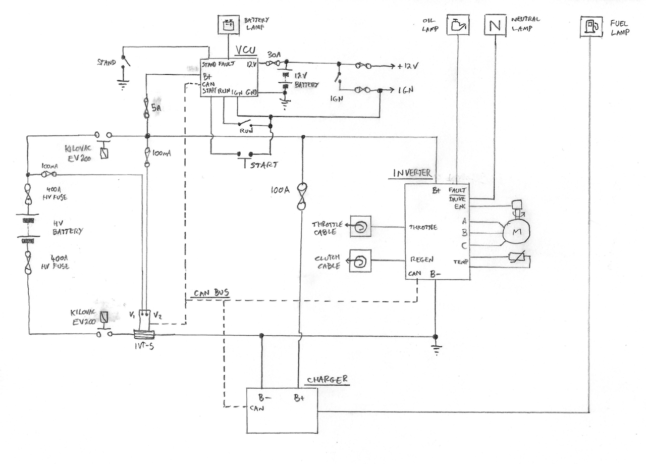
This is roughly where my head is at:
The "VCU" will also have outputs for the temperature gauge & remaining range display (not shown). The basic idea is to preserve as much as possible of the original bike "user interface" i.e. retaining the meaning and purpose of the original switchgear & indicator lights. It is likely that all the indicator lights will be handled by the VCU (via CAN), rather than coming directly from the inverter & charger (as shown in my diagram).
I am trying to get my head around using an Arduino-based finite state machine to do the logic control e.g. ignition must be off & stand down to enable charging, ignition must be on, stand up & starter pressed to enable inverter output etc.
The hope is to have all "my" vehicle-specific code in one place (the VCU), with others providing generic CAN-based hardware & software for the charger & inverter...
The "VCU" will also have outputs for the temperature gauge & remaining range display (not shown). The basic idea is to preserve as much as possible of the original bike "user interface" i.e. retaining the meaning and purpose of the original switchgear & indicator lights. It is likely that all the indicator lights will be handled by the VCU (via CAN), rather than coming directly from the inverter & charger (as shown in my diagram).
I am trying to get my head around using an Arduino-based finite state machine to do the logic control e.g. ignition must be off & stand down to enable charging, ignition must be on, stand up & starter pressed to enable inverter output etc.
The hope is to have all "my" vehicle-specific code in one place (the VCU), with others providing generic CAN-based hardware & software for the charger & inverter...
-
Greenbeast
- Posts: 115
- Joined: Sat Dec 26, 2020 5:44 pm
Re: Controlling an analog dash
Nice diagram!
I couldn't figure out what you meant by 'stand' at first
I have discovered the tacho on my fourtrak is run by a signal from the fuel pump, i don't know what form that takes yet
I have 3x centre dash dial positions, currently populated by an analog time clock, an inclinometer and a 12V gauge, first and last will stay but i'll replace the inclinometer with one of those tidy little displays i see at EV West for checking more detail than my dash will show.
I couldn't figure out what you meant by 'stand' at first
I have discovered the tacho on my fourtrak is run by a signal from the fuel pump, i don't know what form that takes yet
I have 3x centre dash dial positions, currently populated by an analog time clock, an inclinometer and a 12V gauge, first and last will stay but i'll replace the inclinometer with one of those tidy little displays i see at EV West for checking more detail than my dash will show.
- clanger9
- Posts: 205
- Joined: Mon Oct 28, 2019 7:41 am
- Location: Chester, UK
- Been thanked: 2 times
- Contact:
Re: Controlling an analog dash
Yeah, no need for a stand on a FourTrak!
PWM should work fine for the fuel & temp gauges. For your tacho, you might need to add a push-pull stage if it needs a zero-crossing waveform. Hopefully it'll just accept a variable frequency square wave.
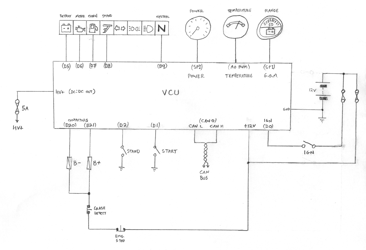
I plan to replace the insides of my mechanical current meter with an OLED display. It will show a bargraph-style battery gauge with a digital range guess-o-meter. The tacho will get a larger (LCD?) display showing an output power gauge and (possibly) HV volts & amps. I tend to prefer the minimum amount of distraction on a dashboard. Which is why I'll be retaining the idiot lights...
Here's my VCU diagram re-drawn. Looking a bit clearer now. Next step is to prototype this on a Teensy...
PWM should work fine for the fuel & temp gauges. For your tacho, you might need to add a push-pull stage if it needs a zero-crossing waveform. Hopefully it'll just accept a variable frequency square wave.
I plan to replace the insides of my mechanical current meter with an OLED display. It will show a bargraph-style battery gauge with a digital range guess-o-meter. The tacho will get a larger (LCD?) display showing an output power gauge and (possibly) HV volts & amps. I tend to prefer the minimum amount of distraction on a dashboard. Which is why I'll be retaining the idiot lights...
Here's my VCU diagram re-drawn. Looking a bit clearer now. Next step is to prototype this on a Teensy...
-
Greenbeast
- Posts: 115
- Joined: Sat Dec 26, 2020 5:44 pm
Re: Controlling an analog dash
I have yet to find how these bloody things work (and i actually can't find the pins that take the input yet) but i guess if i look at generating a variable frequency square wave and then play with that when i've actually got a motor running then i should be able to figure it out
edit to add: took the cluster apart and found the pins in question
- celeron55
- Posts: 805
- Joined: Thu Jul 04, 2019 3:04 pm
- Location: Finland
- Has thanked: 39 times
- Been thanked: 136 times
- Contact:
Re: Controlling an analog dash
For my 1992 Toyota tacho I had to create a voltage doubler circuit in order to get high enough voltage in addition to having to do zero crossings. Was a bit of a pain but with those it works nicely.
-
Greenbeast
- Posts: 115
- Joined: Sat Dec 26, 2020 5:44 pm
Re: Controlling an analog dash
Which Toyota specifically?
Toyota and Daihatsu have a share lineage, so might be of use to me
Toyota and Daihatsu have a share lineage, so might be of use to me
- clanger9
- Posts: 205
- Joined: Mon Oct 28, 2019 7:41 am
- Location: Chester, UK
- Been thanked: 2 times
- Contact:
Re: Controlling an analog dash
Is your RPM sensor on the diesel fuel pump?
If it's something like this, then I think it just outputs a sine wave of a few volts:
https://www.ebay.co.uk/itm/ME203180-For ... 3707163331
Should be easy enough to generate a suitable waveform from an Arduino?
If it's something like this, then I think it just outputs a sine wave of a few volts:
https://www.ebay.co.uk/itm/ME203180-For ... 3707163331
Should be easy enough to generate a suitable waveform from an Arduino?
-
Greenbeast
- Posts: 115
- Joined: Sat Dec 26, 2020 5:44 pm
-
Greenbeast
- Posts: 115
- Joined: Sat Dec 26, 2020 5:44 pm
Re: Controlling an analog dash
Got transistors in and now i find the smallest resistor i have is 1.5k, doh!
Actually i have 1.2k, i'll try that
-
Greenbeast
- Posts: 115
- Joined: Sat Dec 26, 2020 5:44 pm
Re: Controlling an analog dash
I could do with some baby walking through this if you wouldn't mind.
I've hooked up the circuit as you show and uploaded the sketch you provided, when i apply 12v and it hits the first step above 0 (75), the dial goes to max and stays there.
Playing with the numbers in the sketch reveals that 25 will max out the dial if i give the delays long enough (15s), so i had each boundary roughly 5 apart and up to 20 it barely moves.
I've hooked up the circuit as you show and uploaded the sketch you provided, when i apply 12v and it hits the first step above 0 (75), the dial goes to max and stays there.
Playing with the numbers in the sketch reveals that 25 will max out the dial if i give the delays long enough (15s), so i had each boundary roughly 5 apart and up to 20 it barely moves.
- clanger9
- Posts: 205
- Joined: Mon Oct 28, 2019 7:41 am
- Location: Chester, UK
- Been thanked: 2 times
- Contact:
Re: Controlling an analog dash
Is this the fuel gauge or rev counter?
You shouldn't need to fiddle with the delays in the source code (unless the gauge is really heavily damped) - those are just 10 second pauses at each level. If the gauge is very slow, try 30 second intervals instead.
You can change the numbers in this section to get different readings:
Watch the Arduino serial monitor to see which value corresponds to which reading. If it's reading too high, try 0, 5, 10, 15, 20, 25 and see what happens...
Or is that what you already tried? It'd be strange if it barely moves at 20, but maxes out at 25...
You shouldn't need to fiddle with the delays in the source code (unless the gauge is really heavily damped) - those are just 10 second pauses at each level. If the gauge is very slow, try 30 second intervals instead.
You can change the numbers in this section to get different readings:
Code: Select all
const int min_blue = 0;
const int low_blue = 75;
const int middle_blue = 150;
const int high_blue = 175;
const int red_start = 200;
const int red_max = 255;Or is that what you already tried? It'd be strange if it barely moves at 20, but maxes out at 25...
-
Greenbeast
- Posts: 115
- Joined: Sat Dec 26, 2020 5:44 pm
Re: Controlling an analog dash
clanger9 wrote: ↑Thu Jan 07, 2021 10:41 pm Is this the fuel gauge or rev counter?
You shouldn't need to fiddle with the delays in the source code (unless the gauge is really heavily damped) - those are just 10 second pauses at each level. If the gauge is very slow, try 30 second intervals instead.
You can change the numbers in this section to get different readings:Watch the Arduino serial monitor to see which value corresponds to which reading. If it's reading too high, try 0, 5, 10, 15, 20, 25 and see what happens...Code: Select all
const int min_blue = 0; const int low_blue = 75; const int middle_blue = 150; const int high_blue = 175; const int red_start = 200; const int red_max = 255;
Or is that what you already tried? It'd be strange if it barely moves at 20, but maxes out at 25...
Temp gauge, yes sorry I miscommunicated, I turned all the output numbers down and then realized the needle wasn't getting enough time to react so turned up the delay interval.
I was indeed watching serial to see what corresponded to what.
I assume it should be linear?
I will play with it some more later today
- clanger9
- Posts: 205
- Joined: Mon Oct 28, 2019 7:41 am
- Location: Chester, UK
- Been thanked: 2 times
- Contact:
Re: Controlling an analog dash
If it's too sensitive (i.e. you get max scale around 25), then it needs a current limiting resistor in the gauge input. Try 100 ohms or something.
These gauges aren't very linear, but they should be linear-ish. The beauty of Arduino-controlled PWM is you can set it to point at whatever you want for each given condition...
These gauges aren't very linear, but they should be linear-ish. The beauty of Arduino-controlled PWM is you can set it to point at whatever you want for each given condition...
-
Greenbeast
- Posts: 115
- Joined: Sat Dec 26, 2020 5:44 pm
Re: Controlling an analog dash
OK I'll give that a go later
OK, I reality how does that work with temp and battery SoC given how 'analog' they are, does it involve arrays (to link X degrees C with Y pwm output across the whole range?
These gauges aren't very linear, but they should be linear-ish. The beauty of Arduino-controlled PWM is you can set it to point at whatever you want for each given condition...
- clanger9
- Posts: 205
- Joined: Mon Oct 28, 2019 7:41 am
- Location: Chester, UK
- Been thanked: 2 times
- Contact:
Re: Controlling an analog dash
Yes, pretty much. In reality, you'd set up a handful of thresholds for the meter position (say, 10) in an array and map those onto whatever values you want to indicate. Analogue gauges are only approximate, so you wouldn't need a huge number of "steps".
One of the nicest ways to implement this on Arduino that I've come across is with a comparator "finite state machine". I'm still trying to get my head around the concept, but the code looks incredibly simple. Here's an LED fuel gauge:
https://github.com/tinkerspy/Automaton/ ... _gauge.ino
https://github.com/tinkerspy/Automaton/wiki
One of the nicest ways to implement this on Arduino that I've come across is with a comparator "finite state machine". I'm still trying to get my head around the concept, but the code looks incredibly simple. Here's an LED fuel gauge:
https://github.com/tinkerspy/Automaton/ ... _gauge.ino
https://github.com/tinkerspy/Automaton/wiki
-
Greenbeast
- Posts: 115
- Joined: Sat Dec 26, 2020 5:44 pm
Re: Controlling an analog dash
Ok 60 now maxes it out, it moves slower, but i suppose in a real-world, non-testing environment i should not expect actual rapid swings in temperature over the sub-30s timeframe.
Same with Battery SoC.
Same with Battery SoC.
-
Greenbeast
- Posts: 115
- Joined: Sat Dec 26, 2020 5:44 pm
Re: Controlling an analog dash
I'm now testing fuel gauge, 255 maxes it (need to test lower figure), but my problem with testing now is that the fuel gauge doesn't return to 0, it stays at the last high point, even changing the pwm number doesn't drop. Any ideas?
-
Greenbeast
- Posts: 115
- Joined: Sat Dec 26, 2020 5:44 pm
- clanger9
- Posts: 205
- Joined: Mon Oct 28, 2019 7:41 am
- Location: Chester, UK
- Been thanked: 2 times
- Contact:
Re: Controlling an analog dash
Hi Greenbeast, sorry - missed your post on Friday!
That's odd. Does the fuel gauge drop when you disconnect the power?
That's odd. Does the fuel gauge drop when you disconnect the power?
-
arber333
- Posts: 3795
- Joined: Mon Dec 24, 2018 1:37 pm
- Location: Slovenia
- Has thanked: 166 times
- Been thanked: 411 times
- Contact:
Re: Controlling an analog dash
I have the same problem. Pull-up resistor is causing dial to show middle position. This has to do with selecting correct resistor.Greenbeast wrote: ↑Fri Jan 08, 2021 5:51 pm I'm now testing fuel gauge, 255 maxes it (need to test lower figure), but my problem with testing now is that the fuel gauge doesn't return to 0, it stays at the last high point, even changing the pwm number doesn't drop. Any ideas?
Also using darlington NPN will not turn down pwm fully so you will get some drain even at full off.
I think we have to use NMOS.
I will get back to you...