[Driving] MG F - Outlander Rear motor and inverter.
-
LRBen
- Posts: 608
- Joined: Thu Jul 04, 2019 6:35 pm
- Location: Somerset, UK
- Has thanked: 121 times
- Been thanked: 290 times
Re: MG F - Outlander Rear differential with Prius Gen 2 Inverter.
Finally getting some progress done on the PCB design front after flirting with the Zeva system. Decided against it in the end as its over £1,000 to buy the system and components are still hard to find if I was to get the boards made up. Will look into it again when components come back into supply.
I now have 3 additional power planes. Ground, 12v and 5v. Seems to make things allot cleaner.
Physical work on the car has stopped now I have put the brakes back on. I'm currently painting and rewiring the two post car lift that I will use for the rest of the project. But before that gets installed I have to put the axle back on a front loader to move that out of the way, then clear out a ton of junk from the corner of the shed I want to use. The joy of farms!
Making some progress with Marty on the BMS front, minus STM32s. Starting to think how I will compress the kokam cells better than they were in the previous battery box.
I now have 3 additional power planes. Ground, 12v and 5v. Seems to make things allot cleaner.
Physical work on the car has stopped now I have put the brakes back on. I'm currently painting and rewiring the two post car lift that I will use for the rest of the project. But before that gets installed I have to put the axle back on a front loader to move that out of the way, then clear out a ton of junk from the corner of the shed I want to use. The joy of farms!
Making some progress with Marty on the BMS front, minus STM32s. Starting to think how I will compress the kokam cells better than they were in the previous battery box.
-
LRBen
- Posts: 608
- Joined: Thu Jul 04, 2019 6:35 pm
- Location: Somerset, UK
- Has thanked: 121 times
- Been thanked: 290 times
Re: MG F - Outlander Rear differential with Prius Gen 2 Inverter.
Some progress this month on a few fronts
VCU:
Got my order through from JLCpcb. The first pcbs I have designed! I think I might need to do a v1.1 and enlarge some of the traces. But I'll use one until it breaks and go from there. Arber's EV shield in the background as I was comparing the two.
Battery:
Sourced some STM32s finally and there are some OI Isolator boards on order from JLCpcb. Once they arrive in the next week or so I'll have some STM32 harvesting and resoldering to do.
On the cell front I have designed some plates to help compress/contain the kokam cells, with plywood spacers between the modules. Sending the metal end plates off for plasma cutting this week and I will rout out the plywood myself on the CNC platform.
VCU:
Got my order through from JLCpcb. The first pcbs I have designed! I think I might need to do a v1.1 and enlarge some of the traces. But I'll use one until it breaks and go from there. Arber's EV shield in the background as I was comparing the two.
Battery:
Sourced some STM32s finally and there are some OI Isolator boards on order from JLCpcb. Once they arrive in the next week or so I'll have some STM32 harvesting and resoldering to do.
On the cell front I have designed some plates to help compress/contain the kokam cells, with plywood spacers between the modules. Sending the metal end plates off for plasma cutting this week and I will rout out the plywood myself on the CNC platform.
Re: MG F - Outlander Rear differential with Prius Gen 2 Inverter.
I’ve been following with interest as I have an Outlander rear drive mounted in the back of my 72 Super Beetle that I was hoping to run from a Yaris/Auris inverter but I’ve just reread some of my notes and found some conflicting advice. The “Using FOC software” notes “hardware requirements” section states...
“Field oriented control is only implemented for permanent magnet motors. Moreover it is optimised for IPM (interior permanent magnet) motors. So it will not drive PMSM or BLDC motors in an efficient manner.”
The Outlander unit is described as “synchronous perm magnet brushless” which my none EE brain interprets as PMSM. Did you take this into consideration or is the ‘lack of efficiency’ of small magnitude? You don’t mention significant problems with tuning so I am, as usual, relying on the smarter folk here to solve my problems for me!
Good luck with the rest of the build,
Chris
“Field oriented control is only implemented for permanent magnet motors. Moreover it is optimised for IPM (interior permanent magnet) motors. So it will not drive PMSM or BLDC motors in an efficient manner.”
The Outlander unit is described as “synchronous perm magnet brushless” which my none EE brain interprets as PMSM. Did you take this into consideration or is the ‘lack of efficiency’ of small magnitude? You don’t mention significant problems with tuning so I am, as usual, relying on the smarter folk here to solve my problems for me!
Good luck with the rest of the build,
Chris
-
LRBen
- Posts: 608
- Joined: Thu Jul 04, 2019 6:35 pm
- Location: Somerset, UK
- Has thanked: 121 times
- Been thanked: 290 times
Re: MG F - Outlander Rear differential with Prius Gen 2 Inverter.
I didn't really take any of that into consideration when I started the project. Back then there wasn't as much documentation on the wiki so it was just about what I could find cheap.Ctwidle wrote: ↑Tue Nov 09, 2021 9:45 pm I’ve been following with interest as I have an Outlander rear drive mounted in the back of my 72 Super Beetle that I was hoping to run from a Yaris/Auris inverter but I’ve just reread some of my notes and found some conflicting advice. The “Using FOC software” notes “hardware requirements” section states...
“Field oriented control is only implemented for permanent magnet motors. Moreover it is optimised for IPM (interior permanent magnet) motors. So it will not drive PMSM or BLDC motors in an efficient manner.”
The Outlander unit is described as “synchronous perm magnet brushless” which my none EE brain interprets as PMSM. Did you take this into consideration or is the ‘lack of efficiency’ of small magnitude? You don’t mention significant problems with tuning so I am, as usual, relying on the smarter folk here to solve my problems for me!
Good luck with the rest of the build,
Chris
So far it has run pretty well. However I have only done a bench test run up and a very low speed low voltage move around the yard in the car. I am hoping to have the full battery pack in by the end of the year for some full voltage higher speed testing. We will find out then how efficient it is.
There isn't that many rear Outlander motors in the conversion wilds just yet so not that many inverters have been tried with it yet. My advice would be to try it and see what happens. Worst case scenario you increase the communal knowledge of what doesn't work and gain experience.
Re: MG F - Outlander Rear differential with Prius Gen 2 Inverter.
Thanks for the prompt reply. I will also consider looking for an OEM inverter/charger/converter package that seems to be a promising solution, even if it is not native. The only one I have seen wouldn’t ship to Aus.
One of my holdups has been that the motor didn’t come with the drive shafts and the none ev versions aren’t compatible nor are there any none OEM versions available. Even the OEM parts seem to be made of unobtanium and expensiveum. I read somewhere that there is potential for these motors to run away and that it is best to have them in a vehicle with the ability to apply braking which can’t happen till I have drive shafts adapted to the VW suspension. I am experimenting with shortening a none ev CV joint and cutting a new circlip groove with a cut off disc.
In the mean time I have lots of bodywork and painting to keep me busy.
Fingers crossed that you give yourself a great Xmas present!
One of my holdups has been that the motor didn’t come with the drive shafts and the none ev versions aren’t compatible nor are there any none OEM versions available. Even the OEM parts seem to be made of unobtanium and expensiveum. I read somewhere that there is potential for these motors to run away and that it is best to have them in a vehicle with the ability to apply braking which can’t happen till I have drive shafts adapted to the VW suspension. I am experimenting with shortening a none ev CV joint and cutting a new circlip groove with a cut off disc.
In the mean time I have lots of bodywork and painting to keep me busy.
Fingers crossed that you give yourself a great Xmas present!
Re: MG F - Outlander Rear differential with Prius Gen 2 Inverter.
Don`t worry, Chris, Outlander MGR is pure IPMSM. It`s same Leaf motor but some smaller 60-70kW opposite of 80kW. It`s perfect works with Prius inverter (Gen3 in my case).Ctwidle wrote: ↑Tue Nov 09, 2021 9:45 pm
The Outlander unit is described as “synchronous perm magnet brushless” which my none EE brain interprets as PMSM. Did you take this into consideration or is the ‘lack of efficiency’ of small magnitude? You don’t mention significant problems with tuning so I am, as usual, relying on the smarter folk here to solve my problems for me!
My project is Electro-Tigra https://electrotransport.ru/ussr/index. ... 5.0#topmsg
-
LRBen
- Posts: 608
- Joined: Thu Jul 04, 2019 6:35 pm
- Location: Somerset, UK
- Has thanked: 121 times
- Been thanked: 290 times
Re: MG F - Outlander Rear differential with Prius Gen 2 Inverter.
Still slow but steady progress in the last month. The practical side is still being held up by the installation of the two post car lift in the new shed, hoping to get that up over the Christmas holidays though.
However so good progress is being made on the BMS front.
Finally have a complete OI BMS master module flashed and working. Using this I can get most of the rest of the programming done on my main VCU that will control most operations in the car.
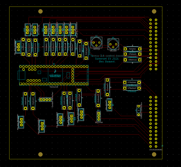
Talking of VCU, I made a V2 of my control circuit, this time stepping up to surface mounted components and proper sizing of traces. Everything on it seems to be working so far. I have tested each aspect separately so I am hoping that I should be able to plug it into the car and be most of the way to it working.
Here it is hooked up to the BMS master module during some testing today. I also picked up some Tesla BMS slave boards last week. Those will be option 2 on the BMS front, but more likely end up in the next project. The idea for those is that they can be controlled with SIMP BMS or a variant of it for another cheap BMS option.
However so good progress is being made on the BMS front.
Finally have a complete OI BMS master module flashed and working. Using this I can get most of the rest of the programming done on my main VCU that will control most operations in the car.
Talking of VCU, I made a V2 of my control circuit, this time stepping up to surface mounted components and proper sizing of traces. Everything on it seems to be working so far. I have tested each aspect separately so I am hoping that I should be able to plug it into the car and be most of the way to it working.
Here it is hooked up to the BMS master module during some testing today. I also picked up some Tesla BMS slave boards last week. Those will be option 2 on the BMS front, but more likely end up in the next project. The idea for those is that they can be controlled with SIMP BMS or a variant of it for another cheap BMS option.
-
LRBen
- Posts: 608
- Joined: Thu Jul 04, 2019 6:35 pm
- Location: Somerset, UK
- Has thanked: 121 times
- Been thanked: 290 times
Re: MG F - Outlander Rear differential with Prius Gen 2 Inverter.
Got my car lift installed over Christmas, just waiting for it to get wired up in early March now.
In the meantime I have been fabricating my battery box and wishing I made more precise measurements. I think I can still fit all 80 cells in the front, but now I will need to have a second vertical layer in order to fit in the last 20 cells. This is the main box as it will go into the front subframe, the lid will be something even more intricate in order to house the second layer of cells.
Today I did the first proper testing of my cell compression/containment plates, along with running the OI BMS. Got 20 cells connected and voltage reading just fine. There is quite a bit different between the highest and lowest cell of 0.3v. So I left the BMS shunting the highest cells down to the average voltage. I think for the rest of the pack I will charge up cells individually. The plan is to assemble the whole 80s pack on the bench and then do a few charge/discharge cycle to find the dodgy cells. Considering getting a second prius inverter so I can test the charging side of that on the bench. Otherwise I am stuck charging the pack up 20 cells at a time at 5 amps.
In the meantime I have been fabricating my battery box and wishing I made more precise measurements. I think I can still fit all 80 cells in the front, but now I will need to have a second vertical layer in order to fit in the last 20 cells. This is the main box as it will go into the front subframe, the lid will be something even more intricate in order to house the second layer of cells.
Today I did the first proper testing of my cell compression/containment plates, along with running the OI BMS. Got 20 cells connected and voltage reading just fine. There is quite a bit different between the highest and lowest cell of 0.3v. So I left the BMS shunting the highest cells down to the average voltage. I think for the rest of the pack I will charge up cells individually. The plan is to assemble the whole 80s pack on the bench and then do a few charge/discharge cycle to find the dodgy cells. Considering getting a second prius inverter so I can test the charging side of that on the bench. Otherwise I am stuck charging the pack up 20 cells at a time at 5 amps.
-
MattsAwesomeStuff
- Posts: 1079
- Joined: Fri Apr 26, 2019 5:40 pm
- Has thanked: 475 times
- Been thanked: 307 times
Re: MG F - Outlander Rear differential with Prius Gen 2 Inverter.
Just thought I'd post some general cheerleading, as, this is my backup plan when my janky original plan fails (255lb AC forklift motor, going through a stock torque tube and differential that was only designed for like 80 hp and will probably tear itself apart if I use more than a little of its torque).
-
LRBen
- Posts: 608
- Joined: Thu Jul 04, 2019 6:35 pm
- Location: Somerset, UK
- Has thanked: 121 times
- Been thanked: 290 times
Re: MG F - Outlander Rear differential with Prius Gen 2 Inverter.
Setting up a final full scale bench test now. Mostly because the car lift still isn't wired up so I can't put the batteries in yet. But also because it's way easier to test everything out in the open.
Will have the 80s battery pack setup with OI BMS and ISA shunt, The prius gen 2 inverter with VCU, and my own VCU which controls charging and contactors, all communicating with CANBUS.
Hopefully when I am finished with this I will know that my VCU can handle contactor control, charging procedure and the difference between charging and normal driving. Also planning to give the battery a couple cycles of charge and discharge to verify all the cells are ok.
As a bonus I will probably also setup the Outlander Water heater as a drain, so I can figure out the control circuit needed for that.
Then it should be pretty quick to swap it all into the car.
Will have the 80s battery pack setup with OI BMS and ISA shunt, The prius gen 2 inverter with VCU, and my own VCU which controls charging and contactors, all communicating with CANBUS.
Hopefully when I am finished with this I will know that my VCU can handle contactor control, charging procedure and the difference between charging and normal driving. Also planning to give the battery a couple cycles of charge and discharge to verify all the cells are ok.
As a bonus I will probably also setup the Outlander Water heater as a drain, so I can figure out the control circuit needed for that.
Then it should be pretty quick to swap it all into the car.
-
LRBen
- Posts: 608
- Joined: Thu Jul 04, 2019 6:35 pm
- Location: Somerset, UK
- Has thanked: 121 times
- Been thanked: 290 times
Re: MG F - Outlander Rear differential with Prius Gen 2 Inverter.
Bench testing is now pretty much complete. Ended up dropping the battery down to 60s to make installation into the car easier, also means I can charge to 100% as at 80s the Prius inverter couldn't reach max battery voltage through bucking mains AC.
I think a future upgrade will be an OEM charging system and possibly a new battery in a better form factor.
However all the canbus system is working, my VCU is working, contactors control is working, charging is working. Even the DC-Dc is working! The only thing left to test in the car is the dashboard control.
Still waiting on the car lift to be wired up, so while I wait for that I am going to start tidying up the wiring as best I can and start cleaning up the car itself.
Don't have much to show in terms of progress, but here is the DC-DC making a light come on!
I think a future upgrade will be an OEM charging system and possibly a new battery in a better form factor.
However all the canbus system is working, my VCU is working, contactors control is working, charging is working. Even the DC-Dc is working! The only thing left to test in the car is the dashboard control.
Still waiting on the car lift to be wired up, so while I wait for that I am going to start tidying up the wiring as best I can and start cleaning up the car itself.
Don't have much to show in terms of progress, but here is the DC-DC making a light come on!
-
MattsAwesomeStuff
- Posts: 1079
- Joined: Fri Apr 26, 2019 5:40 pm
- Has thanked: 475 times
- Been thanked: 307 times
Re: MG F - Outlander Rear differential with Prius Gen 2 Inverter.
Look at all those beautiful messy bench full of wires!
I like how there's 5 switches to turn it on.
I have a feeling that I'll be copying this setup in the future, as, my current rig uses a 257lb ACIM motor, and, the rear axle was only designed for about 80hp and if I go anything close to using the full power of that obese motor, it'll sheer the teeth off the diff. Might as well go with something less ambitious and a lot lot lot lot lighter.
I like how there's 5 switches to turn it on.
I have a feeling that I'll be copying this setup in the future, as, my current rig uses a 257lb ACIM motor, and, the rear axle was only designed for about 80hp and if I go anything close to using the full power of that obese motor, it'll sheer the teeth off the diff. Might as well go with something less ambitious and a lot lot lot lot lighter.
-
LRBen
- Posts: 608
- Joined: Thu Jul 04, 2019 6:35 pm
- Location: Somerset, UK
- Has thanked: 121 times
- Been thanked: 290 times
Re: MG F - Outlander Rear differential with Prius Gen 2 Inverter.
That little control board has been really handy! I used it when I was testing the motor to control the inverter VCU and inputs manually. This time I used it to separate out the inverter, inverter VCU, my VCU, contactors and BMS stuff. Quite helpful when you just want to update something on one of the VCUs without going through the whole start up process.
-
LRBen
- Posts: 608
- Joined: Thu Jul 04, 2019 6:35 pm
- Location: Somerset, UK
- Has thanked: 121 times
- Been thanked: 290 times
Re: MG F - Outlander Rear differential with Prius Gen 2 Inverter.
So a bit of a change in plans in the last week. Last week I killed my Teensy based VCU in a Prius charging test incident. I decided to ditch the Prius inverter for charging and picked up an Outlander Charger/DC-DC.
Got it talking on the bench and have updated the VCU code to run the Charger. I can reused some of the outputs originally meant for the Prius charging to work with the Outlander Charger. In a structural change I got a bit freaked out by the risk of requiring an IVA and by association an prohibitively expensive battery box test. I have cut the spare tyre compartment out in order to fit the battery box in the front of the car. I don't want to get all the way to getting an MOT, applying to change the log book, get someone come out and inspect it and then say I need an IVA.
I considered scrapping the project now so I could work on the tractor right away. But in the end I have decided to remove the passenger seat so I can bolt the battery box there. Then I can weld the spare tyre compartment back on and pretend that never happened.
The downside is no passengers.
The upside is that I can fit a 90s configuration of cells in this new space, upping the capacity to a much more usable 17kWh, with a peak power output on the inverter of 136kW. This is much more compatible with the charger, I will also be using the Outlander DC-DC rather than the Prius DC-DC now, as that is comfortable with the new battery voltage.
It also means that access to the batteries and cells is far easier, and everything is now bolt in. So if the DVLA get funny about the spare tyre compartment being welded back in, I can buy another MG F and swap everything over pretty quickly. I also might do that if I find a cheap pre 2001 model.
I am actually pretty excited by the project again now! The charger seems way easier to implement and I am excited about a really useable amount of range.
Got it talking on the bench and have updated the VCU code to run the Charger. I can reused some of the outputs originally meant for the Prius charging to work with the Outlander Charger. In a structural change I got a bit freaked out by the risk of requiring an IVA and by association an prohibitively expensive battery box test. I have cut the spare tyre compartment out in order to fit the battery box in the front of the car. I don't want to get all the way to getting an MOT, applying to change the log book, get someone come out and inspect it and then say I need an IVA.
I considered scrapping the project now so I could work on the tractor right away. But in the end I have decided to remove the passenger seat so I can bolt the battery box there. Then I can weld the spare tyre compartment back on and pretend that never happened.
The downside is no passengers.
The upside is that I can fit a 90s configuration of cells in this new space, upping the capacity to a much more usable 17kWh, with a peak power output on the inverter of 136kW. This is much more compatible with the charger, I will also be using the Outlander DC-DC rather than the Prius DC-DC now, as that is comfortable with the new battery voltage.
It also means that access to the batteries and cells is far easier, and everything is now bolt in. So if the DVLA get funny about the spare tyre compartment being welded back in, I can buy another MG F and swap everything over pretty quickly. I also might do that if I find a cheap pre 2001 model.
I am actually pretty excited by the project again now! The charger seems way easier to implement and I am excited about a really useable amount of range.
Re: MG F - Outlander Rear differential with Prius Gen 2 Inverter.
From what I understand you are allowed to structurally weld/fix if you are rebuilding/restoring back to original - like cutting out a rusty/damaged spare wheel well and restoring back to original, so for you I would think it is fine.LRBen wrote: ↑Tue Apr 26, 2022 7:15 pm So a bit of a change in plans in the last week. Last week I killed my Teensy based VCU in a Prius charging test incident. I decided to ditch the Prius inverter for charging and picked up an Outlander Charger/DC-DC.
Got it talking on the bench and have updated the VCU code to run the Charger. I can reused some of the outputs originally meant for the Prius charging to work with the Outlander Charger.
PXL_20220424_150016952.jpg
In a structural change I got a bit freaked out by the risk of requiring an IVA and by association an prohibitively expensive battery box test. I have cut the spare tyre compartment out in order to fit the battery box in the front of the car. I don't want to get all the way to getting an MOT, applying to change the log book, get someone come out and inspect it and then say I need an IVA.
I considered scrapping the project now so I could work on the tractor right away. But in the end I have decided to remove the passenger seat so I can bolt the battery box there. Then I can weld the spare tyre compartment back on and pretend that never happened.
The downside is no passengers.
The upside is that I can fit a 90s configuration of cells in this new space, upping the capacity to a much more usable 17kWh, with a peak power output on the inverter of 136kW. This is much more compatible with the charger, I will also be using the Outlander DC-DC rather than the Prius DC-DC now, as that is comfortable with the new battery voltage.
It also means that access to the batteries and cells is far easier, and everything is now bolt in. So if the DVLA get funny about the spare tyre compartment being welded back in, I can buy another MG F and swap everything over pretty quickly. I also might do that if I find a cheap pre 2001 model.
I am actually pretty excited by the project again now! The charger seems way easier to implement and I am excited about a really useable amount of range.
What is not allowed is modifying away from the original design - which I would take to mean cutting out the spare wheel well, and welding in a flat plate, or some other box that is not the spare wheel well.
Re: MG F - Outlander Rear differential with Prius Gen 2 Inverter.
How did I miss the MGTF200HPD!rob bell wrote: ↑Mon Nov 23, 2020 3:05 pm Thanks Ali for alerting me to this thread - going to follow this with great interest Ben!
I am a bit of an MGF nerd - I have two, one is converted to go sprint and hillclimbing, the other has been modified continuously for the 25 years I've owned it lol
For corner weighting, I use 500kg postal scales from an auction site of your choice. Pretty cheap, and the MGF will not weigh more than this at each corner (standard weight approx 1100kg, depending on specification - typically 300-ish Kg each rear wheel, 200-ish kg each front with a weight distribution that is approx 40:60 F:R as standard. If increasing the weight up front, you may need to consider fitting alternative front hydragas spheres to alter the spring rate of the unit. Conceivably, you could use either MGF rear Hydragas at the front as well as the rear, or Metro front units. Your choice will be dictated by the front end weight. Standard ride height is 368mm +/- 10mm front, 358mm +/- 10mm rear at 17 Celsius, measured from wheel centre to wheel arch lip vertically above. Unit fluid line pressure should not exceed 400psi at rest. Ali is thinking of individualising each of the spheres - the Hydragas system is interconnected front to rear as standard - as per Dr Alex Moulton's original.
Be wary of cutting that rear bulkhead (fuel tank/engine bay fire wall). It may be made of only 1.6mm of Birmingham's finest steel, but it is a structural part of the car (torsional stiffness) - and even the boot firewall is structural in this regard. If cutting out, add cross-braces to get the torsional strength back.
The electronic systems on the MGF are a doddle. All pre-CAN-bus. All units work independently of each other. You'll likely have EPAS. But you will need a vacuum pump and a reservoir (Ali has been looking at this already).
PG1 is a pretty solid gearbox. Retro-fitting steel caged bearings can be done fairly easily - I had this done to my race-box, along with a Torsen type-A diff.
As you probably know, quite easy to make the MGF 4WD - the front hubs are Metro and are CV-joint ready! Take a look at the MGTF200HPD - petrol rear and electric front drive train for all-wheel skids.![]()
I should probably stop giving you bad ideas... LOL
http://mgf.ultimatemg.com/group1/MGF_co ... /index.htm
-
LRBen
- Posts: 608
- Joined: Thu Jul 04, 2019 6:35 pm
- Location: Somerset, UK
- Has thanked: 121 times
- Been thanked: 290 times
Re: MG F - Outlander Rear differential with Prius Gen 2 Inverter.
That makes sense, and also makes me feel allot more assured about getting it through.SuperV8 wrote: ↑Wed Apr 27, 2022 9:00 am From what I understand you are allowed to structurally weld/fix if you are rebuilding/restoring back to original - like cutting out a rusty/damaged spare wheel well and restoring back to original, so for you I would think it is fine.
What is not allowed is modifying away from the original design - which I would take to mean cutting out the spare wheel well, and welding in a flat plate, or some other box that is not the spare wheel well.
The MGTF200HPD is a very cool concept. You probably could fit another Outlander motor in the front subframe, there certainly is space there if you don't mind removing that spare tyre compartment.
-
LRBen
- Posts: 608
- Joined: Thu Jul 04, 2019 6:35 pm
- Location: Somerset, UK
- Has thanked: 121 times
- Been thanked: 290 times
Re: MG F - Outlander Rear differential with Prius Gen 2 Inverter.
Bench testing is now complete for a second time! Thanks to RStevens for the teensy 3.6, they are pretty hard to get hold of these days. So I was looking at a VCU redesign if I couldn't get one. Will try not to kill this one!
Outlander charger and dc-dc is really easy to use. Just needs canbus for the charging and a 12v activation signal plus 12v sense wire for the dc-dc. The new setup is allot more simple, way less contactors and control mechanisms needed compared to charging with the Prius inverter. But I do need to put the charger somewhere and hook it into the cooling loop.
I also have some spare inputs and outputs at 5v and 12v now.
Been building up the battery box for a second time this week, due to the new location and cell count. Took me a while to figure out how I would secure the pouch cells while keeping them isolated from the rest of the car. Quite hard to explain so I will just take some photos when it is done. I am hoping that the battery box will be ready in a couple more weeks, by which time the cells should be balanced enough to go in.
Outlander charger and dc-dc is really easy to use. Just needs canbus for the charging and a 12v activation signal plus 12v sense wire for the dc-dc. The new setup is allot more simple, way less contactors and control mechanisms needed compared to charging with the Prius inverter. But I do need to put the charger somewhere and hook it into the cooling loop.
I also have some spare inputs and outputs at 5v and 12v now.
Been building up the battery box for a second time this week, due to the new location and cell count. Took me a while to figure out how I would secure the pouch cells while keeping them isolated from the rest of the car. Quite hard to explain so I will just take some photos when it is done. I am hoping that the battery box will be ready in a couple more weeks, by which time the cells should be balanced enough to go in.
-
Alibro
- Posts: 1108
- Joined: Sun Feb 23, 2020 9:24 am
- Location: Northern Ireland
- Has thanked: 503 times
- Been thanked: 321 times
- Contact:
Re: MG F - Outlander Rear differential with Prius Gen 2 Inverter.
I'm really interested to see how you get on with the Outlander charger as I'm struggling to get my Gen 1 Leaf charger working.
-
LRBen
- Posts: 608
- Joined: Thu Jul 04, 2019 6:35 pm
- Location: Somerset, UK
- Has thanked: 121 times
- Been thanked: 290 times
Re: MG F - Outlander Rear differential with Prius Gen 2 Inverter.
It's really easy to get working. There is plenty of code around to butcher so it doesn't take much coding skill to get charging initially. I think there will be a bit of extra coding to do if I wanted to charge close to 100% as there is no functional voltage control, just current control. But it's good enough for now.
-
arber333
- Posts: 3795
- Joined: Mon Dec 24, 2018 1:37 pm
- Location: Slovenia
- Has thanked: 166 times
- Been thanked: 411 times
- Contact:
Re: MG F - Outlander Rear differential with Prius Gen 2 Inverter.
See here: https://leafdriveblog.wordpress.com/202 ... e-control/LRBen wrote: ↑Wed May 11, 2022 9:15 pmIt's really easy to get working. There is plenty of code around to butcher so it doesn't take much coding skill to get charging initially. I think there will be a bit of extra coding to do if I wanted to charge close to 100% as there is no functional voltage control, just current control. But it's good enough for now.
I implemented voltage control by using chargers own CAN report
-
LRBen
- Posts: 608
- Joined: Thu Jul 04, 2019 6:35 pm
- Location: Somerset, UK
- Has thanked: 121 times
- Been thanked: 290 times
Re: MG F - Outlander Rear differential with Prius Gen 2 Inverter.
Thanks! I'll definitely be borrowing some of that code when I get the charger in.arber333 wrote: ↑Wed May 11, 2022 9:47 pm See here: https://leafdriveblog.wordpress.com/202 ... e-control/
I implemented voltage control by using chargers own CAN report.
Things have changed quite a bit on this build in the last few weeks. BMS system is now changing to Tesla model S slave boards with SIMPBMS software on a teensy 3.2 with a bare bones pcb I designed. Just has power input, output for nextion display, Tesla boards and canbus transceiver. All through hole so no messing around trying to find connectors. Just waiting on the pcb from JLCpcb, in the mean time I can get the slave boards wired up.
The battery box is now installed, just balancing out the last module before I put that in. I am planning to have the junction box mounted above the battery box. I will have a mid pack fuse which will be mounted in the junction box, this will also act as a service switch for when I need to take it all part. Should hopefully be pretty easy to service and get into if needed. I have been messing around a little bit these last few weeks with my MPCNC platform. Trying some different fabrication methods other than the 3d printer which has a limited bed size.
Tried some acrylic which was left over from my first quad bike battery box to make up a replacement for the top of the fuel tank compartment. This is where the HV cables from battery to inverter will be routed. That was ok, but then I found a sheet of aluminium being thrown away at work. I've always wanted to see if I could cut aluminium in my MPCNC, but it's cheaper to get it laser cut than to buy the raw metal. Until you find raw metal for free! I think it turned out ok, even got some CNC silliness in there as well with some logo engraving.
I also got the insurance sorted. £540 for the year with 5,000 miles allowance. Starts 30th June so I have a deadline to aim for now!
Re: MG F - Outlander Rear differential with Prius Gen 2 Inverter.
Great progress - and hopefully one day it will be possible to package a battery pack in the old fuel-tank space.
Shame about the spare wheel well needing to stay as it is. I wonder if it could be made smaller or re-shaped to permit front battery installation?
On a positive - with the battery pack now in the passenger compartment, you won't need to worry about the increased weight over the front axle so much. But if that were to be a problem and you ended up with a front axle load close to that seen at the rear, I'd be tempted to swap out the standard front Hydragas units for another pair of rear hydragas units (the two are not the same, with different spring/damper rates) - or use Rover 100 front Hydragas spheres...
I am wondering about the Outlander PHEV rear drive unit as part of a hybrid conversion for my F (retaining the ICE at the rear, and electric-only city mode).
A couple of questions:
1) does the DVLA recognise DIY hybrid conversions so I can drive the MG without having to pay the ULEZ charge (I live in the current ULEZ zone!!!)
2) I imagine I'd probably have to chop out the spare wheel well to fit it along with it's differential unit - which would presumably mean IVA "fun", as there would need to be front-mounted batteries...
Shame about the spare wheel well needing to stay as it is. I wonder if it could be made smaller or re-shaped to permit front battery installation?
On a positive - with the battery pack now in the passenger compartment, you won't need to worry about the increased weight over the front axle so much. But if that were to be a problem and you ended up with a front axle load close to that seen at the rear, I'd be tempted to swap out the standard front Hydragas units for another pair of rear hydragas units (the two are not the same, with different spring/damper rates) - or use Rover 100 front Hydragas spheres...
I am wondering about the Outlander PHEV rear drive unit as part of a hybrid conversion for my F (retaining the ICE at the rear, and electric-only city mode).
A couple of questions:
1) does the DVLA recognise DIY hybrid conversions so I can drive the MG without having to pay the ULEZ charge (I live in the current ULEZ zone!!!)
2) I imagine I'd probably have to chop out the spare wheel well to fit it along with it's differential unit - which would presumably mean IVA "fun", as there would need to be front-mounted batteries...
-
LRBen
- Posts: 608
- Joined: Thu Jul 04, 2019 6:35 pm
- Location: Somerset, UK
- Has thanked: 121 times
- Been thanked: 290 times
Re: MG F - Outlander Rear differential with Prius Gen 2 Inverter.
I'm probably going to put the charger there now as it's the easiest place to put it without having to redo the rear setup. There is an Aussie MG F conversion with some cells in the compartment.
1)At the moment the DVLA barely recognise anything, so it might be easier to go through the ULEZ council rather than the DVLA. Although your's is pre 2001 so it might be ok.rob bell wrote: ↑Mon Jun 20, 2022 1:45 pm I am wondering about the Outlander PHEV rear drive unit as part of a hybrid conversion for my F (retaining the ICE at the rear, and electric-only city mode).
A couple of questions:
1) does the DVLA recognise DIY hybrid conversions so I can drive the MG without having to pay the ULEZ charge (I live in the current ULEZ zone!!!)
2) I imagine I'd probably have to chop out the spare wheel well to fit it along with it's differential unit - which would presumably mean IVA "fun", as there would need to be front-mounted batteries...![]()
2)Once you get an IVA required that's when you need a certification for your battery box. Which is roughly £6,000 at the moment unless there is any possible way to self certify.
- Bigpie
- Posts: 1884
- Joined: Wed Apr 10, 2019 8:11 pm
- Location: South Yorkshire, UK
- Has thanked: 91 times
- Been thanked: 517 times
Re: MG F - Outlander Rear differential with Prius Gen 2 Inverter.
On a pre 2001 I'd be tempted to not modify the body in any way incase they want to inspect, get the v5 updated, then have at it and move the batteries.
With post 2001, doubt I'd bother even telling them as things currently stand, given they've refused to update my v5 multiple times, even after inspection
With post 2001, doubt I'd bother even telling them as things currently stand, given they've refused to update my v5 multiple times, even after inspection
BMW E91 2006
ZombieVerter
GS450h
Outlander Charger DC/DC
Outlander Compressor
Renault Kangoo 36kWh battery
FOCCCI CCS
ZombieVerter
GS450h
Outlander Charger DC/DC
Outlander Compressor
Renault Kangoo 36kWh battery
FOCCCI CCS