This is a how to that I've been meaning to do for a while, reverse engineer a part from different methods to cad.
Part of the challenge of reverse engineering things are measuring things accurately and perspective skewing things from a typical camera. This can be avoided if you can carefully fit the part on a flatbed scanner. I purposely bought an all in one Brother printer (2D paper printer - that can do tabloid (11" x 17") printing and tabloid scanning on the flatbed.
Now, what CAD software to use... Fusion 360 and OnShape are both common alternatives to spending $. Solidworks has a hobby license for $100 a year. I bought myself a full license because this is part of what I do for work. So decide what cad you want to use, but be aware that things like 3D scans have a massive amount of points that need to be juggled by your cpu / gpu, so its easier with a GPU, even if its a gaming card.
So this is where things fork, or you can do both. Flatbed scan the image or 3D scan the part.
You will need to import the flatbed scanned image into cad. Every software is different. With Solidworks, the flow is
- pick a plane and start a sketch
- align the sketch with your center point roughly
- set the scale to align with a dimension you can accurately measure
- you kind of go in circles a bit until this is right
- get the center point aligned as well as you can.
- you can also rotate the image to align it how it makes sense
[I will try to back fill this with images next part I do that I can share.]
This helps visualize obvious errors as you draw it.
Download and install Blender, https://www.blender.org/download/
open it, then from the top left of the screen in blender left click and hold to bottom right to highlight the camera, box, and light, release left click, hit delete. This clears the workspace.
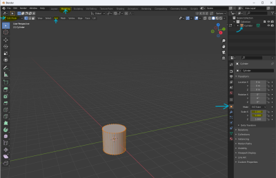
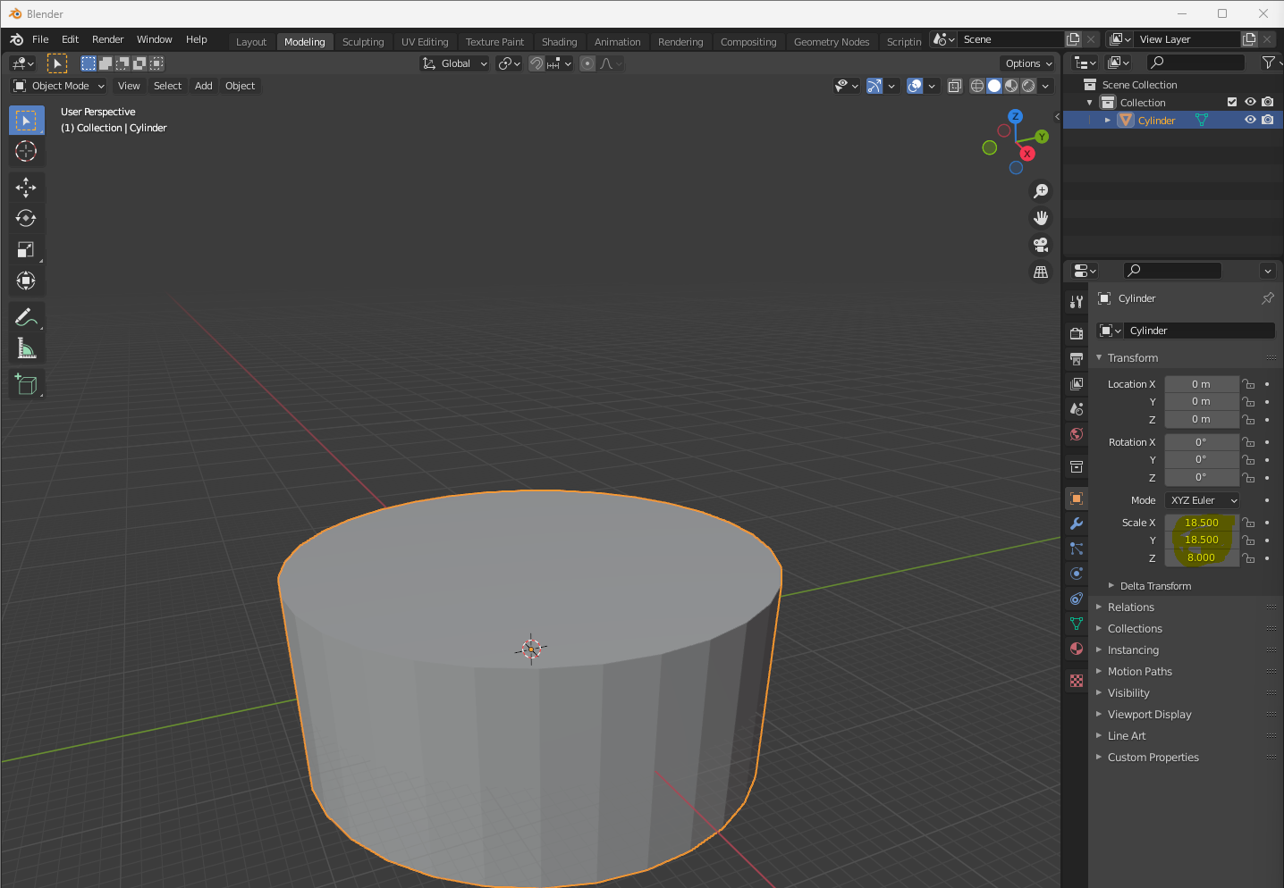
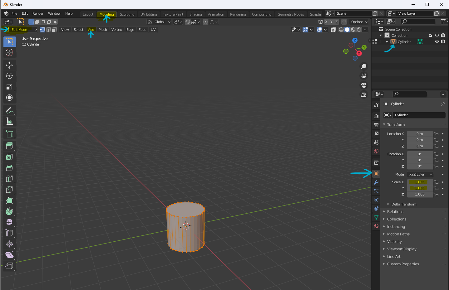
Next up is adding an alignment cylinder. Up top click modeling mode, object mode, add / mesh / cylinder. This gives you a cylinder thats 1mm in all dimensions. I'm stretching the x and y both to 18.5 and z to 6 for now. This will be used to align the scan with a collar on the centered shaft.
Also create a plane. Modeling mode, object mode, add / mesh / plane. Stretch the plane to a workable size, in this case i'm using 256x256
Now add color to each mesh. Click the ball with 2 triangles or the deadpool mask, new, base color.
Up top click on the ball with triangles / deadpool mask. This turns on colors.
Now click on layout up top and go File / Import stl and bring in your file. This will take a bit and Blender seems frozen for a bit. It will show up in the collection once loaded.
How to go from part to CAD with 3D scanning, reverse engineering
-
jrbe
- Posts: 766
- Joined: Mon Jul 03, 2023 3:17 pm
- Location: CT, central shoreline, USA
- Has thanked: 360 times
- Been thanked: 249 times
Re: How to go from part to CAD with 3D scanning, reverse engineering
Now go file import stl and bring in the file. It will take a bit to show the file but it will appear in the collection window once loaded.
What we have is a 3D scan floating in space. To bring this into cad floating and trying to align it is not ideal. You can do this in CAD but I've found Blender to be a better tool for this.
Make sure your 3d scan has an orange glow, this means its selected.
In the upper right hand corner click on an axis ball, this will align your view with the screen. Now we will use the keyboard keys g to move and r to rotate the selected component. We are trying to align it to the plane and cylinder, more on this soon. Now I click on Y axis sphere and align it, If the origin is far from the actual origin you can right click on the scan and set origin > origin to geometry. This will help it pivot closer to the center point.
Now I click Z axis ball, getting close. The plane shows the scan is misaligned to the flat by seeing where the grey pokes through the green. Now we work on aligning the scan with the cylinder and the plane.
One hint is holding shift during the g or r key makes the move or rotation very slow.
What we are doing now is fine tuning the adjustments to get the scan aligned and rotated to some useful reference. Here you can see where the face is not touching the red line. Also the eyeball in the top right shows or hides that object, so if something is in the way just hide it. So you are adjusting the cylinder size with the scale options to use as a cylindrical reference to the scan. What you see is overlap fuzz, blue to grey or whatever colors you used. You want the fuzz to be consistent all the way around. This can be frustrating, be patient.
Make sure your 3d scan has an orange glow, this means its selected.
In the upper right hand corner click on an axis ball, this will align your view with the screen. Now we will use the keyboard keys g to move and r to rotate the selected component. We are trying to align it to the plane and cylinder, more on this soon. Now I click on Y axis sphere and align it, If the origin is far from the actual origin you can right click on the scan and set origin > origin to geometry. This will help it pivot closer to the center point.
Now I click Z axis ball, getting close. The plane shows the scan is misaligned to the flat by seeing where the grey pokes through the green. Now we work on aligning the scan with the cylinder and the plane.
One hint is holding shift during the g or r key makes the move or rotation very slow.
What we are doing now is fine tuning the adjustments to get the scan aligned and rotated to some useful reference. Here you can see where the face is not touching the red line. Also the eyeball in the top right shows or hides that object, so if something is in the way just hide it. So you are adjusting the cylinder size with the scale options to use as a cylindrical reference to the scan. What you see is overlap fuzz, blue to grey or whatever colors you used. You want the fuzz to be consistent all the way around. This can be frustrating, be patient.
-
jrbe
- Posts: 766
- Joined: Mon Jul 03, 2023 3:17 pm
- Location: CT, central shoreline, USA
- Has thanked: 360 times
- Been thanked: 249 times
Re: How to go from part to CAD with 3D scanning, reverse engineering
adjust the cylinder scale as needed to align this, but this is what you want to see all the way around.
Make sure you use a machined surface and not a casting cylindrical face, the bore can be offset.
When it gets close you can also use the arrow keys to make very small adjustments while holding shift. Hit enter when done to hold it / finish the move / rotate.
When you get it right you can see the machining marks sometimes like this one, You need to check both the plane and the cylinder for alignment. When they both show the overlap like this then its aligned.
Now export the file as an stl and add aligned in the name. If you need the cylinder and the plane removed, delete them in blender by clicking on them directly or in the collection window and clicking delete. But you should be able to hide them individually in cad. Now you basically draw circles defined by the hole sizes you measure and zoom way in to set them aligned to the hole similar to what we did with the cylinder. Blue lines are not completely defined yet.
This is a good example of 3D scan info messing with alignment, you want to try to eye up the radius of the hole edge, not where the scan starts to be clipped, Unless the designer is a complete sadist, they will have picked some orientation unknown to you at this point, trick is finding it. Usually theres an edge or a feature they used. In this case the left edge was used, i used a sketch line on this edge, added a parallel line to the center point, then added a perpendicular line to that aligned to the center bore. Then I did ordinate dimensions off these 2 lines to define the holes. Usually if the bolts are metric / imperial they likely used those dimensions for hole spacing. ..and its possible the 2 holes to the right of the center circle were their reference line maybe both as 17mm, but sometimes its really hard to tell.
Once you get these dimensions you can extrude cylinders of them for reference, Or add a flat to 3d print a test part, Then hide the scan, Then check your 3D print size, Now you can save it as your cad system file type, a step file, dxf, etc.
From there its doing this again for the other side then making your adapter. Pem studs, flush head bolts, threaded holes can all work well in tight spaces.
Make sure you use a machined surface and not a casting cylindrical face, the bore can be offset.
When it gets close you can also use the arrow keys to make very small adjustments while holding shift. Hit enter when done to hold it / finish the move / rotate.
When you get it right you can see the machining marks sometimes like this one, You need to check both the plane and the cylinder for alignment. When they both show the overlap like this then its aligned.
Now export the file as an stl and add aligned in the name. If you need the cylinder and the plane removed, delete them in blender by clicking on them directly or in the collection window and clicking delete. But you should be able to hide them individually in cad. Now you basically draw circles defined by the hole sizes you measure and zoom way in to set them aligned to the hole similar to what we did with the cylinder. Blue lines are not completely defined yet.
This is a good example of 3D scan info messing with alignment, you want to try to eye up the radius of the hole edge, not where the scan starts to be clipped, Unless the designer is a complete sadist, they will have picked some orientation unknown to you at this point, trick is finding it. Usually theres an edge or a feature they used. In this case the left edge was used, i used a sketch line on this edge, added a parallel line to the center point, then added a perpendicular line to that aligned to the center bore. Then I did ordinate dimensions off these 2 lines to define the holes. Usually if the bolts are metric / imperial they likely used those dimensions for hole spacing. ..and its possible the 2 holes to the right of the center circle were their reference line maybe both as 17mm, but sometimes its really hard to tell.
Once you get these dimensions you can extrude cylinders of them for reference, Or add a flat to 3d print a test part, Then hide the scan, Then check your 3D print size, Now you can save it as your cad system file type, a step file, dxf, etc.
From there its doing this again for the other side then making your adapter. Pem studs, flush head bolts, threaded holes can all work well in tight spaces.
Re: How to go from part to CAD with 3D scanning, reverse engineering
Just.... Wow.
@jrbe kindly offered to help me with this project. This is referenced in this thread: https://openinverter.org/forum/viewtopi ... 616#p81616
The 3D scan that jrbe was working with is a scan of my HF2A transfer case that was done at my friend Peter's shop. I started by trying to do this in my own way and wasn't overly successful. My approach was to start with the 3D scan and then locate the holes with calipers and adding/subtracting the radius of each hole. Tedious and not overly reliable.
Then jrbe grabbed my 3D scan data and did the above, yielding a result that was far better than my approach, and without having any access to my transfer case.
After taking jrbe's DXF file, extruding it, adjusting the center hole diameter (to fit my seal diameter), I printed out 3mm thick version and this is the result. Pretty much dead on. A tiny bit of tweaking and I should have it.
Amazeballs!
@jrbe kindly offered to help me with this project. This is referenced in this thread: https://openinverter.org/forum/viewtopi ... 616#p81616
The 3D scan that jrbe was working with is a scan of my HF2A transfer case that was done at my friend Peter's shop. I started by trying to do this in my own way and wasn't overly successful. My approach was to start with the 3D scan and then locate the holes with calipers and adding/subtracting the radius of each hole. Tedious and not overly reliable.
Then jrbe grabbed my 3D scan data and did the above, yielding a result that was far better than my approach, and without having any access to my transfer case.
After taking jrbe's DXF file, extruding it, adjusting the center hole diameter (to fit my seal diameter), I printed out 3mm thick version and this is the result. Pretty much dead on. A tiny bit of tweaking and I should have it.
Amazeballs!
Documents and CAD of my current project: https://github.com/hpeyerl/evj55
Located in southern Alberta, Canada.
Located in southern Alberta, Canada.
Re: How to go from part to CAD with 3D scanning, reverse engineering
I wish this write up was around a few months ago! Thank you for making this. I would like to add that you need a decent quality scanner to get anything usable, a $300 lesson i have learned! The 3D Maker Pro Lynx is south of the line. The Einstar is north of that line. It's a quickly changing landscape, so in a couple years maybe the $300 option (or our cell phones) will not be part of a garbage-in-garbage-out situation. I also want to point out that none of the free software or the 7 or so i tried (and solidworks pro) could do any worthwhile feature recognition. The best i could do was manual alignment, making planes from 3 points on the mesh, and guessing at the centers of circles. If there is a cheap mesh to solid program anyone has had success with please tell me!!
-
jrbe
- Posts: 766
- Joined: Mon Jul 03, 2023 3:17 pm
- Location: CT, central shoreline, USA
- Has thanked: 360 times
- Been thanked: 249 times
Re: How to go from part to CAD with 3D scanning, reverse engineering
I regularly use Revopoint 3D scanners and they work pretty well. They are getting more pricey over time but are also evolving.cajamatt wrote: ↑Tue Dec 02, 2025 6:31 pm I wish this write up was around a few months ago! Thank you for making this. I would like to add that you need a decent quality scanner to get anything usable, a $300 lesson i have learned! The 3D Maker Pro Lynx is south of the line. The Einstar is north of that line. It's a quickly changing landscape, so in a couple years maybe the $300 option (or our cell phones) will not be part of a garbage-in-garbage-out situation. I also want to point out that none of the free software or the 7 or so i tried (and solidworks pro) could do any worthwhile feature recognition. The best i could do was manual alignment, making planes from 3 points on the mesh, and guessing at the centers of circles. If there is a cheap mesh to solid program anyone has had success with please tell me!!
I've yet to see a 3D scan data to solid software that has impressed me. Solidwors claims they can do it but they fail from what i've seen so far.
I've been at this for a long time, its not easy.
- ianlighting
- Posts: 275
- Joined: Tue Apr 02, 2024 10:01 am
- Location: Uk
- Has thanked: 258 times
- Been thanked: 189 times
Re: How to go from part to CAD with 3D scanning, reverse engineering
Seems like a good candidate to be a bookmarked thread in this section?