DIY Economiser for OEM Contactors

Introduction and miscellaneous that we haven't created categories for, yet
PaulUdrea
Posts: 25
Joined: Wed Aug 04, 2021 8:29 pm
Location: Toronto, Canada
Has thanked: 14 times
Been thanked: 1 time

Re: DIY Economiser for OEM Contactors

Post by PaulUdrea »

JLC Quote: USD32.2 + shipping + import taxes for 5 populated boards, except DRV103 which wasn't in stock.
jrbe
Posts: 766
Joined: Mon Jul 03, 2023 3:17 pm
Location: CT, central shoreline, USA
Has thanked: 360 times
Been thanked: 249 times

Re: DIY Economiser for OEM Contactors

Post by jrbe »

PaulUdrea wrote: Thu Mar 14, 2024 12:09 am JLC Quote: USD32.2 + shipping + import taxes for 5 populated boards, except DRV103 which wasn't in stock.
You can pre order the DRV103 chips and have them populate it. If you haven't already, you can also have them wave solder screw, spring, or quick connect terminals in as well.

How much interest is there in these boards? I could help with the design / out of stock parts / Gerbers if needed.
PaulUdrea
Posts: 25
Joined: Wed Aug 04, 2021 8:29 pm
Location: Toronto, Canada
Has thanked: 14 times
Been thanked: 1 time

Re: DIY Economiser for OEM Contactors

Post by PaulUdrea »

True, it would be more practical to preorder the DRV103 and let them finish the board. I had a look at their option of pre-ordering, but didn't quite follow the procedure. Didn't know that they can solder the screws and connectors; this part can be easily done by us.
In regards to interest, yes, I am interested. I've just tested the connectors in my conversion and noticed that they do get warm even at an outside temperature of about 10 degrees Celsius. Each solenoid was drawing 0.4A @ 12.5V.
My suggestion would be to order 10 boards, I can keep 3 and the rest can be made available for the community. I can post an image of the final payment so that everyone can see how much it would cost.
If we go this path, before placing the order, it would be good to review the design, go through the warnings KiCAD flagged and generate the gerber files. I would gladly do it if I would have the knowledge, so jrbe, if you volunteer, it would be much appreciated.
Can we also incorporate a diode in parallel to the solenoid (cathode to 12V as Johu suggested some time ago) to prevent the voltage spike at disconnect?
jrbe
Posts: 766
Joined: Mon Jul 03, 2023 3:17 pm
Location: CT, central shoreline, USA
Has thanked: 360 times
Been thanked: 249 times

Re: DIY Economiser for OEM Contactors

Post by jrbe »

PaulUdrea wrote: Thu Mar 14, 2024 2:13 pm True, it would be more practical to preorder the DRV103 and let them finish the board. I had a look at their option of pre-ordering, but didn't quite follow the procedure. Didn't know that they can solder the screws and connectors; this part can be easily done by us.
In regards to interest, yes, I am interested. I've just tested the connectors in my conversion and noticed that they do get warm even at an outside temperature of about 10 degrees Celsius. Each solenoid was drawing 0.4A @ 12.5V.
My suggestion would be to order 10 boards, I can keep 3 and the rest can be made available for the community. I can post an image of the final payment so that everyone can see how much it would cost.
If we go this path, before placing the order, it would be good to review the design, go through the warnings KiCAD flagged and generate the gerber files. I would gladly do it if I would have the knowledge, so jrbe, if you volunteer, it would be much appreciated.
Can we also incorporate a diode in parallel to the solenoid (cathode to 12V as Johu suggested some time ago) to prevent the voltage spike at disconnect?
Just PM'd you Paul.

Questions for anyone interested in these:

- What are the ideal connectors people want to use? I'm not a fan of screw terminals typically. Good spring terminals, board to wire connectors, faston (quick connects,) and direct solder are all better in my opinion.
- any need to vary PWM frequency?
- any need to vary duty cycle?
- any need to vary the constant on time duration?

Vibration needs to be considered in these choices too, part of why I wouldn't use screw terminals for this.
User avatar
uhi22
Posts: 1244
Joined: Mon Mar 14, 2022 3:20 pm
Location: Ingolstadt/Germany
Has thanked: 244 times
Been thanked: 684 times

Re: DIY Economiser for OEM Contactors

Post by uhi22 »

And before ordering a batch, did somebody make some measurements on a "hand wired" board with the same circuit, to get an impression how it is performing? E.g. how does the PWM look like, how much heat it produces? What is the on-time?
PaulUdrea
Posts: 25
Joined: Wed Aug 04, 2021 8:29 pm
Location: Toronto, Canada
Has thanked: 14 times
Been thanked: 1 time

Re: DIY Economiser for OEM Contactors

Post by PaulUdrea »

Direct solder to the board is my preference. If we leave the board without any connector, we'll give the user the choice of their own.
BTW, I looked at the schematics and it already has the diode I've mentioned earlier. This makes it more desirable for my conversion.
Zieg
Posts: 385
Joined: Mon Apr 25, 2022 3:31 am
Has thanked: 168 times
Been thanked: 160 times

Re: DIY Economiser for OEM Contactors

Post by Zieg »

I think I'd prefer direct wire as well, but it would be good to enlarge the holes slightly to accommodate larger wire.

The pwm duty cycle will depend on the contactor used and the voltage you're feeding the board. The values currently in there are meant to suit an LEV200 with about 14.5vdc input. Everyone will need to decide on their own values to suit the application.
PaulUdrea
Posts: 25
Joined: Wed Aug 04, 2021 8:29 pm
Location: Toronto, Canada
Has thanked: 14 times
Been thanked: 1 time

Re: DIY Economiser for OEM Contactors

Post by PaulUdrea »

jrbe wrote: Thu Mar 14, 2024 3:00 pm - any need to vary PWM frequency?
- any need to vary duty cycle?
- any need to vary the constant on time duration?
They are adjusted via the values of capacitor Cdelay and resistors Rpwm and Rfrq on Zieg's and Pete's schematics. I downloaded the datasheet from TI's website. It has tables with the values for the capacitor and resistors.
Having a look at the values selected by Zieg and Pete the economiser would have the following working parameters:
- 110ms initial output delay time (Cdelay = 100nF)
- PWM frequency = 25kHz (Rfreq=205kohm)
- Duty cycle = 20% @ 25kHz (Rpwm=95.3kohm)
One can change these parameters, by replacing the capacitor or resistors according to TI's datasheet. I think Pete and Zieg already mentioned something about this.
jrbe
Posts: 766
Joined: Mon Jul 03, 2023 3:17 pm
Location: CT, central shoreline, USA
Has thanked: 360 times
Been thanked: 249 times

Re: DIY Economiser for OEM Contactors

Post by jrbe »

PaulUdrea wrote: Thu Mar 14, 2024 5:58 pm They are adjusted via the values of capacitor Cdelay and resistors Rpwm and Rfrq on Zieg's and Pete's schematics. I downloaded the datasheet from TI's website. It has tables with the values for the capacitor and resistors.
Having a look at the values selected by Zieg and Pete the economiser would have the following working parameters:
- 110ms initial output delay time (Cdelay = 100nF)
- PWM frequency = 25kHz (Rfreq=205kohm)
- Duty cycle = 20% @ 25kHz (Rpwm=95.3kohm)
One can change these parameters, by replacing the capacitor or resistors according to TI's datasheet. I think Pete and Zieg already mentioned something about this.
I think I worded my questions poorly. It may be worth it to add a few extra resistors / capacitors to allow changing any of these settings with some solder jumpers. Its probably $0.12 worth of extra stuff to allow a few different options. Does anyone see a need to change the above settings?

110ms of steady on time seems short (FMA) but I have not watched contactor close time to say for sure.

Any need to up the duty cycle to 25%?

Like Uhi said, it would be good to get some real world feedback from people using this circuit and what the have run into or what changes they had to make if any. Short of that, we can look at what people need for their specific contactors and try to make it configurable with solder jumpers to fit what we think all needs looks like. Can add a silkscreen table of what each does if its worth it. If no one sees a need to change the settings we can keep it simple.

It looks like the cheapest DVR103 chip at JLC is the 3A footprint. Any objections to using the PowerPad-SO-8 (3A) over the SO-8 (1.5A) option?
Zieg wrote: Thu Mar 14, 2024 5:41 pm I think I'd prefer direct wire as well, but it would be good to enlarge the holes slightly to accommodate larger wire.
Do you have a hole size preference?

And this may seem odd but my preference for wire soldered direct to board are slotted holes so the wire can sit almost parallel and zip tie or shrink tube the wire to the board so there is almost no strain. Objections to this?
Zieg
Posts: 385
Joined: Mon Apr 25, 2022 3:31 am
Has thanked: 168 times
Been thanked: 160 times

Re: DIY Economiser for OEM Contactors

Post by Zieg »

Hm, not sure what size preference. Maybe 1.5mm? I'm going to order a spring tension terminal block for mine to replace the screw terminals. I already tried to direct solder but the wire was just sliiightly too big.


As for different DRV settings, for example the contactors that came in my Pacifica battery have a 3.1 ohm coil and would require a lower duty cycle than the LEV500 (8 ohm coil I think?) that I'm actually using in my build. So duty cycle options seems important to me. PWM frequency as I understand it probably shouldn't need changing, you just want it high enough that the coils don't sing. And delay time, I can't say for sure but I would be a bit surprised if there was a need to change it? Though the Pacifica contactor datasheet does specify a max full on time. I kind of went with 110ms to make damn sure the contactor is closed and holding, figured a few extra ms wouldn't hurt anything.
Zieg
Posts: 385
Joined: Mon Apr 25, 2022 3:31 am
Has thanked: 168 times
Been thanked: 160 times

Re: DIY Economiser for OEM Contactors

Post by Zieg »

Also I just want to say, I'm glad to see more interest in this project, it's really cool to be talking about it again!
jrbe
Posts: 766
Joined: Mon Jul 03, 2023 3:17 pm
Location: CT, central shoreline, USA
Has thanked: 360 times
Been thanked: 249 times

Re: DIY Economiser for OEM Contactors

Post by jrbe »

I opened the board. I have a few questions. I attached a pdf of the current R3 design (as is.)
drv103 pwm economizer.pdf
(164.62 KiB) Downloaded 845 times
Mounting hole spacing is 36.6mm / 1.441". Is this sized to fit something specific?

2 mounting holes leaves the board susceptible to vibration / resonances. I'll likely add 2 more mounting holes that can be ignored if desired.

The board size is currently 44 x 32. Any size limitations besides try to keep it small?

Were 1206 components used so these could be hand soldered? If this is going to be assembled by JLC, any issue using 0603 or 0805 components? Its much more likely to be able to use basic components (less setup cost) in those sizes.

Are the NPN's required?
Any issue feeding the DRV103 input through 4.7k resistors along with zener clamps as a turn on voltage limiter?
Zieg
Posts: 385
Joined: Mon Apr 25, 2022 3:31 am
Has thanked: 168 times
Been thanked: 160 times

Re: DIY Economiser for OEM Contactors

Post by Zieg »

I don't think the mounting hole spacing was meant to coincide with anything, Pete could correct me if I'm wrong. 4 holes also sounds like a good idea. I have the prototype on a 3d printed base for more support.

1206 was selected because I felt like that was about the limit that I could comfortably hand solder. I see no issue going smaller if they are made by JLC.

The NPNs I think were only required if you need to invert the signal. That is one catch to making it universal, it's good to be able to provide for either a positive (12-15v?) or negative signal to trigger the DRV. The last rev allowed for this by either pacing a limiting resistor for a + signal or a different resistor and the transistor for a - signal to be inverted. Zener clamps sound like a good idea too.
jrbe
Posts: 766
Joined: Mon Jul 03, 2023 3:17 pm
Location: CT, central shoreline, USA
Has thanked: 360 times
Been thanked: 249 times

Re: DIY Economiser for OEM Contactors

Post by jrbe »

Looking into different recommendations for contactors and found this link and info,
https://www.te.com/commerce/DocumentDelivery/DDEController?Action=srchrtrv&DocNm=PWM_and_Auto_Relays&DocType=CS&DocLang=EN wrote:It is always recommended to start with 100% PWM duty ratio until the relay pullsthrough and settles. The necessary time depends on excess voltage, relay type, etc…, but 500ms should be sufficient. Otherwise it will take some time for the relay current to settle around the effective current.
So that gives the longest that should be needed for the 100% initial turn on time.

There's also contractor hold strength testing, only way I can think of doing this is a hit in the direction of contactor travel with a rubber mallet without high voltage connected but watching for continuity.

I can't imagine needing less than 10% duty cycle. Anyone have input on the range of PWM that should be considered? I'm thinking 10% - 50% currently in a few increments each of 5, 10, 25% or whatever a common component in the ballpark ends up.
Zieg
Posts: 385
Joined: Mon Apr 25, 2022 3:31 am
Has thanked: 168 times
Been thanked: 160 times

Re: DIY Economiser for OEM Contactors

Post by Zieg »

Yeah, that sounds reasonable. I tested mine by slapping them down on a table while connected to an adjustable voltage bench power supply. I didn't note any intermittent breaks in continuity, but I wasn't specifically testing for that. It seemed like it either held, or opened and stayed open. The actual minimum current was pretty darn low, so I chose something that felt like a good safety factor against vibration and dips in input voltage. At least in the case of my contactors, it seems like they will still run fine on slightly higher current, so I didn't feel like I needed to toe the line.
User avatar
EV_Builder
Posts: 1205
Joined: Tue Apr 28, 2020 3:50 pm
Location: The Netherlands
Has thanked: 18 times
Been thanked: 37 times
Contact:

Re: DIY Economiser for OEM Contactors

Post by EV_Builder »

A contactor has specifications. For PWM freq, minimum current & minimum voltage. My TE relais for example need 20khz, 700mA, 20% duty, 150mS.

Instead of PWM maybe it's an idea to activate an adjustable stepdown DC/DC converter?
Converting an Porsche Panamera
see http://www.wdrautomatisering.nl for bespoke BMS modules.
jrbe
Posts: 766
Joined: Mon Jul 03, 2023 3:17 pm
Location: CT, central shoreline, USA
Has thanked: 360 times
Been thanked: 249 times

Re: DIY Economiser for OEM Contactors

Post by jrbe »

EV_Builder wrote: Fri Mar 15, 2024 7:23 am A contactor has specifications. For PWM freq, minimum current & minimum voltage. My TE relais for example need 20khz, 700mA, 20% duty, 150mS.
Everything has specifications, they aren't always available to the general public though. Some people would rather tinker for hours with their "free" contactor vs buy one with specs. I'd like to not exclude them or their learning.

Thanks for the specs on another contactor. 20khz is on the edge of some people's hearing though. I can look at adding a solder jumper that can be cut to drop to 20khz (from 25khz) if anyone feels strongly about using 20khz.
Though I believe this drop would throw off all of the other settings at least a little.
Instead of PWM maybe it's an idea to activate an adjustable stepdown DC/DC converter?
It's a good idea and ideal, just not very cost effective, simple, or a small footprint. It's been discussed on this forum a few times. I haven't seen anyone simplify it enough to be practical and flexible.
jrbe
Posts: 766
Joined: Mon Jul 03, 2023 3:17 pm
Location: CT, central shoreline, USA
Has thanked: 360 times
Been thanked: 249 times

Re: DIY Economiser for OEM Contactors

Post by jrbe »

Has anyone tried the voltage controlled duty cycle method on a DRV103 yet?

It seems to be immune to PWM frequency adjustments messing with the duty cycle that the resistor duty cycle method is quite susceptible to. But I'm not seeing that anything needs to happen to swap to voltage duty cycle or how much current is required.
User avatar
rstevens81
Posts: 386
Joined: Sun Dec 22, 2019 10:36 am
Location: Bristol, UK
Has thanked: 29 times
Been thanked: 114 times

Re: DIY Economiser for OEM Contactors

Post by rstevens81 »

I haven't played with the voltage method however on the bench I have been playing on the bench with the resistor value to get the duty cycle down and increasing the full on time to reduce contactor bounce when at very low battery voltages (10v for terminally flatt 12v battery)... However it may become more productive to use a small micr such as an attiny and a fet as these can be brought very cheap and the drv105 is quite expensive (at least in bexitland)
Rule 1 of EV Club is don't buy a rust bucket....
Which rule does everyone forget 🤪
jrbe
Posts: 766
Joined: Mon Jul 03, 2023 3:17 pm
Location: CT, central shoreline, USA
Has thanked: 360 times
Been thanked: 249 times

Re: DIY Economiser for OEM Contactors

Post by jrbe »

I looked quick at using a DC-DC to drive the coils at a lower voltage. They are around $2-3 for the circuitry for each contactor for an automotive rated ~2-5A buck dc-dc.
Could do something like a one shot 555 to time the full on time then swap to the lower voltage DC-DC with some logic. There might be a delay between switchover. DC-DC's are something I don't always have good luck with on the first run so I don't think this will work as intended on a first try. Seems like something worth pursuing but I don't have a need for these and won't be testing them.

A small microcontroller complicates setup and adds a few potential failure points. Also, having to edit code and burn it to the driver makes it much less simple to setup for some.

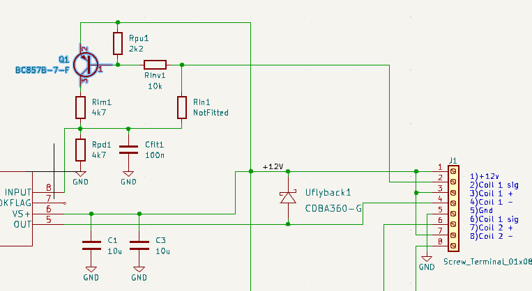
I added a solder jumper to select + or - triggered, otherwise the circuit is very similar to the last run. Anyone see any issues with this?
Trigger logic.PNG
C2 is to debounce the input.
R6 shouldn't do much unless the signal is over 5v. Then the Zener will clamp around 5v to keep the DRV103 Input turn on voltage from going too high and R6 will limit current when shorting. Ti may have said it was ok to go higher but its a simple thing to prevent issues.

BC857B-7-F is an extended part ($5 charge for each batch of extended parts) I might swap it to a basic component. I think the DRV103 is the only extended component this will need.

This was the previous version,
V3.PNG
User avatar
EV_Builder
Posts: 1205
Joined: Tue Apr 28, 2020 3:50 pm
Location: The Netherlands
Has thanked: 18 times
Been thanked: 37 times
Contact:

Re: DIY Economiser for OEM Contactors

Post by EV_Builder »

If the "stick" or secundary voltage is the same why to simply use 555 timer and feed 2 voltages one 12 and one from the DC/DC? Small relais can do the magic. Maybe KISS method?
Converting an Porsche Panamera
see http://www.wdrautomatisering.nl for bespoke BMS modules.
jrbe
Posts: 766
Joined: Mon Jul 03, 2023 3:17 pm
Location: CT, central shoreline, USA
Has thanked: 360 times
Been thanked: 249 times

Re: DIY Economiser for OEM Contactors

Post by jrbe »

EV_Builder wrote: Mon Mar 18, 2024 7:11 pm If the "stick" or secundary voltage is the same why to simply use 555 timer and feed 2 voltages one 12 and one from the DC/DC? Small relais can do the magic. Maybe KISS method?
If relays are used to swap between say 14vdc and 4vdc there will either be a 0v change over time or potentially overlapping voltages. Dumping 14v into the 4vdc doesn't sound like it would be good for the dc-dc. Could use beefy diodes but those will have their own voltage drop, footprint size, cost, and waste heat.

If adjustable dc-dc's are used a one shot 555 could kick in the higher pull voltage resistor value in the feedback voltage divider then default to the lower adjust voltage after that. But this means the DC- DC needs to be able to supply the inrush current for the contactor.

This was planned with the drv103 to try to keep it simple and hopefully reliable. And my history with dc-dc's says it won't work exactly right the first time.
If someone wants to make a schematic I'd be happy to do a layout and the JLC side of things.
jrbe
Posts: 766
Joined: Mon Jul 03, 2023 3:17 pm
Location: CT, central shoreline, USA
Has thanked: 360 times
Been thanked: 249 times

Re: DIY Economiser for OEM Contactors

Post by jrbe »

I simulated the + / - trigger part of the circuit, I believe it works as expected. The left 2 position switch flips between + & - triggered, this will be a 3 pad solder jumper.
The right 2 position switch flips the enable to + or - to simulate a ground or +12v turn on.
https://everycircuit.com/circuit/4812355044900864
Any input / feedback?

I have an unrelated circuit using a TI high side switch, I've had 2 short out on the enable line. It's a similar protection circuit as seen in this design. The other chip doesn't say anything about the enable line voltage needing to be equal or lower than the input voltage like this drv chip specs.
I haven't thought through how to do a simple & effective protection for that. Just a diode to feed power from the enable line over to the input will have the diodes voltage drop and the drv chip will still very likely blow...
Zieg
Posts: 385
Joined: Mon Apr 25, 2022 3:31 am
Has thanked: 168 times
Been thanked: 160 times

Re: DIY Economiser for OEM Contactors

Post by Zieg »

It feels unsophisticated, but that's why I had a regulator in the original.
jrbe
Posts: 766
Joined: Mon Jul 03, 2023 3:17 pm
Location: CT, central shoreline, USA
Has thanked: 360 times
Been thanked: 249 times

Re: DIY Economiser for OEM Contactors

Post by jrbe »

Zieg wrote: Fri Mar 29, 2024 1:23 am It feels unsophisticated, but that's why I had a regulator in the original.
It's not a bad thing, it can start getting busy, large, and costly.

With the drv chip enable =\< input voltage & < ~5v it might be worth adding a logic gate IC & 5v regulator. It might simplify the whole thing.

*Edit, I did not see where a regulator was used early on.

*Edit 2, coils should have no initial turn on spike, I had not realized this early on. This means a dual voltage dc-dc might be a really good option.
Post Reply