zombiverter high speed can3 jumpers

Post Reply
User avatar
Bratitude
Posts: 1156
Joined: Thu Jan 02, 2020 7:35 pm
Location: Canada
Has thanked: 246 times
Been thanked: 469 times
Contact:

zombiverter high speed can3 jumpers

Post by Bratitude »

set up chademo in my brat with a zombieverter.

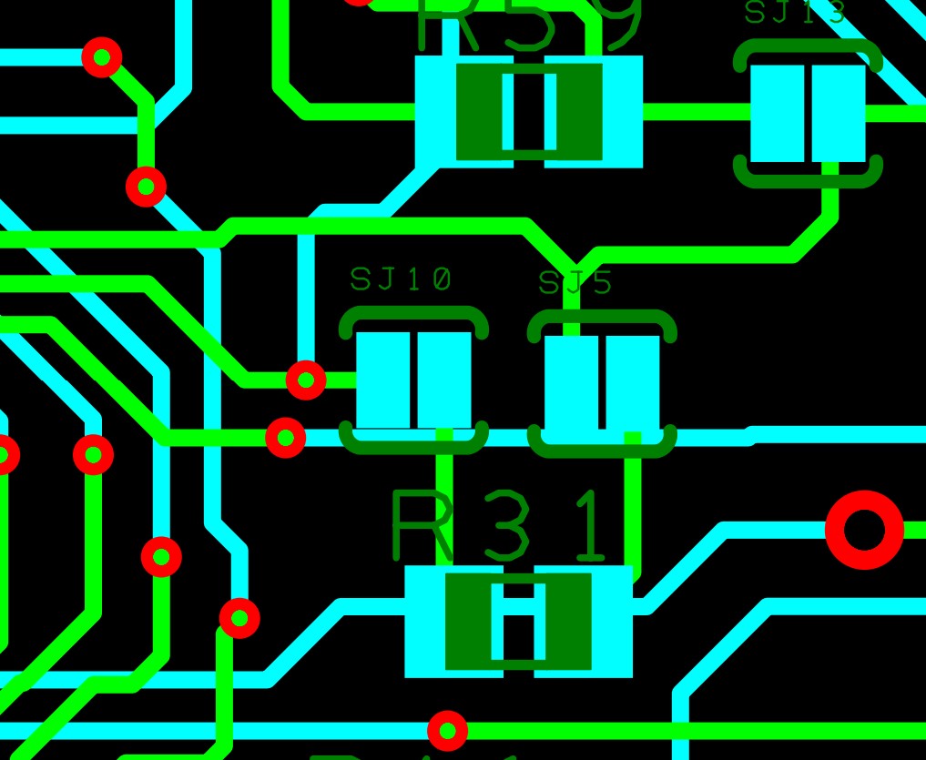
some discrepancy around can 3 termination on the zombie, on the back of the zombie it says "solder jumper sj15 and sj10 for can3 termination" but in damiens chademo video he references sj10 and sj5 to solder for termination
sj5.jpg
damien.jpg

which one is it? sj10 and sj5 or sj10 and sj15?
https://bratindustries.net/ leaf motor couplers, adapter plates, custom drive train components
royhen99
Posts: 265
Joined: Sun Feb 20, 2022 4:23 am
Location: N. Wiltshire. UK
Has thanked: 22 times
Been thanked: 134 times

Re: zombiverter high speed can3 jumpers

Post by royhen99 »

image.png
image.png (5.8 KiB) Viewed 1936 times
User avatar
Bratitude
Posts: 1156
Joined: Thu Jan 02, 2020 7:35 pm
Location: Canada
Has thanked: 246 times
Been thanked: 469 times
Contact:

Re: zombiverter high speed can3 jumpers

Post by Bratitude »

As i thought

So the text on the back of zombie is wrong
https://bratindustries.net/ leaf motor couplers, adapter plates, custom drive train components
Post Reply