LS600H compatibility with GS450H
- robertwa
- Posts: 204
- Joined: Tue Apr 13, 2021 3:32 am
- Location: San Diego, CA
- Has thanked: 145 times
- Been thanked: 195 times
LS600H compatibility with GS450H
Folks,
I've read through a number of threads related to this and there seems to be conflicting info out there related to the AWD LS600H transmission. Can someone help clarify:
1) Can the transfer case from a LS460/LS600 be bolted on to the GS450H? GS450H transmissions are way more plentiful it seems
2) Is the GS450H zombieverter VCU compatible with the LS600H inverter?
3) Can the LS600H be powered by the GS450H inverter and zombieverter VCU?
Anyone have or know of any projects successfully using the AWD LS600H transmission? I'm willing to do the legwork on this, but would like to hear of any successes or pitfalls from others
I've read through a number of threads related to this and there seems to be conflicting info out there related to the AWD LS600H transmission. Can someone help clarify:
1) Can the transfer case from a LS460/LS600 be bolted on to the GS450H? GS450H transmissions are way more plentiful it seems
2) Is the GS450H zombieverter VCU compatible with the LS600H inverter?
3) Can the LS600H be powered by the GS450H inverter and zombieverter VCU?
Anyone have or know of any projects successfully using the AWD LS600H transmission? I'm willing to do the legwork on this, but would like to hear of any successes or pitfalls from others
Building: 1964 International Scout 80. LS600H transmission with ZombieVerter, B250e battery pack
-
nkiernan
- Posts: 589
- Joined: Mon Feb 24, 2020 8:59 pm
- Location: Ireland
- Has thanked: 517 times
- Been thanked: 95 times
Re: LS600H compatibility with GS450H
This post will help with question 1:robertwa wrote: ↑Thu Dec 29, 2022 6:04 pm Folks,
I've read through a number of threads related to this and there seems to be conflicting info out there related to the AWD LH600H transmission. Can someone help clarify:
1) Can the transfer case from a LS460/LS600 be bolted on to the GS450H? GS450H transmissions are way more plentiful it seems
viewtopic.php?p=25396&hilit=ls600h#p25396
- robertwa
- Posts: 204
- Joined: Tue Apr 13, 2021 3:32 am
- Location: San Diego, CA
- Has thanked: 145 times
- Been thanked: 195 times
Re: LS600H compatibility with GS450H
Thanks for that link @nkiernan, confirms #1 option will not work.
I also found a couple of pictures on the DOE teardown whitepaper:
https://www.osti.gov/biblio/947393
Still wondering about compatibility of the GS450H and LS600H inverters, and sharing of VCU code between them......
I also found a couple of pictures on the DOE teardown whitepaper:
https://www.osti.gov/biblio/947393
Still wondering about compatibility of the GS450H and LS600H inverters, and sharing of VCU code between them......
Building: 1964 International Scout 80. LS600H transmission with ZombieVerter, B250e battery pack
- robertwa
- Posts: 204
- Joined: Tue Apr 13, 2021 3:32 am
- Location: San Diego, CA
- Has thanked: 145 times
- Been thanked: 195 times
Re: LS600H compatibility with GS450H
Ok, pulled the trigger on an ebay listing for a LS600H transmission with harness, and matching inverter. Zombieverter just arrived and various other parts on their way...
Seller was willing to separate engine and sell the transmission with transfer case and oil pump, mount, flywheel/damper, low voltage wire harness, driveshaft, and high voltage transmission cables (not shown): Inverter comes with the connector included thankfully: Looking forward to diving into this!
Seller was willing to separate engine and sell the transmission with transfer case and oil pump, mount, flywheel/damper, low voltage wire harness, driveshaft, and high voltage transmission cables (not shown): Inverter comes with the connector included thankfully: Looking forward to diving into this!
Building: 1964 International Scout 80. LS600H transmission with ZombieVerter, B250e battery pack
- robertwa
- Posts: 204
- Joined: Tue Apr 13, 2021 3:32 am
- Location: San Diego, CA
- Has thanked: 145 times
- Been thanked: 195 times
Re: LS600H compatibility with GS450H
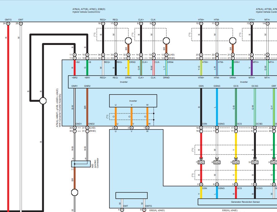
EDIT, scroll down further for revised pinouts, I'l also get it up on the wiki soon :
Despite the inverter connector being the same PN, after tearing into the harnesses, it looks like some differences in pinouts:
I *think* I can identify most of the pins, at least in their groups for now (resolver vs. sync serial etc).
Anyone know where the original pinout diagram for the GS450H inverter connector on the wiki came from? Would like to look for the same for LS600H.

Despite the inverter connector being the same PN, after tearing into the harnesses, it looks like some differences in pinouts:
I *think* I can identify most of the pins, at least in their groups for now (resolver vs. sync serial etc).
Anyone know where the original pinout diagram for the GS450H inverter connector on the wiki came from? Would like to look for the same for LS600H.

Building: 1964 International Scout 80. LS600H transmission with ZombieVerter, B250e battery pack
- robertwa
- Posts: 204
- Joined: Tue Apr 13, 2021 3:32 am
- Location: San Diego, CA
- Has thanked: 145 times
- Been thanked: 195 times
Re: LS600H compatibility with GS450H
Just when I though I read all threads on the LS600H, I found another from a couple years ago:
viewtopic.php?t=931
It references a wire diagram with the pinouts:

Here is my revised pinout table:

So looks like I have all I need. One thing I am worried about is that the 2 positive and 2 negative 12V pins appear reversed to the GS450H configuration and I wonder if it is correct. I have read threads that implied some of the Lexus documentation had errors. Anyone able to shed any light on this, or how to check on the inverter which is which? I tried probing the terminals but neither pairs grounded to the chassis.
Finally - I'm marching down this path chancing that the zombieverter SW and HW will work as-is with the LS600H transmission and Inverter. If anyone has any knowledge that this won't work, please let me know so I can course correct!
viewtopic.php?t=931
It references a wire diagram with the pinouts:
Here is my revised pinout table:

So looks like I have all I need. One thing I am worried about is that the 2 positive and 2 negative 12V pins appear reversed to the GS450H configuration and I wonder if it is correct. I have read threads that implied some of the Lexus documentation had errors. Anyone able to shed any light on this, or how to check on the inverter which is which? I tried probing the terminals but neither pairs grounded to the chassis.
Finally - I'm marching down this path chancing that the zombieverter SW and HW will work as-is with the LS600H transmission and Inverter. If anyone has any knowledge that this won't work, please let me know so I can course correct!
Building: 1964 International Scout 80. LS600H transmission with ZombieVerter, B250e battery pack
- robertwa
- Posts: 204
- Joined: Tue Apr 13, 2021 3:32 am
- Location: San Diego, CA
- Has thanked: 145 times
- Been thanked: 195 times
Re: LS600H compatibility with GS450H
Ok it seems that the LS60H inverter connector has the exact same pinouts as the GS300H connector below (from wiki):

Key differences are the power and ground pins are swapped top to bottom, and the resolver pins are on the opposite side to the GS450H

Key differences are the power and ground pins are swapped top to bottom, and the resolver pins are on the opposite side to the GS450H
Building: 1964 International Scout 80. LS600H transmission with ZombieVerter, B250e battery pack
-
TheEvilGenius
- Posts: 7
- Joined: Thu Jul 30, 2020 2:53 pm
- Been thanked: 5 times
Re: LS600H compatibility with GS450H
The best way to verify the pinout is to check the 40 pin connector. All the colors in the ls600h manual match those that I saw when I made the wire adapter. Attach a photo of the connector with pin numbering. In fact, this is a diagram for the mom connector, just mirrored.
Soon I will be able to check the package format. It will be good if it is the same as gs450h
Soon I will be able to check the package format. It will be good if it is the same as gs450h
- Attachments
-
- Dad connector (How rigth say on english?)
- 90980-12630.png (9.61 KiB) Viewed 7853 times
-
- My pinout
- 40pin .JPG (22.68 KiB) Viewed 7853 times
- robertwa
- Posts: 204
- Joined: Tue Apr 13, 2021 3:32 am
- Location: San Diego, CA
- Has thanked: 145 times
- Been thanked: 195 times
Re: LS600H compatibility with GS450H
Here is a picture of my 40 pin inverter connector ( I have an extra cut-off one that came with my inverter):
Because I have the full harness, I can tell all the colored resolver cables, it's only the sync serial I had to figure out. Top right is Pin 1
Because I have the full harness, I can tell all the colored resolver cables, it's only the sync serial I had to figure out. Top right is Pin 1
Building: 1964 International Scout 80. LS600H transmission with ZombieVerter, B250e battery pack
-
TheEvilGenius
- Posts: 7
- Joined: Thu Jul 30, 2020 2:53 pm
- Been thanked: 5 times
- robertwa
- Posts: 204
- Joined: Tue Apr 13, 2021 3:32 am
- Location: San Diego, CA
- Has thanked: 145 times
- Been thanked: 195 times
Re: LS600H compatibility with GS450H
Thanks for the reply. Your last post helps confirm things, much appreciated.TheEvilGenius wrote: ↑Tue Feb 14, 2023 3:28 pm The best way to verify the pinout is to check the 40 pin connector. All the colors in the ls600h manual match those that I saw when I made the wire adapter. Attach a photo of the connector with pin numbering. In fact, this is a diagram for the mom connector, just mirrored.
Soon I will be able to check the package format. It will be good if it is the same as gs450h
What year is your inverter? Mine is 08/09.
Next piece of puzzle is to learn which high voltage bus bar is +ve and which is -ve.....
Building: 1964 International Scout 80. LS600H transmission with ZombieVerter, B250e battery pack
-
TheEvilGenius
- Posts: 7
- Joined: Thu Jul 30, 2020 2:53 pm
- Been thanked: 5 times
Re: LS600H compatibility with GS450H
Table for the connector that goes directly to the inverter board. I don't have an external connector to the inverter so I had to cut the wires. I'll check the release date later. The pinout is the same for both left and right hand drive and most likely for different years of manufacture. Then above I showed your pinout. I am glad to help
-
TheEvilGenius
- Posts: 7
- Joined: Thu Jul 30, 2020 2:53 pm
- Been thanked: 5 times
Re: LS600H compatibility with GS450H
Date of manufacture 13 year 6 month?
My inverter without cap module. Join only through these holes to the high-voltage side. The negative terminal can be started from the back. But it's better this way
The procedures are described below for the inverter from a right-hand drive vehicle. The same can be done for the left-hand drive inverter.
You can just remove the capacitor module and see where the red wire goes, this will be a positive bus
My inverter without cap module. Join only through these holes to the high-voltage side. The negative terminal can be started from the back. But it's better this way
The procedures are described below for the inverter from a right-hand drive vehicle. The same can be done for the left-hand drive inverter.
You can just remove the capacitor module and see where the red wire goes, this will be a positive bus
- robertwa
- Posts: 204
- Joined: Tue Apr 13, 2021 3:32 am
- Location: San Diego, CA
- Has thanked: 145 times
- Been thanked: 195 times
Re: LS600H compatibility with GS450H
Thanks, this is really helpful. Performed the same multimeter test, yielding similar results:
Building: 1964 International Scout 80. LS600H transmission with ZombieVerter, B250e battery pack
-
TheEvilGenius
- Posts: 7
- Joined: Thu Jul 30, 2020 2:53 pm
- Been thanked: 5 times
Re: LS600H compatibility with GS450H
I was able to use the standard firmware for 450h. All values and temperatures are read.
Haven't hooked up the electrics yet. Packet format is definitely 450h.
Haven't hooked up the electrics yet. Packet format is definitely 450h.
- robertwa
- Posts: 204
- Joined: Tue Apr 13, 2021 3:32 am
- Location: San Diego, CA
- Has thanked: 145 times
- Been thanked: 195 times
Re: LS600H compatibility with GS450H
Got the LS600H spinning on the bench (floor)! today after debugging some wiring issues! Old hat to many of ye here I know but major milestone for me. Will post a video up on my build thread soon
Building: 1964 International Scout 80. LS600H transmission with ZombieVerter, B250e battery pack
Re: LS600H compatibility with GS450H
:grabs popcorn:
Good to know that this is going somewhere after all
Mine's still gathering dust. I'd opened it up and rewired it internally to the gs450h standard. And yes, a stock gs450h recognizes it and the readings via techstream are sane, the packet format ought to be the same.
May I ask what the wiring issues were?
Good to know that this is going somewhere after all
Mine's still gathering dust. I'd opened it up and rewired it internally to the gs450h standard. And yes, a stock gs450h recognizes it and the readings via techstream are sane, the packet format ought to be the same.
May I ask what the wiring issues were?
- robertwa
- Posts: 204
- Joined: Tue Apr 13, 2021 3:32 am
- Location: San Diego, CA
- Has thanked: 145 times
- Been thanked: 195 times
Re: LS600H compatibility with GS450H
I didn't have the can wires twisted going to the shunt and it wouldn't initialize. I also had the voltage tap on the wrong port of the shunt.
Building: 1964 International Scout 80. LS600H transmission with ZombieVerter, B250e battery pack
- robertwa
- Posts: 204
- Joined: Tue Apr 13, 2021 3:32 am
- Location: San Diego, CA
- Has thanked: 145 times
- Been thanked: 195 times
Re: LS600H compatibility with GS450H
Here is a quick video of the setup:
Building: 1964 International Scout 80. LS600H transmission with ZombieVerter, B250e battery pack
-
TheEvilGenius
- Posts: 7
- Joined: Thu Jul 30, 2020 2:53 pm
- Been thanked: 5 times
Re: LS600H compatibility with GS450H
Amazing! How did you disconnect the front driveshaft? As far as I understand, this differential between axis is a planetary torsen and most likely it cannot be used without symmetrical load along the axes. Otherwise it will wear out quickly.
Update: I watched you project page. Now understand.
Update: I watched you project page. Now understand.
-
alexanderbv
- Posts: 2
- Joined: Mon Jun 12, 2023 12:23 pm
Re: LS600H compatibility with GS450H
folks! Please help me! There are a few questions if it is not difficult to answer. 1. Is it possible to rotate the shaft box in the opposite direction without consequences. 2. Is it possible to control the reverse rotation via the inverter programmatically. 3. is one inverter enough to put a load on the first motor generator and the second motor generator so that they work simultaneously. I'm sorry, I'm a beginner in general, I bought four Lexus ls600 h boxes and four inverters, I haven't fully understood what I got into yet. I understand under ideal conditions you will need 4 controllers 2 power sources I think to take a Nissan leaf and a charger for a 220 volt outlet. If anyone needs a donation, tell me how much I will try to transfer only to the card since the Russian Federation is disabled if you take the automatic mode. I wanted to donate to Damien Maguire, but he only has an automatic mode on his website
-
TheEvilGenius
- Posts: 7
- Joined: Thu Jul 30, 2020 2:53 pm
- Been thanked: 5 times
Re: LS600H compatibility with GS450H
Здравствуй! Из какого города?
The answer to all questions is yes. Can be rotated in any direction. Nothing will break. Need one inverter per box.
The answer to all questions is yes. Can be rotated in any direction. Nothing will break. Need one inverter per box.
-
alexanderbv
- Posts: 2
- Joined: Mon Jun 12, 2023 12:23 pm
Re: LS600H compatibility with GS450H
I am from the Russian City of Bryansk. Thank you for the answer. In general, while I put my ideas aside, I bought a personal computer and spent $3,000