BMW LIM based CCS2 Controller
- muehlpower
- Posts: 807
- Joined: Fri Oct 11, 2019 10:51 am
- Location: Germany Fürstenfeldbruck
- Has thanked: 18 times
- Been thanked: 186 times
BMW LIM based CCS2 Controller
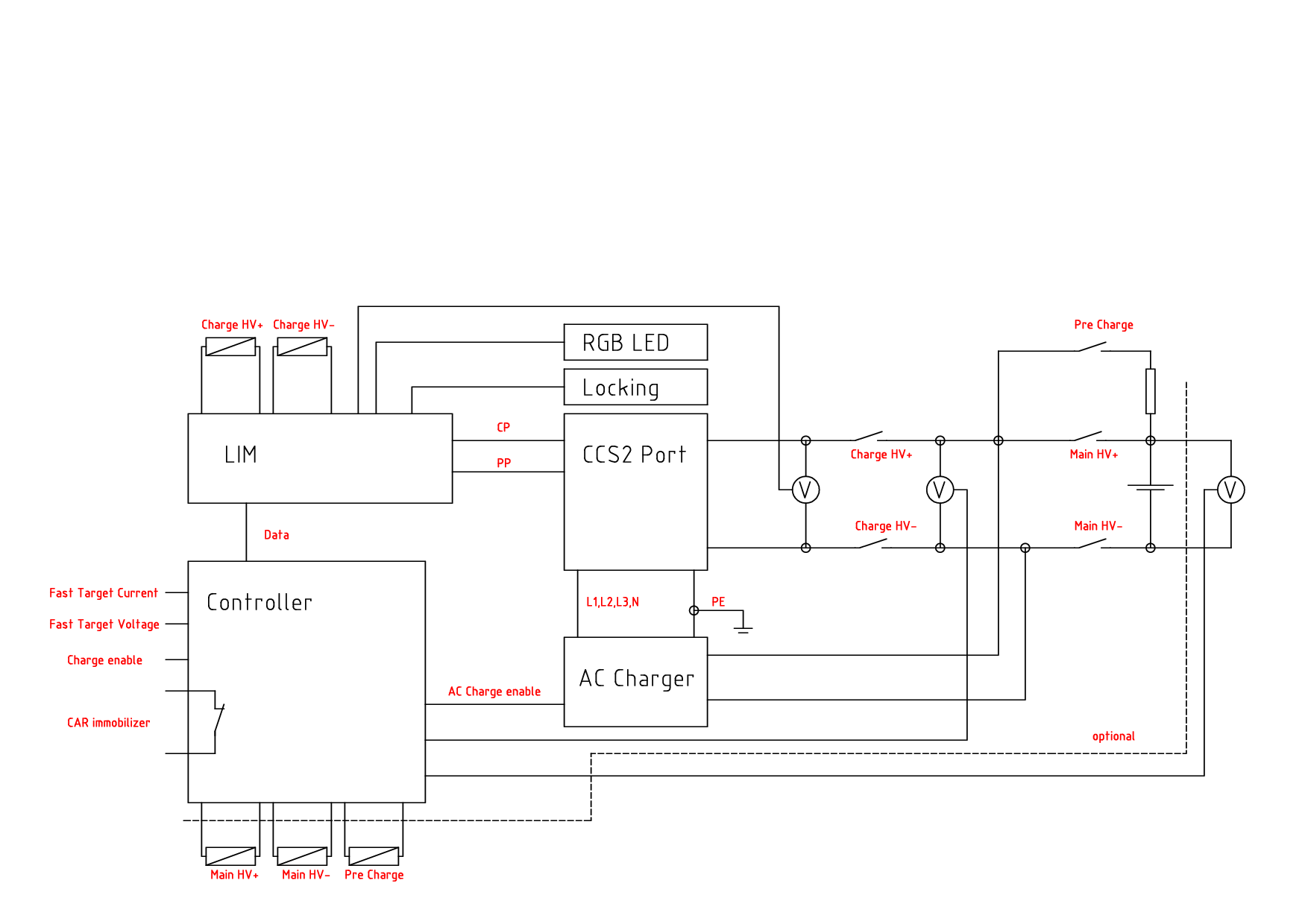
I'm currently working on a controller for the BMW charging interface module (LIM). These modules are easy to get on Ebay and are new available for €230.-. At the moment the reading of CP and PP works and the control of LEDs and locking. Next I will go to a public charging point and test the PLC communication.
here is the concept:
here is the concept:
- Jack Bauer
- Posts: 4000
- Joined: Wed Dec 12, 2018 5:24 pm
- Location: Ireland
- Has thanked: 153 times
- Been thanked: 1114 times
- Contact:
Re: BMW LIM based CCS2 Controller
Wow nice work. Please keep us posted. I have one sitting on the bench.
I'm going to need a hacksaw
- mdrobnak
- Posts: 692
- Joined: Thu Mar 05, 2020 5:08 pm
- Location: Colorado, United States
- Has thanked: 1 time
- Been thanked: 5 times
Re: BMW LIM based CCS2 Controller
That was quick! You may have the corner on the market of this one. 
-Matt
-Matt
-
mikeselectricstuff
- Posts: 120
- Joined: Sun Nov 08, 2020 11:33 am
- Been thanked: 2 times
Re: BMW LIM based CCS2 Controller
I think you may be able to at least get it to start trying PLC comms by giving it a 5% CP signal - if nothing else this may spit out some error messages.
- Jack Bauer
- Posts: 4000
- Joined: Wed Dec 12, 2018 5:24 pm
- Location: Ireland
- Has thanked: 153 times
- Been thanked: 1114 times
- Contact:
- muehlpower
- Posts: 807
- Joined: Fri Oct 11, 2019 10:51 am
- Location: Germany Fürstenfeldbruck
- Has thanked: 18 times
- Been thanked: 186 times
Re: BMW LIM based CCS2 Controller
After getting some help from a large car manufacturer in my area, I had to promise not to pass on any CAN messages.
The hardware is currently an Arduino due and a couple of contactors, resistors and transistors. It's less secret!
- Jack Bauer
- Posts: 4000
- Joined: Wed Dec 12, 2018 5:24 pm
- Location: Ireland
- Has thanked: 153 times
- Been thanked: 1114 times
- Contact:
Re: BMW LIM based CCS2 Controller
That's a shame but at least we know it can be done so more work for me I guess:)
I'm going to need a hacksaw
- mdrobnak
- Posts: 692
- Joined: Thu Mar 05, 2020 5:08 pm
- Location: Colorado, United States
- Has thanked: 1 time
- Been thanked: 5 times
Re: BMW LIM based CCS2 Controller
Hey I have one too!Jack Bauer wrote: ↑Tue Jan 05, 2021 8:27 am That's a shame but at least we know it can be done so more work for me I guess:)
-Matt
- muehlpower
- Posts: 807
- Joined: Fri Oct 11, 2019 10:51 am
- Location: Germany Fürstenfeldbruck
- Has thanked: 18 times
- Been thanked: 186 times
Re: BMW LIM based CCS2 Controller
A little update. I am still determined to use this controller in my project. I have an arduino programmed to communicate with the LIM. AC charging is already working. The arduino also controls my Tesla GEN3 charger and receives data for voltage and current from the ISA shunt. The LEDs that in the i3 indicate ready, initialize, charge, end of charge and errors are working correctly. The connector lock also works. The i3 LIM does not use a closing contact to query the locking, as DUOSIDA, but wants 11kOhm locked and 1kOhm unlocked,
like Phoenix. The communication with the DC charging station has not yet worked. The LIM does a weld detection, for which it controls the contactors individually and measures the voltage at the contacts. For this test, the loading flap must be closed and locked (simulated in my case).
like Phoenix. The communication with the DC charging station has not yet worked. The LIM does a weld detection, for which it controls the contactors individually and measures the voltage at the contacts. For this test, the loading flap must be closed and locked (simulated in my case).
- Attachments
-
packb_charx_t2hbi__109675_ia_01.pdf- (6.46 MiB) Downloaded 628 times
- Jack Bauer
- Posts: 4000
- Joined: Wed Dec 12, 2018 5:24 pm
- Location: Ireland
- Has thanked: 153 times
- Been thanked: 1114 times
- Contact:
- Jack Bauer
- Posts: 4000
- Joined: Wed Dec 12, 2018 5:24 pm
- Location: Ireland
- Has thanked: 153 times
- Been thanked: 1114 times
- Contact:
Re: BMW LIM based CCS2 Controller
I know you can't share the details but is the available AC charge current from the evse sent via can from the LIM? I ask just for the sake of wiring my car:)
I'm going to need a hacksaw
- muehlpower
- Posts: 807
- Joined: Fri Oct 11, 2019 10:51 am
- Location: Germany Fürstenfeldbruck
- Has thanked: 18 times
- Been thanked: 186 times
Re: BMW LIM based CCS2 Controller
If you look at the second block you will see "vom LIM empfangene Werte"", that is, received from the LIM via CAN. The current for the cable and EVSE are determined by the LIM (16A and 20A in my screenshoot), just like whether the plug is plugged in or not. "DC spannung am Stecker" is the voltage measured via U_HV_DC as I postet, 1.42V for 0V HV linar to 4.8V for 500V. anything between 0.3V and 0.8V will be displayed as "AC or negative DC". Maybe you can check if my little circuit does that, because you are certainly more of an electronics engineer than me.Jack Bauer wrote: ↑Tue Mar 02, 2021 2:17 pm I know you can't share the details but is the available AC charge current from the evse sent via can from the LIM? I ask just for the sake of wiring my car:)
- Jack Bauer
- Posts: 4000
- Joined: Wed Dec 12, 2018 5:24 pm
- Location: Ireland
- Has thanked: 153 times
- Been thanked: 1114 times
- Contact:
Re: BMW LIM based CCS2 Controller
Many thanks! My German is more than a little rusty. Need to start practicing on Johannes:)
I'm going to need a hacksaw
- Jack Bauer
- Posts: 4000
- Joined: Wed Dec 12, 2018 5:24 pm
- Location: Ireland
- Has thanked: 153 times
- Been thanked: 1114 times
- Contact:
Re: BMW LIM based CCS2 Controller
Any success with getting ccs working with your setup?
I'm going to need a hacksaw
- muehlpower
- Posts: 807
- Joined: Fri Oct 11, 2019 10:51 am
- Location: Germany Fürstenfeldbruck
- Has thanked: 18 times
- Been thanked: 186 times
Re: BMW LIM based CCS2 Controller
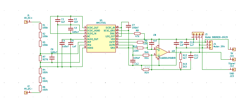
i changed my circuit a little and now it's fine. The circuit is required to measure the voltage at the charging connector and to pass it on to the LIM
- Jack Bauer
- Posts: 4000
- Joined: Wed Dec 12, 2018 5:24 pm
- Location: Ireland
- Has thanked: 153 times
- Been thanked: 1114 times
- Contact:
Re: BMW LIM based CCS2 Controller
Excellent. Thanks for sharing:) Once I get running with the bmw module I'll try this.
I'm going to need a hacksaw
- EV_Builder
- Posts: 1205
- Joined: Tue Apr 28, 2020 3:50 pm
- Location: The Netherlands
- Has thanked: 18 times
- Been thanked: 37 times
- Contact:
Re: BMW LIM based CCS2 Controller
You mean in order to save us an extra donor device / pcb right?muehlpower wrote: ↑Tue Jun 01, 2021 1:01 pm i changed my circuit a little and now it's fine. The circuit is required to measure the voltage at the charging connector and to pass it on to the LIM
Sensing.png
Its the famous 'current' signal?
Converting an Porsche Panamera
see http://www.wdrautomatisering.nl for bespoke BMS modules.
see http://www.wdrautomatisering.nl for bespoke BMS modules.
- Jack Bauer
- Posts: 4000
- Joined: Wed Dec 12, 2018 5:24 pm
- Location: Ireland
- Has thanked: 153 times
- Been thanked: 1114 times
- Contact:
- muehlpower
- Posts: 807
- Joined: Fri Oct 11, 2019 10:51 am
- Location: Germany Fürstenfeldbruck
- Has thanked: 18 times
- Been thanked: 186 times
Re: BMW LIM based CCS2 Controller
The Contactors are controlled by PWM, as jou can see at the OSZi, so it would be fine to use contactors without economizer, like the original Tesla model 3.
The first prototypes for voltage measurement are ready. In the screenshoot "DC spannung am Stecker" compared to "Bat Spannung Akt." measured by the ISA shunt. It seems the LIM only works on voltages above 200V.
The first prototypes for voltage measurement are ready. In the screenshoot "DC spannung am Stecker" compared to "Bat Spannung Akt." measured by the ISA shunt. It seems the LIM only works on voltages above 200V.
Re: BMW LIM based CCS2 Controller
I found this BMW i3 CCS +Type 2 Socket and loom + the LIM module and all you can see in the add's picture for a resonable price, 2000 NOK which means almost 200 Euros. For me is to expensive, the shipping to Romania + tax costs me almost 400 euros in total. Maybe someone is interested to buy it.
link is here: https://finndel.no/delinfo.aspx?f=x59&dnr=70837
link is here: https://finndel.no/delinfo.aspx?f=x59&dnr=70837
-
mikeselectricstuff
- Posts: 120
- Joined: Sun Nov 08, 2020 11:33 am
- Been thanked: 2 times
Re: BMW LIM based CCS2 Controller
I think CCS has a minimum voltage of 200V - apparently this is why very few electric motorbikes support CCS, as they typically have lower battery voltages
- Jack Bauer
- Posts: 4000
- Joined: Wed Dec 12, 2018 5:24 pm
- Location: Ireland
- Has thanked: 153 times
- Been thanked: 1114 times
- Contact:
Re: BMW LIM based CCS2 Controller
At least they are honest about it unlike chademo. Will you be selling those boards muehlpower?
I'm going to need a hacksaw
- EVconverter
- Posts: 17
- Joined: Tue Dec 08, 2020 12:42 pm
- Been thanked: 4 times
Re: BMW LIM based CCS2 Controller
As a not-very-educated-in-electronics person, I'm deeply interested in purchasing whatever shortcuts to CCS charging goodness I can get.
Seems like most people on here are in Europe. I sincerely hope there's a CCS type 1 adaptation that can be had using this method.
Does anyone know if CCS type 1 and type 2 are very different, other than the physical charging connectors?
Seems like most people on here are in Europe. I sincerely hope there's a CCS type 1 adaptation that can be had using this method.
Does anyone know if CCS type 1 and type 2 are very different, other than the physical charging connectors?
- Jack Bauer
- Posts: 4000
- Joined: Wed Dec 12, 2018 5:24 pm
- Location: Ireland
- Has thanked: 153 times
- Been thanked: 1114 times
- Contact:
Re: BMW LIM based CCS2 Controller
Well I am using ccs type 1 logs and ccs type controller so I think we are fine in that regard.
I'm going to need a hacksaw
- muehlpower
- Posts: 807
- Joined: Fri Oct 11, 2019 10:51 am
- Location: Germany Fürstenfeldbruck
- Has thanked: 18 times
- Been thanked: 186 times
Re: BMW LIM based CCS2 Controller
May be. Unfortunately, jlcpcb does not have the transmission amplifier in its range. I can send you a sample if you want.Jack Bauer wrote: ↑Thu Jun 03, 2021 11:56 am At least they are honest about it unlike chademo. Will you be selling those boards muehlpower?