BMW i3 CCS/charge port controller
-
mikeselectricstuff
- Posts: 120
- Joined: Sun Nov 08, 2020 11:33 am
- Been thanked: 2 times
BMW i3 CCS/charge port controller
Stumbled on this browsing ebay- https://www.ebay.co.uk/itm/BMW-i3-Rapid ... ontroller , part number 6135-9380352
Looking at the Munro i3 report, starting page 2093, it looks like another possible candidate for a CCS controller with suitable reversing
Looking at the Munro i3 report, starting page 2093, it looks like another possible candidate for a CCS controller with suitable reversing
- Jack Bauer
- Posts: 4008
- Joined: Wed Dec 12, 2018 5:24 pm
- Location: Ireland
- Has thanked: 153 times
- Been thanked: 1139 times
- Contact:
Re: BMW i3 CCS/charge port controller
ohhh, those are cheap and less Elon-y.
Formerly 92 E30 BMW Cabrio with Tesla power
- mdrobnak
- Posts: 692
- Joined: Thu Mar 05, 2020 5:08 pm
- Location: Colorado, United States
- Has thanked: 1 time
- Been thanked: 5 times
Re: BMW i3 CCS/charge port controller
Well, crap.
https://www.ebay.com/itm/Power-Supply-C ... fresh=true buying that now
I'll let Damien poke and prod at the connections first though.
-Matt
https://www.ebay.com/itm/Power-Supply-C ... fresh=true buying that now
I'll let Damien poke and prod at the connections first though.
-Matt
-
mikeselectricstuff
- Posts: 120
- Joined: Sun Nov 08, 2020 11:33 am
- Been thanked: 2 times
Re: BMW i3 CCS/charge port controller
Seem to be a few of these around :
Ebay US:
https://www.ebay.com/itm/2014-2019-BMW- ... SwmNFfRS-V
https://www.ebay.com/itm/2014-2017-BMW- ... SwA3tfSmz0
Ebay UK :
https://www.ebay.co.uk/c/2232045392
https://www.ebay.co.uk/c/2239314984
Ebay US:
https://www.ebay.com/itm/2014-2019-BMW- ... SwmNFfRS-V
https://www.ebay.com/itm/2014-2017-BMW- ... SwA3tfSmz0
Ebay UK :
https://www.ebay.co.uk/c/2232045392
https://www.ebay.co.uk/c/2239314984
- Jack Bauer
- Posts: 4008
- Joined: Wed Dec 12, 2018 5:24 pm
- Location: Ireland
- Has thanked: 153 times
- Been thanked: 1139 times
- Contact:
Re: BMW i3 CCS/charge port controller
Some basic info to get things started.
- Attachments
-
LIM.pdf- (66.14 KiB) Downloaded 1945 times
I'm going to need a hacksaw
- jalovick
- Posts: 96
- Joined: Mon Mar 11, 2019 10:14 am
- Location: Sydney, Australia
- Has thanked: 10 times
- Been thanked: 8 times
Re: BMW i3 CCS/charge port controller
I think there is also a version of this controller in the new BMW Mini Cooper S E.
- Mouse
- Posts: 142
- Joined: Wed Sep 25, 2019 8:17 am
- Location: Wales
- Has thanked: 2 times
- Been thanked: 9 times
- Contact:
Re: BMW i3 CCS/charge port controller
The parts you've listed with ebay ads are PN: 6135-6828052 And the one at the start of the thread is PN: 6135-9380352
I've also spotted a third module on ebay with PN: 6135-6805847
Is there likely to be any difference between them?
I'm quite interested in this concept as I have a BMW i3 battery.
-
mikeselectricstuff
- Posts: 120
- Joined: Sun Nov 08, 2020 11:33 am
- Been thanked: 2 times
Re: BMW i3 CCS/charge port controller
Who knows... Could be different generations,different regions, LHD/RHD, different firmware for different models/battery sizes perhaps.
Cross-referencing with car variants may give some clues.
Re: BMW i3 CCS/charge port controller
Realoem.com for pn to model references.
Formerly 92 E30 BMW Cabrio with Tesla power
- mdrobnak
- Posts: 692
- Joined: Thu Mar 05, 2020 5:08 pm
- Location: Colorado, United States
- Has thanked: 1 time
- Been thanked: 5 times
Re: BMW i3 CCS/charge port controller
I got a package!
Ooh a 'chassis brain box'
To me it seems held together by those small tabs on the base. Haven't tried to open it yet. Will come back to this later.
-Matt
Ooh a 'chassis brain box'
To me it seems held together by those small tabs on the base. Haven't tried to open it yet. Will come back to this later.
-Matt
- muehlpower
- Posts: 807
- Joined: Fri Oct 11, 2019 10:51 am
- Location: Germany Fürstenfeldbruck
- Has thanked: 18 times
- Been thanked: 188 times
Re: BMW i3 CCS/charge port controller
Are you sure it's a DC (fast charge) version? Part numbers up to 2016!
- mdrobnak
- Posts: 692
- Joined: Thu Mar 05, 2020 5:08 pm
- Location: Colorado, United States
- Has thanked: 1 time
- Been thanked: 5 times
Re: BMW i3 CCS/charge port controller
Some shots:
A search for the CPU part number yields "NEC uPD70F3550 GCA V850E2/FG4 V850 Microcontroller"
https://en.wikipedia.org/wiki/V850
S/W float.
Dual instruction executing.
7-stage pipeline.
2.56 Dhrystone MIPS/MHz
1.5 mW/MIPS
Multi CPU core support.
Memory Protection.
https://www.renesas.com/sg/en/doc/Docum ... 00_FG4.pdf
Rear door actuator driver is the L9951XP chip.
Edit: Duh, this is all in the block diagram on the top. :: headdesk ::
And that's all I wrote for the moment.
-Matt
https://en.wikipedia.org/wiki/V850
S/W float.
Dual instruction executing.
7-stage pipeline.
2.56 Dhrystone MIPS/MHz
1.5 mW/MIPS
Multi CPU core support.
Memory Protection.
https://www.renesas.com/sg/en/doc/Docum ... 00_FG4.pdf
Rear door actuator driver is the L9951XP chip.
Edit: Duh, this is all in the block diagram on the top. :: headdesk ::
And that's all I wrote for the moment.
-Matt
- muehlpower
- Posts: 807
- Joined: Fri Oct 11, 2019 10:51 am
- Location: Germany Fürstenfeldbruck
- Has thanked: 18 times
- Been thanked: 188 times
Re: BMW i3 CCS/charge port controller
I was looking for plugs that could fit according to the photos.
16 pin: Hirschmann 805-587-545
12 pin: BMW 61138373632, Audi 4E0 972 713, TE 1534152-1
8 pin: BMW 61138364624, Audi 4F0 972 708, TE 1-1534229-1 (only on Chademo models)
6 pin: BMW 61138383300, Audi 7M0 973 119, TE 1-967616-1
All available at Auto-Click UK.
I am planning a stand-alone solution based on the LIM module. It seems that it controls the cunductors for DC, the locking and the LED for the CP. And of course control pilot, proximity and PLC.
16 pin: Hirschmann 805-587-545
12 pin: BMW 61138373632, Audi 4E0 972 713, TE 1534152-1
8 pin: BMW 61138364624, Audi 4F0 972 708, TE 1-1534229-1 (only on Chademo models)
6 pin: BMW 61138383300, Audi 7M0 973 119, TE 1-967616-1
All available at Auto-Click UK.
I am planning a stand-alone solution based on the LIM module. It seems that it controls the cunductors for DC, the locking and the LED for the CP. And of course control pilot, proximity and PLC.
Re: BMW i3 CCS/charge port controller
I just grabbed one for 65.00 USD.
Need to find the CCS port on the cheap now.
Need to find the CCS port on the cheap now.
- Jack Bauer
- Posts: 4008
- Joined: Wed Dec 12, 2018 5:24 pm
- Location: Ireland
- Has thanked: 153 times
- Been thanked: 1139 times
- Contact:
Re: BMW i3 CCS/charge port controller
I don't suppose anyone has done anything further on this module?
I'm going to need a hacksaw
- Jack Bauer
- Posts: 4008
- Joined: Wed Dec 12, 2018 5:24 pm
- Location: Ireland
- Has thanked: 153 times
- Been thanked: 1139 times
- Contact:
Re: BMW i3 CCS/charge port controller
So did a little research. Our i3 charge port (X994a) dc lines go to A290 which is the kle module or onboard charger. By a stroke of luck I had one in my parts pile so pulled out a boatload of threadlocked fastners and roughly figured out it acts as a dc distribution block and has the fast charge contactors and what looks like a 3.3kw ac charger. Now in the diagram you will see the lim (charge controller) A250*4B pin 5 is called U_HV_DC which seems to be the measured hv on the charge port via that little extra board on the back cover. Anyhow, now that I have a ccs port in the grey goose it needs something to talk to so why not this.
- Attachments
-
i3_lim.pdf- (35.28 KiB) Downloaded 1365 times
I'm going to need a hacksaw
- mdrobnak
- Posts: 692
- Joined: Thu Mar 05, 2020 5:08 pm
- Location: Colorado, United States
- Has thanked: 1 time
- Been thanked: 5 times
Re: BMW i3 CCS/charge port controller
Nice! Maybe we can get some useful data out of that now...just need a i3 to compare to, but I have a feeling our useful control messages will come from there. But do we know how to control _that_ thing? 
-Matt
-Matt
- muehlpower
- Posts: 807
- Joined: Fri Oct 11, 2019 10:51 am
- Location: Germany Fürstenfeldbruck
- Has thanked: 18 times
- Been thanked: 188 times
Re: BMW i3 CCS/charge port controller
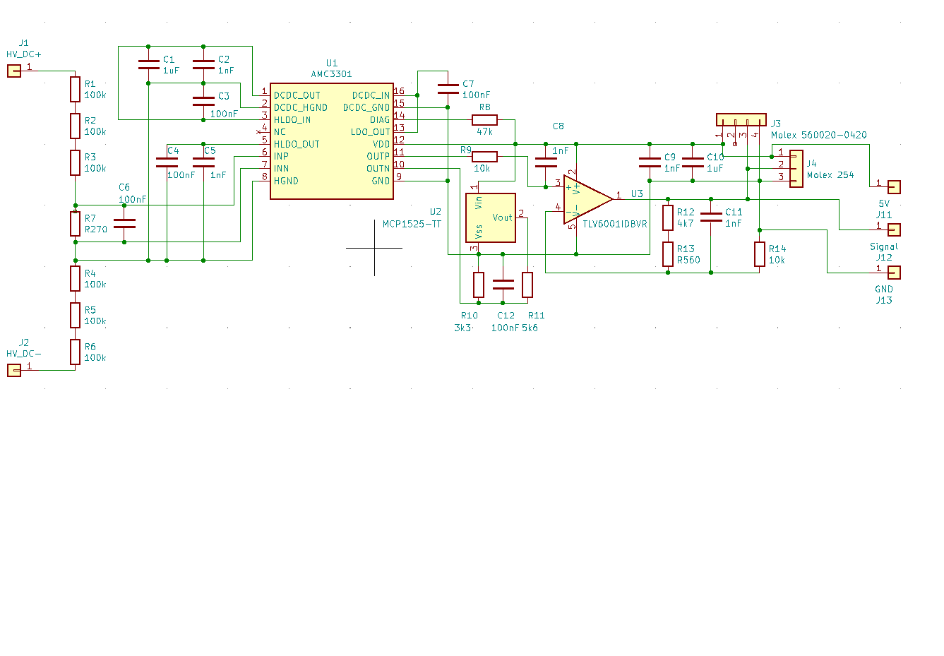
Yes that's right. I thought of a small circuit that takes over this voltage measurement. Maybe you can see if that works. It should make at 0V battery voltage 1.42V and at 500V 4.8V.Jack Bauer wrote: ↑Sun Feb 28, 2021 1:58 pm Now in the diagram you will see the lim (charge controller) A250*4B pin 5 is called U_HV_DC which seems to be the measured hv on the charge port via that little extra board on the back cover.
And the plugs that I specified in my previous post all fit.
- Jack Bauer
- Posts: 4008
- Joined: Wed Dec 12, 2018 5:24 pm
- Location: Ireland
- Has thanked: 153 times
- Been thanked: 1139 times
- Contact:
Re: BMW i3 CCS/charge port controller
Cool. I'll try the bmw circuit first as I have it here. Yeah, we need an i3 pt can capture while ccs charging as a bare minimum.
I'm going to need a hacksaw
- Jack Bauer
- Posts: 4008
- Joined: Wed Dec 12, 2018 5:24 pm
- Location: Ireland
- Has thanked: 153 times
- Been thanked: 1139 times
- Contact:
Re: BMW i3 CCS/charge port controller
So it doesnt look like the little board needs anything other than 12v then it outputs a voltage proportional to the hvdc on the charge port. I'll do some investigation to confirm. It also has some hvil pins that can be just shorted.
- Attachments
-
KLE_board_pinout.pdf- (25.99 KiB) Downloaded 1297 times
I'm going to need a hacksaw
- Jack Bauer
- Posts: 4008
- Joined: Wed Dec 12, 2018 5:24 pm
- Location: Ireland
- Has thanked: 153 times
- Been thanked: 1139 times
- Contact:
Re: BMW i3 CCS/charge port controller
I suppose it's pointless asking if anyone has an i3 capture to share?
I'm going to need a hacksaw
- muehlpower
- Posts: 807
- Joined: Fri Oct 11, 2019 10:51 am
- Location: Germany Fürstenfeldbruck
- Has thanked: 18 times
- Been thanked: 188 times
Re: BMW i3 CCS/charge port controller
I just called a friend who confirmed that his i3 has a fast charge function. He agrees to give me the car to watch the CAN bus while it is charging. What is the easiest way to create a log file from the CAN bus? What format does such a file have to have?
- Jack Bauer
- Posts: 4008
- Joined: Wed Dec 12, 2018 5:24 pm
- Location: Ireland
- Has thanked: 153 times
- Been thanked: 1139 times
- Contact:
Re: BMW i3 CCS/charge port controller
that would be fantastic! Savvycan is my tool of choice for can logging : https://savvycan.com/
Latest version : https://github.com/collin80/SavvyCAN/re ... continuous
Latest version : https://github.com/collin80/SavvyCAN/re ... continuous
I'm going to need a hacksaw