Ford Ranger Inverter board Support Thread

OEMEV
Posts: 4
Joined: Sat Jul 04, 2020 8:03 pm
Location: Dallas TX

Re: Ford Ranger Inverter board Support Thread

Post by OEMEV »

Thanks for posting the link to the Wiki page which consolidates all available data.

I do not know which battery pack and BMS to consider at this time. Highest capacity at best value ($) should be the default answer, but ease of repackaging donor batteries into the Ranger coffin is certainly a consideration as well. To answer to your question, I will most likely make changes a step at a time. If I were to replace only the TIM for now, what is to be expected? Will the rest of the vehicle work albeit with flashing lights and DTCs, perhaps? The first step (and most arduous) in the TIM replacement appears to be the removal of the connector so I'll get started on it.

If I'm starting off with the wrong step however, I'd appreciate a heads up.

Should the IAA or the BCM be the first step in the Ranger upgrade project?
User avatar
joromy
Posts: 371
Joined: Fri Jun 28, 2019 12:56 pm
Has thanked: 1 time
Been thanked: 4 times

Re: Ford Ranger Inverter board Support Thread

Post by joromy »

OEMEV wrote: Wed Jul 08, 2020 4:32 pm I do not know which battery pack and BMS to consider at this time. Highest capacity at best value ($) should be the default answer, but ease of repackaging donor batteries into the Ranger coffin is certainly a consideration as well.
There is plenty of room in the coffin, off course depending on how many kWh you want to put in.
The Tesla 3 batteries will NOT fit.
If I were to replace only the TIM for now, what is to be expected? Will the rest of the vehicle work albeit with flashing lights and DTCs, perhaps?
Not sure about that, but maybe you could get away with it, the openinverter can drive happy if it can precharge and close the main contactor.
If I'm starting off with the wrong step however, I'd appreciate a heads up.
I started with a tiny 3phase motor on the bench and about 30V PSU. Then you can use your truck. (if it's drive able now?)
Should the IAA or the BCM be the first step in the Ranger upgrade project?
Test with a 3phase motor on the bench, get batteries...... Then the fun starts :)
Thomas A. Edison “I have not failed. I've just found 10,000 ways that won't work"
OEMEV
Posts: 4
Joined: Sat Jul 04, 2020 8:03 pm
Location: Dallas TX

Re: Ford Ranger Inverter board Support Thread

Post by OEMEV »

About my previous post - "The first step (and most arduous) in the TIM replacement appears to be the removal of the connector so I'll get started on it."

I've circumvented this task and bought a new connector. If anyone's interested, cost is $168 + shipping.

By using new connectors, we can save the original TIM logic board for Ranger EV owners who may not want to hack into the TIM.
User avatar
joromy
Posts: 371
Joined: Fri Jun 28, 2019 12:56 pm
Has thanked: 1 time
Been thanked: 4 times

Re: Ford Ranger Inverter board Support Thread

Post by joromy »

Great, it's good to know about that option.
A expensive connector, but nice to have the original TIM intact. (I will never miss it ;) )
Thomas A. Edison “I have not failed. I've just found 10,000 ways that won't work"
User avatar
joromy
Posts: 371
Joined: Fri Jun 28, 2019 12:56 pm
Has thanked: 1 time
Been thanked: 4 times

Re: Ford Ranger Inverter board Support Thread

Post by joromy »

My best parameter setup so far.
Credit to arber333 for all info/tips on ACIM settings!

Edit: 2020 09.29
Removed one zero from boost.

Gives smooth start, and about original torque.
If you want higher speed than 100km/h increase fmax. (380hz is 120km/h)

Code: Select all

boost		4200
fweak		158
fconst		180
udcnom		300
fslipmin	2.5
fslipmax	5
fslipconstmax	5
polepairs	2
respolepairs	1
encflt	
encmode		1
fmin		0.09
fmax		300
numimp		64
dirchrpm	100
dirmode		1
syncofs		0
snsm		3
	
pwmfrq		1
pwmpol		1
deadtime	135
ocurlim		1000
minpulse	1000
il1gain		4.84
il2gain		4.84
udcgain		10.25
udcofs		0
udclim		500
snshs		0
	
bmslimhigh	50
bmslimlow	-1
udcmin		250
udcmax		400
iacmax		1000
idcmax		1000
idcmin		-1000
throtmax	100
throtmin	-100
ifltrise	10
ifltfall	3
	
chargemode	0
chargecur	0
chargekp	80
chargeflt	8
chargemax	90
	
potmin		810
potmax		3500
pot2min		420
pot2max		4095
potmode		0
throtramp	50
throtramprpm	20000
ampmin		2
slipstart	50
	
brknompedal	-50
brkpedalramp	100
brknom		30
brkmax		-30
brkrampstr	10
brkout		-50
	
idlespeed	350
idlethrotlim	35
idlemode	1
speedkp		0.21
speedflt	5
cruisemode	1
	
udcsw		270
udcswbuck	540
tripmode	1
	
pwmfunc		3
pwmgain		73964
pwmofs		0
speedgain	
	
canspeed	1
canperiod	0
	
fslipspnt	0
ampnom		0
Thomas A. Edison “I have not failed. I've just found 10,000 ways that won't work"
User avatar
ajbessinger
Posts: 7
Joined: Tue Jan 21, 2020 6:13 pm
Location: Portland Oregon
Been thanked: 5 times

Re: Ford Ranger Inverter board Support Thread

Post by ajbessinger »

OEMEV wrote: Thu Jul 16, 2020 3:53 pm About my previous post - "The first step (and most arduous) in the TIM replacement appears to be the removal of the connector so I'll get started on it."

I've circumvented this task and bought a new connector. If anyone's interested, cost is $168 + shipping.

By using new connectors, we can save the original TIM logic board for Ranger EV owners who may not want to hack into the TIM.
Where did you find the connector at? I'd like to try and go that route instead of potentially destroying my old board "just in case" ;)
Owner of WattWorks EV Service & Repair in Portland Oregon
arber333
Posts: 3795
Joined: Mon Dec 24, 2018 1:37 pm
Location: Slovenia
Has thanked: 166 times
Been thanked: 411 times
Contact:

Re: Ford Ranger Inverter board Support Thread

Post by arber333 »

"Credit to arber333 for all info/tips on ACIM settings!"

Thank you 8-)

boost 42000

That is a big boost!!! :shock: are you sure you are ok at highway speeds?
OEMEV
Posts: 4
Joined: Sat Jul 04, 2020 8:03 pm
Location: Dallas TX

Re: Ford Ranger Inverter board Support Thread

Post by OEMEV »

I know someone at Ford who contacted the tier 1 supplier

When you're ready to move forward, PM me for my Paypal address.

Lead time was at least a week, it may be 2 weeks now with ongoing lockdown
User avatar
joromy
Posts: 371
Joined: Fri Jun 28, 2019 12:56 pm
Has thanked: 1 time
Been thanked: 4 times

Re: Ford Ranger Inverter board Support Thread

Post by joromy »

arber333 wrote: Mon Sep 28, 2020 5:15 pm "Credit to arber333 for all info/tips on ACIM settings!"

Thank you 8-)

boost 42000

That is a big boost!!! :shock: are you sure you are ok at highway speeds?
One zero to much (fixed)
Thank you, at least someone is reading my posts ;)
Thomas A. Edison “I have not failed. I've just found 10,000 ways that won't work"
User avatar
riii
Posts: 21
Joined: Tue Jul 30, 2019 2:18 am
Location: Oakland California USA

Re: Ford Ranger Inverter board Support Thread

Post by riii »

Hi joromy,

It's been a long time old friend. It's also exciting to see you have new fine-tuned parameters that I am anxious to try out.

When I finally got around to opening my contactor box about a month ago I found a blown up pre-charge resistor. The issue you mentioned here
viewtopic.php?f=16&t=186&start=25#p6725
and here
viewtopic.php?f=16&t=186&start=25#p6938
and more recently here
viewtopic.php?f=16&t=186&start=50#p11207

in which I believe this:

"IAA module could command the power steering and DC/DC to start and draw power before the HW aux relay has closed.
This will burn the precharge resistor after a while. (I burned mine this way)
This happens because the IAA module has almost immediate startup, much faster than the BMS!!"

is what happened to my precharge resistor.

We may have never made the IAA mod you suggested but I will do so this time around before installing a another OEM contactor box to replace the blown up one.

Where are all the wires routed through the middle hole in the IAA board in this photo terminated? On the connector pins then routing back your BMS?
Attachments
IAA_module_label_1.jpg
User avatar
joromy
Posts: 371
Joined: Fri Jun 28, 2019 12:56 pm
Has thanked: 1 time
Been thanked: 4 times

Re: Ford Ranger Inverter board Support Thread

Post by joromy »

Nice to hear from you again.
I have to think long and slow to remember this :)
It's not that complicated, the picture is for the instrument mod and battery heater/cooler also!

You need only two wires and a small signal diode. (The diode is obsolete, I can't see that it is needed anymore?)

Wire from pin 42 AUX relay control is (internally) going to "26" AUX relay status and trace is cut.
This is only a feedback for the IAA, that the AUX relay is engaged.

Then the pin 26 is free to be used for the new IAA enable signal that goes to pin97 run/start, an fires up the IAA.
Remember to cut outside wire going in to pin 97, this is so the IAA never gets started from the ignition key!

You can also do this externally if you don't want to open/cut traces, but then you need to reroute an extra wire from BMS to IAA pin 97.

This way the IAA will not command AUX relay on before the BMS has done the precharge and closed main contactors.

I would not use the contactor box/contactors, it should be possible since it have drivers for the contactors, but have not dug into this.

If you look at my complete schematic (tesla battery and Simp BMS) you will recognize the connections. (first page in this tread)
Thomas A. Edison “I have not failed. I've just found 10,000 ways that won't work"
User avatar
riii
Posts: 21
Joined: Tue Jul 30, 2019 2:18 am
Location: Oakland California USA

Re: Ford Ranger Inverter board Support Thread

Post by riii »

Thanks joromy,

What do you mean by "I would not use the contactor box/contactors, it should be possible since it have drivers for the contactors, but have not dug into this " ?

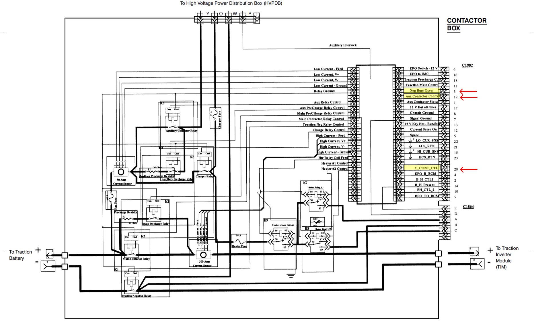
This is how I was using the EMUS BMS to control "NEG BUS OPEN" "AUX Contactor Cntrl" and "Charge CNTRL" in the OEM contactor.
EV RANGER OEM CONTACTOR BOX.JPG
EMUS BMS EV RANGER PINOUT.JPG
I see on your simp BMS Tesla charger schematic you are using the AUX RELAY ENABLE function of your BMS to enable the IAA via pin 26 and then the IAA enables the the AUX contactor relay via pin 42. Since my BMS was driving the aux relay directly before, I need to reconnect the IAA's original wire that enables the aux relay.

I'm not sure what was controlling the precharge relay in my setup. That would be good to know. Maybe I was relying on the inverter to control it? Or would the IAA have a hand in that as well?
User avatar
riii
Posts: 21
Joined: Tue Jul 30, 2019 2:18 am
Location: Oakland California USA

Re: Ford Ranger Inverter board Support Thread

Post by riii »

Since I never found a reason to modify the TIM connectors it looks like we left the inverter in charge of the precharge relay.
TIM Controls precharge.JPG
Contactor Box.JPG
User avatar
riii
Posts: 21
Joined: Tue Jul 30, 2019 2:18 am
Location: Oakland California USA

Re: Ford Ranger Inverter board Support Thread

Post by riii »

Joromy, one last pestering question. How did you figure out it was the IAA starting up before the BMS that burnt out your pre-charge resistor? I am mostly assuming my resistor blew up for the same reason but I want to consider other reasons that may have happened in case I can make other efforts to mitigate it from happening again.
User avatar
joromy
Posts: 371
Joined: Fri Jun 28, 2019 12:56 pm
Has thanked: 1 time
Been thanked: 4 times

Re: Ford Ranger Inverter board Support Thread

Post by joromy »

It's probably OK to use the old contactor box.
It's just that I have spendt many MANY hours on testing/measuring and blown up stuff, to get my own setup to work. And I'm not so keen on start on a new configuration/setup.

The contactor box electronics is measuring the voltage before it close the contactor.
So maybe you don't need to think about precharge, I'm not sure?
But I know the IAA is closing the AUX relay to fast, if it get "enable" signal (pin 97) directly from the ignition, before the BMS/newTIM has closed main contactor.

The way I found out the sequence of precharge, AUX and main contactors was putting LED on the contactor/relay coils.
Then you can see that they close in the right sequence. (you may have to take a video)
But you also have to measure the voltages to see if the precharge has happened.

You can hear the vacuum pump speed up an extra notch when the DC/DC get HV form the AUX relay, if you don't hear this then the AUX relay is already engaged.
Thomas A. Edison “I have not failed. I've just found 10,000 ways that won't work"
User avatar
joromy
Posts: 371
Joined: Fri Jun 28, 2019 12:56 pm
Has thanked: 1 time
Been thanked: 4 times

Re: Ford Ranger Inverter board Support Thread

Post by joromy »

riii wrote: Wed Dec 23, 2020 2:55 am Since I never found a reason to modify the TIM connectors it looks like we left the inverter in charge of the precharge relay.
TIM Controls precharge.JPG
Contactor Box.JPG
That looks very sane, the precharge (pin 18) is only for the main contactors, controlled by the TIM.
The precharge for AUX relay is done internally in the contactor BOX.
Thomas A. Edison “I have not failed. I've just found 10,000 ways that won't work"
User avatar
riii
Posts: 21
Joined: Tue Jul 30, 2019 2:18 am
Location: Oakland California USA

Re: Ford Ranger Inverter board Support Thread

Post by riii »

Hi Joromy,

I have implemented the modification to allow the DC-DC CTRL output of my BMS to act as the IAA enable. I made the mods by cutting the original "aux ready" circuit of and near to the connector 1982 of the original contactor box and repurposed that to act as the DC-DC CTRL/IAA enable (assuming the the old contactor box does not need feed back from the IAA?) routed to pin 97 of the IAA. Please see the drawing below:
IAA enable mod.JPG
I was hoping it was going to be plug and play but unfortunately the aux relay is not kicking on probably because there is not 12V+ coming from the BMS that would run/start the IAA. I think that would actually require a relay since it should be expected the IAA would be powered exclusively by the BMS? Either that or the BMS output is broken. It says it's on but I see no 12V+ from the DC-DC CTRL output. I'm a little wondering if all my outputs are not functioning as they say they are. In charge mode I can activate and talk to the charger but it is not seeing voltage from the battery because contactors are not closing.
While the IGN key was on at one point I applied 12V from the 295 circuit to pin 97 of IAA (after the diode) which activated the IAA but did not activate the aux relay as far as I can tell.
Also, I'm still getting a precharge error from the TIM. Perhaps I should open up the TIM and see what's going on in there. Is there a function using the Huebner inverter manager that clears errors that allows the inverter to function? :?

Ideally, what should the sequence of precharge and contactors closing be for the truck upon start up?

Based on the clues provided above can you think of reasons for my malfunctions? Sorry for all the questions.
Thanks.

Edit:
Some more thought, since I'm using an unmodified OEM contactor box maybe the 3999 AUX Status circuit I cut at the box DOES need feed back from the IAA, and I could splice 3998 AUX CTRL circuit to 3999 AUX ready circuit at the box.

Or I keep the circuits separate as they were before (ie. 3999 aux status @ contactor to 3999 pin 26 @ IAA, and 3998 aux ctrl to 3998 pin 42 @ IAA) and keep a single separate wire from BMS DC-DC ctrl to IAA enable pin 97.

My IAA board was not modified just the wires so things are still easy to change.

Also, since my BMS was directly controlling the aux circuit of the contactor box last time (the modified OEM one that blew up), it was essentially doing the same thing as what we are trying now with exception of the IAA controlling DC-DC components without the ability to control DC-DC power to those components. This element of DC-DC powered component ctrl is fuzzy to me. If the BMS already had control of AUX precharge, how would the IAA be responsible for blowing up the main precharge? Was it that since the IAA did not have communication to the AUX ctrl it commanded DC-DC powered components to pull too much power before the BMS closed the aux contact?
User avatar
joromy
Posts: 371
Joined: Fri Jun 28, 2019 12:56 pm
Has thanked: 1 time
Been thanked: 4 times

Re: Ford Ranger Inverter board Support Thread

Post by joromy »

riii wrote: Mon Dec 28, 2020 1:18 am Hi Joromy,
Based on the clues provided above can you think of reasons for my malfunctions? Sorry for all the questions.
Thanks.
I'm sorry, i missed this one.
How is it going, have you solved the issues?
Thomas A. Edison “I have not failed. I've just found 10,000 ways that won't work"
User avatar
joromy
Posts: 371
Joined: Fri Jun 28, 2019 12:56 pm
Has thanked: 1 time
Been thanked: 4 times

Re: Ford Ranger Inverter board Support Thread

Post by joromy »

riii wrote: Mon Dec 28, 2020 1:18 am Ideally, what should the sequence of precharge and contactors closing be for the truck upon start up?
The basics behind contactor and startup sequence.

Drive:
1. Negative contactor close. (By BMS)
2. Precharge relay for TIM close, and charge up the capacitors.
3. Inverter will close Positive contactor (if voltage has reached volt settting "udcsw")

Drive/AUX equipment (DC/DC A/C heater):
1. Negative contactor close. (By BMS)
2. Precharge relay for AUX circuit close. (for preset time, or on Simp BMS when < preset current)
3. AUX relay close.

Problems:
If negative contactor is controlled by the BMS, it MUST be on before all other relay/contactors!
Since there is no communication between the Inverter and BMS (normally) The Inverter could try to precharge before the BMS has closed negative contactor, and will give precharge error.

Temporary test solution:
Short the negative contactor, or energize the coil.

Adequate solution:
Run the negative contactor directly from ignition.
Would not recommend this, because then the BMS will not be able to shut down the high voltage if it detects an error.

Best solution:
Be shure that BMS start first, then the AUX (IAA) and Inverter.

I say it again, if you have access to the relays/contactors, put LEDs on them, and check that you get correct sequence.
Thomas A. Edison “I have not failed. I've just found 10,000 ways that won't work"
terkaa
Posts: 1
Joined: Sat Apr 25, 2026 7:41 pm

Re: Ford Ranger Inverter board Support Thread

Post by terkaa »

Hi,

Is this board still available?

Tero
Enron
Posts: 1
Joined: Mon Apr 27, 2026 8:37 pm

Re: Ford Ranger Inverter board Support Thread

Post by Enron »

Bump! I would love to buy a board too!

I hope all of y’all are aware of the ranger community on groups.io
Is there a yahoo group too? Perhaps we could drum up another group of beta-testers with a post on each group.
Post Reply