IPace Front Motor Hacking
-
nkiernan
- Posts: 587
- Joined: Mon Feb 24, 2020 8:59 pm
- Location: Ireland
- Has thanked: 514 times
- Been thanked: 95 times
Re: IPace Front Motor Hacking
I know there have been a lot of other projects on the go so the big cat project has been on the back burner. In the last video there looked like good progress on the inverter reverse engineering and the next step might have been some test drop in boards. Wanted to check if there were any test boards in the end or if the new Zombieverter has any relevance to these? (I'm presuming the project got paused just before this)
I've been looking back at the I-pace motors vs the Tesla Model 3 front and rear motors, as the I-Pace size and shape fit where Tesla won't. From what I'm seeing though, it looks like limited slip diff function is achieved through the brakes and there isn't a LSD option in or for the I-Pace setup, which makes them a less use for 4x4. Wondering if anyone can confirm if they've played with one? The concentric gear/motor design gives only a basic diff function.
Also wondered if its known if the front and rear inverters are the same, and if there was a drop in board, the same board would suit both? I know this thread is for the front, but seems the front and rear might be the same?
I've been looking back at the I-pace motors vs the Tesla Model 3 front and rear motors, as the I-Pace size and shape fit where Tesla won't. From what I'm seeing though, it looks like limited slip diff function is achieved through the brakes and there isn't a LSD option in or for the I-Pace setup, which makes them a less use for 4x4. Wondering if anyone can confirm if they've played with one? The concentric gear/motor design gives only a basic diff function.
Also wondered if its known if the front and rear inverters are the same, and if there was a drop in board, the same board would suit both? I know this thread is for the front, but seems the front and rear might be the same?
- Jack Bauer
- Posts: 3999
- Joined: Wed Dec 12, 2018 5:24 pm
- Location: Ireland
- Has thanked: 153 times
- Been thanked: 1114 times
- Contact:
Re: IPace Front Motor Hacking
I have no information on the rear. Project is not dead but on pause due to impending house move etc. I have fully reverse engineered the oem inverter board so its just a design and test stage remaining.
I'm going to need a hacksaw
-
nkiernan
- Posts: 587
- Joined: Mon Feb 24, 2020 8:59 pm
- Location: Ireland
- Has thanked: 514 times
- Been thanked: 95 times
Re: IPace Front Motor Hacking
Thank you for the updateJack Bauer wrote: ↑Mon Aug 09, 2021 9:41 am I have no information on the rear. Project is not dead but on pause due to impending house move etc. I have fully reverse engineered the oem inverter board so its just a design and test stage remaining.
Re: IPace Front Motor Hacking
Hey Damien,
How are you?
Has there been any progress made recently on the board for the iPace inverter?
I quite like this inverter as the board swap looks relatively simple and the unit is it's own enclosed unit. So ideal if it should be placed a bit further away from the motor.
If it takes a bit longer, would it be possbile to publish the pin-out of the gate driver board? Then one could solder a standard Brain Board in with flying leads.
Thank you very much,
Max
How are you?
Has there been any progress made recently on the board for the iPace inverter?
I quite like this inverter as the board swap looks relatively simple and the unit is it's own enclosed unit. So ideal if it should be placed a bit further away from the motor.
If it takes a bit longer, would it be possbile to publish the pin-out of the gate driver board? Then one could solder a standard Brain Board in with flying leads.
Thank you very much,
Max
- johu
- Site Admin
- Posts: 7182
- Joined: Thu Nov 08, 2018 10:52 pm
- Location: Kassel/Germany
- Has thanked: 552 times
- Been thanked: 1913 times
- Contact:
Re: IPace Front Motor Hacking
Damien is currently pausing from the forum, maybe someone else knows?
Support R/D and forum on Patreon: https://patreon.com/openinverter - Subscribe on odysee: https://odysee.com/@openinverter:9
Re: IPace Front Motor Hacking
Looking at the I-Pace parts catalogue - the same part numbers listed against the front and rear inverters. Looks like the latest OE number for both front and rear inverters supersede to:nkiernan wrote: ↑Sun Aug 08, 2021 5:10 pm I know there have been a lot of other projects on the go so the big cat project has been on the back burner. In the last video there looked like good progress on the inverter reverse engineering and the next step might have been some test drop in boards. Wanted to check if there were any test boards in the end or if the new Zombieverter has any relevance to these? (I'm presuming the project got paused just before this)
I've been looking back at the I-pace motors vs the Tesla Model 3 front and rear motors, as the I-Pace size and shape fit where Tesla won't. From what I'm seeing though, it looks like limited slip diff function is achieved through the brakes and there isn't a LSD option in or for the I-Pace setup, which makes them a less use for 4x4. Wondering if anyone can confirm if they've played with one? The concentric gear/motor design gives only a basic diff function.
Also wondered if its known if the front and rear inverters are the same, and if there was a drop in board, the same board would suit both? I know this thread is for the front, but seems the front and rear might be the same?
T4K20014 (J9D314G138AL) so yes front and rear inverters are the same.
Seems good value for 200hp? with some less than £500 - but that is without inverter. Inverters seem to be starting at £150 - 1/3 the price of a used M3 motor.
I agree a mechanical LSD would be difficult - AAM also make the rear motor for the AMG GT 63 E which is the same power! and same inline/axial configuration - with an LSD! I Pace motor:
Gear ratio =9.04
Max rpm 13,000
Axle torque peak 3150Nm
Torque peak 348Nm
Power peak 147kW
Weight 73.8kg
There is also AAM casting branding - which is American Axle Manufacturing
Designed in Sweden, Manufactured in Poland.
- Jack Bauer
- Posts: 3999
- Joined: Wed Dec 12, 2018 5:24 pm
- Location: Ireland
- Has thanked: 153 times
- Been thanked: 1114 times
- Contact:
Re: IPace Front Motor Hacking
Hi,
Very happy to see you picking up this thread again!
Have a couple IPace motors (both front and back) myself, and was hoping OI would be a good match. Will follow this closely.
I am very new to this subject, but keen on learning and in a workplace with a vast knowledge base.
Let me know if I can be of any help with getting these units paired up.
Cheers!
Very happy to see you picking up this thread again!
Have a couple IPace motors (both front and back) myself, and was hoping OI would be a good match. Will follow this closely.
I am very new to this subject, but keen on learning and in a workplace with a vast knowledge base.
Let me know if I can be of any help with getting these units paired up.
Cheers!
- crasbe
- Posts: 330
- Joined: Mon Jul 08, 2019 5:18 pm
- Location: Germany
- Has thanked: 58 times
- Been thanked: 180 times
Re: IPace Front Motor Hacking
I started a wiki page about the drive unit(s): https://openinverter.org/wiki/Jaguar_I-Pace_Drive_Unit
Any contributions are welcome, it needs a lot of work still.
The rear drive unit only has four mounting holes, two at the front and two at the rear. I'll try to get some measurements soon, also in relation to the CV axle locations.
Perhaps also interesting: The CV axle seals are often incomplete, there is a plastic ring that is part of the seal and on the long CV axle it gets stuck because the sealing surface has 1mm thinner diameter than the part further out and on the short CV axle it sometimes gets lost too.
Any contributions are welcome, it needs a lot of work still.
The rear drive unit only has four mounting holes, two at the front and two at the rear. I'll try to get some measurements soon, also in relation to the CV axle locations.
Perhaps also interesting: The CV axle seals are often incomplete, there is a plastic ring that is part of the seal and on the long CV axle it gets stuck because the sealing surface has 1mm thinner diameter than the part further out and on the short CV axle it sometimes gets lost too.
- steveknox
- Posts: 139
- Joined: Mon Mar 11, 2019 9:36 am
- Location: Bormley, UK
- Has thanked: 23 times
- Been thanked: 20 times
- Contact:
Re: IPace Front Motor Hacking
Hello,
Does anyone have dimensions of the front or rear motors?
Thanks
Steve
Does anyone have dimensions of the front or rear motors?
Thanks
Steve
Mazda RX-8
GS450h Running Gear
Outlander Charger
Renault Kangoo 36kwh pack
GS450h Running Gear
Outlander Charger
Renault Kangoo 36kwh pack
- steveknox
- Posts: 139
- Joined: Mon Mar 11, 2019 9:36 am
- Location: Bormley, UK
- Has thanked: 23 times
- Been thanked: 20 times
- Contact:
Re: IPace Front Motor Hacking
I would like the width and diameter at the 'fattest' point.
I'm trying to determine how much modification would be required to fit it into my rx8 subframe
I'm trying to determine how much modification would be required to fit it into my rx8 subframe
Mazda RX-8
GS450h Running Gear
Outlander Charger
Renault Kangoo 36kwh pack
GS450h Running Gear
Outlander Charger
Renault Kangoo 36kwh pack
- steveknox
- Posts: 139
- Joined: Mon Mar 11, 2019 9:36 am
- Location: Bormley, UK
- Has thanked: 23 times
- Been thanked: 20 times
- Contact:
Re: IPace Front Motor Hacking
I took the opportunity recently to 3D scan a front motor, uploaded by Jamie.
https://grabcad.com/library/jaguar-ipace-front-motor-1
https://grabcad.com/library/jaguar-ipace-front-motor-1
Mazda RX-8
GS450h Running Gear
Outlander Charger
Renault Kangoo 36kwh pack
GS450h Running Gear
Outlander Charger
Renault Kangoo 36kwh pack
- Jack Bauer
- Posts: 3999
- Joined: Wed Dec 12, 2018 5:24 pm
- Location: Ireland
- Has thanked: 153 times
- Been thanked: 1114 times
- Contact:
Re: IPace Front Motor Hacking
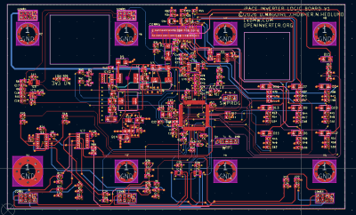
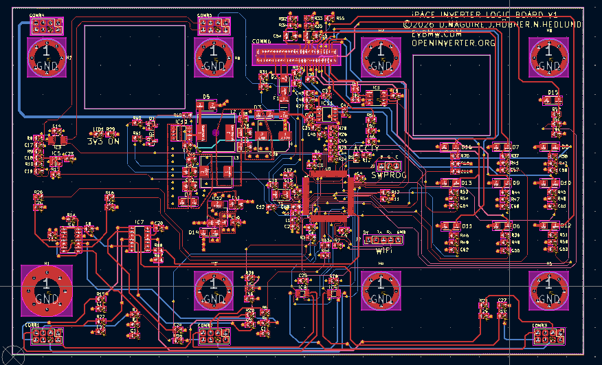
PCB placement complete. Now gotta start tracking.
I'm going to need a hacksaw
- Jack Bauer
- Posts: 3999
- Joined: Wed Dec 12, 2018 5:24 pm
- Location: Ireland
- Has thanked: 153 times
- Been thanked: 1114 times
- Contact:
Re: IPace Front Motor Hacking
Board tracked and passed basic drc. 3d printing a test piece for physical fit checks.
I'm going to need a hacksaw
- Jack Bauer
- Posts: 3999
- Joined: Wed Dec 12, 2018 5:24 pm
- Location: Ireland
- Has thanked: 153 times
- Been thanked: 1114 times
- Contact:
- steveknox
- Posts: 139
- Joined: Mon Mar 11, 2019 9:36 am
- Location: Bormley, UK
- Has thanked: 23 times
- Been thanked: 20 times
- Contact:
Re: IPace Front Motor Hacking
Great progress!
Mazda RX-8
GS450h Running Gear
Outlander Charger
Renault Kangoo 36kwh pack
GS450h Running Gear
Outlander Charger
Renault Kangoo 36kwh pack
- Jack Bauer
- Posts: 3999
- Joined: Wed Dec 12, 2018 5:24 pm
- Location: Ireland
- Has thanked: 153 times
- Been thanked: 1114 times
- Contact:
Re: IPace Front Motor Hacking
V1 design now on github : https://github.com/damienmaguire/Jaguar ... ont/FDU_V1
I'll order some prototypes tomorrow.
I'll order some prototypes tomorrow.
I'm going to need a hacksaw
- Jack Bauer
- Posts: 3999
- Joined: Wed Dec 12, 2018 5:24 pm
- Location: Ireland
- Has thanked: 153 times
- Been thanked: 1114 times
- Contact:
Re: IPace Front Motor Hacking
On the basis of zero feedback I take it to mean the design is perfect so proceeded to order 10 pieces.
I'm going to need a hacksaw
- Jack Bauer
- Posts: 3999
- Joined: Wed Dec 12, 2018 5:24 pm
- Location: Ireland
- Has thanked: 153 times
- Been thanked: 1114 times
- Contact:
- steveknox
- Posts: 139
- Joined: Mon Mar 11, 2019 9:36 am
- Location: Bormley, UK
- Has thanked: 23 times
- Been thanked: 20 times
- Contact:
Re: IPace Front Motor Hacking
Nice one. It will be great to have another option. This is a consideration for the 911 if the SDU doesn't fit.
Mazda RX-8
GS450h Running Gear
Outlander Charger
Renault Kangoo 36kwh pack
GS450h Running Gear
Outlander Charger
Renault Kangoo 36kwh pack
- Jack Bauer
- Posts: 3999
- Joined: Wed Dec 12, 2018 5:24 pm
- Location: Ireland
- Has thanked: 153 times
- Been thanked: 1114 times
- Contact:
- Jack Bauer
- Posts: 3999
- Joined: Wed Dec 12, 2018 5:24 pm
- Location: Ireland
- Has thanked: 153 times
- Been thanked: 1114 times
- Contact:
Re: IPace Front Motor Hacking
iPace boards arrived. Testing in progress. Will try and write some sw soon to do a bit of basic testing of pwm etc
I'm going to need a hacksaw
- Jack Bauer
- Posts: 3999
- Joined: Wed Dec 12, 2018 5:24 pm
- Location: Ireland
- Has thanked: 153 times
- Been thanked: 1114 times
- Contact:
Re: IPace Front Motor Hacking
Time for some more bad news. The correct ffc connector is the Kyocera 046810650020846+T
https://www.mouser.ie/ProductDetail/KYO ... IFjA%3D%3D
https://www.mouser.ie/ProductDetail/KYO ... IFjA%3D%3D
I'm going to need a hacksaw