Prius Gen3 Inverter Hacking
Re: Prius Gen3 Inverter Hacking
when is the next board revision expected? I will have to start the season on the oil smoker if I don’t do anything right now. The manual says that the Prius C has a 144-volt battery, is this true? and. why some people don’t like the toyota native connector, why the ampseal?
- johu
- Site Admin
- Posts: 7182
- Joined: Thu Nov 08, 2018 10:52 pm
- Location: Kassel/Germany
- Has thanked: 552 times
- Been thanked: 1918 times
- Contact:
Re: Prius Gen3 Inverter Hacking
Because it cannot be obtained on the free market, you have to rip it off the original control board. Tedious and pretty much irreversible.
Support R/D and forum on Patreon: https://patreon.com/openinverter - Subscribe on odysee: https://odysee.com/@openinverter:9
Re: Prius Gen3 Inverter Hacking
Adaptor files uploaded to my GitHub page: https://github.com/andymartell/Prius-Inverter-Adaptor
I haven't tested the PCBs myself as yet so use at your own risk!
I haven't tested the PCBs myself as yet so use at your own risk!
Re: Prius Gen3 Inverter Hacking
Might be a little difficult to see, but I've added U2 to JB's Prius board so that the original TE part (Conn1) or a 40 way header (U2) can be fitted depending on choice. If U2 is fitted, then my little adaptor PCB can be used.
I've also modified the top edge so that it should work with either version of inverter mounting structure:
Just need to check now that it it's all OK.
JB - are there any mods to be made based on your testing to date? I was idly wondering if DC 12V feedback to the ATMEGA328 would be useful?
I've also modified the top edge so that it should work with either version of inverter mounting structure:
Just need to check now that it it's all OK.
JB - are there any mods to be made based on your testing to date? I was idly wondering if DC 12V feedback to the ATMEGA328 would be useful?
- Jack Bauer
- Posts: 4007
- Joined: Wed Dec 12, 2018 5:24 pm
- Location: Ireland
- Has thanked: 153 times
- Been thanked: 1139 times
- Contact:
Re: Prius Gen3 Inverter Hacking
Looks great. Yes I do have a few mods. I'll post later.
I'm going to need a hacksaw
- Bigpie
- Posts: 1884
- Joined: Wed Apr 10, 2019 8:11 pm
- Location: South Yorkshire, UK
- Has thanked: 91 times
- Been thanked: 517 times
Re: Prius Gen3 Inverter Hacking
Any idea if your board will fit the Auris Inverter https://www.ebay.co.uk/itm/2017-TOYOTA- ... Sw0i9cWv0t ?
also having trouble registering on your webshop. "{"error":{"captcha":"Invalid verification code"}}"but I can't see a captcha on there.
also having trouble registering on your webshop. "{"error":{"captcha":"Invalid verification code"}}"but I can't see a captcha on there.
BMW E91 2006
ZombieVerter
GS450h
Outlander Charger DC/DC
Outlander Compressor
Renault Kangoo 36kWh battery
FOCCCI CCS
ZombieVerter
GS450h
Outlander Charger DC/DC
Outlander Compressor
Renault Kangoo 36kWh battery
FOCCCI CCS
- Bigpie
- Posts: 1884
- Joined: Wed Apr 10, 2019 8:11 pm
- Location: South Yorkshire, UK
- Has thanked: 91 times
- Been thanked: 517 times
Re: Prius Gen3 Inverter Hacking
Nevermind, checking out with a guest account worked.
BMW E91 2006
ZombieVerter
GS450h
Outlander Charger DC/DC
Outlander Compressor
Renault Kangoo 36kWh battery
FOCCCI CCS
ZombieVerter
GS450h
Outlander Charger DC/DC
Outlander Compressor
Renault Kangoo 36kWh battery
FOCCCI CCS
-
johnspark
- Posts: 264
- Joined: Fri Apr 12, 2019 10:42 pm
- Location: Adelaide, South Australia
- Has thanked: 59 times
- Been thanked: 48 times
Re: Prius Gen3 Inverter Hacking
The original cable for powering the Prius Gen3 was via two aluminium cables. I did not like the current carrying capacity of this so created a 50mm2 copper cable and lug set to replace the original cables in the same plastic socket fitting, please see pic below. I am using second hand welding cable double sheathed and long lugs i have hand machined to match the original. I think it might also be possible to use waterpipe and fashion into the same shape as the lug.
I have a proper 50mm2 crimping tool to use once i know the cable lengths i want.
PS: i also looked at 35mm2 cable instead of 50mm2, and there was'nt much difference is size, so went for the much better 50mm2.
I have a proper 50mm2 crimping tool to use once i know the cable lengths i want.
PS: i also looked at 35mm2 cable instead of 50mm2, and there was'nt much difference is size, so went for the much better 50mm2.
Re: Prius Gen3 Inverter Hacking
thanks for the idea. I was wondering how to do the connections on my Prius Gen Inverter.johnspark wrote:I think it might also be possible to use waterpipe and fashion into the same shape as the lug.
You're thinking of using 8 or 10mm copper pipe as a starting point?
-
johnspark
- Posts: 264
- Joined: Fri Apr 12, 2019 10:42 pm
- Location: Adelaide, South Australia
- Has thanked: 59 times
- Been thanked: 48 times
Re: Prius Gen3 Inverter Hacking
50mm2 area cable equates to 8mm diameter. So that would mean copper pipe with 8mm inside diameter is required.
copper pipe is much cheaper than the lugs. The long lug cost $5. I have seen them on Ebay for $50.
you will need a proper crimper to get the copper strands to have good contact with the tube and good mechanical rigidity. It also helps a lot with effectively transmitting high frequency current. Years ago i saw a crimped 2.5mm2 connection that had high frequency voltage placed across it. Some of the high frequency information was not transmitted. Then the technician soldered the end, and now all the high frequency information was transmitted.
my original plug came with shielding that used to go over the aluminium wires. I am going to keep using that and either use some more of the same or copper tape i bought off Ebay for EMC reasons.
copper pipe is much cheaper than the lugs. The long lug cost $5. I have seen them on Ebay for $50.
you will need a proper crimper to get the copper strands to have good contact with the tube and good mechanical rigidity. It also helps a lot with effectively transmitting high frequency current. Years ago i saw a crimped 2.5mm2 connection that had high frequency voltage placed across it. Some of the high frequency information was not transmitted. Then the technician soldered the end, and now all the high frequency information was transmitted.
my original plug came with shielding that used to go over the aluminium wires. I am going to keep using that and either use some more of the same or copper tape i bought off Ebay for EMC reasons.
Re: Prius Gen3 Inverter Hacking
Forgive the total noob questions here, just trying to confirm a couple things. This board is an addon that allows control of the prius inverter/converter? Will it safely power the motors in a prius transaxle?
I was just patiently lurking, but now something has come up that is pushing me towards this project sooner.
In particular I'm interested in using MG2 to power a water pump. 25KW continuous. Old taxi prius and camry hybrids can be found for 1000-1500 around here. That's a massive savings in comparison to the quotes for a comparable motor.
Any thoughts and advice welcome.
I was just patiently lurking, but now something has come up that is pushing me towards this project sooner.
In particular I'm interested in using MG2 to power a water pump. 25KW continuous. Old taxi prius and camry hybrids can be found for 1000-1500 around here. That's a massive savings in comparison to the quotes for a comparable motor.
Any thoughts and advice welcome.
-
johnspark
- Posts: 264
- Joined: Fri Apr 12, 2019 10:42 pm
- Location: Adelaide, South Australia
- Has thanked: 59 times
- Been thanked: 48 times
Re: Prius Gen3 Inverter Hacking
Hi Rouwdy, i intend using my Prius Gen 3 to run a Prius Gen 2 transaxle. In my case i am making MG1 and MG2 run at the same speed.
For what you want to do, you need to get mechanical power out of the transaxle. so you could use the 1/2 shaft to connect to the pump. The other side of the transaxle you would need to have this second 1/2 shaft stationary. I don't know if the differential can handle operating this way on a continous basis. Perhaps because it only needs to run at 1/2 power it will be ok?
You would not need to do anything with MG1 and the splined petrol motor input shaft, just ignore.
You will need to have cooling water for the inverter and for the motor. You can get a cheap radiator from wreckers and some sort of water pump. If you scrounge around a wrecked hybrid, you should be able to locate a 12v water pump that you could use.
IF you do all those things, there is no need for you to open up the transaxle.
All this info is for starters.
For what you want to do, you need to get mechanical power out of the transaxle. so you could use the 1/2 shaft to connect to the pump. The other side of the transaxle you would need to have this second 1/2 shaft stationary. I don't know if the differential can handle operating this way on a continous basis. Perhaps because it only needs to run at 1/2 power it will be ok?
You would not need to do anything with MG1 and the splined petrol motor input shaft, just ignore.
You will need to have cooling water for the inverter and for the motor. You can get a cheap radiator from wreckers and some sort of water pump. If you scrounge around a wrecked hybrid, you should be able to locate a 12v water pump that you could use.
IF you do all those things, there is no need for you to open up the transaxle.
All this info is for starters.
-
johnspark
- Posts: 264
- Joined: Fri Apr 12, 2019 10:42 pm
- Location: Adelaide, South Australia
- Has thanked: 59 times
- Been thanked: 48 times
-
johnspark
- Posts: 264
- Joined: Fri Apr 12, 2019 10:42 pm
- Location: Adelaide, South Australia
- Has thanked: 59 times
- Been thanked: 48 times
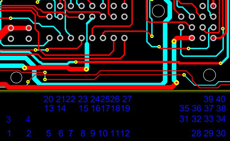
Re: Prius Gen3 Inverter Hacking
JB, have i worked out the correct terminal nos for the pcb?
kind regards...
kind regards...
- Attachments
-
PriusG3_V1 - PCB_withNos.pdf- (447.39 KiB) Downloaded 559 times
Re: Prius Gen3 Inverter Hacking
Thank you johnspark. Between my brothers and I, (one is both an auto and heavy duty mechanic), i believe we can figure out the physical and basic electrical aspects. Drivers/controllers and firmware are outside of my knowledge base.
I guess my next question would be whether the boards from the webshop or this prototype would be my best option. Then to to wire in grid power: 220v AC 60hz, we only have 2 phase. I'm hoping i can just connect them to the leads for mg1 (with mg1 disconnected) and let the inverter/converter make it useable for mg2?
Sorry if I'm hijacking the thread, just trying to confirm a couple things before i start a project page.
I guess my next question would be whether the boards from the webshop or this prototype would be my best option. Then to to wire in grid power: 220v AC 60hz, we only have 2 phase. I'm hoping i can just connect them to the leads for mg1 (with mg1 disconnected) and let the inverter/converter make it useable for mg2?
Sorry if I'm hijacking the thread, just trying to confirm a couple things before i start a project page.
-
johnspark
- Posts: 264
- Joined: Fri Apr 12, 2019 10:42 pm
- Location: Adelaide, South Australia
- Has thanked: 59 times
- Been thanked: 48 times
Re: Prius Gen3 Inverter Hacking
No worries Rouwdy, glad I am of some assistance.
Timing, what is your timing? If you need it now, i would buy controller boards from what is available on this website or evbmw or somewhere like that, and make sure you pay sufficient amount that will guarantee you some sort of advice, like at the very least email support.
If possible,I would be going to the wreckers and looking for a Prius Gen 3 inverter and as many cables as you can get on this thing as well as the water pipes and a water pump if there is still one in the wreck. I would not go for Prius Gen 2 inverter because i am not aware of anyone who has a ready to make board for it. I have a few of these myself, and have stopped thinking about using them and went and got a Prius Gen 3 inverter myself and bought a PCB from EVBMW to replace the driver board in it. I have done this because i don't have expertise in pcb design, even though i know the concepts. Also, i would have a chat with your brothers, find someone in your community who you feel comfortable with who is good or has the aptitude to be good at the software side of things, and build this thing as a community. Be prepared to help other people once you have made yours. and have lots of fun.
220 V AC 60 Hz: I know there is talk about using motor windings as the choke for battery charging and this 220V AC stuff, i am not sure what that has got to yet.
220V AC 60 Hz is dangerous stuff.
You need to know what you are doing. You need at the very least, a 30mA earth leakage CB on the switchboard, once it is installed, you need to test it to make sure it works, that helps you to find out if the earthing in the board works at least enough for the safety switch to work. It should have a test push button on it. Then the connections to this 220V should be via a good quality isolation switch that guarantee DISCONNECTS BOTH Active AND Neutral. For the current you pull out of your switchboard, your switchboard must be rated to carry this continuous power so it does not overheat.
You MUST have an earth that goes back to the swtchboard as well from your charger arrangement. The earth should be connected to the outside metal bits and pieces, the active and neutral to the electronics enclosed by the outside metal surfaces. So in other words, you need to have a good relationship with a competent electrician who can think outside the square to create a safe and robust 220V connection for you.
OK, that's probably enough for now.
Kind regards.
Timing, what is your timing? If you need it now, i would buy controller boards from what is available on this website or evbmw or somewhere like that, and make sure you pay sufficient amount that will guarantee you some sort of advice, like at the very least email support.
If possible,I would be going to the wreckers and looking for a Prius Gen 3 inverter and as many cables as you can get on this thing as well as the water pipes and a water pump if there is still one in the wreck. I would not go for Prius Gen 2 inverter because i am not aware of anyone who has a ready to make board for it. I have a few of these myself, and have stopped thinking about using them and went and got a Prius Gen 3 inverter myself and bought a PCB from EVBMW to replace the driver board in it. I have done this because i don't have expertise in pcb design, even though i know the concepts. Also, i would have a chat with your brothers, find someone in your community who you feel comfortable with who is good or has the aptitude to be good at the software side of things, and build this thing as a community. Be prepared to help other people once you have made yours. and have lots of fun.
220 V AC 60 Hz: I know there is talk about using motor windings as the choke for battery charging and this 220V AC stuff, i am not sure what that has got to yet.
220V AC 60 Hz is dangerous stuff.
You need to know what you are doing. You need at the very least, a 30mA earth leakage CB on the switchboard, once it is installed, you need to test it to make sure it works, that helps you to find out if the earthing in the board works at least enough for the safety switch to work. It should have a test push button on it. Then the connections to this 220V should be via a good quality isolation switch that guarantee DISCONNECTS BOTH Active AND Neutral. For the current you pull out of your switchboard, your switchboard must be rated to carry this continuous power so it does not overheat.
You MUST have an earth that goes back to the swtchboard as well from your charger arrangement. The earth should be connected to the outside metal bits and pieces, the active and neutral to the electronics enclosed by the outside metal surfaces. So in other words, you need to have a good relationship with a competent electrician who can think outside the square to create a safe and robust 220V connection for you.
OK, that's probably enough for now.
Kind regards.
-
johnspark
- Posts: 264
- Joined: Fri Apr 12, 2019 10:42 pm
- Location: Adelaide, South Australia
- Has thanked: 59 times
- Been thanked: 48 times
Re: Prius Gen3 Inverter Hacking
I have had a look at the actual cable for the GEN3 MG1 and MG2 connections. It is labelled: Sumitomo EX30 8 hd.
I found a pdf that shows 2 graphs. One for TEEX and one for EX30 cables. Ours is EX30, but the graph for 8mm2 is only on the TEEX graph. So roughly interpolating, I get about ~80 amps at 60C for 8mm2 cable. I would personally prefer more current carrying capacity. Please note, the old Gen 2 cables for MG1 and MG2 look as if they are: ~8mm outside diameter, or 20mm2 according to the pdf. I much prefer the old Gen 2 cables, so will try and incorporate them into the Gen 3 inverter.
I found a pdf that shows 2 graphs. One for TEEX and one for EX30 cables. Ours is EX30, but the graph for 8mm2 is only on the TEEX graph. So roughly interpolating, I get about ~80 amps at 60C for 8mm2 cable. I would personally prefer more current carrying capacity. Please note, the old Gen 2 cables for MG1 and MG2 look as if they are: ~8mm outside diameter, or 20mm2 according to the pdf. I much prefer the old Gen 2 cables, so will try and incorporate them into the Gen 3 inverter.
- Attachments
-
5_EX30withComments.pdf- (679.48 KiB) Downloaded 515 times
- Jack Bauer
- Posts: 4007
- Joined: Wed Dec 12, 2018 5:24 pm
- Location: Ireland
- Has thanked: 153 times
- Been thanked: 1139 times
- Contact:
Re: Prius Gen3 Inverter Hacking
I will need to double check the pinout just to be sure. Not had a chance as yet to make a proper pin diagram.
I'm going to need a hacksaw
Re: Prius Gen3 Inverter Hacking
Thanks again john. I'm not too scared of 220v and I've done my fair share of fixing "electricians" death traps . Ironically we picked up 3 pallets of isolators and switch boards on the weekend for 25 dollars. Some are 3 phase industrial which is overkill and then some.
Timing isn't critical as we currently run the pump with a diesel, not exactly ideal but functional. I'll do some more reading and keep my eyes out for some parts. What level of software aptitude are you suggesting? Being able to program? Or just be tech savvy and use a console?
At any rate I'll keep researching in my spare time, look for scrap cars and possibly dust off some Computer Science 101 books.
Timing isn't critical as we currently run the pump with a diesel, not exactly ideal but functional. I'll do some more reading and keep my eyes out for some parts. What level of software aptitude are you suggesting? Being able to program? Or just be tech savvy and use a console?
At any rate I'll keep researching in my spare time, look for scrap cars and possibly dust off some Computer Science 101 books.
-
MattsAwesomeStuff
- Posts: 1084
- Joined: Fri Apr 26, 2019 5:40 pm
- Has thanked: 479 times
- Been thanked: 314 times
Re: Prius Gen3 Inverter Hacking
So, I've got my budget car now, and it's time to seriously shop for controllers. Half considering just giving up on AC because of the lack of low cost inverter choices available to a non-engineer and inability to kludge any test options like you can with DC.
Trying to put together what kinds of things would be available to a multimeter and solder monkey. Also, seeing this type of question pop up a lot on the DIY EV forums and trying to see what people use, and people seem to use... nothing. Or they just design their own because they're capable.
Rewatched the whole video series on this project again.
Damian said he picked up a Lexus inverter for 50eu ($75 CAD), and the Prius Gen 3 for 100eu ($150 CAD). Best I can find in North America is $300US ($415 CAD), plus shipping from a scrapper, or $250US ($350 CAD) + shipping on Ebay. So, ~$400 plus Damian's board and components, ~$500 at least. Significant roadblock to a cheap ("not building this because I need to") EV build that, I think is probably not there for a DC build.
I'm planning on keeping shopping. In the meantime, for someone who doesn't need fancy features, is this something that could be ordered, built by an amateur non-engineer, and be moving a vehicle via a large enough ACIM? I know it's not fully tested, but, if there's respectable hope for it and some people could walk me through it, I'd be happy to be one putting some miles on the design.
Trying to put together what kinds of things would be available to a multimeter and solder monkey. Also, seeing this type of question pop up a lot on the DIY EV forums and trying to see what people use, and people seem to use... nothing. Or they just design their own because they're capable.
Rewatched the whole video series on this project again.
Damian said he picked up a Lexus inverter for 50eu ($75 CAD), and the Prius Gen 3 for 100eu ($150 CAD). Best I can find in North America is $300US ($415 CAD), plus shipping from a scrapper, or $250US ($350 CAD) + shipping on Ebay. So, ~$400 plus Damian's board and components, ~$500 at least. Significant roadblock to a cheap ("not building this because I need to") EV build that, I think is probably not there for a DC build.
I'm planning on keeping shopping. In the meantime, for someone who doesn't need fancy features, is this something that could be ordered, built by an amateur non-engineer, and be moving a vehicle via a large enough ACIM? I know it's not fully tested, but, if there's respectable hope for it and some people could walk me through it, I'd be happy to be one putting some miles on the design.
- Bigpie
- Posts: 1884
- Joined: Wed Apr 10, 2019 8:11 pm
- Location: South Yorkshire, UK
- Has thanked: 91 times
- Been thanked: 517 times
Re: Prius Gen3 Inverter Hacking
I'm keeping an eye out on ebay for an inverter at the moment, g9200-47180 to be specific as I believe that's the model number Damian has and I want to be sure the board I've ordered will fit.
I'm not an EE by any stretch but I'm a software engineer that tinkers with Arduino a fair bit. I've 3D printed a tiny 3 phase perm mag motor and have got it spinning with my arduino and a some NPN and PNP transistors, I'm going to be adding sensorless feedback when I get time.
I'm not after spinning a motor with the prius inverter to begin with, I'm interested in the arduino and buck/boost control and would be keep to help develop the code for using it to charge.
Hopefully between us we can put together some fairly comprehensive documentation for non-engineers to follow, step by step.
I'm not an EE by any stretch but I'm a software engineer that tinkers with Arduino a fair bit. I've 3D printed a tiny 3 phase perm mag motor and have got it spinning with my arduino and a some NPN and PNP transistors, I'm going to be adding sensorless feedback when I get time.
I'm not after spinning a motor with the prius inverter to begin with, I'm interested in the arduino and buck/boost control and would be keep to help develop the code for using it to charge.
Hopefully between us we can put together some fairly comprehensive documentation for non-engineers to follow, step by step.
BMW E91 2006
ZombieVerter
GS450h
Outlander Charger DC/DC
Outlander Compressor
Renault Kangoo 36kWh battery
FOCCCI CCS
ZombieVerter
GS450h
Outlander Charger DC/DC
Outlander Compressor
Renault Kangoo 36kWh battery
FOCCCI CCS
Re: Prius Gen3 Inverter Hacking
If the inverter has already been removed from the vehicle, inspected and advertised, you'll be paying a premium. The way to get them cheap is to just turn up at a "dirt floor"-type scrapyard with your toolbox and extract the parts you need yourself. This also means you can avoid broken connectors or leads that were chopped by the lazy...
-
MattsAwesomeStuff
- Posts: 1084
- Joined: Fri Apr 26, 2019 5:40 pm
- Has thanked: 479 times
- Been thanked: 314 times
Re: Prius Gen3 Inverter Hacking
I wish.The way to get them cheap is to just turn up at a "dirt floor"-type scrapyard with your toolbox and extract the parts you need yourself.
I checked inventory on both local Pick N Pulls. Zero Prius's. Zilch. This ain't a Prius kinda province.
There's was one at a non-DIY yard last year, they wanted $800 for the NiMH battery (10x what it's worth).
Re: Prius Gen3 Inverter Hacking
Let me guess, BC? The "green" province yet no hybrids in site. Alberta through to Ontario, for parts or even working vehicles, $300 to $2000 CAD. BC, nothing in the scrap yards and 4k+ for parts vehicles.MattsAwesomeStuff wrote: ↑Fri Jun 14, 2019 5:27 pm I checked inventory on both local Pick N Pulls. Zero Prius's. Zilch. This ain't a Prius kinda province.
-
johnspark
- Posts: 264
- Joined: Fri Apr 12, 2019 10:42 pm
- Location: Adelaide, South Australia
- Has thanked: 59 times
- Been thanked: 48 times
Re: Prius Gen3 Inverter Hacking
[quote=Rouwdy post_id=1554 time=1560361583 user_id=189]
Thanks again john. I'm not too scared of 220v and I've done my fair share of fixing "electricians" death traps . Ironically we picked up 3 pallets of isolators and switch boards on the weekend for 25 dollars. Some are 3 phase industrial which is overkill and then some.
Timing isn't critical as we currently run the pump with a diesel, not exactly ideal but functional. I'll do some more reading and keep my eyes out for some parts. What level of software aptitude are you suggesting? Being able to program? Or just be tech savvy and use a console?
At any rate I'll keep researching in my spare time, look for scrap cars and possibly dust off some Computer Science 101 books.
[great stuff Rouwdy/quote]
Thanks again john. I'm not too scared of 220v and I've done my fair share of fixing "electricians" death traps . Ironically we picked up 3 pallets of isolators and switch boards on the weekend for 25 dollars. Some are 3 phase industrial which is overkill and then some.
Timing isn't critical as we currently run the pump with a diesel, not exactly ideal but functional. I'll do some more reading and keep my eyes out for some parts. What level of software aptitude are you suggesting? Being able to program? Or just be tech savvy and use a console?
At any rate I'll keep researching in my spare time, look for scrap cars and possibly dust off some Computer Science 101 books.
[great stuff Rouwdy/quote]