Ford Ranger Inverter board Support Thread
- johu
- Site Admin
- Posts: 6968
- Joined: Thu Nov 08, 2018 10:52 pm
- Location: Kassel/Germany
- Has thanked: 454 times
- Been thanked: 1771 times
- Contact:
Re: Ford Ranger Inverter board Support Thread
Wow, that looks really slick
Are those inverters out there in larger quantities?
Support R/D and forum on Patreon: https://patreon.com/openinverter - Subscribe on odysee: https://odysee.com/@openinverter:9
Re: Ford Ranger Inverter board Support Thread
There are probably more inverters than there is trucks, but don't know.
The Yahoo ranger group did just buy a lot of 25 Ranger EV's, and spare parts.
The Yahoo Ranger folks are really nice people, until you use Ranger EV parts, for other cars
The Yahoo ranger group did just buy a lot of 25 Ranger EV's, and spare parts.
The Yahoo Ranger folks are really nice people, until you use Ranger EV parts, for other cars
Thomas A. Edison “I have not failed. I've just found 10,000 ways that won't work"
Re: Ford Ranger Inverter board Support Thread
Reuse of the TIM connector
This is one of the most challenging task, with building the inverter.
This is one of the most challenging task, with building the inverter.
Thomas A. Edison “I have not failed. I've just found 10,000 ways that won't work"
Re: Ford Ranger Inverter board Support Thread
This is the config I use for testing the motor in "free wheel" mode.
If you have it on the bench you may have to lower the Boost setting, so it don't jump.
Remember that inverter PWM polarity must be neg. on the Ranger inverter!!!!
"Actual" is the column that' is relevant for Ranger!
It's a very good idea to use a powersupply with first test, at about 50-100V and low amp (<10A), the you avoid blowing something up
Don't run the motor/inveter very long (30sec max) if the water cooling is off, and follow the inverter temp closely!
Try to understand what the different parameters mean, I know it could be difficult if you haven't worked with motors of this kind. But you will benefit from it in the long run.
It's much easier to "play" with the settings when you have free wheels, then on the road.
If you have it on the bench you may have to lower the Boost setting, so it don't jump.
Remember that inverter PWM polarity must be neg. on the Ranger inverter!!!!
"Actual" is the column that' is relevant for Ranger!
It's a very good idea to use a powersupply with first test, at about 50-100V and low amp (<10A), the you avoid blowing something up
Don't run the motor/inveter very long (30sec max) if the water cooling is off, and follow the inverter temp closely!
Try to understand what the different parameters mean, I know it could be difficult if you haven't worked with motors of this kind. But you will benefit from it in the long run.
It's much easier to "play" with the settings when you have free wheels, then on the road.
- Attachments
-
parameters_joh.pdf- (92.85 KiB) Downloaded 1266 times
Thomas A. Edison “I have not failed. I've just found 10,000 ways that won't work"
Re: Ford Ranger Inverter board Support Thread
Mod J1850 bus to CAN bus.
Cut the J1850 wires, connector C136 (big 40 pin just over the parking brake pedal)
and connect to OBD and CAN bus display.
If you cut it here you can access/diagnose IAA module from the OBD (DLC) port and from your new BMS.
Cut the J1850 wires, connector C136 (big 40 pin just over the parking brake pedal)
and connect to OBD and CAN bus display.
If you cut it here you can access/diagnose IAA module from the OBD (DLC) port and from your new BMS.
Thomas A. Edison “I have not failed. I've just found 10,000 ways that won't work"
Re: Ford Ranger Inverter board Support Thread
Mod to the accelerator.
The new TIM only use one pot for the accelerator.
This way you can use the other wires for the new functions, no need to route new wires.
These wires go directly from TIM to C2995 and are easily accessed.
Edit: "Power limit to BMS" is actually "Power limit from the BMS", to set the inverter in low amp draw/regen.
The new TIM only use one pot for the accelerator.
This way you can use the other wires for the new functions, no need to route new wires.
These wires go directly from TIM to C2995 and are easily accessed.
Edit: "Power limit to BMS" is actually "Power limit from the BMS", to set the inverter in low amp draw/regen.
Thomas A. Edison “I have not failed. I've just found 10,000 ways that won't work"
Re: Ford Ranger Inverter board Support Thread
Using wifi interface:
pin 4 and 14
pin 13 and 23 is 3.3V GND
I guess you are testing it on the bench, or have you mounted it inside the TIM?
When mounted in the truck, the wifi is plugged into the "SIADIS" connector (was used for diagnostic/programming on the original TIM)
Will take a picture of the "SIADIS" plug
Thomas A. Edison “I have not failed. I've just found 10,000 ways that won't work"
Re: Ford Ranger Inverter board Support Thread
Connecting the olimex wifi module.
Connector C409 has a dummy plug, use a plug salvaged from the battery box, and connect like this:
Save the dummy plug, for water protection.
Connector C409 is placed on cable coming from the TIM connector C4998
Connector C409 has a dummy plug, use a plug salvaged from the battery box, and connect like this:
Save the dummy plug, for water protection.
Connector C409 is placed on cable coming from the TIM connector C4998
Thomas A. Edison “I have not failed. I've just found 10,000 ways that won't work"
Re: Ford Ranger Inverter board Support Thread
If you got it from the openiverter shop, it's already programmed.
If not you must do like this:
viewtopic.php?f=5&t=8
Thomas A. Edison “I have not failed. I've just found 10,000 ways that won't work"
- ajbessinger
- Posts: 7
- Joined: Tue Jan 21, 2020 6:13 pm
- Location: Portland Oregon
- Been thanked: 4 times
Re: Ford Ranger Inverter board Support Thread
Very useful thread. I've been thinking about getting one of these boards for my ranger project (a 2000 with less than 7000 original miles). I haven't yet decided what direction I want to go pack wise, but I've been looking at an i3 pack that i can get for a pretty good deal. I'm wondering what the max pack voltage that anyone has run in a Ranger with this board?
I know that when "spoofing" to original BCM that the pack voltage pretty much has to be kept below 370v (about 90s)to keep the truck working reliably. But with the BCM removed could I run a 96s (390-400v) pack without running into issues? Or some the components not set up to take that kind of voltage?
I know that when "spoofing" to original BCM that the pack voltage pretty much has to be kept below 370v (about 90s)to keep the truck working reliably. But with the BCM removed could I run a 96s (390-400v) pack without running into issues? Or some the components not set up to take that kind of voltage?
Owner of WattWorks EV Service & Repair in Portland Oregon
Re: Ford Ranger Inverter board Support Thread
Hi, and welcome!!ajbessinger wrote: ↑Tue Jan 21, 2020 6:24 pm But with the BCM removed could I run a 96s (390-400v) pack without running into issues? Or some the components not set up to take that kind of voltage?
According to Siemens specs (Ballard) it can handle up to 385V.
The IGBT's are 600V and the capasitors are 450V
The voltage sensor will be able to read 400V or more.
Tom has made my favorite BMS for Tesla battery, looks like it will be available for i3 pack:
viewtopic.php?f=13&t=131&p=5578#p5578
Thomas A. Edison “I have not failed. I've just found 10,000 ways that won't work"
- ajbessinger
- Posts: 7
- Joined: Tue Jan 21, 2020 6:13 pm
- Location: Portland Oregon
- Been thanked: 4 times
Re: Ford Ranger Inverter board Support Thread
That's some very useful info! So in that case, theoretically it looks like the max number of cells in series I would want to go if charging to full (4.15-4.2v) would be 92s. But I suppose that by only charging to 4.0v per cell then 96s would work.joromy wrote: ↑Tue Jan 21, 2020 8:42 pmHi, and welcome!!ajbessinger wrote: ↑Tue Jan 21, 2020 6:24 pm But with the BCM removed could I run a 96s (390-400v) pack without running into issues? Or some the components not set up to take that kind of voltage?
According to Siemens specs (Ballard) it can handle up to 385V.
The IGBT's are 600V and the capasitors are 450V
The voltage sensor will be able to read 400V or more.
Siemens_inv_mot.JPG
Tom has made my favorite BMS for Tesla battery, looks like it will be available for i3 pack:
viewtopic.php?f=13&t=131&p=5578#p5578
Owner of WattWorks EV Service & Repair in Portland Oregon
Re: Ford Ranger Inverter board Support Thread
It's good practice to have some slack up to 100% SOC. But that depends on what range you want as "daily drive"ajbessinger wrote: ↑Wed Jan 22, 2020 5:52 pm That's some very useful info! So in that case, theoretically it looks like the max number of cells in series I would want to go if charging to full (4.15-4.2v) would be 92s. But I suppose that by only charging to 4.0v per cell then 96s would work.
I have "daily drive" set to 80% SOC, and "extended range" set to 95% SOC (about 4.1V)
The Ranger is rather power hungry, about 200-250W/h kM
Compared to a Bolt 120-200W/h kM
Then it should be easy to find the range of your new pack.
Thomas A. Edison “I have not failed. I've just found 10,000 ways that won't work"
Re: Ford Ranger Inverter board Support Thread
Hi Johannes,
Do you have an interest in chatting with us tmrw (today) preferably facetime? We have your board installed on two different trucks and are attempting to spin the motor using an external power supply 300v current limited at 1.5a. We have the new thermister installed and the 4.7k resisters installed and followed all your suggested parameter configurations. We are curious though about what is meant the following direction:
Cut one wire going to the gear shift switch, use for 5V to the oil pressure sensor.
We are getting a HW over current error after ignition is started and the brake is released.
Do we actually need more amperage? Any other suggestions?
Thanks kindly,
Do you have an interest in chatting with us tmrw (today) preferably facetime? We have your board installed on two different trucks and are attempting to spin the motor using an external power supply 300v current limited at 1.5a. We have the new thermister installed and the 4.7k resisters installed and followed all your suggested parameter configurations. We are curious though about what is meant the following direction:
Cut one wire going to the gear shift switch, use for 5V to the oil pressure sensor.
We are getting a HW over current error after ignition is started and the brake is released.
Do we actually need more amperage? Any other suggestions?
Thanks kindly,
Re: Ford Ranger Inverter board Support Thread
Hi Johannes,
Just wanted to add some details about our setup and the problem we're having:
- We've modified the ranger's contact box and verified that the TIM can control all the relays properly. Our power supply is connected to the contactor box and we've tried up to 300V limited at up to 1.5A. The TIM is able to successfully precharge. If we switch ignition to "start", the TIM will go into the "RUN" opmode and close the main DC contactor.
- With the brake depressed, we can shift into drive and see that the inverter begins switching and delivering some current to the motor. This was visible in the web interface and we verified using current meters on an oscilloscope (the 8.8kHz switching frequency was visible).
- As soon as we let go of the brake, the TIM will error out and open the DC contactors. The error is hardware overcurrent. Oscilloscope shows that switching stops suddenly, with no spikes in motor AC current or DC current to inverter.
- Both trucks are experiencing the same issue.
TIM telemetry notes (web interface screenshots attached):
- DC voltage measurement is working.
- Motor speed sensor is working.
- pot measures accelerator pedal correctly (ranges from ~830 at minimum to ~3600 at maximum).
- pot2 measures brake pressure correctly. Your documentation specifies pot2min and pot2max to both be 4095. Should we change this to reflect the actual min and max values?
- "dir" indicator reflects gear selector position accurately (NEUTRAL, FWD, or REV).
- tmphs reads inverter temperature correctly.
- "tmpm" reads motor temperature correctly.
- "din_brake" is 1 when brake is depressed, 0 if not
- "dout_prec" and "dout_dcsw" always seem to show 0 even though the contactors are being controlled correctly.
Additionally the motor oil pump doesn't seem to be running. As I understand, the oil pump relay is controlled by the same signal that controls the main contactor, which is working. Is there a harness or other modification we need to make for the oil pump to run?
Thanks,
-Johnny
Just wanted to add some details about our setup and the problem we're having:
- We've modified the ranger's contact box and verified that the TIM can control all the relays properly. Our power supply is connected to the contactor box and we've tried up to 300V limited at up to 1.5A. The TIM is able to successfully precharge. If we switch ignition to "start", the TIM will go into the "RUN" opmode and close the main DC contactor.
- With the brake depressed, we can shift into drive and see that the inverter begins switching and delivering some current to the motor. This was visible in the web interface and we verified using current meters on an oscilloscope (the 8.8kHz switching frequency was visible).
- As soon as we let go of the brake, the TIM will error out and open the DC contactors. The error is hardware overcurrent. Oscilloscope shows that switching stops suddenly, with no spikes in motor AC current or DC current to inverter.
- Both trucks are experiencing the same issue.
TIM telemetry notes (web interface screenshots attached):
- DC voltage measurement is working.
- Motor speed sensor is working.
- pot measures accelerator pedal correctly (ranges from ~830 at minimum to ~3600 at maximum).
- pot2 measures brake pressure correctly. Your documentation specifies pot2min and pot2max to both be 4095. Should we change this to reflect the actual min and max values?
- "dir" indicator reflects gear selector position accurately (NEUTRAL, FWD, or REV).
- tmphs reads inverter temperature correctly.
- "tmpm" reads motor temperature correctly.
- "din_brake" is 1 when brake is depressed, 0 if not
- "dout_prec" and "dout_dcsw" always seem to show 0 even though the contactors are being controlled correctly.
Additionally the motor oil pump doesn't seem to be running. As I understand, the oil pump relay is controlled by the same signal that controls the main contactor, which is working. Is there a harness or other modification we need to make for the oil pump to run?
Thanks,
-Johnny
Re: Ford Ranger Inverter board Support Thread
We applied 300V at 10A and still have the same behavior of the truck opening the main relay when the brake pedal is depressed after ignition is and the gear selector is in drive. We are now going to try updating the firmware on the Joromy board.
Re: Ford Ranger Inverter board Support Thread
Joromy, which version of firmware are you using in your truck currently and where can I find it? -Thanks
Re: Ford Ranger Inverter board Support Thread
The contactors showing 0, but you get it to RUN mode is strange.riii wrote: ↑Sat Feb 15, 2020 9:38 pm - "dout_prec" and "dout_dcsw" always seem to show 0 even though the contactors are being controlled correctly.
Additionally the motor oil pump doesn't seem to be running. As I understand, the oil pump relay is controlled by the same signal that controls the main contactor, which is working. Is there a harness or other modification we need to make for the oil pump to run?
The oil pump should start, no modification needed.
Remember the original contactors in the Ranger should not be driven directly (12V) You need to use the control board for economizer function.
Thomas A. Edison “I have not failed. I've just found 10,000 ways that won't work"
Re: Ford Ranger Inverter board Support Thread
I use 4.12. Se attached file.
This was made with PWM speed output for Ford Ranger, but I think this is kept in newer versions to.
It may be better to use newer, but my test truck is currently grounded by missing EU inspection date......
Use the bin file, if you use the web interface.
https://openinverter.org/wiki/Downloads
- Attachments
-
- firmware_w_freq_out_v4.12.zip
- (58.53 KiB) Downloaded 985 times
Thomas A. Edison “I have not failed. I've just found 10,000 ways that won't work"
Re: Ford Ranger Inverter board Support Thread
Have done some reading on the Tesla inverter, there is much more info there.
And the overcurrent issue is frequently discussed.
Lower the Fslipmin, and increase in small steps.
Don't know how low, but you should not get overcurrent if its very low, but no motor spinning either.
Thomas A. Edison “I have not failed. I've just found 10,000 ways that won't work"
Re: Ford Ranger Inverter board Support Thread
Bobby
Can you post a plot of the il1 and il2 at 1000 samples and 1000 display limit
And have you calibrated/set the potmin/potmax, it could be a little different from truck to truck?
Can you post a plot of the il1 and il2 at 1000 samples and 1000 display limit
And have you calibrated/set the potmin/potmax, it could be a little different from truck to truck?
Thomas A. Edison “I have not failed. I've just found 10,000 ways that won't work"
Re: Ford Ranger Inverter board Support Thread
Thanks. Looks like we already have the same version. We tried uploading the latest version 4.73 (sine.hex) using the browser interface from wifi module, file upload. We get confirmation that upload is complete but when we refresh the browser and power cycle the truck the browser interface still says we are on version 4.12 and none of the parameters have changed. How do we know if the firmware actually updates?
Re: Ford Ranger Inverter board Support Thread
Don't bother with the version for now, it should spin the motor anyway.
Thomas A. Edison “I have not failed. I've just found 10,000 ways that won't work"
Re: Ford Ranger Inverter board Support Thread
Firmware version 4.71 sine.bin was able to update via wifi web interface. Test parameters from the attached sheet were entered into the configurations though there were a few parameter options on the latest firmware version that were not listed on the sheet.
We conducted the test mentioned in a previous post in which the brake pedal was depressed after the ignition is on and the gear is in drive. The main contactor opened again even after the firmware update and parameters updated.
The oscilloscope in the photo captured a spike at the moment of the brake depression that may the source of the over current error. We were measuring one of the comparator circuits. I will update tmrw which circuit exactly we were measuring.
We also noticed similar spikes while switching the gear selector. It's possible the comparator circuit is picking up some noise that is causing it to send a possible erroneous signal which may seem like a current surge and opens the main contactors.
We conducted the test mentioned in a previous post in which the brake pedal was depressed after the ignition is on and the gear is in drive. The main contactor opened again even after the firmware update and parameters updated.
The oscilloscope in the photo captured a spike at the moment of the brake depression that may the source of the over current error. We were measuring one of the comparator circuits. I will update tmrw which circuit exactly we were measuring.
We also noticed similar spikes while switching the gear selector. It's possible the comparator circuit is picking up some noise that is causing it to send a possible erroneous signal which may seem like a current surge and opens the main contactors.
- Attachments
-
parameters_joh.xlsx- (90.17 KiB) Downloaded 1049 times
Re: Ford Ranger Inverter board Support Thread
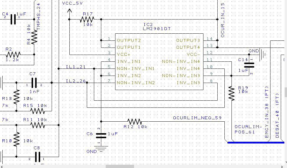
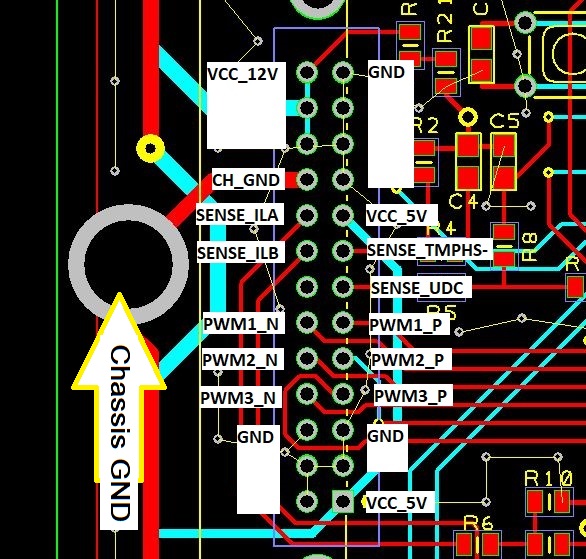
There is a bug in the board version that you have, that may be relevant. The chassis ground in to the board has one function, and that is to give ground to the gnd shield in the current sensor signal wire. You could solder a wire with ground lug to this screw hole in the board.
I have not done this in my truck or others, but it would not harm....
Chassis gnd is located here:
BUT more important!! if you don't have the braided ground strip that should go from inverter casing to truck chassis, you have no chassis ground at all, that is not good for emi noise
Thomas A. Edison “I have not failed. I've just found 10,000 ways that won't work"