Page 1 of 2
charging station / wallbox hardware basics
Posted: Wed Jun 19, 2024 4:12 pm
by uhi22
This thread is intended to discuss the hardware basics of a "charging station", both for AC and DC charging.
Start of the discussion was the EvseMode of pyPLC (here:
viewtopic.php?p=71881#p71881 ).
For AC charging, a do-it-yourself approach is available here:
https://www.instructables.com/Arduino-E ... ng-Station
This thread shall answer some basic questions:
- What building blocks are necessary to convince a car that it is connected to a charging station?
- What parts are needed inside each building block?
- How do all the blocks interact with each other?
- How to trouble shoot in case something does not work?
Re: charging station / wallbox hardware basics
Posted: Wed Jun 19, 2024 4:23 pm
by uhi22
Building blocks
- controller: evaluates the voltage on the CP and generates the 1kHz PWM
- amplifier: gets the PWM from the controller, which is a 0V/5V signal, and creates a +12V/-12V PWM out of this.
- power supply: provides 5V for the controller and modem, and +12V and -12V for the amplifier.
- poti: lets the user adjust the intended PWM duty cycle. Gets 5V from the power supply and provides 0V to 5V to the controller.
- LEDs: show the status. Get a serial digital signal from the controller which selects the color and intensity of the LEDs.
- voltage divider: gets the CP voltage (which is in range -12V to +12V) and divides it to a range which the controllers analog-to-digital converter can process, i.e. between 0 and 5V. To be able to measure also negative voltages, the divider contains an resistor to plus, which create an voltage offset.
- homeplug modem: gets data from ethernet and modulates them according the Homeplug Green Phy (HomePlugGP) specification, and vice versa.
- homeplug coupler: connects the homeplug modem to the CP line. The goal is that it transports the radio frequency signal between the modem and the CP line, but also isolates the modem from the slow 1kHz 12V PWM on the CP.
Re: charging station / wallbox hardware basics
Posted: Wed Jun 19, 2024 4:34 pm
by uhi22
voltage divider
- 56kohm to 5V.
- 100kohm to ground.
- 220kohm to CP.
(The original schematic has 200kohm for R7, this would need a small adaption in the scaling factor and offset in the software.)

- image.png (254.73 KiB) Viewed 13484 times

- image.png (48.6 KiB) Viewed 13874 times
(pictures from
https://github.com/uhi22/pyPLC/blob/mas ... vseMode.md and
https://www.instructables.com/Arduino-E ... g-Station/ )
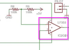
Re: charging station / wallbox hardware basics
Posted: Wed Jun 19, 2024 4:37 pm
by uhi22
amplifier
is a LF353

- image.png (157.53 KiB) Viewed 13874 times

- image.png (91.06 KiB) Viewed 13874 times

- image.png (27.2 KiB) Viewed 13874 times
The pin 2 of the opamp gets 2.5V from R8 and R9, 120kOhm each, between 5V and ground. (originally the R8 and R9 have 100k, but this does not make a difference)

- image.png (68.12 KiB) Viewed 13489 times
The output of the amplifier goes via an 1k (R1 in the original schematic) to the CP.

- image.png (161.21 KiB) Viewed 13487 times
Re: charging station / wallbox hardware basics
Posted: Thu Jun 20, 2024 6:09 pm
by uhi22
An alternative design for a AC wallbox without any microcontroller is shown here:
http://www.analogevse.xyz/AnalogEVSE-de.html (Thanks @Age for the hint)
This could be trimmed to generate 5% PWM, so it would also support digital communication, by adding a homeplug PLC modem.
Re: charging station / wallbox hardware basics
Posted: Thu Jun 27, 2024 10:04 am
by p477d343
Hello, I have some question about this project.
- what kind of cable that connect to PEV ? 3D printed module that plug into PEV charging port
- what kind of capacitance you used in this project?

- 2.PNG (247.82 KiB) Viewed 13534 times
- what kind of resistor in the picture?
- what kind of this poti is?
Is this one correct? WH148 side plug single potentiometer B50K three-pin 50K short handle 15mm horizontal
Re: charging station / wallbox hardware basics
Posted: Thu Jun 27, 2024 11:34 am
by arber333
uhi22 wrote: ↑Thu Jun 20, 2024 6:09 pm
An alternative design for a AC wallbox without any microcontroller is shown here:
http://www.analogevse.xyz/AnalogEVSE-de.html (Thanks @Age for the hint)
This could be trimmed to generate 5% PWM, so it would also support digital communication, by adding a homeplug PLC modem.
Like i already posted here somewhere....
Language is Slovenian, just use google translate
https://mazdamx3ev.wordpress.com/tag/polnilnica/
Or you need this wiring inside your plug for the EVSE to negotiate charging
https://mazdamx3ev.wordpress.com/2016/0 ... olnilnice/
Re: charging station / wallbox hardware basics
Posted: Thu Jun 27, 2024 12:26 pm
by uhi22
p477d343 wrote: ↑Thu Jun 27, 2024 10:04 am
what kind of cable that connect to PEV ?
This depends on your plans. For experiments, which just need the CP and PE line, any cable can be used. Just two single wires are fine. But in case you intend to run the high voltage and the CP+PE in one cable, you should use a cable which is officially certified for 1000V DC.
p477d343 wrote: ↑Thu Jun 27, 2024 10:04 am
3D printed module that plug into PEV charging port
In case you find or create a design it would be great if you share it. In my test setup, I just used paper, glue and thin metal stripes to construct a 3-hole-plug for CP, PP and PE, and single paper tubes for HV. Not recommended for daily use.
Re: charging station / wallbox hardware basics
Posted: Thu Jun 27, 2024 12:35 pm
by uhi22
The controller
- Arduino Nano
- Supplied by 5V
- Analog input A1 gets the scaled CP voltage from the voltage divider
- Analog input A2 connects to the middle pin of the potentiometer, to adjust the PWM ratio.
- Digital output 10 provides the 1kHz PWM to the amplifier
- Digital output 11 drives the WS2812 LEDs via a 270 ohm resistor
- Arduino code here:
https://github.com/uhi22/WallboxArduino
<quote>
Does Arduino code are as the same as this project?
https://www.instructables.com/Arduino-E ... g-Station/ ?
</quote>
Both codes have the same goal. But in details, they are different. You can study both to get familiar with the topic.
Re: charging station / wallbox hardware basics
Posted: Thu Jun 27, 2024 12:43 pm
by uhi22
The power supply
5V comes from an USB power bank. The 5V feeds the Arduino, the potentiometer and the WS2812 LEDs directly.
For the amplifier we need +12V and -12V supply. These are created by two isolated DC/DC converters, something like B0512S-1WR3.

- image.png (188.8 KiB) Viewed 13495 times
To smooth the voltage, there are capacitors on the 5V, 12V and -12V. Something like 100µF.
Re: charging station / wallbox hardware basics
Posted: Thu Jun 27, 2024 12:51 pm
by uhi22
The Poti (potentiometer)
- is needed to allow the user to adjust the PWM duty cycle.
- gets ground on the "left" pin and 5V on the "right" pin.
- provides the variable voltage to the controller
- a resistance between 1kohm and 100kohm is fine.
- a linear characteristic is recommended (not logarithmic)
- physical size does not matter
Re: charging station / wallbox hardware basics
Posted: Thu Jun 27, 2024 1:13 pm
by uhi22
Updated the chapters above with more details
Re: charging station / wallbox hardware basics
Posted: Mon Jul 01, 2024 2:24 pm
by uhi22
The schematic, BOM and 3D model is now available on github, see end of the chapter
https://github.com/uhi22/pyPLC/blob/mas ... d#hardware
Re: charging station / wallbox hardware basics
Posted: Thu Jul 11, 2024 6:43 am
by p477d343
Hello guys, i just now finish the hardware part. But when I turn on the power. The modem LEDs doesn't blink. Is it possible that I broke the modem when I'm removing the additional part from it? Any idea! thank for helping!
Re: charging station / wallbox hardware basics
Posted: Fri Jul 12, 2024 9:16 am
by uhi22
What supply voltage do you measure at the modem? Should be 5V.
Re: charging station / wallbox hardware basics
Posted: Tue Jul 16, 2024 12:04 pm
by p477d343
uhi22 wrote: ↑Fri Jul 12, 2024 9:16 am
What supply voltage do you measure at the modem? Should be 5V.
Thanks for helping. I didn't get the Gmail about replying on the forum. My friend help me to test out the voltage. Turns out, I was using the original battery box that the 18650 battery only has 3.7v. So I purchase 5v battery foundation to raise the voltage to 5v. And its work!
Right now. I am testing it with other modem I have and set it as PEV mode. I only flash the firmware to PEV and remove AC part and changing the ceramic capacitor to 1nf as same as EVSE one. Did it also needs 150 ohms?
For the software part, did I need to set PEV MAC address manually in EVSE side's addressManager.py?
According to this
https://github.com/uhi22/pyPLC/blob/mas ... tl-pa4010p. Does my modem (TPlink TL-PA4010 without P in the end) not supporting SLAC for both commutation or just for sniffing?
Also, I want to make another "mini PEV" to create real signal to real EVSE. Is the hardware as same as this one?
https://github.com/uhi22/pyPLC/blob/mas ... -raspberry
Re: charging station / wallbox hardware basics
Posted: Tue Jul 16, 2024 7:45 pm
by uhi22
p477d343 wrote: ↑Tue Jul 16, 2024 12:04 pm
Did it also needs 150 ohms?
Yes, I recommend to use the resistor on both, the PEV and the EVSE. It prevents damaging currents. A possibility for the PEV side is shown here:
https://github.com/uhi22/pyPLC/blob/mas ... d#dieterlv
p477d343 wrote: ↑Tue Jul 16, 2024 12:04 pm
For the software part, did I need to set PEV MAC address manually in EVSE side's addressManager.py?
No. The EVSE will find out the PEVs MAC using the SLAC procedure.
p477d343 wrote: ↑Tue Jul 16, 2024 12:04 pm
Does my modem (TPlink TL-PA4010 without P in the end) not supporting SLAC for both commutation or just for sniffing?
Each modem needs a certain configuration, either for PEV or for EVSE usage. The modems do not route the SLAC traffic in opposite direction, that's why when trying to sniff a communication (e.g. between a real car and a real charger) using the TPlink, it shows only the half of the communication. Using the other modem, it shows the other half. I did not find a way to use the TPlink to see the complete traffic. This is in contrast of the Devolo
https://github.com/uhi22/pyPLC/blob/mas ... 200-avplus which routes the complete SLAC sequence to the ethernet port, without any configuration change.
p477d343 wrote: ↑Tue Jul 16, 2024 12:04 pm
Is the hardware as same as this one?
There are several possibilities. The most simple is to use a diode and a 2k7 resistor. The minimal variant of
https://github.com/uhi22/pyPLC/blob/mas ... -simulator
This should convince an "official" charger to send the 5% PWM and to allow the first communication steps (before cableCheck).
To come to the next steps, also the State-C switching is necessary, e.g. via serial line and an arduino (
https://github.com/uhi22/pyPLC/blob/mas ... d#dieterlv) or just via a digital output of the raspberry/beaglebone running pyPLC, which controls the npn transistor.
Re: charging station / wallbox hardware basics
Posted: Wed Jul 17, 2024 10:25 am
by p477d343
uhi22 wrote: ↑Tue Jul 16, 2024 7:45 pm
Yes, I recommend using the resistor on both, the PEV and the EVSE. It prevents damaging currents. A possibility for the PEV side is shown here:
https://github.com/uhi22/pyPLC/blob/mas ... d#dieterlv
I don't have 150 ohms, so I added 220 to PEV modem. And trying again to let it communicate each other. But it doesn't look like working or somehow I don't know what is corrects set or not.
So is it maybe the modem firmware problem? I flash PEV modem to QCA7420 MAC-QCA7420-1.5.0.26-02-20200114-CS. And EVSE's modem is MAC-QCA7420-1.3.0.2134-00-20151212-CS. Will it affect on how it interacts?
The other problem might be hardware. I have finished the mini EVSE hardware. But I didn't do the PEV part yet.
I saw me mhpev's post and thinking I can connect mini EVSE to the other modem that is flash to PEV and using pyPLC.py P mode.
mhpev wrote: ↑Fri Aug 11, 2023 4:00 am
Moved one step further today. Hacked 2 TP-Link modems from the kit and removed all the A/C xformers and related electronics working using 12V DC PS for now.
Used the approach described in this thread to connect 2 cables back2back from the PEV <-> EVSE. after some initial issues was finally able to get all 3 lights on the modem and comm going from/to EVSE/PEV.
b2b_modem_comm.png
PXL_20230811_031413791.jpg
next step get the conn to gen 5% PWM constant to keep EV side tricked and to establish comm (as a DC charger/discharger) ... thanks to all especially @uhi22
uhi22 wrote: ↑Tue Jul 16, 2024 7:45 pm
No. The EVSE will find out the PEVs MAC using the SLAC procedure.
These log messages that I got when running sudo python pyplc.py E on miniEVSE. It seems like miniEVSE modem can't find PEV link-local MAC address
Code: Select all
pi@raspberrypi:~/project/pyPlc $ sudo python3 evseNoGui.py
starting in EVSE_MODE
press Ctrl-C to exit
initializing pyPlcWorker
[addressManager] we have local MAC D8:3A:DD:22:F1:82.
[addressManager] Found 1 link-local IPv6 addresses.
fe80::767d:3f18:5b28:8e37
[addressManager] Local IPv6 is fe80::767d:3f18:5b28:8e37
Linux interface is eth0
[addressManager] will give local MAC D8:3A:DD:22:F1:82
[addressManager] will give local MAC D8:3A:DD:22:F1:82
pyPlcIpv6 started with ownMac D8:3A:DD:22:F1:82
[addressManager] will give local MAC D8:3A:DD:22:F1:82
udplog started with ownMac D8:3A:DD:22:F1:82
logging to UDP Syslog is enabled
sniffer created at eth0
[56ms] [HARDWAREINTERFACE] Auto detection of serial ports. Available serial ports:
[64ms] [HARDWAREINTERFACE] ERROR: No serial ports found. No hardware interaction possible.
[77ms] [pyPlcWorker] Software version v0.9-54-gb2d6ec0
[77ms] [EVSE] initializing fsmEvse
[77ms] pyPlcTcpSocket listening on port 15118
[78ms] Hostname is raspberrypi
[110ms] transmitting SET_KEY.REQ, to configure the EVSE modem with random NMK
[142ms] received SET_KEY.CNF
[142ms] SetKeyCnf says 1, this is formally 'rejected', but indeed ok.
These log messages that I got when running sudo python pyplc.py P S on PEV(modem only)
Code: Select all
pi@raspberrypi:~/myprogs/pyPlc $ sudo python pyPlc.py P S
starting in PevMode, simulated environment
initializing pyPlcWorker
[addressManager] we have local MAC D8:3A:DD:22:F1:CA.
[addressManager] Found 1 link-local IPv6 addresses.
fe80::4ba6:7b7e:73f8:9ee9
[addressManager] Local IPv6 is fe80::4ba6:7b7e:73f8:9ee9
Linux interface is eth0
[addressManager] will give local MAC D8:3A:DD:22:F1:CA
[addressManager] will give local MAC D8:3A:DD:22:F1:CA
pyPlcIpv6 started with ownMac D8:3A:DD:22:F1:CA
[addressManager] will give local MAC D8:3A:DD:22:F1:CA
udplog started with ownMac D8:3A:DD:22:F1:CA
logging to UDP Syslog is enabled
sniffer created at eth0
[233ms] [HARDWAREINTERFACE] Auto detection of serial ports. Available serial ports:
[239ms] [HARDWAREINTERFACE] ERROR: No serial ports found. No hardware interaction possible.
[249ms] [pyPlcWorker] Software version v0.9-57-gbe5ecf9
[249ms] [PEV] initializing fsmPev
[281ms] [CONNMGR] ConnectionLevel changed from 0 to 5
[281ms] [CONNMGR] 9 0 0 0 0 0 0 --> 5
[286ms] [ModemFinder] We are in SimulationMode. Pretending that one modem is present.
[318ms] [CONNMGR] ConnectionLevel changed from 5 to 10
[319ms] [SNIFFER] received GET_SW.CNF
[319ms] [SNIFFER] For 34:E8:94:07:A4:FB the software version is MAC-QCA7420-1.5.0.26-02-20200114-CS
[322ms] [PEVSLAC] from 0 entering 2
[365ms] [PEVSLAC] Checkpoint100: Sending SLAC_PARAM.REQ...
[366ms] [PEVSLAC] from 2 entering 4
[1365ms] [PEVSLAC] Timeout while waiting for SLAC_PARAM.CNF
[1365ms] [PEVSLAC] from 4 entering 0
[1396ms] [CONNMGR] 9 132 0 0 0 0 0 --> 10
[1400ms] [PEVSLAC] from 0 entering 2
[1436ms] [PEVSLAC] Checkpoint100: Sending SLAC_PARAM.REQ...
[1437ms] [PEVSLAC] from 2 entering 4
[2412ms] [PEVSLAC] Timeout while waiting for SLAC_PARAM.CNF
[2413ms] [PEVSLAC] from 4 entering 0
[2446ms] [PEVSLAC] from 0 entering 2
[2477ms] [CONNMGR] 9 99 0 0 0 0 0 --> 10
[2482ms] [PEVSLAC] Checkpoint100: Sending SLAC_PARAM.REQ...
[2483ms] [PEVSLAC] from 2 entering 4
[3493ms] [PEVSLAC] Timeout while waiting for SLAC_PARAM.CNF
[3493ms] [PEVSLAC] from 4 entering 0
[3528ms] [PEVSLAC] from 0 entering 2
[3566ms] [PEVSLAC] Checkpoint100: Sending SLAC_PARAM.REQ...
[3566ms] [PEVSLAC] from 2 entering 4
[3597ms] [CONNMGR] 9 66 0 0 0 0 0 --> 10
[4608ms] [PEVSLAC] Timeout while waiting for SLAC_PARAM.CNF
[4609ms] [PEVSLAC] from 4 entering 0
[4642ms] [PEVSLAC] from 0 entering 2
[4677ms] [PEVSLAC] Checkpoint100: Sending SLAC_PARAM.REQ...
[4678ms] [PEVSLAC] from 2 entering 4
[4741ms] [CONNMGR] 9 33 0 0 0 0 0 --> 10
[5679ms] [PEVSLAC] Timeout while waiting for SLAC_PARAM.CNF
[5680ms] [PEVSLAC] from 4 entering 0
[5713ms] [PEVSLAC] from 0 entering 2
[5748ms] [PEVSLAC] Checkpoint100: Sending SLAC_PARAM.REQ...
[5749ms] [PEVSLAC] from 2 entering 4
[5845ms] [CONNMGR] ConnectionLevel changed from 10 to 5
[5845ms] [CONNMGR] 9 0 0 0 0 0 0 --> 5
[5847ms] [ModemFinder] We are in SimulationMode. Pretending that one modem is present.
[5848ms] [PEVSLAC] from 4 entering 0
[5879ms] [CONNMGR] ConnectionLevel changed from 5 to 10
[5879ms] [SNIFFER] received GET_SW.CNF
[5879ms] [SNIFFER] For 34:E8:94:07:A4:FB the software version is MAC-QCA7420-1.5.0.26-02-20200114-CS
[5882ms] [PEVSLAC] from 0 entering 2
[5920ms] [PEVSLAC] Checkpoint100: Sending SLAC_PARAM.REQ...
[5920ms] [PEVSLAC] from 2 entering 4
[6942ms] [PEVSLAC] Timeout while waiting for SLAC_PARAM.CNF
[6943ms] [PEVSLAC] from 4 entering 0
[6976ms] [CONNMGR] 9 132 0 0 0 0 0 --> 10
[6986ms] [PEVSLAC] from 0 entering 2
[7025ms] [PEVSLAC] Checkpoint100: Sending SLAC_PARAM.REQ...
[7028ms] [PEVSLAC] from 2 entering 4
[8025ms] [PEVSLAC] Timeout while waiting for SLAC_PARAM.CNF
[8025ms] [PEVSLAC] from 4 entering 0
[8059ms] [PEVSLAC] from 0 entering 2
[8090ms] [CONNMGR] 9 99 0 0 0 0 0 --> 10
[8096ms] [PEVSLAC] Checkpoint100: Sending SLAC_PARAM.REQ...
[8096ms] [PEVSLAC] from 2 entering 4
[9070ms] [PEVSLAC] Timeout while waiting for SLAC_PARAM.CNF
[9070ms] [PEVSLAC] from 4 entering 0
[9104ms] [PEVSLAC] from 0 entering 2
[9140ms] [PEVSLAC] Checkpoint100: Sending SLAC_PARAM.REQ...
[9141ms] [PEVSLAC] from 2 entering 4
[9172ms] [CONNMGR] 9 66 0 0 0 0 0 --> 10
[10144ms] [PEVSLAC] Timeout while waiting for SLAC_PARAM.CNF
[10145ms] [PEVSLAC] from 4 entering 0
[10179ms] [PEVSLAC] from 0 entering 2
[10224ms] [PEVSLAC] Checkpoint100: Sending SLAC_PARAM.REQ...
[10225ms] [PEVSLAC] from 2 entering 4
[10290ms] [CONNMGR] 9 33 0 0 0 0 0 --> 10
[11199ms] [PEVSLAC] Timeout while waiting for SLAC_PARAM.CNF
[11199ms] [PEVSLAC] from 4 entering 0
[11233ms] [PEVSLAC] from 0 entering 2
[11270ms] [PEVSLAC] Checkpoint100: Sending SLAC_PARAM.REQ...
[11271ms] [PEVSLAC] from 2 entering 4
[11369ms] [CONNMGR] ConnectionLevel changed from 10 to 5
[11370ms] [CONNMGR] 9 0 0 0 0 0 0 --> 5
[11372ms] [ModemFinder] We are in SimulationMode. Pretending that one modem is present.
[11372ms] [PEVSLAC] from 4 entering 0
[11403ms] [CONNMGR] ConnectionLevel changed from 5 to 10
[11403ms] [SNIFFER] received GET_SW.CNF
[11403ms] [SNIFFER] For 34:E8:94:07:A4:FB the software version is MAC-QCA7420-1.5.0.26-02-20200114-CS
[11405ms] [PEVSLAC] from 0 entering 2
[11443ms] [PEVSLAC] Checkpoint100: Sending SLAC_PARAM.REQ...
[11443ms] [PEVSLAC] from 2 entering 4
^Z
[2]+ Stopped sudo python pyPlc.py P S
Re: charging station / wallbox hardware basics
Posted: Wed Jul 17, 2024 11:36 am
by uhi22
* If you are testing with two modems on two machines, do not use the simulation mode. So just use "python pyplc.py P" without "S".
* The logs look good, the modems are found, just the EVSE is sitting there and waiting for the first message of the PEV, the SLAC_PARAM.REQ.
* Somebody wrote, that it makes sense to update the firmware to the latest version, I personnally never did this on my modems.
* Are you sure that you wrote for each modem the correct configuration data (the PIB file)? And did not mix up the two modems, because the PEV modem will only work on PEV side, and the EVSE modem will only work on EVSE side.
* Are you sure that the CP and ground are connected correctly to both modems? You could check with an oscilloscope, the EVSE should send coordinator packages multiple times per second. The PEV is silent, until it sees the coordinator packets of the EVSE, and the SLAC_PARAM.REQ is transmitted from pyPLC.
Re: charging station / wallbox hardware basics
Posted: Wed Jul 17, 2024 1:23 pm
by p477d343
uhi22 wrote: ↑Wed Jul 17, 2024 11:36 am
* Somebody wrote, that it makes sense to update the firmware to the latest version, I personnally never did this on my modems.
* Are you sure that you wrote for each modem the correct configuration data (the PIB file)? And did not mix up the two modems, because the PEV modem will only work on PEV side, and the EVSE modem will only work on EVSE side.
I change back to MAC-QCA7420-1.3.0.2134-00-20151212-CS.Try again. Still same:(( What also the problem could be? Is it possible the configuration problem?
Re: charging station / wallbox hardware basics
Posted: Wed Jul 17, 2024 3:31 pm
by uhi22
Use an oscilloscope to check whether the EVSE transmits the homeplug coordinator packets. These should be strong (several volts) directly on the modem, a little bit weaker on the CP line (because of the serial resistor) and more weaker on the PEVs modem (because double resistors).
Re: charging station / wallbox hardware basics
Posted: Thu Jul 18, 2024 1:54 am
by p477d343
uhi22 wrote: ↑Wed Jul 17, 2024 3:31 pm
Use an oscilloscope to check whether the EVSE transmits the homeplug coordinator packets. These should be strong (several volts) directly on the modem, a little bit weaker on the CP line (because of the serial resistor) and more weaker on the PEVs modem (because double resistors).
I don't have an oscilloscope until next week. So I test it with multimeter and from the miniEVSE. The CP and PE have 3.22V when I turn on the device. Should it be 12V or something else? Maybe is the wire problem because I not quite sure that I connect all the unit right.
Re: charging station / wallbox hardware basics
Posted: Fri Aug 30, 2024 11:18 am
by p477d343
Hello guys, I measure the voltage from CP that are 12.13~12.15v. When I plug into tesla modelY. It gets detected from car and saying start charging at 16a 2v. But after several seconds. It bumps up an error that can not charging as AC charging. Please try DC charging.
here are some of my arduino logs. The CP voltage is 12v when its not pluged in. When it plugs in, it will drop to 9v and 6v to show up charging icon on main screen.
Code: Select all
Range A: not connectedI_Ladee_Soll_A-1
Pilot Voltages high=12002 low=11832
Range A: not connectedI_Ladee_Soll_A7
Pilot Voltages high=11934 low=11832
Range A: not connectedI_Ladee_Soll_A12
Pilot Voltages high=11968 low=11832
Range A: not connectedI_Ladee_Soll_A15
Pilot Voltages high=12002 low=11866
Range A: not connectedI_Ladee_Soll_A14
There is another problem that When I connect 10k poti gnd to gnd wire, and I measure its ohms. When I turn poti to maximum, its 70.4ohms. Sets to minimum, its 86 ohms. when I turn it to middle, its 2.77k. How are normal ohms looks like when its connect properly? I how did I test the PWM from arduino?
Last one is my pyplc is not working. It freeze in modem is restarting. And after I reflash the pib is still the same. But when I test it on my miniPEV. It works as intended. I don't know how to debug. Any idea? Thanks you guys.
Re: charging station / wallbox hardware basics
Posted: Fri Oct 18, 2024 9:14 am
by p477d343
Hello, As I finally resolve EVSE problem. I find out that when I'm running pyPLC on Raspberry Pi, somehow it doesn't work. But when I'm running pyPLC on my Windows 10 laptop, it works! Not quite sure whether is the OS problem or else. Because when I turn miniEVSE box on. It did not detect pyPLC on Raspberry Pi 4b+, But it does have input at telsa model Y screen showing that is charging but +0 kW/h 0/16 2V.
So since I built miniEVSE. I'm now building mini PEV(
https://github.com/uhi22/pyPLC/blob/mas ... or-the-pev). I know it is a big ask. But can you make an example schematic like miniEVSE ones? I not quite sure all the material I bought according to the hand drawn circuit diagram is correct or not. It would be so helpful if you're willing to do it. Thank you so much!
Update: I just find out. mini PEV(
https://github.com/uhi22/pyPLC/blob/mas ... or-the-pev) this controller-for-the-pev is a sniifer only for CCS. In order to build miniPEV to simulate PEV's EVCC commucation. I should build this one
https://github.com/uhi22/pyPLC/blob/mas ... -simulator instead of controller-for-the-pev. Or it all work as a simulated PEV signals.
Re: charging station / wallbox hardware basics
Posted: Fri Nov 08, 2024 9:47 pm
by lewurm
Just another "me too" report, that I was able to communicate with a Tesla Model 3 2019 (Europe) via pyPLC.
My biggest hurdle was to get a proper 5% PWM signal on CP. Long story short, after I finally got my hands on an oscilloscope, it was clear that the opamp that I was using did not behave at all as specified; the slew rate was pretty terrible. After getting an authentic LF353 from Texas Instruments, the car happily communicates

So moral of the story relevant for this thread, don't buy a LF353 pack of 10 from Aliexpress
I'm using a slightly different variant of TPlink TL-PA4010P, it says v2.3. Thanks to previous posts in the AR7420 thread I was able to identify the correct pins (already contributed to the repository, see
https://github.com/uhi22/pyPLC/blob/mas ... a4010p-v23 ).
Thanks for spreading all that knowledge!